我的 Weex 测试 入门之旅

169 阅读6分钟

一、什么是 Weex 测试?

想象一下,你的蛋糕店决定开拓新业务:生产“预制蛋糕卷” ,卖给便利店。

  • 传统的 Web:你的蛋糕是在自家厨房(浏览器)里现做现卖的。
  • Weex:它是一个“蛋糕卷预制工厂”。你写的还是那份 Vue 食谱(.vue 文件),但这个工厂会把你的食谱编译和打包成一种特殊的、便利店烤箱(移动端原生渲染引擎)能加热的半成品(JS Bundle)

Weex 测试 就是用来检验你这个“预制工厂”的:

  1. 转换得对不对:给你的 Vue 食谱,你能不能正确地转换成预制蛋糕卷的配方(生成正确的 JS Bundle)?
  2. 加热后效果好不好:便利店用他们的烤箱(Native 引擎)加热这个预制蛋糕卷后,出来的成品形态、口味对不对(渲染的UI和交互是否正确)?
  3. 体验是否一致:最终顾客在便利店买到的蛋糕卷,和在你店里吃到的现做蛋糕,味道和体验应该是一样的(保证 Web 和 Native 体验一致性)。

Weex 测试的核心是验证同一套 Vue 代码被转换成 Weex 格式后,在移动端原生环境下的渲染正确性和功能完整性


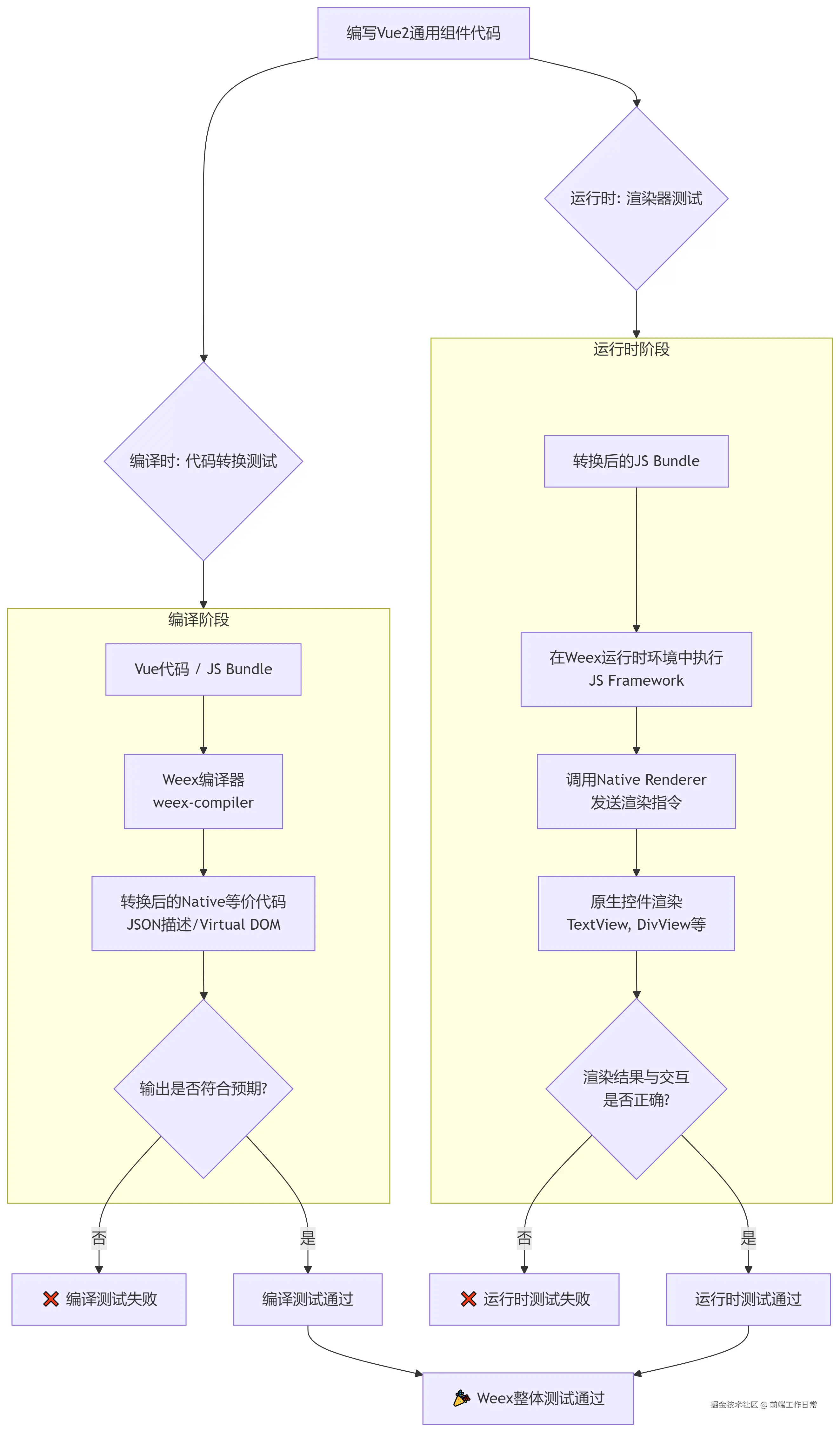
二、Vue 2 Weex 测试的运行机制(流程图)

官方仓库(2.6 分支)里所有 Weex 相关测试 全部跑在 Jasmine 里,没有 Jest、也没有真机/模拟器参与;是通过「mock 的 Weex JS Runtime + 断言渲染结果 JSON」来完成的。在 Node.js 里完成「模板编译 → 虚拟 DOM → 原生指令」全链路验证。

Vue 2 的 Weex 测试核心是  “平台无关性”  和  “渲染器抽象”  验证,即同一套 Vue 核心代码通过不同的渲染器(Renderer)在不同平台(Platform)上运行。

以下是 Vue 2 Weex 测试的完整流程图:

Vue 2 Weex 测试的完整流程图.png

  1. 编译时测试 (Compiler Test)

    • 工具:jasminenpm run test:weex

    • 位置:test/weex/compiler/*.spec.js

    • 过程:

      1. 把 Vue 模板喂给 compile(template, { target: 'weex' })
      2. 拿到生成的 render 函数字符串;
      3. 断言字符串里是否包含期望的 createElement('container', …)staticStyle 等。
        • 特点:只验证 编译输出,不执行渲染。
  2. 运行时测试 (Renderer Test)

    • 工具:同样 Jasmine,但会:
      – 引入 weex/runtime 里的 mock 实现(weex-vdom, weex-env);
      – 在 Node.js 里模拟 Weex 的 DOM 和原生模块。

    • 位置:test/weex/runtime/*.spec.js

    • 过程:

      1. new Vue(options) 挂载到 mock 容器;

      2. 触发 patch → 收集「原生渲染指令」数组;

      3. 断言:

        • 指令数组里出现 { type: 'container', style: { … } }
        • 事件回调被正确注册;
        • 生命周期钩子顺序正确。
          • 特点:
          – 所有原生调用都是 JS 对象快照,无真机渲染;
          – 因此运行速度快,CI 可直接跑。

三、简单示例:测试一个组件在 Weex 下的转换

假设我们有一个简单的 Vue 2 组件。

源码 (src/components/Hello.weex.vue)

<template>
  <div class="container">
    <text class="message">{{ message }}</text>
    <button @click="handleClick">Click me!</button>
  </div>
</template>

<script>
export default {
  data() {
    return {
      message: 'Hello, Weex!'
    }
  },
  methods: {
    handleClick() {
      this.message = 'Clicked!';
    }
  }
}
</script>

<style scoped>
.container {
  justify-content: center;
  align-items: center;
}
.message {
  font-size: 48px;
  color: #42b983;
}
</style>

Weex 编译测试 (tests/weex/compiler.spec.js)

// 1. 引入必要的依赖
import { compile } from 'weex-compiler'; // 假设的 Weex 编译模块

describe('Weex Compiler', () => {
  it('should transform Vue template to Weex JSON structure', () => {
    // Arrange: 准备 Vue 模板代码
    const vueTemplate = `
      <div class="container">
        <text class="message">{{ message }}</text>
        <button @click="handleClick">Click me!</button>
      </div>
    `;

    // Act: 调用 Weex 编译器进行转换
    const weexJson = compile(vueTemplate);

    // Assert: 断言转换后的结构符合 Weex 规范
    // 例如,div 被转换成了 container
    expect(weexJson.type).toBe('container');
    // 包含一个 text 子节点
    expect(weexJson.children[0].type).toBe('text');
    expect(weetJson.children[0].attr.class).toBe('message');
    // 包含一个 button 子节点
    expect(weexJson.children[1].type).toBe('button');
    expect(weexJson.children[1].event.click).toBe('handleClick'); // 事件被正确绑定
  });
});

Weex 运行时测试 (概念性,tests/weex/runtime.spec.js)

// 这是一个非常概念性的示例,真实环境复杂得多
describe('Hello.vue Weex Runtime', () => {
  it('should render correctly and respond to click', async () => {
    // 1. 在模拟的 Weex JS Framework 环境中初始化 Vue 实例
    const vm = createWeexVueInstance(HelloWeexComponent);

    // 2. 断言:初始状态下的 Native 渲染指令是否正确发送
    // 例如,模拟环境会记录调用了哪些原生模块API
    expect(nativeModuleMock.createBody).toHaveBeenCalledWith(
      expect.objectContaining({
        type: 'container',
        children: [
          expect.objectContaining({
            type: 'text',
            attr: { value: 'Hello, Weex!' } // 初始文本正确
          })
        ]
      })
    );

    // 3. Act: 模拟触发按钮的 click 事件
    triggerEvent(vm, 'button', 'click');

    // 4. 等待 Vue 的异步更新队列刷新
    await waitForUpdate();

    // 5. Assert: 断言更新后的渲染指令
    // 文本节点的 value 应该更新为 'Clicked!'
    expect(nativeModuleMock.updateText).toHaveBeenCalledWith(
      expect.anything(),
      { value: 'Clicked!' }
    );
  });
});

四、Vue 2 源码自身的 Weex 测试

Vue 2 源码本身包含了大量针对其 Weex 平台能力的测试,这些测试是保证其核心功能在 Weex 模式下表现一致且正确的关键:

  1. 平台模块注入 (Module Injection) :测试 Weex 环境下,特定的原生模块(如 domstreamnavigator)是否能被正确注入并替换 Web 环境的 API。
  2. 样式解析 (Style Parsing) :测试 Weex 有限的样式支持(如不支持部分 CSS 选择器)是否能被正确解析并转换为 Native 的样式模型。
  3. 事件系统 (Event System) :测试 Vue 的事件监听器(如 v-on)是否能正确映射到 Weex 的原生事件上,并能正常触发回调。
  4. 渲染器差异 (Renderer Difference) :测试 Vue.prototype.$createElement 等渲染函数在 Weex 环境下是否生成正确的节点类型(如 text 而不是 span)。
  5. 生命周期适配 (Lifecycle Adaptation) :测试某些生命周期(如 mounted)在 Weex 环境下的行为是否与 Web 端一致。

Vue 2 源码中 Weex 测试的一个简化概念:

// 测试平台模块的注入
it('should use weex module for DOM operations', () => {
  // 模拟 Weex 环境
  const weexDocument = { createElement: jest.fn() };
  global.weex = { document: weexDocument };

  // 强制 Vue 使用 Weex 平台
  const Vue = createVueForWeex();

  // 挂载一个组件会触发 DOM 操作
  mountComponent();

  // 断言:Vue 调用了 Weex 的 document.createElement,而不是浏览器的
  expect(weexDocument.createElement).toHaveBeenCalled();
  expect(document.createElement).not.toHaveBeenCalled(); // 浏览器的方法未被调用
});

总结

特性Weex 测试
测试什么Vue 代码被编译为 Weex 格式的正确性,及其在原生环境中的运行时行为
核心挑战平台差异(Web vs. Native)、样式兼容事件映射生命周期一致性
关键阶段1. 编译时转换 2. 运行时渲染与交互
主要断言1. 代码转换是否正确(结构比对) 2. 原生UI是否正确渲染、样式是否正确、事件是否响应
比喻测试“预制工厂”能否把现做蛋糕的食谱正确转换成蛋糕卷的配方,并且便利店烤箱能把它加热成美味的产品。

结论
Vue 2 的 Weex 测试是保证其“一次编写,多端运行”能力的关键。它通过编译时测试来验证语法转换的正确性,再通过复杂的运行时测试验证在原生环境下的功能与体验,确保开发者能够用熟悉的 Vue 语法开发出高质量的原生应用。对于 Vue 2 源码本身,这些测试覆盖了从模板编译器、渲染器到平台适配层的每一个细节,是 Vue 生态跨端能力稳定性的基石。