一个大二学生谈谈前端工程化

93 阅读4分钟

基于 Webpack 5 的自动化构建:工程化建设的核心

今天我们将重点探讨基于 Webpack 5 实现工程化建设中最核心的部分——​​自动化构建​​。


🤔 什么是自动化构建?

如果只用一句话来总结,你心目中的答案会是什么?


📘 内容回顾

在上篇文章中:

​什么?大二学生竟然用 Koa 写了一个企业级 BFF 框架?​

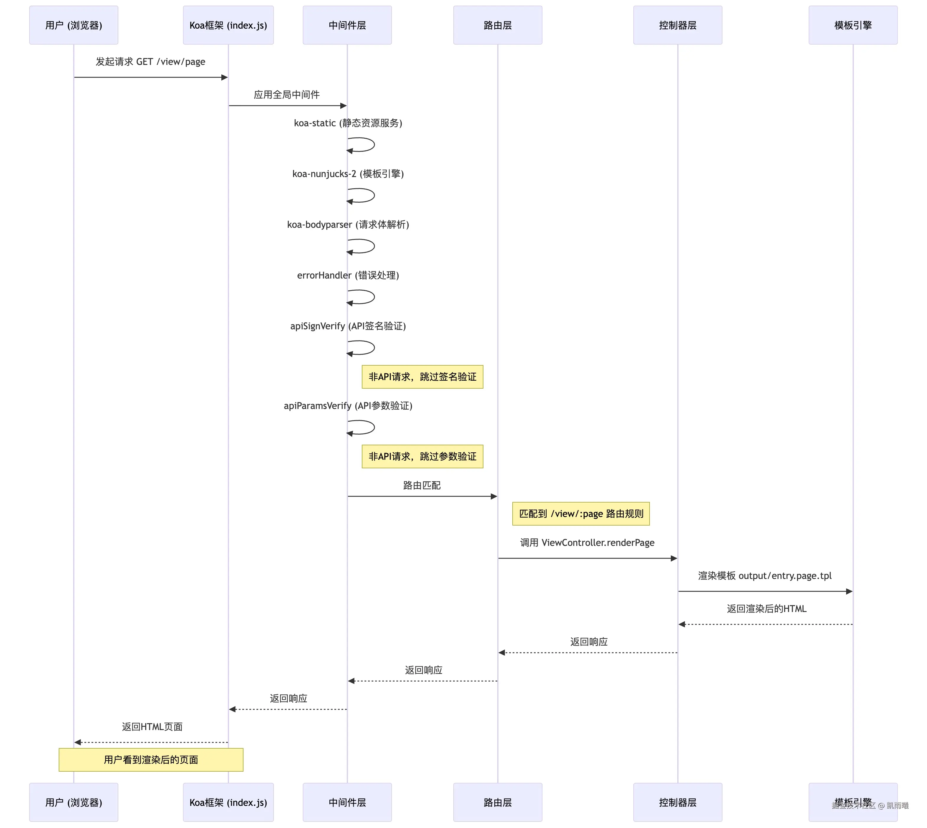
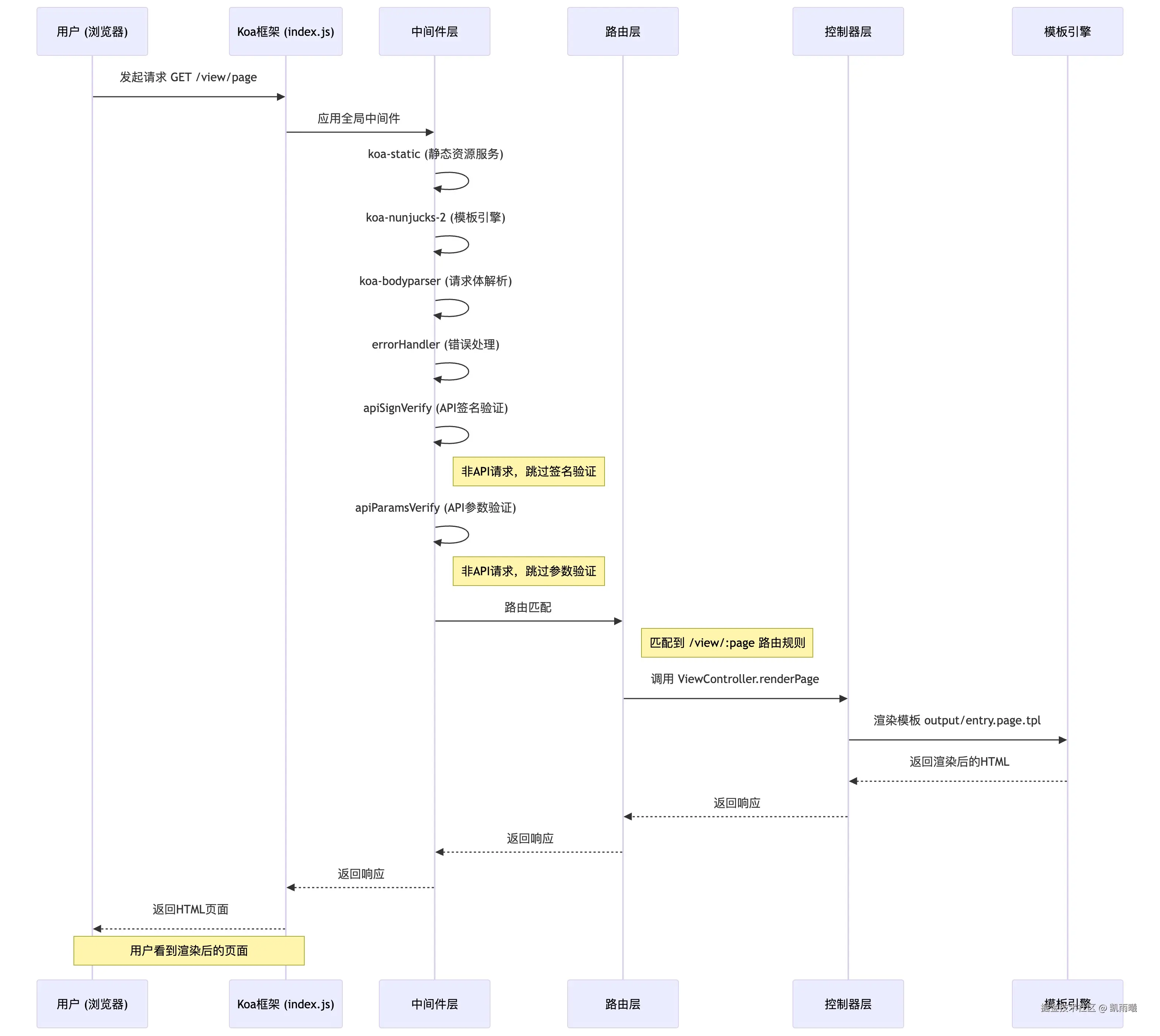
我们介绍了如何基于 Koa 实现一个服务端应用框架,该框架能够读取 public文件夹下的静态文件(如模板和 HTML)并将其输出。整个过程如下图所示:

image.png

也可以简化为:

image.png

作为开发人员,我们写的更多是基于React、Vue等框架的业务文件(vue、jsx、less...),而不会直接是public下的这种静态文件。那么就需要有一个工具,来完成业务文件到产物文件(浏览器可以直接解析渲染的html,css,js)的转化。那么这个过程,就是前端工程化最核心的部分——构建与打包

image.png 这里的解析引擎可以是webpack、vite、rollup...... 本文就选取webpack最经典的工具来讲解这个过程。


解析引擎要完成什么任务?

解析引擎主要需要完成三大任务——解析编译模块分包压缩优化

为什么要这三个任务呢?

这三大任务共同构成了前端资源从源代码到生产环境产物的完整构建流程。这三个任务的设计并非偶然,而是为了解决前端开发中的关键痛点,并优化应用性能与开发效率。


1. ​​解析编译:从源代码到可执行模块​

​作用​​:将开发者编写的各类资源(如 JavaScript、CSS、图片等)转换为浏览器可识别的标准化模块。

​必要性​​:

  • ​模块化支持​​:现代前端开发依赖模块化(如 ES6 Modules、CommonJS),但部分浏览器原生不支持这些规范。Webpack 通过解析 import/require语句,构建模块依赖图,确保依赖关系正确加载。

  • ​语言兼容性​​:开发者可能使用 TypeScript、JSX、Sass 等高级语法或预处理器,需通过 Loader(如 babel-loadersass-loader)转换为浏览器兼容的 ES5 或 CSS。

  • ​资源统一处理​​:非 JS 资源(如图片、字体)通过 Loader 转换为模块(如 Base64 或文件路径),使所有资源可被统一管理。


2. ​​模块分包:优化加载性能​

​作用​​:将代码拆分为多个 chunk(代码块),实现按需加载和缓存优化。

​必要性​​:

  • ​减少初始加载时间​​:单页应用(SPA)若将所有代码打包为一个文件,首屏加载缓慢。通过分包(如路由懒加载),仅加载当前页面所需代码。

  • ​利用浏览器缓存​​:将第三方库(如 reactlodash)抽离为单独 chunk(vendor.js),因其更新频率低,可长期缓存。

  • ​并行加载优势​​:浏览器可同时加载多个小文件,提升并发性能。


3. ​​压缩优化:提升运行时效率​

​作用​​:减小文件体积、移除冗余代码,优化运行时性能。

​必要性​​:

  • ​网络性能​​:压缩后的文件(如 JS/CSS 去除注释、缩短变量名)可减少传输时间,尤其对移动端至关重要 。

  • ​Tree Shaking​​:基于 ES6 模块的静态分析,移除未使用的代码(如未调用的函数),减少打包体积。

  • ​资源优化​​:图片压缩、CSS 提取为独立文件(mini-css-extract-plugin)等,进一步优化加载 。


三大任务的协同关系

  1. ​解析编译是基础​​:只有将资源转换为标准模块,才能分析依赖关系并进行分包。

  2. ​模块分包承上启下​​:依赖图构建完成后,根据业务需求拆分代码,为优化提供结构基础。

  3. ​压缩优化是最终提效​​:在分包的基础上,通过压缩和 Tree Shaking 进一步提升性能。

image.png

以上就是简单的webpack5工程化的设计,欢迎大家一起交流~