AI智能体搭建平台全景指南:从入门到选型

965 阅读9分钟

大家好,我是吾鳴。专注于分享提升工作与生活效率的工具,无偿分享AI领域相关的精选报告,持续关注AI的前沿动向。

AI智能体(AI Agent)是一种能够感知环境、自主规划并采取行动以实现特定目标的智能实体。它不仅仅是被动响应请求的工具,而是能主动理解用户需求、拆解任务步骤、调用外部工具或资源,最终完成复杂任务的“行动派”。

与传统AI工具的根本区别在于,AI智能体实现了从“应答”到“执行”的跨越。传统AI像前台接待员,有问必答但不会主动行动;而AI智能体更像项目经理,接受目标后就自行规划流程、调用工具、执行任务。

01 AI智能体的核心价值

AI智能体正在将传统工具的“被动执行”升级为“主动规划”。通过动态拆解任务、调用外部工具、整合多源数据,实现从单点效率提升到全流程自动化的跨越。其核心价值体现在以下几个方面:

  • 提升效率:埃森哲内部测试显示,原本需要3位分析师8小时完成的季度报告,AI智能体40分钟就能交稿,人力成本降低86%。
  • 处理复杂任务:擅长解决高度复杂、多步骤的认知型任务,如市场调研报告撰写、竞品分析、复杂的旅行规划等。
  • 信息处理:能够7×24小时监控特定主题的舆情、追踪科研领域最新突破,从噪声中提取信号。
  • 流程自动化:超越了传统的RPA(机器人流程自动化),能处理非结构化数据并应对一定程度的变异,如自动化客户入职流程、智能客服工单分类与初步处理。

02 智能体开发平台全景介绍

2025年被称为“AI智能体元年”,市场上涌现了众多智能体开发平台,以下是一些主流选择:

2.1 适合企业的低代码/无代码平台

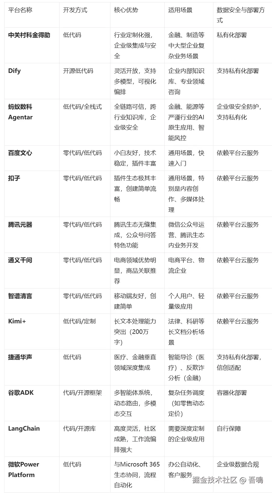
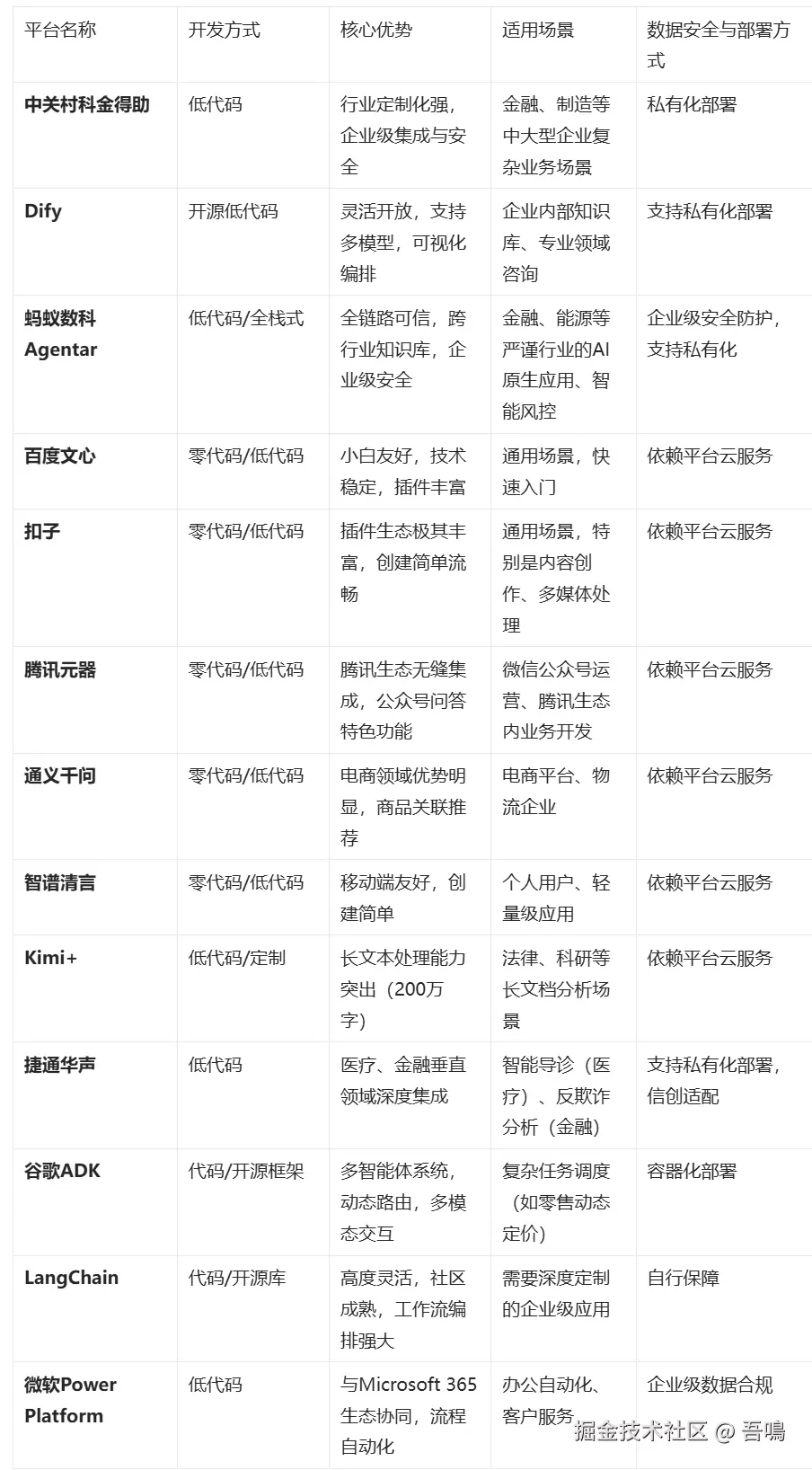
  • 中关村科金得助智能:聚焦企业级应用场景,行业定制化能力强,提供针对性的智能体模板与功能组件(如金融行业的风险评估智能体、制造业的设备故障预测智能体等)。支持私有化部署,确保企业数据安全性与隐私性,并能与企业现有业务系统(如ERP、CRM)无缝集成。
  • Dify:一款开源的LLM应用开发平台,支持多种大语言模型。提供可视化提示词编排功能,支持用户导入自有数据作为上下文,使智能体能够更好地结合企业或个人的特定知识进行服务。同样支持私有化部署,适合构建内部知识库问答智能体或专业领域的咨询平台。
  • 蚂蚁数科Agentar全栈式智能体开发平台,贯通算力调度、数据治理、模型训推及应用落地全链路。其以可信智能体技术为底座,通过了中国信通院可信AI智能体平台与工具评估最高评级5级。平台提供低代码开发体系和可视化编排能力,内置行业MCP服务广场(如智能投研、合规监测),支持“可插拔”式行业知识组件库,非技术人员也能快速搭建智能体应用。

2.2 互联网巨头系平台

  • 百度文心智能体平台:百度系产品,依靠自己的大模型底座。支持一句话AI自动生成智能体,插件生态丰富,创建流程对小白友好流畅
  • 字节跳动-扣子:字节系AI智能体创建平台,底层大模型主要采用自有模型,并支持多种其他模型。它同样支持一句话AI自动生成智能体,插件生态极其丰富,被一些用户称为“小白AI智能体创建入门首选”。
  • 腾讯元器:腾讯系的AI智能体创建平台,迭代速度快。支持一句话AI自动生成智能体,插件生态不断丰富。其对腾讯生态非常友好,提供了独一无二的公众号文章问答智能体一键创建功能。
  • 通义千问:阿里巴巴开发的智能体平台,依托通义大模型,在电商及相关领域有着独特的优势,具备电商商品智能关联推荐等功能。

2.3 垂直领域与特色平台

  • 智谱清言:清华系的AI智能体创建平台,底层依靠自身的大模型底座。支持一句话AI自动生成智能体,插件生态丰富,对小白非常友好,在移动端也能轻松创建简单的智能体。
  • Kimi+ :月之暗面科技有限公司开发,核心依托Kimi大模型,在长文本处理领域表现突出,支持高达200万字的文本处理,专注于为专业人士和企业提供高质量的长文本分析和处理解决方案,走精品智能体定制路线。
  • 捷通华声量知行业智能体平台:支持多模态知识处理,能与HIS系统、金融风控平台等无缝对接,提供智能导诊、贷款审核等功能,适用于医疗和金融等垂直领域。

2.4 国际平台与开源框架

  • 谷歌Agent Development Kit (ADK) :开源框架,支持多智能体系统开发,兼容Gemini模型和MCP协议,提供动态路由和多模态交互能力,适用于复杂任务调度。
  • LangChain/LangGraph开源代码库与可视化扩展工具,支持复杂工作流编排和多模型对比测试,拥有成熟的社区生态,适合需要深度定制的企业级AI应用。
  • 微软Power Platform:通过Power Virtual Agents实现低代码聊天机器人开发,能集成Power Automate实现流程自动化,并与Microsoft 365生态深度协同,适合办公自动化、客户服务等场景。

03 主流智能体开发平台对比

下表从多个维度对上述平台进行了综合对比,助您一目了然。

04 如何选择智能体开发平台

选择合适的智能体开发平台,需综合考虑企业需求、技术能力、业务场景和预算等因素。

4.1 根据企业规模与技术能力选择

  • 大型企业(尤其金融、制造、能源等对数据安全、合规性要求高的行业):
    应优先选择支持私有化部署、能与企业现有系统(OA, ERP, CRM)深度集成、并提供强大企业级安全防护的平台。中关村科金得助智能蚂蚁数科AgentarNebulaAI(企业级私有部署平台,支持API编排和长期记忆功能)是值得重点考虑的选项。
  • 中小型企业
    应重点关注降低开发门槛和成本,选择能够快速落地的低代码/零代码平台Dify(开源低代码)、中关村科金(可视化拖拽组件和丰富模板)等平台能有效缩短开发周期。百度文心扣子等互联网巨头提供的平台也可根据其生态优势进行评估。
  • 个人开发者或小团队
    追求易用性快速上手,可选择零代码、对小白友好的平台,如智谱清言(移动端亦可操作)、扣子(插件丰富)、文心等。若需要模型灵活性,可考虑像Trae(字节跳动)这样支持多模型切换的工具。

4.2 根据业务场景与行业特性选择

  • 电商及相关领域通义千问凭借阿里电商生态,在该领域具有天然优势,如商品智能关联推荐。
  • 长文本处理与分析(法律、科研):Kimi+ 的无损长文本处理能力(高达200万字)是其核心优势
  • 垂直行业(如医疗、金融):优先考虑行业专用平台,如捷通华声的量知行业智能体平台,其已与HIS系统、金融风控平台等进行了无缝对接
  • 办公自动化与微软生态集成微软Power Platform与Microsoft 365的深度协同是其独特价值。
  • 高度定制化的复杂项目:拥有强大技术团队的机构可选择LangChain/LangGraphminion-agent开源框架,以获得最大灵活性。

4.3 关键选型因素考量

  • 数据安全与合规:这是企业选型的首要因素。明确数据是否需留在本地、是否需满足特定行业合规要求(如信创)。蚂蚁数科Agentar(通过信通院最高可信评级)、中电金信源启平台(全生命周期数据治理)、普元信息智能体平台(内置敏感信息检测,兼容国产硬件)等在安全合规方面表现突出。
  • 总拥有成本(TCO) :不仅要考虑平台本身的费用(有的平台目前免费,但未来可能收费),还需评估开发成本、维护成本、算力成本以及潜在的私有化部署基础设施成本。一些平台支持大小模型协同,能有效降低算力成本。
  • 集成与扩展性:平台是否能与现有IT系统轻松集成?是否提供丰富的API接口以供未来扩展?中关村科金得助智能NebulaAI都强调了与企业系统的集成能力。
  • 模型支持与灵活性:平台依赖何种大模型?是闭源、开源?是否支持接入多种或自有的模型?对于有特定模型偏好的企业,这一点很重要。
  • 服务与支持:尤其对于企业级应用,平台提供商是否能提供及时、专业的技术支持完整的售后服务至关重要。

总而言之,AI智能体技术正迅速发展,选择合适的平台是成功的关键。没有“最好”的平台,只有“最合适”的平台。关键在于明确自身的核心需求,并仔细评估各平台能否满足这些需求。建议在决策前,充分利用各平台提供的免费试用演示预约机会,进行亲身实践和验证。

最近实战了一些扣子(Coze)工作流相关的案例,包含小红薯图文生成、爆款视频剪辑等自动生成案例,内附详细的教程和工作流安装包,感兴趣的朋友可以来个一键三连,文章评论区留言“扣子案例”领取。