深入图解Spring Cloud底层设计

569 阅读21分钟

Spring Cloud是基于Spring Boot构建的微服务开发框架,它通过集成一系列成熟的组件提供了微服务架构下的核心能力(如服务发现、配置管理、熔断降级等)。

SpringCloud全链路调用架构.png

一、核心组件

(一)服务注册与发现(Service Discovery & Registration)

服务注册与发现.jpg

1、常用组件

1)Nacos

支持服务注册、配置管理和动态DNS服务,兼容Eureka和Consul的API。集成了服务注册发现和配置中心功能,支持动态服务发现、健康检查、配置管理(替代Eureka + Config + Bus)。

2)Consul/Zookeeper

第三方服务发现工具,通过 Spring Cloud Consul/Zookeeper集成。

2、底层原理

核心组件:

服务注册中心(Registry):如Eureka、Consul、Zookeeper、Nacos等

服务提供者(Provider):注册自身服务到注册中心

服务消费者(Consumer):从注册中心获取服务列表并调用

1)服务注册

服务提供者启动时,通过ServiceRegistry接口的实现类(如EurekaServiceRegistry)向注册中心注册

注册信息包括: 服务名、IP地址、端口、健康检查URL等元数据

采用心跳机制维持注册(默认30秒发送一次心跳)

关键代码:

// EurekaClientAutoConfiguration 自动配置类
@Bean
@ConditionalOnMissingBean(value = EurekaClientConfig.class)
public EurekaClientConfig eurekaClientConfig(..) {
    // 配置Eureka客户端
}

// EurekaServiceRegistry 注册实现
public void register(EurekaRegistration reg) {
    reg.getApplicationInfoManager().setInstanceStatus(reg.getInstanceConfig().getInitialStatus());
}

2)服务发现

消费者启动时从注册中心拉取服务列表并缓存

通过DiscoveryClient(如EurekaDiscoveryClient)获取服务实例

Ribbon等负载均衡组件利用这些信息进行服务调用

关键代码:

// DiscoveryClient 接口
public interface DiscoveryClient {
    List<ServiceInstance> getInstances(String serviceId);
}

// Eureka实现
public List<ServiceInstance> getInstances(String serviceId) {
    List<InstanceInfo> infos = eurekaClient.getInstancesByVipAddress(serviceId, false);
    // 转换为ServiceInstance
}

3)健康检查与故障剔除

服务实例每30秒发送心跳(可配置)

注册中心若90秒内未收到心跳,则将该实例标记为下线

自我保护机制防止网络分区时过度剔除服务

3、底层通信

服务注册/发现通常通过HTTP REST或gRPC协议实现。

消费者本地缓存服务列表,减少对注册中心的依赖(如Eureka的Tiered Load Balancer)。

4、不同注册中心对比

特性EurekaNacosZookeeperConsul
CAP理论AP (最终一致)AP/CP可配置CP(强一致)CP(强一致)
健康检查客户端心跳TCP/HTTP/自定义临时节点心跳支持多种检查方式
负载均衡集成Ribbon内置需额外组件需额外组件
配置管理不支持支持支持支持
雪崩保护
访问协议HTTPHTTP/gRPCTCPHTTP/DNS/gRPC

(二)分布式配置中心(Configuration Management)

1、常用组件

1)Spring Cloud Config

集中管理所有微服务的配置文件(如 application.yml),支持从Git、SVN或本地文件系统加载配置;结合Bus,通过Spring Cloud Bus(如 RabbitMQ/Kafka)实现配置动态刷新,替代方案:Nacos、Apollo(携程开源,支持配置实时推送)

2)Nacos Config

Nacos提供的配置管理功能,支持动态更新和版本控制。

2、底层原理

2.1 核心角色和流程

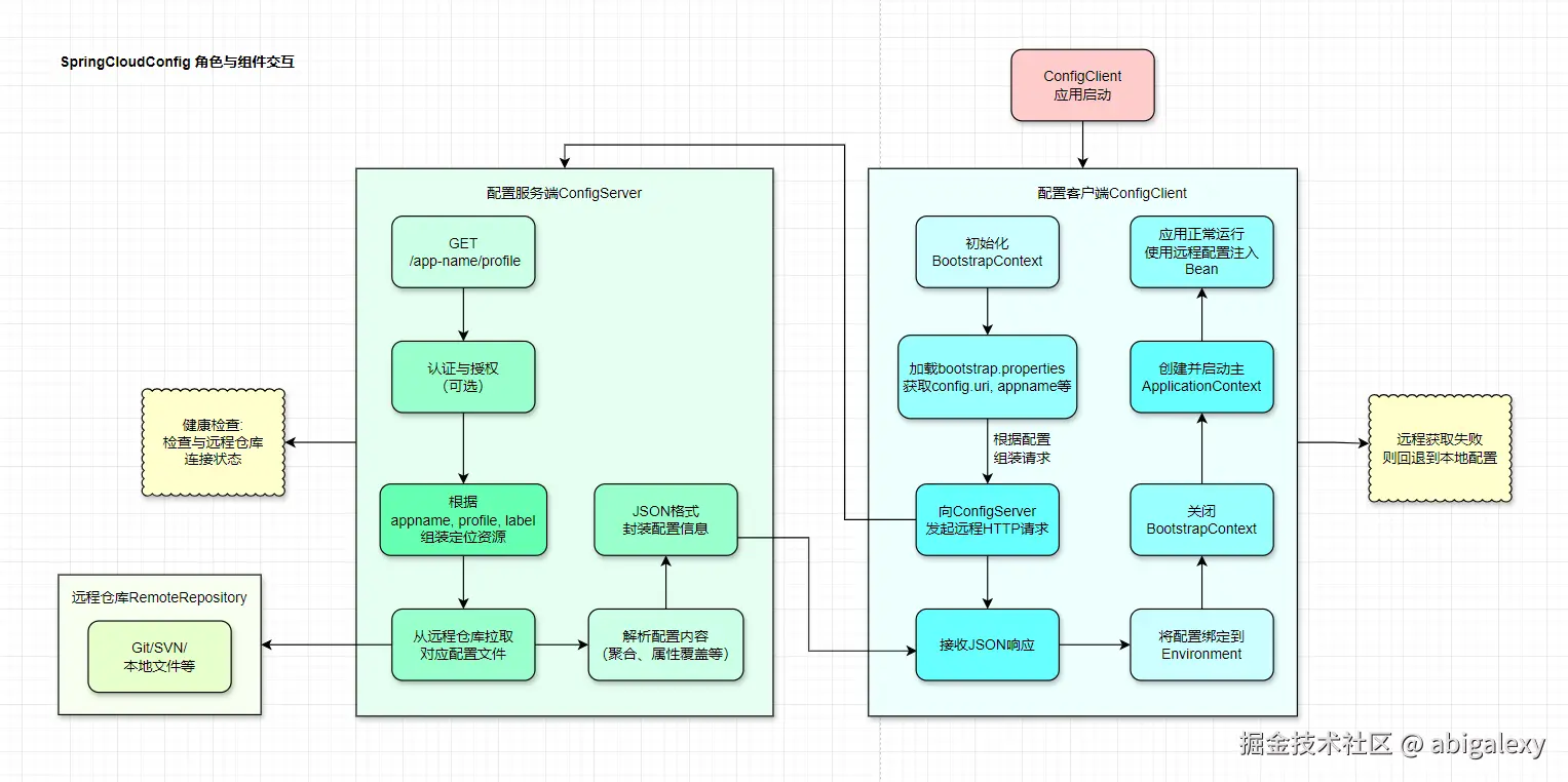
SpringCloudConfig 角色与组件交互.jpg

1)远程仓库 (Remote Repository)

配置的“唯一真相源”。通常使用 Git(如 GitHub, GitLab, Gitee)、SVN 或本地文件系统。所有应用的配置文件(如 myapp-dev.yml, myapp-test.yml)都集中存储在这里。

2)配置服务端 (Config Server)

一个独立的微服务,其核心职责是连接到远程仓库,对外暴露 RESTful API(如 /appname/profile/appname-profile.yml),供客户端获取配置。它本质上是远程配置仓库的一个适配器和聚合器。

3)配置客户端 (Config Client)

各个业务微服务(Application Service)。它们在启动阶段(早于 Application Context 创建)会创建一个 Bootstrap Context,并向 Config Server 发起请求,获取所需的配置信息,然后用这些配置来初始化主应用上下文。

2.2 客户端启动流程(最核心的部分)

这是理解 Config 如何工作的关键。一个启用了Config Client的微服务(即加了 @EnableConfigClient 或依赖了 spring-cloud-starter-config)的启动过程如下:

1)初始化Bootstrap Context

 Spring Cloud 构建了一个“父”上下文,称为 Bootstrap Context。这个上下文独立于我们熟悉的 main Application Context。

 它负责加载 bootstrap.propertiesbootstrap.yml 文件。这是为什么配置服务器的地址必须配置在 bootstrap 文件而不是 application 文件中的根本原因。因为 Application Context 尚未创建,而获取配置是启动的前提。

2)从Bootstrap配置中获取服务器地址

Bootstrap Context 读取 spring.cloud.config.uri,得知Config Server的位置。

3)组装标识,远程调用

客户端根据自身的spring.application.namespring.profiles.activespring.cloud.config.label(可选,用于 Git 分支)组装成一个唯一的标识。

客户端向Config Server的REST API发起调用,例如:GET <http://config-server:8888/my-app/dev>

4)服务端响应与配置拉取

Config Server接收到请求后,会根据应用名、Profil和Label去远程仓库(如Git)查找对应的配置文件(如 my-app-dev.yml)。

Config Server将找到的配置内容组装成一个JSON对象返回给客户端。这个JSON包含了配置的所有键值对,以及一些元数据(如使用的 label,状态等)。

5)绑定到Environment并启动主上下文

Config Client 接收到JSON响应后,将其中的配置属性解析并加载到当前应用的Environment中。至此,Bootstrap Context 的使命完成。之后,主 Application Context 被创建并启动。此时,所有在 @Value("${...}")@ConfigurationProperties 等注解中引用的属性,其值都已经从 Config Server 获取并注入完毕。

6)应用正常启动

主上下文启动后,应用就像使用本地 application.properties 一样正常运行,毫无感知。

2.3 配置的动态刷新 (Spring Cloud Bus)

默认在客户端启动时一次性读取配置。之后如果远程仓库的配置发生变化,客户端应用是不会自动更新的。

SpringCloudConfig动态刷新.png

1)客户端暴露 /actuator/refresh 端点

在需要刷新的 Bean 上添加 @RefreshScope 注解,并确保引入了 spring-boot-starter-actuator

2)手动触发

更改配置后,对每个客户端实例手动发送一个POST 请求到 http://client-host:port/actuator/refresh。该实例会重新连接 Config Server获取最新配置,并刷新所有标记了 @RefreshScope 的Bean。

3)自动广播(使用 Spring Cloud Bus)

Spring Cloud Bus使用一个轻量级的消息代理(如RabbitMQ 或Kafka)连接各个微服务实例。当你向任何一个客户端触发 /actuator/bus-refresh 端点时,该客户端会通过 Bus 将刷新事件广播给总线上的所有其他客户端。其他客户端收到事件后,都会自动执行 /actuator/refresh 的逻辑,从而实现全局配置的自动刷新。

2.4 配置定位机制

Config Server通过以下规则定位配置:

/{application}/{profile}[/{label}]

/{application}-{profile}.yml

/{label}/{application}-{profile}.yml

/{application}-{profile}.properties

/{label}/{application}-{profile}.properties

application:对应客户端的spring.application.name

profile:对应spring.profiles.active

label:Git分支名(默认为master)

2.5 配置加密解密

使用JCE(Java Cryptography Extension)实现:

# 加密配置示例
encrypt:
  key: my-secret-key

加密流程:

客户端发送/encrypt请求加密敏感数据

服务端返回加密字符串

客户端在配置文件中使用{cipher}前缀引用

2.6 健康检查与监控

Config Server提供以下端点:

/health:服务健康状态

/env:当前环境信息

/metrics:运行指标

2.7 核心类关系

EnvironmentRepository
  ↑
NativeEnvironmentRepository (本地文件)
  ↑
GitEnvironmentRepository (Git仓库)
  ↑
AbstractScmEnvironmentRepository (SCM抽象)
 
EnvironmentController (处理HTTP请求)
  ↓
PropertySourceLocator (定位属性源)

3、配置规则

Config Server在查找配置时,遵循一种聚合和覆盖的规则:

应用名 + Profile:查找 {application}-{profile}.yml (或 .properties),这是最精确的匹配。

应用名:查找 {application}.yml,作为默认配置。

Label(分支):上述查找过程会在指定的 label(即分支)下进行。如果不指定,默认为 master

3.1 配置优先级

Config Client 获取到的配置是多个源的聚合。后加载的配置会覆盖先加载的。优先级从高到低如下:

1)Config Server 远程仓库中的配置(最高优先级,覆盖本地配置)

2)客户端本地的 application-{profile}.yml

3)客户端本地的 application.yml

3.2 多环境配置管理

Git仓库结构示例:

├── application.yml         # 全局配置
├── config-client-dev.yml    # 开发环境
├── config-client-prod.yml   # 生产环境
└── config-client-test.yml     # 测试环境

4、常见问题解决方案

1)配置加载失败

检查spring.cloud.config.uri配置

验证后端存储权限

查看Config Server日志中的详细错误

2)动态刷新不生效

确保添加了@RefreshScope注解

检查Bus消息中间件连接状态

验证/actuator/refresh端点是否暴露

3)性能瓶颈

对大配置文件进行拆分

考虑使用数据库作为后端存储

实现配置预加载机制

(三)负载均衡(Load Balancing)

Spring Cloud中的负载均衡主要通过Ribbon(客户端负载均衡)和Spring Cloud LoadBalancer(官方推荐的新实现)实现,它们位于客户端,与Eureka等服务注册中心配合工作。

客户端负载均衡vs服务端负载均衡

客户端负载均衡:由服务消费者维护服务列表,自行选择服务实例(如Ribbon)

服务端负载均衡:由独立的负载均衡器(如Nginx、F5)进行请求分发

1、常用组件

1)Spring Cloud LoadBalancer

替代Netflix Ribbon 的客户端负载均衡器,支持轮询、随机等策略。

使用场景:在 RestTemplate 或 FeignClient 中自动路由请求到多个服务实例。

2、底层原理

使用LoadBalanced RestTemplate.jpg

使用OpenFeign.jpg

1)服务发现与缓存

服务列表获取:通过DiscoveryClient从Eureka获取服务实例列表

本地缓存:使用ILoadBalancer接口的实现类维护服务列表

// 代码示例
List<Server> servers = discoveryClient.getInstances("user-service")
    .stream()
    .map(instance -> new Server(instance.getHost(), instance.getPort()))
.collect(Collectors.toList());

2)负载均衡策略

策略类描述
RoundRobinRule轮询(默认)
RandomRule随机
RetryRule重试(先轮询,失败后重试其他)
WeightedResponseTimeRule响应时间加权
BestAvailableRule选择并发请求最小的
AvailabilityFilteringRule过滤掉不可用和并发高的
ZoneAvoidanceRule复合判断(区域+服务器)

3)请求拦截与转发

RestTemplate拦截:通过@LoadBalanced注解创建代理

Feign集成:Feign内部已集成Ribbon/Spring Cloud LoadBalancer

// RestTemplate配置示例

@Bean
@LoadBalanced
public RestTemplate restTemplate() {
    return new RestTemplate();
}

// 使用示例
restTemplate.getForObject("http://user-service/user/1", User.class);

4)新实现核心类

LoadBalancerClientFactory
  │
  ├─ ReactorServiceInstanceLoadBalancer (抽象接口)
  │    ├─ RoundRobinLoadBalancer
  │    └─ RandomLoadBalancer
  │
  └─ Response<ServiceInstance> (响应对象)

5)自定义负载均衡策略

@Configuration
public class MyRibbonConfig {
    @Bean
    public IRule ribbonRule() {
        // 自定义策略示例:优先访问本地实例
        return new AbstractLoadBalancerRule() {
            @Override
            public Server choose(Object key) {
                // 实现自定义逻辑
                return chooseLocalFirst();
            }
        };
    }
}

// 指定特定服务使用自定义配置
@RibbonClient(name = "user-service", configuration = MyRibbonConfig.class)

6)重试机制

# application.yml配置示例
user-service:
  ribbon:
    MaxAutoRetries: 1      # 同一实例重试次数
    MaxAutoRetriesNextServer: 1 # 切换实例重试次数
OkToRetryOnAllOperations: true # 对所有请求重试

7)区域感知路由

spring:
  cloud:
    loadbalancer:
      zone: ${spring.cloud.client.ip-address:} # 设置当前区域
user-service:
  ribbon:
    NFLoadBalancerRuleClassName: com.netflix.loadbalancer.ZoneAvoidanceRule

(四)服务调用(Service Invocation)

1、常用组件

1)OpenFeign

声明式HTTP客户端,通过接口注解(如@FeignClient)简化服务间调用。声明式的 HTTP 客户端,通过注解定义接口即可调用远程服务,内置Ribbon实现负载均衡。

2)RestTemplate

Spring 提供的同步HTTP客户端,需手动实现负载均衡(配合LoadBalancer)。

2、底层原理

SpringCloud服务调用交互流程.png

SpringCloud异步协作.png

2.1 RestTemplate服务调用

RestTemplate是Spring提供的同步HTTP客户端,用于简化REST API调用。

核心组件:

ClientHttpRequestFactory:创建HTTP请求的工厂

RestTemplate:封装HTTP操作,提供统一接口

ClientHttpRequestInterceptor:请求拦截器(可用于日志、重试等)

2.2 Feign服务调用

Feign 是一个声明式的HTTP客户端,底层基于Ribbon和Hystrix(或Resilience4j)。

核心组件:

Feign Interface:定义服务接口

Feign.Builder:构建 Feign 客户端

Contract:接口定义与实现之间的契约

Encoder/Decoder:请求/响应编解码

Client:实际执行 HTTP 请求的客户端(默认使用Ribbon+RestTemplate)

LoadBalancer:负载均衡组件

2.3 OpenFeign与原版Feign区别

OpenFeign是Netflix Feign的开源替代品,Spring Cloud OpenFeign是其Spring Cloud集成版本。

更活跃的维护

更好的Spring集成

支持Spring MVC注解

内置对Spring Cloud LoadBalancer的支持

2.4 关键点

1)面向接口编程

开发者通过定义接口来声明远程调用,框架通过动态代理实现具体逻辑,实现了高度的解耦。

2)客户端负载均衡

负载均衡的决定是在服务消费者端做出的,而非传统的集中式负载均衡器(如Nginx)。这降低了中心节点的压力,但也要求每个客户端都维护服务列表。

3)“服务名”到“IP:端口”的转换

这是服务发现和负载均衡共同作用的结果。你始终只关心服务名,而不需要知道服务实例的具体地址。

4)模块化设计

Feign 的每个组件(Encoder、Decoder、Contract、Http Client、Logger)都是可插拔的,你可以根据需要定制或替换。

5)与注册中心解耦

OpenFeign 本身不关心服务发现是用 Nacos、Eureka 还是 Consul 实现的。它只依赖于 DiscoveryClient 这个标准接口。具体的实现由对应的 spring-cloud-starter-* 提供。

2.5 性能优化

1)连接池配置

对于 OkHttp/Apache HttpClient 配置连接池

示例 OkHttp 配置:

@Bean
public OkHttpClient okHttpClient() {
    return new OkHttpClient.Builder()
        .connectionPool(new ConnectionPool(20, 5, TimeUnit.MINUTES))
        .build();
}

2)超时设置

合理设置连接超时和读取超时

示例:

ribbon:
  ReadTimeout: 5000
  ConnectTimeout: 2000

3、OpenFeign与RestTemplate对比

特性OpenFeignRestTemplate + @LoadBalanced
代码风格声明式:定义接口,像调用本地方法一样命令式:在代码中手动构造URL和参数
可读性/维护性高:接口集中管理,意图清晰低:URL拼接分散在代码中,难以管理
集成度高:天然集成SpringMVC注解,开箱即用中:需要自己处理请求构造和响应解析
底层原理动态代理+Ribbon/LoadBalancerRestTemplate拦截器+LoadBalancer
负载均衡内置需手动集成
熔断支持内置(需Hystrix/Resilience4j)需手动集成
推荐场景微服务间调用简单HTTP调用

(五)熔断与容错(Circuit Breaker & Fault Tolerance)

1、常用组件

1)Spring Cloud Circuit Breaker

抽象层,支持多种熔断器实现(如 Resilience4j、Hystrix)。

2)Sentinel

功能:更轻量级的流量控制、熔断降级组件,支持实时监控和规则配置。

3)Resilience4j

推荐的替代方案,基于函数式编程,支持熔断、重试、限流等。

2、底层原理

舱壁模式:每个服务调用分配独立的线程池,避免故障扩散。

熔断机制:当失败率超过阈值(如 50%),打开熔断器,直接返回降级逻辑。

降级策略:通过 fallbackMethod 指定备用方法,或返回默认值。

2.1 状态转换

Spring Cloud熔断降级.jpg

1)CLOSED (关闭状态)

初始状态,也是正常状态。

熔断器处于关闭状态,所有请求都正常地转发到目标服务。

底层原理:熔断器会持续监控这些调用的结果(成功、失败、超时)。它会维护一个时间窗口内的统计数据。

2)OPEN (打开状态)

熔断状态。

当失败(超时、异常等)的比率达到或超过设定的阈值时,熔断器会跳闸(Trip),进入 OPEN 状态。

在此状态下,所有对该服务的请求都会立即被拒绝,并直接执行降级逻辑(Fallback),不再真正发起远程调用。

设计目的:给被调用服务时间来自我修复,同时防止调用者因持续尝试而耗尽资源。

3)HALF-OPEN (半开状态)

试探恢复状态。

熔断器进入 OPEN 状态后,会启动一个休眠时间窗(Sleep Window)。计时结束后,熔断器会自动进入 HALF-OPEN 状态。

在此状态下,熔断器会允许少量试探请求通过,去尝试调用目标服务。

结果判断:

如果试探调用成功,则认为服务已恢复,熔断器状态切换回 CLOSED,并重置统计信息。

如果试探调用失败,则认为服务仍然不可用,熔断器状态重回 OPEN,并开启一个新的休眠时间窗。

熔断器交互流程.jpg

2.2 关键指标

错误率 = 错误请求数/总请求数

平均响应时间 = 总响应时间/成功请求数

线程池隔离 vs 信号量隔离

Hystrix默认使用线程池隔离,为每个依赖服务创建一个独立的线程池,这样某个服务的延迟只会拖垮自己的线程池,不会影响其他服务。

Resilience4j 则主要使用信号量隔离,开销更小。

指标收集

熔断器内部通过一个 “桶”(Bucket)的环形数组来滚动地统计指标。每个桶代表一个时间段(如 100ms),记录该时间段内的所有请求结果。时间推移时,丢弃最旧的桶,使用最新的桶,从而实现滑动窗口统计。

2.3 关键配置参数

1)circuitBreaker.requestVolumeThreshold (滑动窗口内的最小请求数)

含义:在单位时间窗口内,至少需要有多少个请求,熔断器才开始进行错误率的计算。

如果只有3个请求,失败了1个,错误率是33%,这并不具有统计意义。可能只是网络抖动。默认值通常是20,意味着如果10 秒内收到19 个请求,即使全部失败,也不会触发熔断。

2)circuitBreaker.errorThresholdPercentage (错误百分比阈值)

含义:当请求量超过 requestVolumeThreshold 后,如果失败请求的百分比超过此值,则触发熔断。例如,设置为 50%,表示时间窗口内超过一半的请求失败,熔断器就会进入OPEN状态。

3)circuitBreaker.sleepWindowInMilliseconds (休眠时间窗)

含义:熔断器从OPEN状态变为HALF-OPEN状态需要等待的时间(毫秒)。在此期间,所有请求都被立即拒绝。

4)metrics.rollingStats.timeInMilliseconds (统计时间窗口大小)

含义:设定滑动窗口的时间长度,例如10秒。Hystrix 会持续统计最近10秒内的请求数据。

5)metrics.rollingStats.numBuckets (滑动窗口的桶数量)

含义:将时间窗口划分为多个桶(Bucket),每个桶记录一段时间内(如1秒)的请求数据(成功、失败、超时数)。桶的数量必须能被时间窗口整除。这是一种滚动统计机制,保证了数据的时效性,总是取最近一段时间的数据进行计算。

3、Sentinel核心组件

[Slot Chain] → [FlowSlot] → [DegradeSlot] → [SystemSlot] → [...其他Slot]

FlowSlot:流量控制

DegradeSlot:熔断降级

SystemSlot:系统保护

4、Resilience4j 示例代码

// 创建熔断器配置
CircuitBreakerConfig config = CircuitBreakerConfig.custom()
    .failureRateThreshold(50) // 错误率阈值 50%
    .slidingWindowSize(10) // 滑动窗口大小 10个请求
    .waitDurationInOpenState(Duration.ofMillis(10000)) // 休眠时间窗10秒
    .build();

// 创建熔断器实例
CircuitBreaker circuitBreaker = CircuitBreaker.of("myService", config);

// 使用熔断器装饰业务逻辑
Supplier<String> decoratedSupplier = CircuitBreaker
    .decorateSupplier(circuitBreaker, () -> restTemplate.getForObject("http://service-provider/hello", String.class));
    
// 执行请求,如果熔断则调用降级
String result = Try.ofSupplier(decoratedSupplier)
    .recover(throwable -> "Fallback response").get();

5、Hystrix、Resilience4j、Sentinel对比

对比维度Hystrix (Netflix)Resilience4jSentinel (Alibaba)
核心架构基于命令模式HystrixCommand基于函数式接口Supplier/CheckedRunnable基于责任链模式Slot Chain
隔离策略线程池隔离/信号量隔离信号量隔离(默认)+线程池隔离(可选)滑动窗口+令牌桶(无原生线程隔离)
熔断机制滑动窗口统计错误率,阈值触发熔断滑动窗口统计错误率,支持自定义触发条件滑动窗口统计实时指标,动态熔断规则
流量控制不支持(需结合线程池限流)不支持(需结合外部组件)支持(QPS/线程数限流、集群流控)
降级策略fallbackMethod 实现降级逻辑Retry/CircuitBreaker/ Fallback组合blockHandler/fallback 自定义降级
配置方式注解+代码配置@HystrixCommand注解+配置文件YAML/Properties注解+动态数据源API/Nacos/Zookeeper
实时监控Hystrix Dashboard(需配合Turbine聚合)Micrometer+ Prometheus/GrafanaSentinel Dashboard(实时指标可视化)
线程模型每个依赖服务独立线程池调用方线程(信号量隔离)或独立线程池调用方线程(无原生线程隔离)
集群支持不支持不支持支持(集群流控、熔断)
动态规则不支持(需重启)支持(通过配置中心热更新)支持(实时推送规则变更)
适用场景传统单体架构迁移微服务轻量级微服务(Spring Boot 2+)高并发分布式系统(尤其阿里生态)

(六)网关(API Gateway)

Spring Cloud Gateway 是Spring Cloud生态中的API网关组件,基于Reactor、WebFlux和Netty 等响应式编程技术构建,提供了路由转发、过滤、限流、熔断等核心功能。

1、常用组件

1)Spring Cloud Gateway

基于Reactor的高性能API网关,支持动态路由、请求过滤、限流等,非阻塞异步模型,替代Netflix Zuul(已停更)。

优势:高性能、动态路由、与 Spring Cloud 生态无缝集成。

2、底层原理

SpringCloudGateway工作流程.png

类关系图.png

2.1 核心组件

1)路由 (Route)

路由是网关的基本构建块,由ID、目标URI、断言集合和过滤器集合组成

示例配置:

spring:
  cloud:
    gateway:
      routes:
      - id: user-service
        uri: lb://user-service
        predicates:
        - Path=/api/user/**
        filters:
        - AddRequestHeader=X-Request-Foo, Bar

2)断言 (Predicate)

用于路由匹配的条件判断,支持多种内置断言:

Path: 路径匹配

Method: HTTP方法匹配

Header: 请求头匹配

Query: 查询参数匹配

Cookie: Cookie匹配

Host: 主机名匹配

etc.

3)过滤器 (Filter)

分两种类型:

GatewayFilter: 应用于单个路由

GlobalFilter: 全局过滤器,应用于所有路由

常见过滤器:

请求限流 (RequestRateLimiter)

熔断降级 (Hystrix/Resilience4j)

请求/响应修改 (AddRequestHeader, ModifyResponseBody)

认证授权 (JWT验证)

过滤器链FilterChain.png

4)RouteLocator (路由定位器)

负责加载和刷新路由定义

包含两种实现:

PropertiesRouteDefinitionLocator: 从配置文件加载

DiscoveryClientRouteDefinitionLocator: 从服务发现加载

5)WebHandler (处理器)

基于Reactor的响应式处理链

核心处理流程:

Netty HTTP Request
  → RoutePredicateHandlerMapping (路由匹配)
  → FilteringWebHandler (过滤器链执行)
  → Netty WriteResponseFilter (响应返回)

2.2 Reactive与Non-Blocking (响应式与非阻塞)

基于 Spring WebFlux,它使用了Project Reactor库(实现了Reactive Streams规范)。

核心类是 Mono (0-1个结果) 和 Flux (0-N个结果)。这使得网关可以用极少的线程(通常只有CPU核心数)处理大量并发连接,资源利用率高,特别适合IO密集型的网关场景。

响应式编程模型.png

避免阻塞操作,合理使用subscribeOn和publishOn,批量操作使用Flux.buffer

2.3 Netty

WebFlux默认使用Netty作为Web服务器容器。Netty是一个高性能的异步事件驱动的网络应用框架。

网关向外暴露的服务和向下游服务发起请求的HttpClient都是基于Netty的。

3、调试与监控

1)路由信息端点

/actuator/gateway/routes: 查看所有路由

/actuator/gateway/refresh: 刷新路由缓存

2)关键指标

gateway.requests: 请求计数

gateway.response.status: 响应状态码分布

gateway.filters: 过滤器执行时间

3)日志配置

logging.level.org.springframework.cloud.gateway=DEBUG
logging.level.reactor.netty=DEBUG

4、性能优化

1)线程模型

使用Reactor的EventLoop线程模型

默认配置:

接收线程: Netty boss group

工作线程: Netty worker group (默认CPU核心数*2)

业务线程: Reactor调度线程 (parallel scheduler)

2)连接池配置

spring:
  cloud:
    gateway:
      httpclient:
        pool:
          max-connections: 200
          acquire-timeout: 45000

(七)分布式链路追踪(Distributed Tracing)

1、常用组件

1)Sleuth

为微服务调用生成唯一的请求链路ID(TraceID、SpanID),便于日志追踪,集成Zipkin或Sentry实现分布式追踪。

2)Zipkin

收集和展示Sleuth产生的追踪数据,帮助开发者分析和诊断微服务之间的调用延迟问题。

3)SkyWalking

APM监控,第三方链路追踪系统,通过Sleuth收集数据并可视化调用链。

2、底层原理

SpringCloudSleuth跨服务调用追踪流程.png

2.1 Sleuth核心组件

Trace ID:全局唯一标识,贯穿整个调用链

Span ID:标识单个操作单元

Parent Span ID:父子关系标识

Export:将追踪数据导出到存储系统

2.2 数据模型 (OpenTracing标准)

1)Trace

一个Trace代表一个完整的请求链路。它描述了一个请求从发出到被最终处理完毕的整个过程。

标识:用一个全局唯一的TraceId来标识。同一个请求链路上的所有Span都共享同一个TraceId。

类比:想象成一棵树(Trace),它由很多树枝(Span)组成。

2)Span

一个Span代表一个服务内部的工作单元或一个跨服务调用的节点。它是追踪的基本单位。例如,一次SQL查询、一次 HTTP 调用、一次方法执行都可以是一个Span。

标识:用一个全局唯一的SpanId来标识。

内容:一个 Span 通常包含:

操作名称(e.g., “/user/info”)

开始时间戳和持续时间

Tags(键值对,记录一些附加数据,如 http.method=GET, db.statement=“select...”

Logs(时间戳日志,用于记录特定事件,如异常信息)

SpanContext(包含 TraceId, SpanId以及需要传播到下游服务的baggage信息)

3)父子关系与上下文传播 (Context Propagation)

当一个服务(Span A)调用另一个服务时,调用者的 Span是父Span,被调用者产生的Span是子Span。

父 Span的SpanId 会作为子Span的ParentSpanId。

调用方需要将当前的TraceId和SpanId(以及其他信息)通过 HTTP Headers 等方式“注入”到请求中,传递给下游服务。

下游服务接收到请求后,从Headers中“提取”出这些信息,创建新的子Span,并建立父子关系。

数据模型示例

{
  "traceId": "abc123",
  "id": "def456",
  "parentId": "ghi789",
  "name": "get-user",
  "timestamp": 1620000000000,
  "duration": 100,
  "tags": {
    "http.method": "GET",
    "http.path": "/api/user"
  },
  "localEndpoint": {
    "serviceName": "service-a"
  }
}

2.3 Instrumentation (插桩)

Sleuth的核心是自动插桩。它通过一系列过滤器、拦截器、包装器自动完成 Span 的创建和上下文的传播,开发者通常只需添加依赖和配置,无需大量修改业务代码。

2.4 采样策略

AlwaysSampler:采样所有请求

PercentageBasedSampler:按比例采样

RateLimitingSampler:限速采样

自适应采样:根据系统负载动态调整

采样率决定收集多少比例的追踪数据(例如 10%)。Sleuth 支持配置采样策略,如固定速率采样、自适应采样等。

2.5 传播机制

上下文传播 (Context Propagation)

通过 TraceContext 和相关的注入器(Injector)与提取器(Extractor)实现的。

除了 HTTP,上下文还可以通过消息中间件(如 Kafka, RabbitMQ)、gRPC 等任何方式进行传播。

通过HTTP头传播追踪上下文:

X-B3-TraceId: abc123
X-B3-SpanId: def456
X-B3-ParentSpanId: ghi789
X-B3-Sampled: 1

2.6 与Zipkin/Sleuth集成

Sleuth 负责生成和传播追踪数据。

Zipkin 负责接收(通过 Reporter)、存储(支持内存、Elasticsearch、Cassandra)和展示数据。

它们通过各自定义的 API(如 Zipkin 的 v1/v2 API)进行通信。

Spring Cloud Sleuth是Spring Cloud的分布式追踪解决方案,常与Zipkin配合使用:

// 添加依赖
implementation 'org.springframework.cloud:spring-cloud-starter-sleuth'
implementation 'org.springframework.cloud:spring-cloud-sleuth-zipkin'

3、问题排查

TraceID不连续:检查传播头是否被修改/过滤

数据丢失:检查导出器配置和收集器健康状态

时间偏差:确保所有服务时间同步

采样率过低:调整采样策略配置

(八)消息总线(Message Bus)

1、常用组件

1)Spring Cloud Bus

通过RabbitMQ或Kafka广播配置变更消息,实现配置的动态刷新(如 /actuator/bus-refresh)。

2、底层原理

事件驱动:通过消息中间件(如 RabbitMQ、Kafka)广播配置变更事件。

应用场景:配合Config Server实现大规模集群的配置动态刷新。

工作流程:

配置更新时,Config Server发布事件到 Bus。

所有订阅了Bus的Config Client接收事件并刷新配置。

二、其他组件

Spring Cloud Stream:用于构建消息驱动的微服务。通过 Binder 抽象屏蔽了底层消息中间件(如 Kafka, RabbitMQ)的差异,使开发者可以专注于业务逻辑。  

Spring Cloud Security:基于OAuth2的认证授权框架,集成Spring Security实现单点登录(SSO)和令牌验证。  

Spring Cloud Kubernetes:将 Spring Cloud与Kubernetes生态集成。

三、Spring Cloud设计哲学

1、解耦与集成:通过抽象层(如DiscoveryClient、LoadBalancerClient)屏蔽底层实现差异。

2、约定优于配置:默认集成主流组件(如Eureka + Ribbon + Hystrix),降低学习成本。

3、响应式编程:Gateway和部分组件基于Reactor,适应高并发场景。

4、生态扩展性:支持替换组件(如用Nacos替代Eureka,Sentinel替代Hystrix)。

四、版本说明

1、Spring Cloud Netflix (已进入维护模式,但概念仍广泛使用)

1)Eureka:服务注册与发现组件。服务启动后向 Eureka Server 注册自身信息,其他服务通过 Eureka Server 发现并调用目标服务。

2)Ribbon:客户端负载均衡器。在服务消费者端,根据特定策略(如轮询、随机)选择一个服务实例进行调用。

3)Hystrix:服务容错保护(熔断器)。当服务出现故障或延迟时,提供降级、隔离、熔断和监控功能,防止雪崩效应。

4)Feign (现为OpenFeign):声明式的REST客户端。简化了服务间的HTTP调用,使用注解方式定义接口即可完成远程调用。

5)Zuul (现多被Spring Cloud Gateway取代):API 网关。提供路由、过滤、负载均衡、安全认证等功能,是微服务系统的统一入口。

2、Spring Cloud Alibaba (重要生态)

虽然不是 Spring Cloud官方项目,但已成为国内微服务开发的重要选择,提供了与阿里系技术栈集成的组件:

Nacos:集服务注册发现、配置中心于一体的动态服务发现与配置管理平台。

Sentinel:流量控制、熔断降级、系统负载保护的高可用防护组件。

RocketMQ:分布式消息中间件。

五、组件选型

服务发现:Nacos(推荐)> Consul

熔断:Resilience4j、Sentinel

网关:Spring Cloud Gateway

配置中心:Nacos Config > Spring Cloud Config

Spring Cloud通过模块化组件覆盖微服务全生命周期(注册、通信、容错、监控等),开发者可根据需求灵活组合。

示例:Nacos + Gateway + LoadBalancer + Resilience4j + Seata

六、参考

1、Spring Cloud主站

spring.io/projects/sp…

  2、GitHub 仓库

github.com/spring-clou…

  3、关键组件文档

Spring Cloud Netflix (Eureka/Ribbon/Hystrix)

cloud.spring.io/spring-clou…

Spring Cloud Alibaba(Nacos/Sentinel)

github.com/alibaba/spr…

Spring Cloud Gateway

docs.spring.io/spring-clou…

Spring Cloud Config

cloud.spring.io/spring-clou…

4、Spring Cloud版本兼容性,各版本与Spring Boot的对应关系

spring.io/projects/sp…