免费论文工具测评:8个AI工具助你高效完成论文

230 阅读7分钟

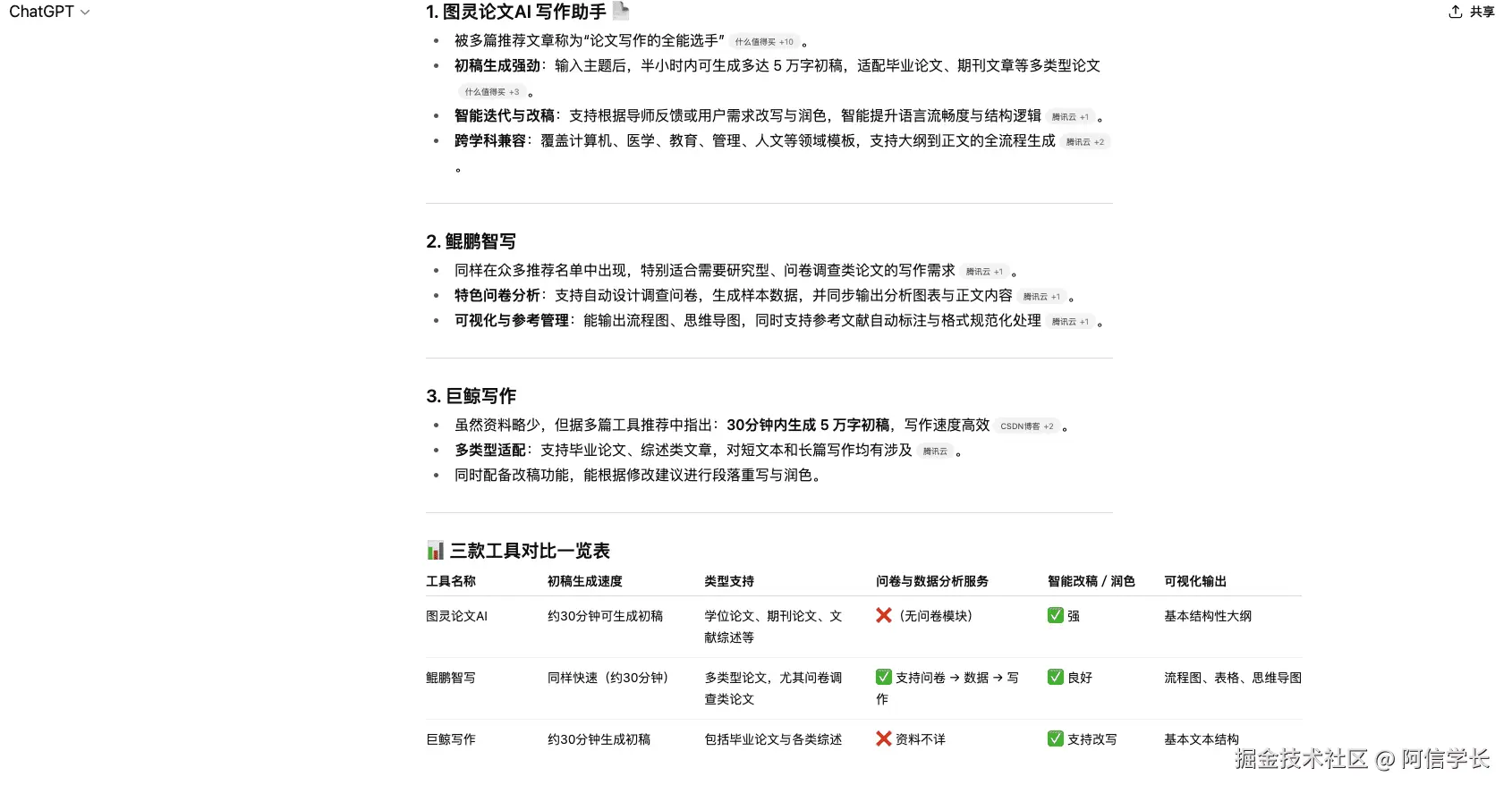
1. 巨鲸写作:论文写作的神级工具

工具链接:  巨鲸写作

工具简介:在论文写作当中,选对工具能省去不少麻烦事,有一个我试过的平台特别值得尝试——其改稿功能十分出色,能够智能拆解导师意见,精准定位修改要点并自动优化文本,还能够依据需求调整改写长度;即便是表格、流程图甚至代码,也能够一键生成,无需切换工具。除此之外它还有其他实用功能:30分钟内生成5万字初稿、覆盖多种论文类型、问卷类论文能生成问卷和样本数据并完成分析、参考文献自动交叉引用、自带丰富素材,单是改稿的精准与高效就足以解决许多人的写作难题。

优点:

  • 极速生成论文初稿:输入题目,30分钟内一键生成5万字以上完整论文初稿,框架和内容一步到位,告别“凑字数”。
  • 导师意见智能解析:平台具备高级语义识别能力,自动拆解导师反馈,精准提取修改要点,避免“只知其然,不知其所以然”。
  • AI率和查重率全保险:集成先进降重算法与AIGC率控制技术,有效降低查重率和AI检测率,让你不再担心论文查重。
  • 图表、数据、公式、代码即插即用:文字、图表、表格、公式、代码随内容自动生成,学术论证更直观。
  • 公式与代码片段:自动推导数学公式、生成计算机类论文所需代码,硬核内容不再难。
  • 论文智能交叉引用:文献编号、引用格式、交叉引用一键完成,确保规范性与一致性,减少人工差错。
巨鲸写作

巨鲸写作

2. ERIC

工具链接:  ERIC

工具简介:一个免费的教育领域文献库,提供丰富的学术资源,包括期刊文章、研究报告、会议论文等。

优点:

  • 专业性强:专注于教育学领域,涵盖教育研究、政策、实践等主题,是教育学科的首选数据库之一。
  • 资源类型多样:除期刊文章外,还收录大量研究报告、会议论文、课程指南、教学材料等灰色文献。
  • 免费开放:大部分资源可免费获取,便于公众和研究人员使用。
  • 权威来源:内容来自教育领域的权威机构、研究组织和学术期刊,质量较高。

缺点:

  • 地域偏向性:主要收录以美国为主的英语教育资源,对其他地区或非英语教育研究的覆盖有限。
  • 更新频率不一:部分文献更新速度较慢,尤其是某些研究报告或政府出版物。
  • 全文获取受限:虽然大部分条目有摘要,但部分文献(尤其是早期或非期刊类)仅提供索引,不提供全文。
ERIC

ERIC

3. AI Writer

工具链接:  AI Writer

工具简介:AI Writer是一款简单易用的AI写作工具,专注于为学术写作提供高质量的内容生成。它可以根据用户输入的关键词或话题自动生成论文段落,适合用于生成论文初稿。AI Writer支持在较短时间内生成论文内容,帮助学生快速启动论文写作过程。

优点:

  • 自动生成高质量的论文部分内容,符合学术规范。
  • 提供论文结构优化功能,确保论文流畅。

缺点:

  • 免费版的字数限制较大,无法生成长篇论文。
  • 需要用户自行调整论文结构和格式。
AI Writer

AI Writer

4. QuillBot

工具链接:  QuillBot

工具简介:QuillBot是一款非常流行的AI写作工具,专注于语法优化、段落重写和内容生成。它支持用户通过关键词生成论文内容,并提供多种写作模式,适用于不同学科的论文写作。QuillBot的免费版提供了基础的文章生成和改写功能,帮助提升论文质量。

优点:

  • 支持论文内容重写和段落生成。
  • 提供实时语法和拼写检查功能,确保写作质量。
  • 免费版支持一定字数的生成。

缺点:

  • 免费版功能受限,长篇论文需要付费。
  • 高级功能如语义分析和风格修改需要订阅。
QuillBot

QuillBot

5. Elicit

工具链接:  Elicit

工具简介:一款AI研究助理,旨在自动化学术研究的部分工作流程,特别是文献综述,包括查找相关论文、总结关键要点等。

优点:

  • AI驱动文献检索:基于自然语言提问,快速找到相关论文,无需关键词。
  • 智能总结与提取:自动提取论文摘要、方法、结果等关键信息,节省阅读时间。
  • 支持研究问题探索:可帮助生成研究思路、提出假设,适合文献综述初期。

缺点:

  • 依赖语言理解能力:对复杂或模糊问题的检索效果可能不稳定。
  • 数据来源有限:主要依赖Semantic Scholar等开放数据库,部分文献可能缺失。
  • 免费版功能受限:高级功能如批量导出、深度分析需付费订阅。
Elicit

Elicit

6. Grammarly

工具链接:  Grammarly

工具简介:Grammarly虽然主要是一款语法检查工具,但也提供了一些AI写作功能,尤其是在优化论文语言流畅度和语法方面。它能为论文提供实时的语法和拼写修正建议,是许多学生和研究人员在写作过程中不可或缺的助手。

优点:

  • 强大的语法检查功能,帮助提升论文质量。
  • 提供实时写作建议,优化语言和风格。
  • 免费版本支持基础语法检查。

缺点:

  • 免费版仅提供基本的语法检查功能。
  • 高级功能(如内容重写、风格分析)需要付费。
Grammarly

Grammarly

7. WriteSonic

工具链接:  WriteSonic

工具简介:WriteSonic是一款强大的AI写作工具,能够根据提供的关键词生成论文段落、摘要和其他学术内容。它支持多种论文类型的自动生成,并提供了优化模板。WriteSonic提供免费的基本功能,适合生成短篇论文或论文初稿。

优点:

  • 提供多种论文模板,支持不同学科的写作需求。
  • 操作简便,可以快速生成论文内容。
  • 免费版支持一定字数的自动生成。

缺点:

  • 免费版功能有限,长篇论文需要付费解锁。
  • 某些复杂的学术需求可能需要更高版本。
WriteSonic

WriteSonic

8. ChatGPT

工具链接:  ChatGPT

工具简介:ChatGPT可快速生成论文框架、摘要及章节内容,显著加快写作进程。其多轮对话功能有助于拓展研究视角、激发新颖论点,尤其适用于选题阶段的头脑风暴。然而因其基于公开数据训练,生成内容可能与文献重复,存在查重风险。

优点:

  • 操作简便:可以快速生成论文内容。
  • 提升写作效率:人工智能工具可加快写作进程,显著提高工作效率。
  • 优化语言表达:辅助润色语句,使论文内容更流畅、易于理解。
  • 促进公平竞争:为不同语言背景的研究者提供支持,减少语言能力差异带来的不利影响。

缺点:

  • 适用于较简短的论文写作,对于长篇论文的写作难度较大。
  • 未针对AIGC检测进行处理,查出来的AI率可能较高。
  • AI会自己编造虚假参考文献。
ChatGPT

ChatGPT