《基于大数据的教育与职业成功分析系统:新手用Hadoop,专家用Spark,谁的毕设更出彩?》

58 阅读4分钟

💖💖作者:计算机毕业设计小途 💙💙个人简介:曾长期从事计算机专业培训教学,本人也热爱上课教学,语言擅长Java、微信小程序、Python、Golang、安卓Android等,开发项目包括大数据、深度学习、网站、小程序、安卓、算法。平常会做一些项目定制化开发、代码讲解、答辩教学、文档编写、也懂一些降重方面的技巧。平常喜欢分享一些自己开发中遇到的问题的解决办法,也喜欢交流技术,大家有技术代码这一块的问题可以问我! 💛💛想说的话:感谢大家的关注与支持! 💜💜 网站实战项目 安卓/小程序实战项目 大数据实战项目 深度学习实战项目

@TOC

教育与职业成功关系可视化分析系统介绍

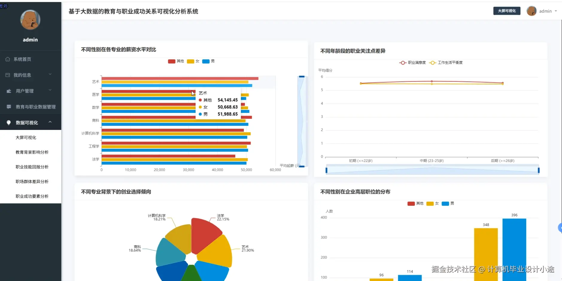
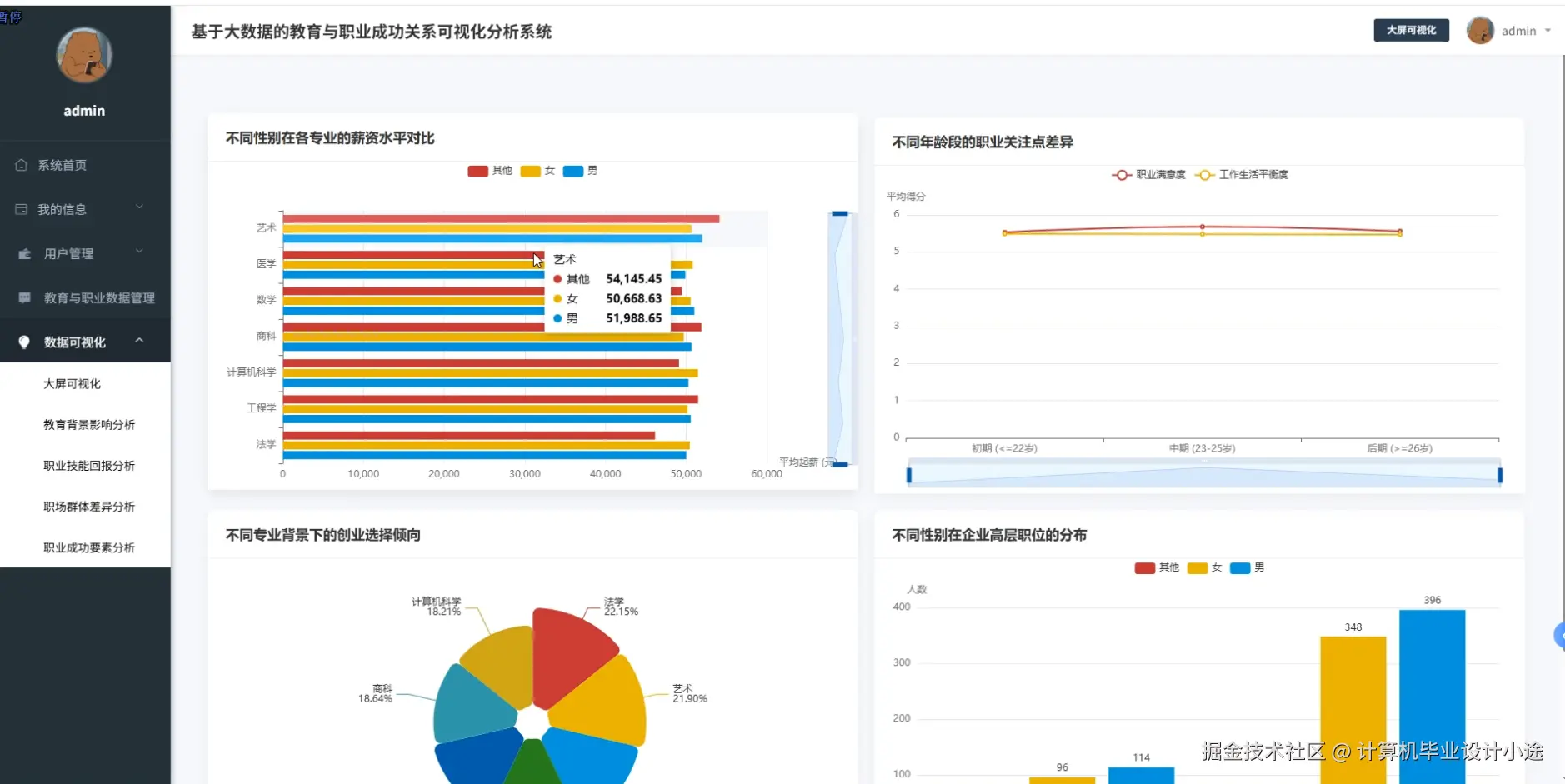
《基于大数据的教育与职业成功关系可视化分析系统》是一个专注于探索教育背景与职业成功之间关联的创新平台。本系统利用先进的大数据处理框架,如 Hadoop 和 Spark,高效地处理和分析海量的教育与职业数据。通过 Python 和 Java 两种开发语言,结合 Django 和 Spring Boot 后端框架,以及 Vue、ElementUI、Echarts 等前端技术,为用户提供了一个功能全面且交互友好的界面。系统不仅涵盖了用户管理、数据管理等基础功能,还提供了数据可视化、大屏可视化等高级功能,帮助用户直观地理解教育背景对职业成功的影响。此外,系统还支持教育背景影响分析、职业技能回报分析、职场群体差异分析以及职业成功要素分析等多种分析功能,助力用户深入洞察教育与职业发展的内在联系,为教育决策和职业规划提供有力支持。

教育与职业成功关系可视化分析系统演示视频

演示视频

教育与职业成功关系可视化分析系统演示图片

登陆界面.png

教育背景影响分析.png

教育与职业数据管理.png

数据大屏.png

用户管理.png

职场群体差异分析.png

职业成功要素分析.png

职业技能回报分析.png

教育与职业成功关系可视化分析系统代码展示

from pyspark.sql import SparkSession
from pyspark.sql.functions import col, avg, count, desc
from pyspark.sql.types import StructType, StructField, StringType, IntegerType, FloatType

# 初始化SparkSession
spark = SparkSession.builder \
    .appName("EducationCareerSuccessSystem") \
    .getOrCreate()

# 定义数据模式
schema = StructType([
    StructField("id", IntegerType(), True),
    StructField("education_level", StringType(), True),
    StructField("major", StringType(), True),
    StructField("years_of_experience", IntegerType(), True),
    StructField("current_salary", FloatType(), True),
    StructField("job_title", StringType(), True),
    StructField("industry", StringType(), True)
])

# 读取数据
data = spark.read.csv("path/to/your/data.csv", header=True, schema=schema)

# 核心功能1:教育背景影响分析
def education_impact_analysis():
    # 计算不同教育水平的平均薪资
    education_salary_avg = data.groupBy("education_level").avg("current_salary")
    education_salary_avg = education_salary_avg.withColumnRenamed("avg(current_salary)", "average_salary")
    education_salary_avg = education_salary_avg.orderBy(desc("average_salary"))
    # 将结果保存到数据库或文件
    education_salary_avg.write.csv("path/to/save/education_salary_avg.csv")

# 核心功能2:职业技能回报分析
def career_skill_return_analysis():
    # 计算不同职业的平均薪资和经验年数
    career_analysis = data.groupBy("job_title").agg(avg("current_salary").alias("average_salary"), avg("years_of_experience").alias("average_experience"))
    career_analysis = career_analysis.orderBy(desc("average_salary"))
    # 将结果保存到数据库或文件
    career_analysis.write.csv("path/to/save/career_analysis.csv")

# 核心功能3:职场群体差异分析
def career_group_difference_analysis():
    # 计算不同行业和教育水平的薪资差异
    group_analysis = data.groupBy("industry", "education_level").agg(avg("current_salary").alias("average_salary"), count("id").alias("count"))
    group_analysis = group_analysis.orderBy("industry", desc("average_salary"))
    # 将结果保存到数据库或文件
    group_analysis.write.csv("path/to/save/group_analysis.csv")

# 调用核心功能
education_impact_analysis()
career_skill_return_analysis()
career_group_difference_analysis()

# 停止SparkSession
spark.stop()

教育与职业成功关系可视化分析系统文档展示

文档.png

💖💖作者:计算机毕业设计小途 💙💙个人简介:曾长期从事计算机专业培训教学,本人也热爱上课教学,语言擅长Java、微信小程序、Python、Golang、安卓Android等,开发项目包括大数据、深度学习、网站、小程序、安卓、算法。平常会做一些项目定制化开发、代码讲解、答辩教学、文档编写、也懂一些降重方面的技巧。平常喜欢分享一些自己开发中遇到的问题的解决办法,也喜欢交流技术,大家有技术代码这一块的问题可以问我! 💛💛想说的话:感谢大家的关注与支持! 💜💜 网站实战项目 安卓/小程序实战项目 大数据实战项目 深度学习实战项目