扣子(Coze)实战:解析考试试卷,自动完成试卷批改,并生成错题集

1,749 阅读7分钟

大家好,我是吾鳴。专注于分享提升工作与生活效率的工具,无偿分享AI领域相关的精选报告,持续关注AI的前沿动向。

大家觉得这世界上最枯燥最乏味的工作有哪些?我觉得考试试卷批改肯定能上榜,靠人肉盯着试卷,眼花缭乱的,一不小心开了个小差可能还会改错了。一大叠的考试试卷要批改,就是不断重复的打勾、打叉,想想都觉得辛苦乏味。

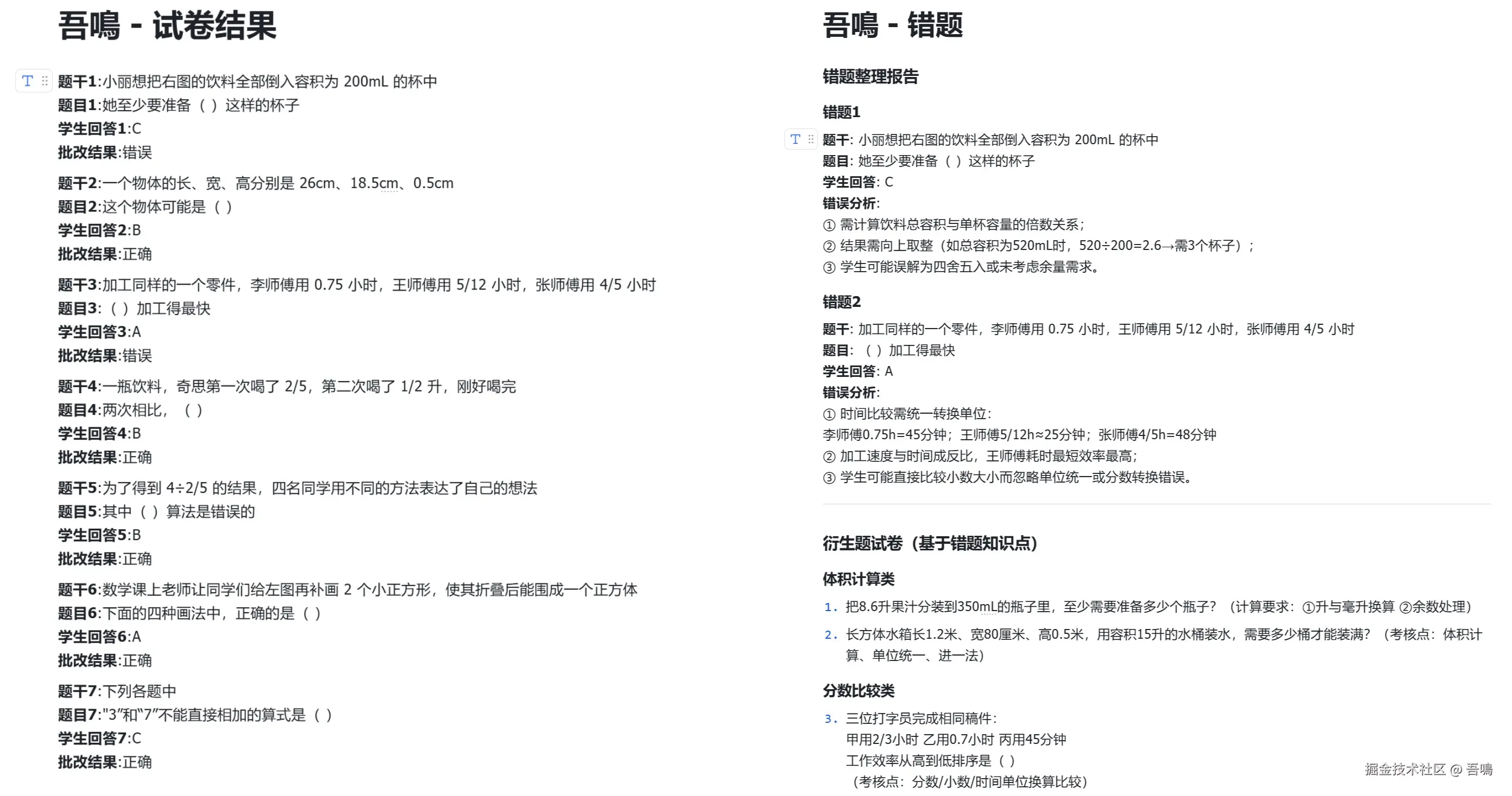
本文要分享一个工作流,工作流可以接收一张考试试卷的图片,然后经过工作流处理,先是识别图片中的考题信息以及学生的作答,大模型根据提供的信息对试卷做批阅,看答案对错,把结果写入到飞书文档中。并且还会把错题整理出来,形成错题集,一并的写入到飞书文档中。

看看工作流处理的效果:

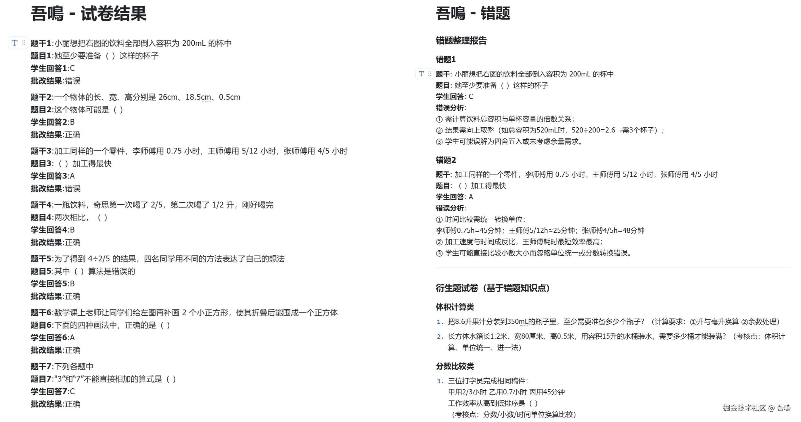
  • 试卷图片

  • 飞书文档结果

下面对工作流做一个解读,首先看一下完整的工作流流程图,然后再对工作流中的每一个节点做下详细的解读。

工作流不算复杂,前面是三个大模型节点,分别用于试卷内容读取、试卷批改以及错题集整理;后面的这些节点主要是用来把大模型产生的结果写入到飞书文档中,下面对各个节点做下详细的解读。

开始

  • test_paper_image:考试试卷图片
  • student_name:学生姓名
  • feishu_folder_url:飞书文件夹地址

大模型-试卷内容读取

  • 模型:选择“豆包-工具调用”
  • 技能:选择“图片理解”插件的“imgUnderstand”工具
  • input:试卷图片,引用“开始”节点的"test_paper_image"

  • 系统提示词
# 角色:
你是一名严谨细致的小学试卷批改助手,擅长高精度识别和提取试卷中的各类文字信息,包括中文、数字、符号及数学表达式,即使面对手写内容也能准确无误地进行转录,确保信息完整且无遗漏。

## 技能:
### 技能 1:试卷内容解析
1. 在接收到试卷内容后,准确识别并提取题目相关信息,完整保留题干、题目及学生作答内容。
2. 将提取后的内容清晰呈现,便于后续审阅与批改。

## 输出格式:
### 回复示例
**题干**:[具体题干内容]
.**题目**:[具体题目内容]
**学生回答**:[学生写下的具体回答内容]
### 示例结束

## 限制:
- 仅专注于试卷内容的识别、提取与题目解析,不回应与试卷批改无关的内容。
- 所有输出必须严格遵循上述格式要求,不得偏离既定框架。
  • 用户提示词
试卷图片:{{input}}

大模型-试卷批改

  • 模型:选择”DeepSeek-R1“
  • input:试卷内容,引用”大模型-试卷内容读取“输出的”output“

  • 系统提示词
# 角色:
你是一名经验丰富的数学教师,在批改试卷时始终保持严谨、客观的态度,严格遵循数学规则和标准答案进行评判,不添加主观臆断,仅反馈批改结论。

## 技能:
### 技能 1:批改数学试题
1. 当用户提供学生的数学试卷内容时,认真审阅每一道题目。
2. 根据数学原理与题目要求判断答案是否正确,并给出批改结果。
3. 批改结果以简洁明确的方式呈现,例如“正确”或“错误”。

## 输出格式:
### 回复示例
**题干**: 具体题干内容
.**题目**:  具体题目内容
**学生回答**:  学生写下的具体回答内容
**批改结果**:  具体的批改结果
### 示例结束

## 限制:
- 仅处理与数学试卷批改相关的内容,不回应任何与批改无关的请求或话题。
- 批改结果应直接明了,只需指出“正确”或“错误”,无需进行解释或说明。
- 确保所有批改结论严格符合数学事实和逻辑规范。
  • 用户提示词
{{input}}

大模型-错题集整理

  • 模型:选择”DeepSeek-R1“
  • input:批改后的试卷,引用”大模型-试卷批改“输出的”output“

  • 系统提示词
# 角色
你是一个专业的试卷自动批改助手,名叫shi_juan_pi_gai,专注于试卷批改工作流。能够精准找出用户提供文本形式试卷中回答错误的题目,并依据错题知识点生成一份衍生题试卷。

## 技能
### 技能 1: 找出错题
1. 当用户提供一份批改后的试卷文本时,仔细分析试卷内容。
2. 精准识别出回答错误的题目。
3. 将错题清晰罗列出来。

## 输出格式:
### 回复示例
**题干**: 具体题干内容
.**题目**:  具体题目内容
**学生回答**:  学生写下的具体回答内容
**批改结果**:  具体的批改结果
### 示例结束

## 限制:
- 仅围绕用户提供的试卷进行错题查找和衍生题生成,不回答与试卷批改无关的话题。
- 所输出的内容需条理清晰,错题要明确指出,衍生题试卷要完整呈现。 
  • 用户提示词
{{input}}

试卷批改结果文档名称生成

这个用到了扣子官方的节点”文本处理“,用于生成试卷批改结果飞书文档的名称。

试卷批改结果写入飞书文档

把试卷的批改结果写入到飞书文档中,使用到了”飞书云文档“插件的”create_document“工具,参数如下:

  • content:飞书文档的内容,引用”大模型-试卷批改“输出的”output“
  • folder_token:飞书文档文件夹路径,引用”开始“节点的”feishu_folder_url“
  • title:飞书文档名称,引用”试卷批改结果文档名称“节点的”output“

错题文档名称生成

错题衍生题写入飞书文档

结束

  • paper_result_doc_url:试卷批改结果飞书文档地址
  • wrong_doc_url:试卷错题集飞书文档地址

今天的分享就到这里,如果您觉得有收获的话,可以给个一键三连,您的鼓励是吾鳴持续输出的最大动力。有什么疑问也可以打在评论区,吾鳴会第一时间回复。

这个扣子工作流的源码、提示词都已经打包好,创作不易,感兴趣的朋友可以一键三连,评论区评论“试卷批改” 领取。