多模态杀疯了!图片、语音、表格一键入库,予非·睿知直接变答案

96 阅读12分钟

一家现代企业的数字资产,究竟是什么样子的?

如果说十年前,答案可能还停留在ERP系统里的结构化数据和共享服务器上整齐的Word、Excel文档。那么今天,这个答案已经变得无比复杂和斑驳:

  • 它是产品经理在远程会议中,分享屏幕讲解原型时录制的一段MP4视频
  • 它是UI/UX设计师在Figma或蓝湖上,导出的一系列高保真JPG/PNG设计稿
  • 它是销售冠军与客户沟通后,上传到CRM系统里的一段关键M4A通话录音
  • 它是法务部门用扫描仪归档的,一份份盖着红章、格式不一的PDF合同
  • 它是研发团队在内部分享会上,用来阐述技术架构的一份包含复杂图表和代码片段的PPTX文档

这些图片、音视频、非标文档,已经成为企业知识和智慧的真正载体。它们蕴含着比传统文本高出几个数量级的信息密度,却也带来了一个前所未有的挑战:知识的“巴别塔”困境

不同的数据格式,就像说着不同语言的部落。传统的搜索引擎,就像一个只会说“文本语”的翻译官,它能读懂Word,却看不懂图片里的文字;能检索文件名,却听不懂录音里的对话;能索引表格,却无法理解图表背后的逻辑。信息与信息之间,存在着巨大的“知识阻抗不匹配”。价值连城的知识就在那里,却因为“语言不通”而无法被连接、被理解、被激活。

那么,如何才能打破这座“巴别塔”?我们需要一个“通用翻译器”,一个能真正听懂、看懂、理解所有数据格式,并将其融会贯通的智能中枢。它并非简单地存储数据,而是通过一套精密的自动化处理流程,将这些形态各异的多模态数据“翻译”并重构成一个统一的、可被AI理解的知识体系。

今天,我们就从一张技术流程图出发,深度拆解予非·睿知企业Ai知识引擎平台的技术内核,看看它是如何将图片、语音、表格等一切数据,直接变成精准答案的。

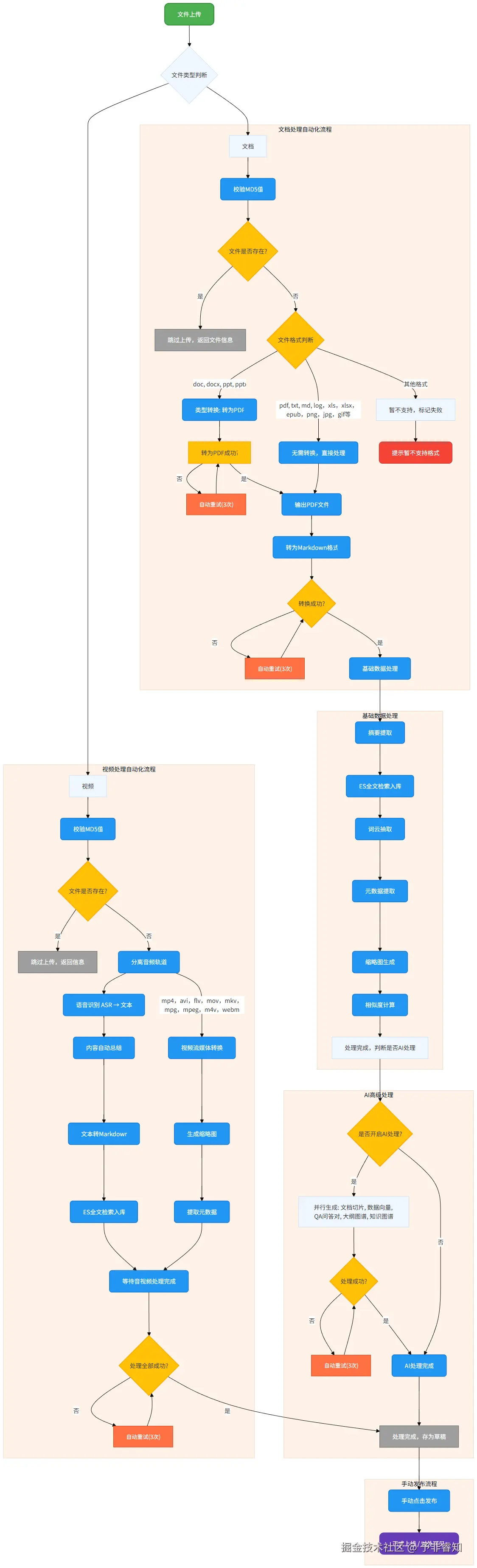
核心引擎揭秘:予非·睿知的知识处理自动化流程

任何强大的上层应用,都离不开坚实的底层技术架构。予非·睿知的核心,在于其强大而智能的“多模态数据自动化处理流程”。它将“一键入库”的便捷性和“直接变答案”的智能化完美融合。

我们可以通过下面这张技术流程图,直观地了解其内部工作原理:

整个流程从“文件上传”开始,通过智能的“文件类型判断”,自动分流至最优的处理管线,主要分为“文档处理”和“视频处理”两大核心模块。

第一站:文档处理自动化流程——从数据化到知识化的“升维”

这是处理企业中占比最高的知识载体的核心管线。当用户上传一个文档(无论是Word、PPT,还是一张合同照片)时,系统会启动一套精密的两阶段处理流程:基础处理AI高级处理

阶段一:基础数据处理(标准化与索引)

这是将原始文件转化为可被机器检索的结构化信息的第一步

  • MD5秒传与去重:在文件入库前,系统会先对其进行校验MD5值。如果发现该文件已存在,则直接跳过上传,实现秒传并避免数据冗余,这是高效管理海量数据的第一步。
  • 格式“标准化”转换:为了让AI能无差别地理解所有文档,标准化是关键。
    • 对于.doc、.pptx等Office文档,系统会自动类型转换: 转为PDF。
    • 对于.pdf、.txt、.md以及.png、.jpg等图片格式,则无需转换。强大的OCR能力会在此环节识别图片中的文字。
    • 所有文档最终都会被统一处理并尝试转换为AI最友好的Markdown格式,这为后续的深度解析和向量化打下了坚实基础。
  • 基础数据处理与索引:在文档内容被标准化提取后,系统会进行一轮“浅层”加工,为后续的检索和分析做准备,包括摘要提取、注入Elasticsearch实现全文检索词云抽取元数据提取

经完成这一阶段后,文档已经可以被高效地关键词搜索。但这,仅仅是开始。

阶段二:AI高级处理(可选的“终极飞跃”)

在流程图中我们可以看到,基础处理完成后,系统会判断是否开启AI处理。如果开启,这份文档的知识价值将被进行一次“升维打击”,这正是予非·睿知实现“直接变答案”的秘密武器。

文档切片与数据向量化:这是最关键的一步。系统会将长文档智能切片成语义完整的知识片段,然后通过深度学习模型,将这些文本、图片片段数据向量化。也就是说,把人类的语言和知识,转换成AI能够理解和计算的多维数学向量。这使得系统不再局限于关键词匹配,而是能够真正理解语义相似度。

QA问答对与知识图谱构建:在向量化的基础上,AI会更进一步:

  • 并行生成QA问答对:AI会自动阅读文档,并模拟人类提问的方式,生成大量的QA问答对,提前预置好可能的查询。
  • 构建知识图谱:系统会从所有资料中抽取关键实体(如人名、项目、公司、技术术语),并分析它们之间的关系,构建成一张庞大的企业知识图谱。

经过AI高级处理后,文档不再是一篇篇孤立的文本,而是被彻底解构、理解并融入了企业的“知识大脑”中。

第二站:视频处理自动化流程——让音画信息开口说话

视频作为信息密度极高的媒介,其处理流程更为复杂,也更能体现予非·睿知的技术实力。

  • 音视频轨道智能分离:视频上传后,系统首先会分离音视频轨道,兵分两路进行处理,最大化挖掘信息价值。
  • 音频轨道 -> 文本知识:利用行业领先的自动语音识别技术,将音频中的对话精准转为文本,并进行内容自动总结。
  • 视频轨道 -> 视觉信息:对视频进行流媒体转换以适应不同平台的播放,并自动生成缩略图,提取元数据。

至此,一个视频文件被彻底“榨干”,其蕴含的声音和画面信息,都转化为了结构化的、可被检索和分析的知识单元。

当智能引擎驱动知识库——予非·睿知企业Ai知识引擎平台

那么,这个由复杂后台流程打造的“知识大脑”,在前台能为普通用户带来怎样的革命性体验呢?

多模态知识库

智能化的知识检索与筛选: 产品提供强大的智能搜索功能,用户可以通过输入关键词,快速在海量的知识库中进行检索。同时,系统支持多种筛选和排序方式,例如“综合排序”、“最新发布”、“最多浏览”和“最多收藏”,帮助用户更精准地定位所需信息。

多模态内容呈现: 为了满足不同场景下的浏览需求,产品支持多种内容展示形式。用户可以根据自己的偏好,在清晰的“列表视图”、直观的“摘要视图”和美观的“卡片视图”之间自由切换,获得最佳的阅读体验。

结构化的知识分类: 平台提供灵活、强大的树状分类功能,支持企业根据自身的业务逻辑和知识脉络,自由搭建多层级的知识目录。这能帮助企业构建起一套结构清晰、逻辑严谨、独一无二的专属知识体系,让信息资产井然有序。

AIGC 与大模型深度赋能: 本产品并非简单的知识存储容器,而是深度融合了前沿 AIGC 与大模型技术的智能工作伙伴。它能够实现文档自动摘要、智能问答、内容关联推荐等高级功能,将沉睡的数据和文档激活为可以对话、可以思考的动态知识,极大提升知识的应用效率与创新价值。

知识图谱

自动化的知识构建与关联: 平台能够自动从海量的非结构化文档中,精准识别并抽取关键实体,例如“项目”、“客户”、“技术规格”、“核心人员”等。更重要的是,它能智能分析这些实体之间的内在联系,将过去散落在各个角落的信息点连接成一张逻辑清晰、关系明确的知识网络。

可视化的关系探索与发现: 知识图谱将复杂的知识关系以直观、动态的图形化方式呈现。用户可以轻松地在图谱上进行漫游、钻取和分析,一目了然地看清某个项目涉及的所有人员、文档和技术节点,或某个技术在公司所有产品线中的应用情况,从而发现过去难以察觉的深层联系与潜在价值。

深度的智能推理与分析: 基于已构建的知识网络,系统能够进行复杂的路径查找与智能推理。例如,它可以帮助您分析“某个技术专家的变更对哪些关联项目可能产生风险”,或“与A客户有相似需求特征的还有哪些潜在客户”,为企业的战略决策、风险预警和业务创新提供强有力的数据支持。

知识问答

基于深度理解的精准回答: 深度融合DeepSeek等业界领先的大模型,平台具备强大的知识理解与推理能力。它能够准确识别用户问题的意图,即使是复杂的、口语化的表达,也能提供专家级的精准解答,助力企业进行快速、准确的智能决策。

支持联网搜索,知识永不过时: 平台支持与主流搜索引擎接口对接,当本地知识库无法满足需求时,能够通过联网搜索来增强问答能力。这确保了企业获取的信息永远是最新、最全面的,有效提升了决策的准确性和时效性。

基于企业知识的精准回答: 与通用的互联网搜索不同,本产品的问答完全基于企业自身的私有知识库。它能够结合上下文,进行逻辑推理和内容归纳,最终生成有理有据、来源可溯的精准答案。每一个回答都忠于原文,确保了信息的权威性、私密性和可靠性。

智能总结与多轮追问: 针对内容冗长的文档,用户无需通读全文,只需一键即可生成核心要点总结。同时,系统支持连续的多轮对话,能够记忆上下文语境,允许用户就一个主题不断深入追问,层层剖析,直至找到问题的最终答案,实现高效的深度信息挖掘。

知识搜索

多模态内容的融合呈现: 平台能够无差别地管理包括文档、图片、音视频在内的各类文件,并在搜索结果中进行统一呈现。搜索结果以直观的 “卡片视图” 样式展示,每一条结果都清晰地包含了标题、发布时间、来源、标签以及内容缩略图。这种融合了丰富元信息的可视化呈现方式,让用户在点击查看前就能对内容有全面的了解,极大地提升了知识获取的效率和体验。

融合语义的智能检索与筛选: 平台的核心搜索功能由先进的 语义搜索 引擎驱动。这意味着系统能够深度理解用户查询的真实意图,而不仅仅是匹配字面上的关键词。即使用户输入的词语与知识库中的文档标题或内容不完全一致,只要在概念上高度相关,系统也能精准地将其找出,从而大幅提升搜索的召回率和准确率。在语义搜索精准锁定相关知识范围的基础上,用户还可以进一步利用 “高级搜索” 功能,根据 文档类型时间范围进行多维度筛选,实现从海量数据中快速、精准地触达目标信息。

知识图谱搜索,洞察深层关联: 搜索功能与平台的知识图谱能力深度融合,使用户能够进行超越文本层面的关联和探索。通过 “实体关系对齐”“实体链接” 技术,系统可以在搜索时揭示出知识点之间隐藏的关联。

效率工具

开箱即用的智能化工具: 平台内置了包括AI写作、PPT创成、文本校对、文档总结、合同生成、会议纪要等在内的多种效率工具。这些工具深度融合了大模型能力,能够一键生成高质量的文案、演示稿和分析报告,将员工从繁琐的重复性劳动中解放出来。

私有化部署保证数据安全: 平台深刻理解企业对数据安全的核心关切,支持将所有效率工具模块进行完全的私有化、离线化部署。这意味着企业可以在享受AI带来便利的同时,确保核心数据不出内网,彻底消除数据泄露的风险,为企业的知识资产安全保驾护航。