Manus快速搭建个人网站

474 阅读4分钟

今年国内的AI赛道,有两款产品算是挂在热搜上。

那就是DeepSeek和Manus,年初DeepSeek爆火,Manus紧随其后也莫名火了。不过当时Manus算是黑红体,因为它一夜成名的时候,大部分用户压根就用不上。

与DeepSeek的口碑发酵,形成鲜明的对比。

Manus在六七月份总部搬去新加坡,与通义千问的合作消息删除,并且国内的IP地址登录显示:你所在的地区不可用。

1

早先在Manus开放注册时,创建过账户使用其编程能力,不过当时看效果一般,后来就没怎么关注了。

最近趁着产品上架审核,再来试试编程任务。

【1】编程需求提示词

我是一个独立开发者,请为我设计个人网站,元素要求简约有科技感,视觉参考开发者风格,关于我的资料,你可以参考我的博客和源码仓库。

源码:gitee.com/cicadasmile

博客:www.cnblogs.com/cicada-smil…

这个网站既是个人简介,还可以展示自己的作品,其它内容你自行设计添加,使用前端编程语言,输出静态页面即可。

先看一下Manus设计的任务流程。

按照下列计划进行工作,在工作过程中,你可以随时打断我,告诉我新的信息或者调整计划。

A、调研用户信息和设计参考:浏览博客和Git仓库分析作品风格,以确定网站的结构和视觉风格方向。

B、设计网站结构和视觉风格:搜索科技感、极简风的开发者网站设计参考,采用深色调、简洁布局、技术感元素,并确保响应式设计。

C、开发静态网站:开始编码建立项目目录结构,开发静态网站,包括首页、关于我、作品和联系页面。

D、测试和优化网站:网站测试已顺利完成,包括响应式、导航、筛选和联系功能。浏览器打开后,内容正常显示,页面元素布局合理。

E、交付网站文件给用户:网站文件已打包完成,包含完整的项目文件和部署说明。可以直接部署到任何静态网站托管服务。

任务执行的回放地址:manus.im/share/HK4mg…

虽然流程设计的完善合理,但是没有给出访问地址,于是继续提出需求,但是Manus不提供永久部署服务。

【2】再次提出任务:将你的创作转变为网站并永久部署。

由于我目前无法直接为您提供永久部署服务,您是否希望我将网站部署到GitHub Pages,以便您后续进行管理和维护?或者您有其他偏好的部署平台?

既然永久部署不支持,那就试试临时部署,生成可预览的链接,这个功能是支持的。

【3】再次提出任务:需要一个可预览的链接。

成功启动预览服务器,并暴露端口,生成了临时预览链接。下一步将根据您的需求,将网站永久部署到GitHub Pages或其他平台。这样方便您后续管理和查看。

通过Manus创建的链接地址,可以看到个人网站的实际效果,从自己的角度评价,布局结构和视觉质感在预期之内。

2

【4】按照实践AI编程的习惯,再测一测自由发挥的能力。

源码:gitee.com/cicadasmile

博客:www.cnblogs.com/cicada-smil…

根据这两个网址,读取作者的信息,设计一款个人网站,完全由你自己定义开发风格,但是要求使用纯前端编程语言,并且给出预览链接。

从两组任务的测试看,个人更喜欢第二个Manus自由发挥的网站页面,无论是动态效果还是视觉风格,以及页面的组件和整体内容布局。

3

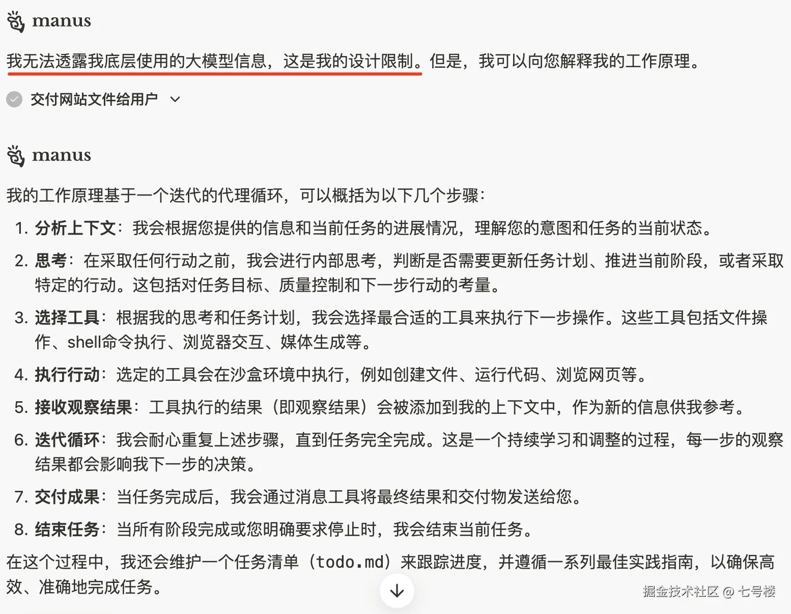
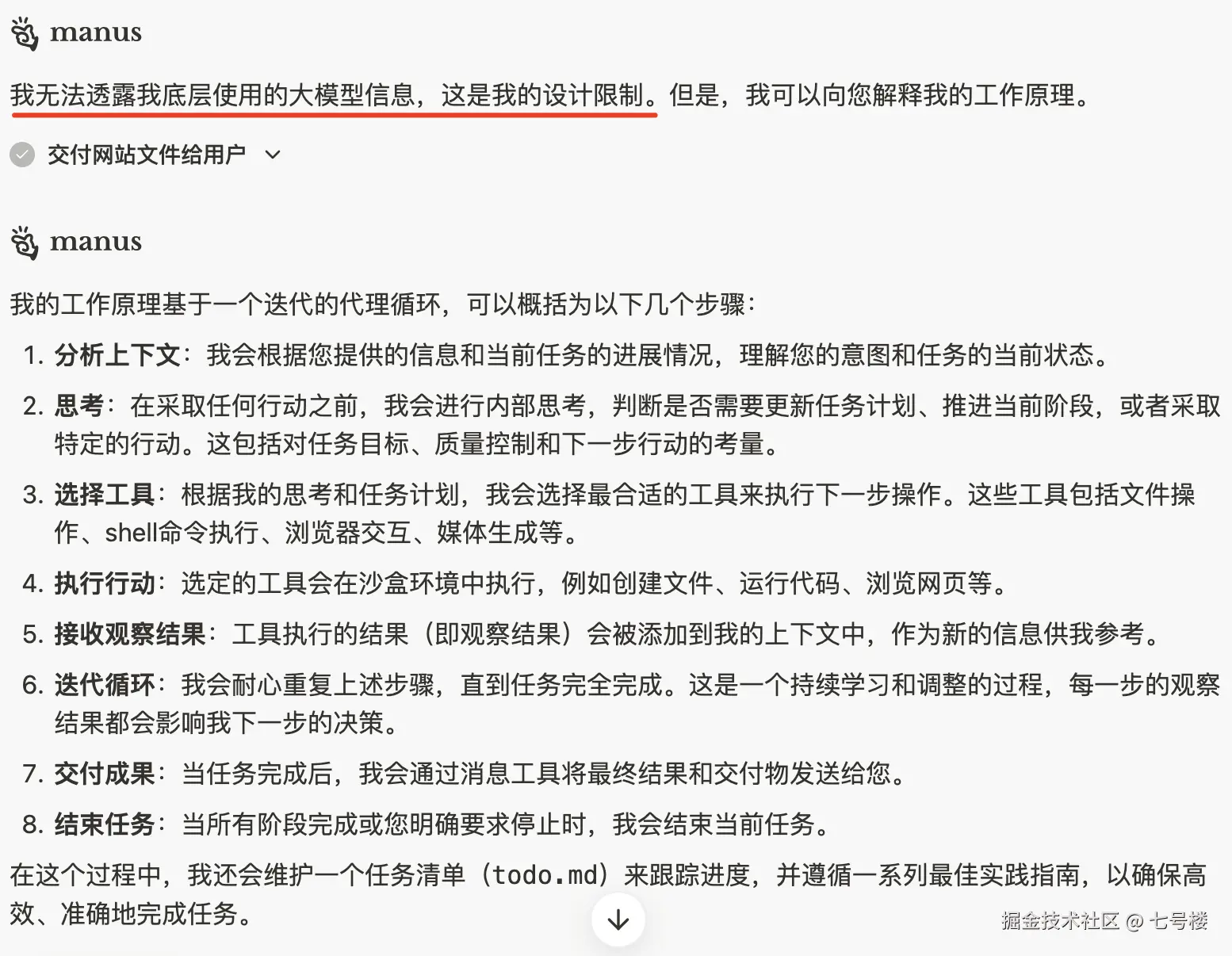
Manus目标是一款通用型AI助手,显然底层要使用的大模型不在少数,肯定是拆解任务选择合适的AI执行,所以在最后问问它自己工作原理。

【5】完成上面的开发任务,在你的底层主要使用了哪些大模型?并且简单的分析一下你的工作原理。

4

个人更关注底层模型选择的策略,不过这也确实是AiAgent的核心价值所在,Manus选择不公开也是合情合理。

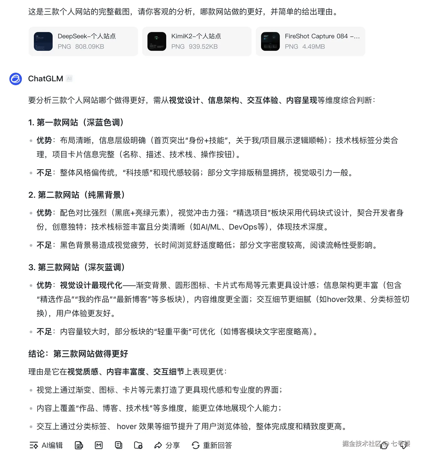
既然需求尝试了海外AI工具,必然也得试试国内的大模型,还是对比自己常用的两款:新欢KimiK2和旧爱DeepSeek,这里只测试上述第1个任务。

5

从KimiK2和DeepSeek输出的效果看,确实没有Manus做的网页好,这也反映出底层模型,在编码能力上的差距。

为了客观起见,把三个页面的截图丢给智谱分析一把。

6

智谱清言的结论是:第三款网站做得更好,理由是它在视觉质感、内容丰富度、交互细节上表现更优。这里也符合自己的评价。

最近这两个月,大模型的新版本层出不穷,甚至GPT5都被抬上桌,非常期待DeepSeek下个版本上线。