06.基础命令

234 阅读3分钟

基础命令

1.git init

介绍

git init是git的启动命令,你想要让git对一个目录进行版本控制,首先要在这个目录下执行git init,执行后会在当前目录下生成一个隐藏的目录.git,这代表了当前目录被纳入git版本控制了,是一个git仓库

如果你的当前目录不想被git管理了,可以删除隐藏的.git目录就可以解除版本控制

效果

1769701224937.png

2.git diff

介绍

git diff命令是Git中用于比较文件差异的核心工具,它可以用来查看不同版本之间代码或文件内容的变化

使用git diff命令可以对比工作空间、暂存区、版本库、提交对象之间的文件内容

命令格式

Figure414572.jpg

工作空间与暂存区文件对比

环境准备

首先初始化一个新的版本库,命令如下:

git init
echo "111" >>> aaa.txt
git add .
git commit -m "111" ./

编辑文件,命令如下:

echo "222" >>> aaa.txt
对比结果
git diff

asdadasccc.jpg

将文件再次添加到暂存区,对比工作空间和暂存区的内容,命令如下:

git add ./
git diff

FigureP423268.jpg

版本库与暂存区文件对比

环境准备

省略

对比结果
git diff --cached

FigureP433346.jpg

将暂存区的内容提交到版本库,再次对比版本库与暂存区的内容,命令如下:

git commit -m "222"
git diff --cached

FigureP433347.jpg

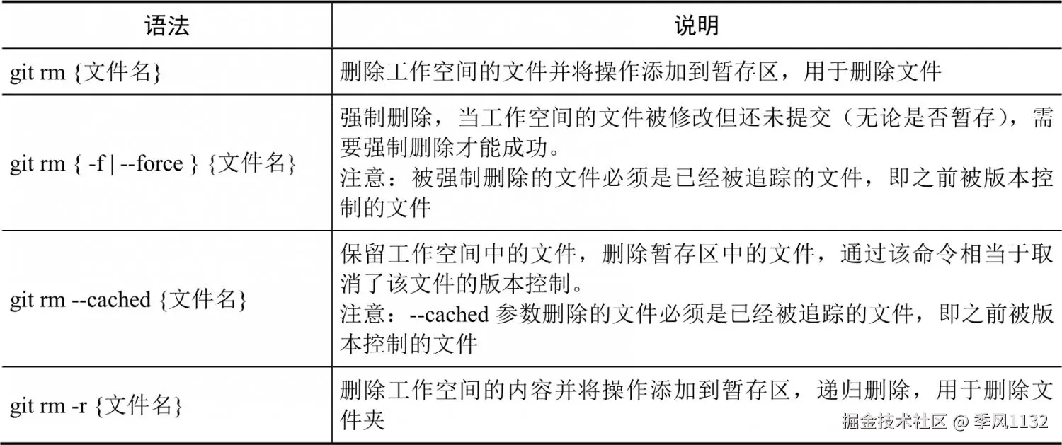
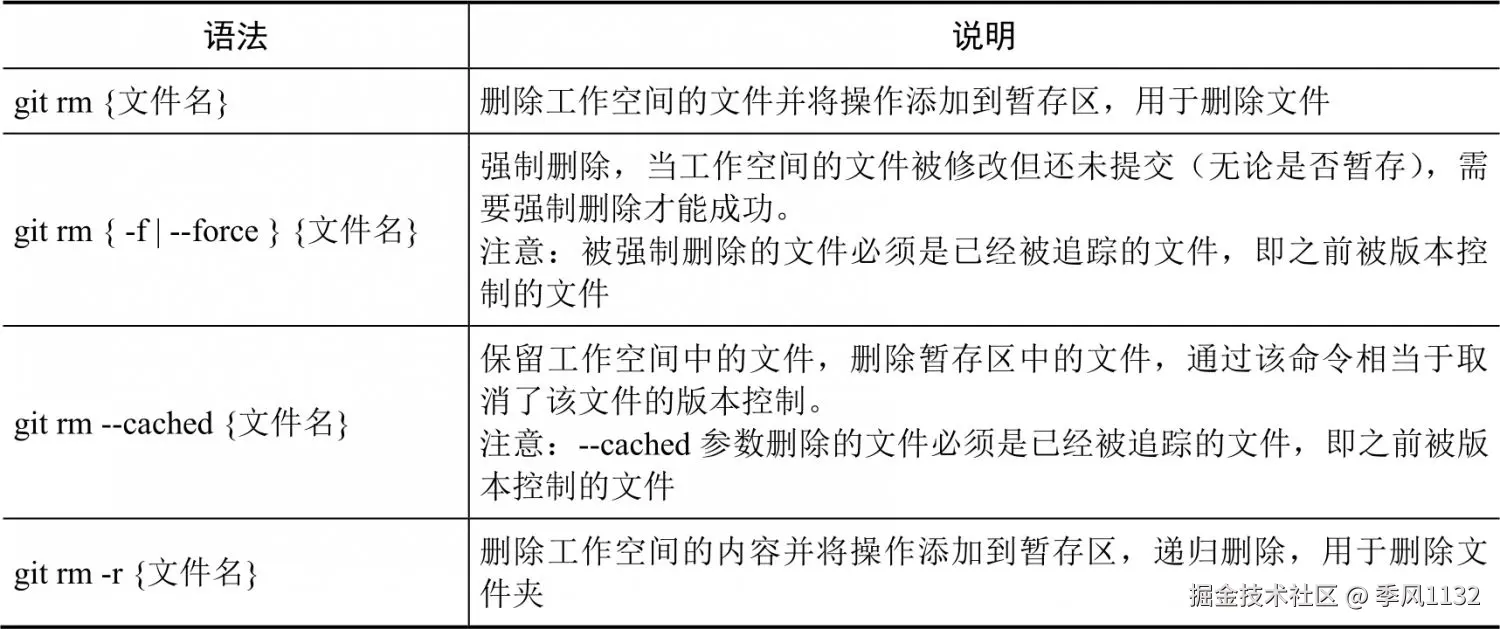
3.git rm

介绍

git rm是Git版本控制系统提供的一个用于删除文件的命令。该命令可以从工作空间、暂存区、版本库中删除文件,确保文件从工作目录、暂存区及后续提交中彻底移除,从而保持项目历史记录的整洁和一致性,并方便团队协作时同步删除状态。灵活使用git rm,可以实现对项目文件的多种操作,丰富您的版本控制体验

普通方式删除文件

直接删除工作空间的文件,还有add和commit同步到暂存区和版本库

命令格式

FigureT4584582.jpg

4.git mv

介绍

git mv命令整合了我们之前的操作,实际上是先执行了mv命令,将旧文件重命名为新文件,接着使用git rm命令删除旧文件,并使用git add添加新文件。此时,删除旧文件的操作被追踪了,新建文件的操作也被追踪了,后续直接提交即可

普通方式移动文件

首先删除旧的文件,随后新增一个新的文件,两个操作都没有被暂存(追踪)​。由于旧的文件之前被追踪过,因此直接提交操作即可。新的文件之前没有被追踪过,因此在提交前还需要执行add操作来进行第一次追踪

命令格式

FigureT5184593.jpg

5.git log

介绍

git log命令用于查看提交历史记录,通过执行此命令,用户能够获取每一条提交的具体内容,包括每次提交的哈希值、作者名称、日期时间以及提交时附带的描述信息。这些详细日志有助于开发者追踪代码的演进过程,对比不同版本间的差异,深入理解功能或修复背后的开发逻辑,并快速定位到某个特性或错误的引入点。这样,便于追溯项目演进过程、对比不同版本差异及回溯错误引入点,为团队协作、代码审查和问题定位提供有力支持

命令格式

git log [options] [<file> <commit> <tag>...]

FigureT5286498.jpg

命令默认效果

1755777583820.png

格式化日志

介绍

--pretty可以指定格式打印日志

占位符含义

FigureT5384599.jpg

FigureT5484602.jpg

FigureT5584606.jpg

示例

1755778137907.png

1755778177695.png

1755778193565.png