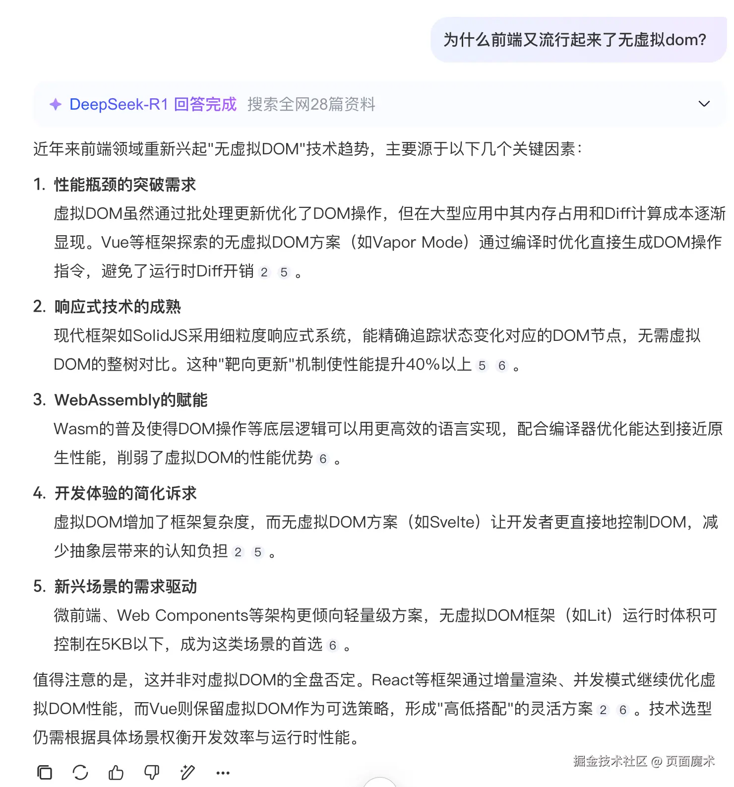
无虚拟dom怎么又流行起来了?

9,259 阅读2分钟

最近看到了许多这样的评论:

Screenshot_2025-03-14-00-01-29-03_9fe6e22b2196b45.jpg

Screenshot_2025-07-14-21-07-37-65_9fe6e22b2196b45.jpg

Screenshot_2025-04-13-13-41-57-52_d138286dbdf585e.jpg

Screenshot_2025-07-14-11-53-13-09_e39d2c7de19156b.jpg

Screenshot_2025-03-31-09-43-34-19_d138286dbdf585e.jpg

咱们来问问AI,让AI来解释一下为什么会出现这种现象。

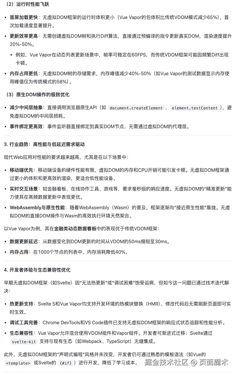
ChatGPT

image.png

它甚至还贴心的问道:

image.png

就是有点太磨叽了:

SCR-20250820-oijd.png

SCR-20250820-oisw.png

最后给大家奉上它画的图:

ChatGPT Image 2025年8月20日 15_25_48.png

通义千问

有人可能会说 ChatGPT 中文支持到底行不行?毕竟它生成的中文:

SCR-20250820-okcq.png

SCR-20250820-okdi.png

SCR-20250820-okea.png

所以咱就换国产:

SCR-20250820-olms.png

SCR-20250820-oloj.png

SCR-20250820-olpx.png

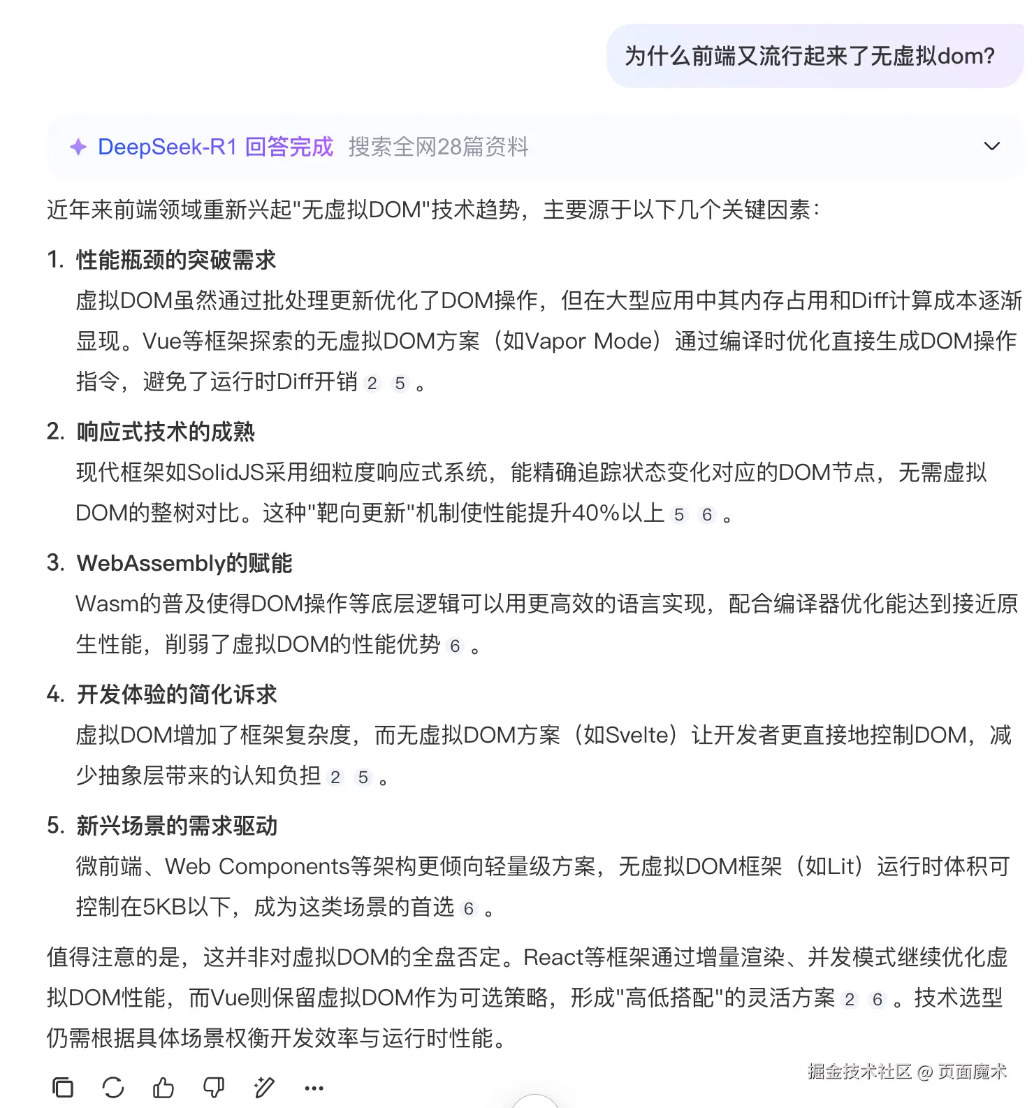
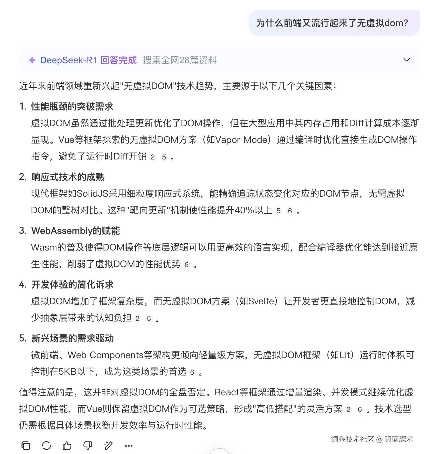
DeepSeek

SCR-20250820-ondt.png

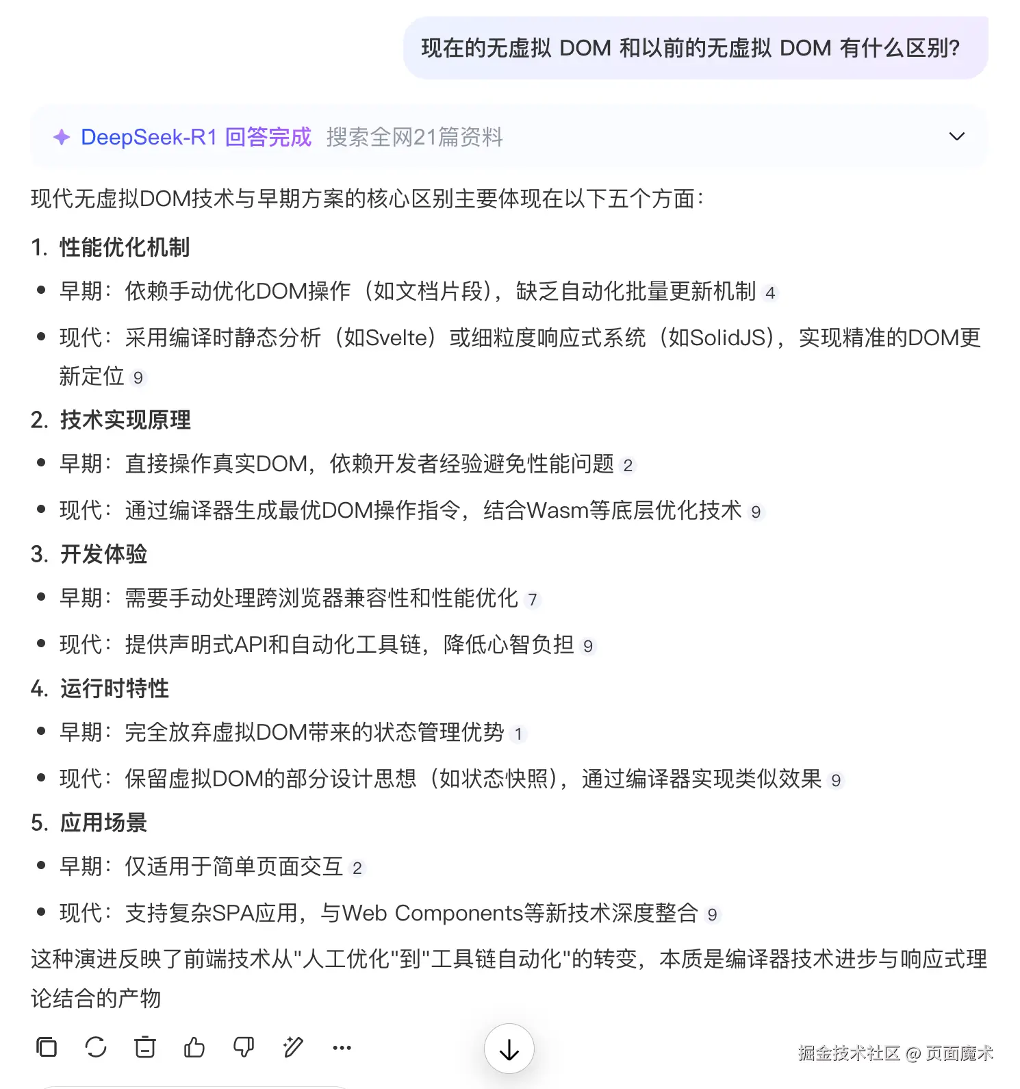
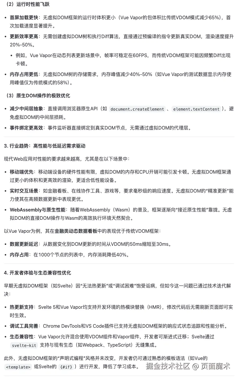
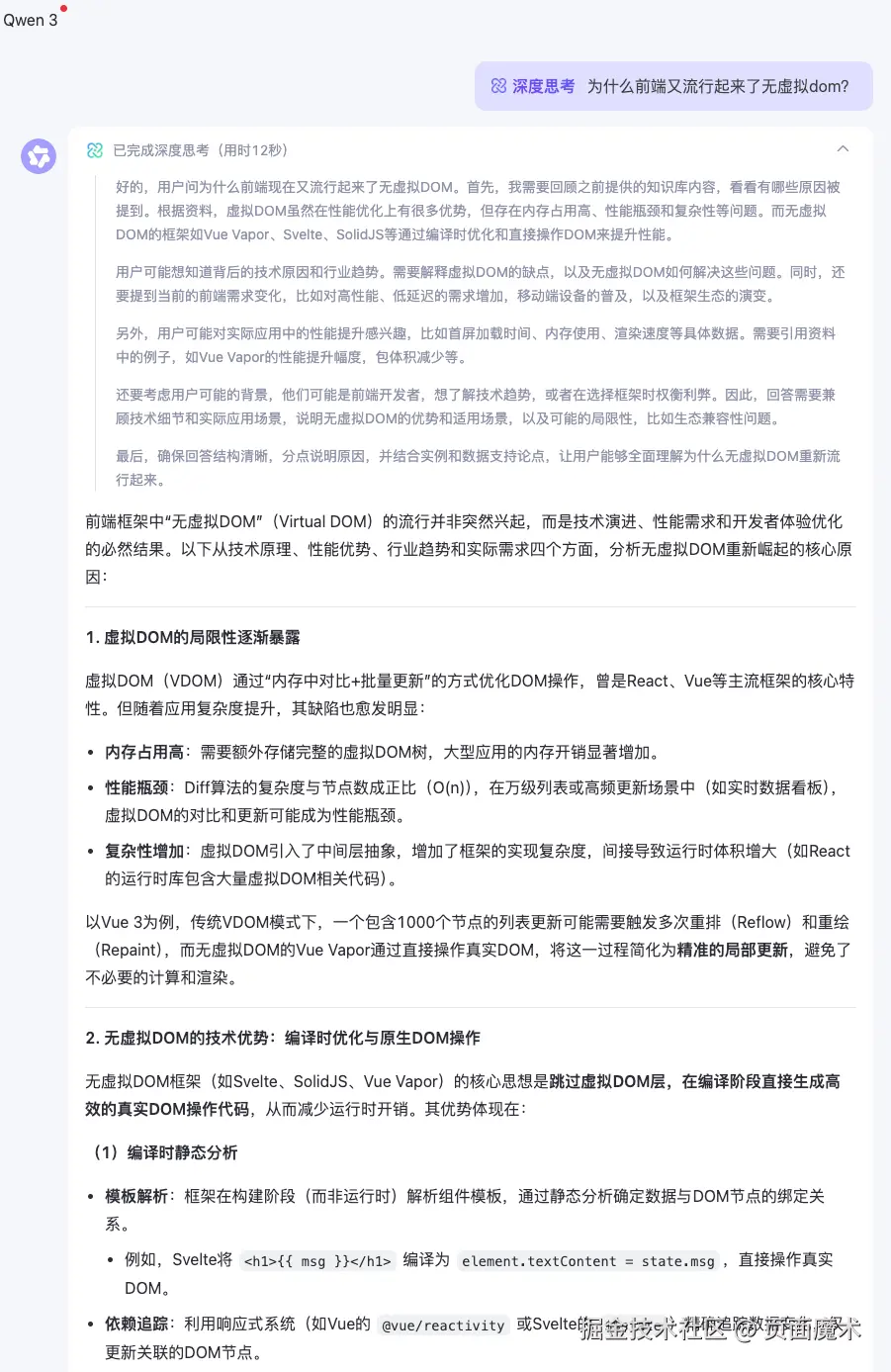
感觉都是与虚拟 DOM 的对比

咱们问的是为什么前端又流行起来了无虚拟dom?,重点是“”,也就是说早就有无虚拟 DOM 了,咱们想问的是无虚拟 DOM 明明被虚拟 DOM 淘汰了,但现在却又死灰复燃了的原因。但感觉这些个 AI 都只说虚拟 DOM 的缺点和 无虚拟 DOM 的优点,咱们重新再来问一下:

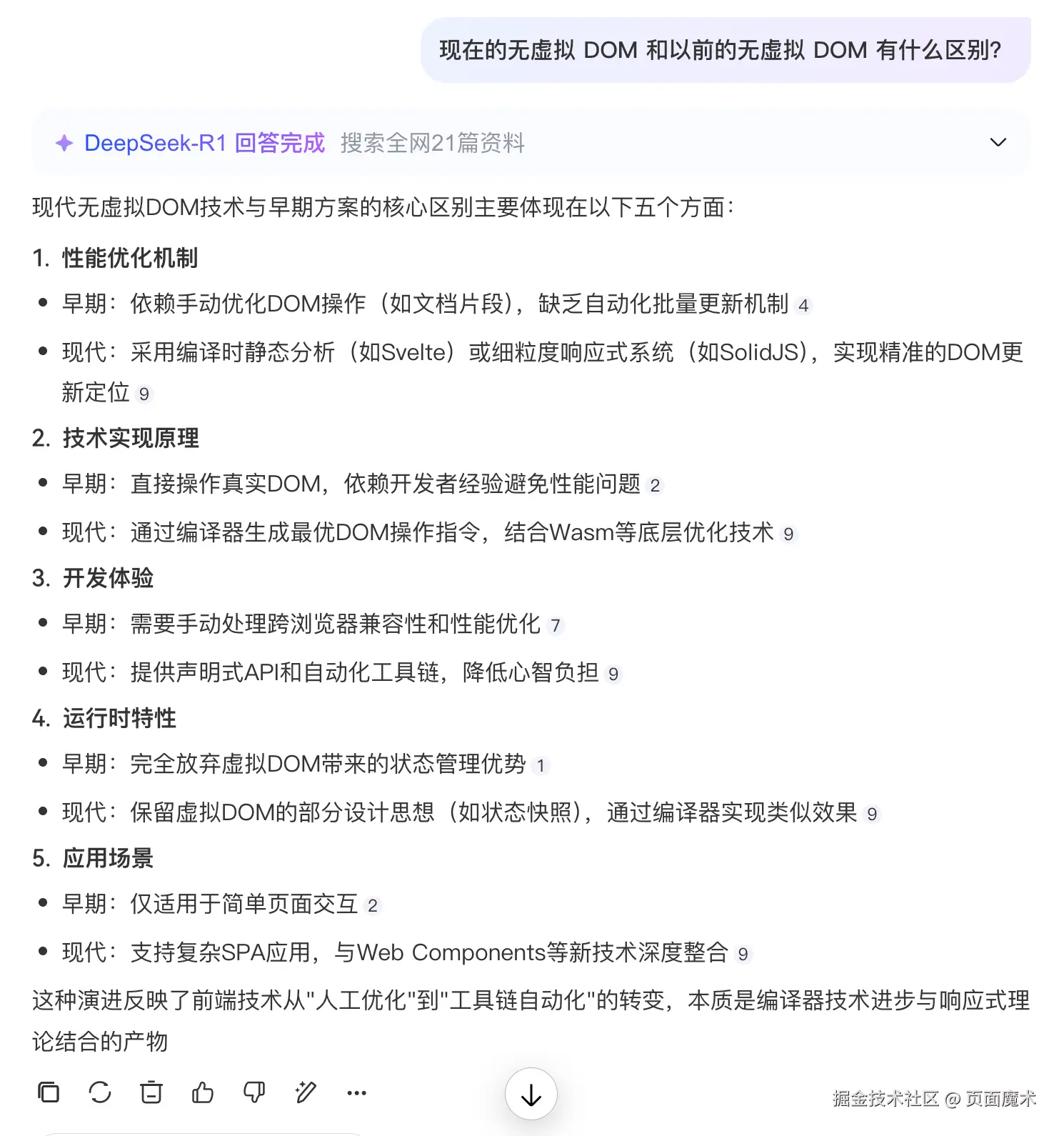
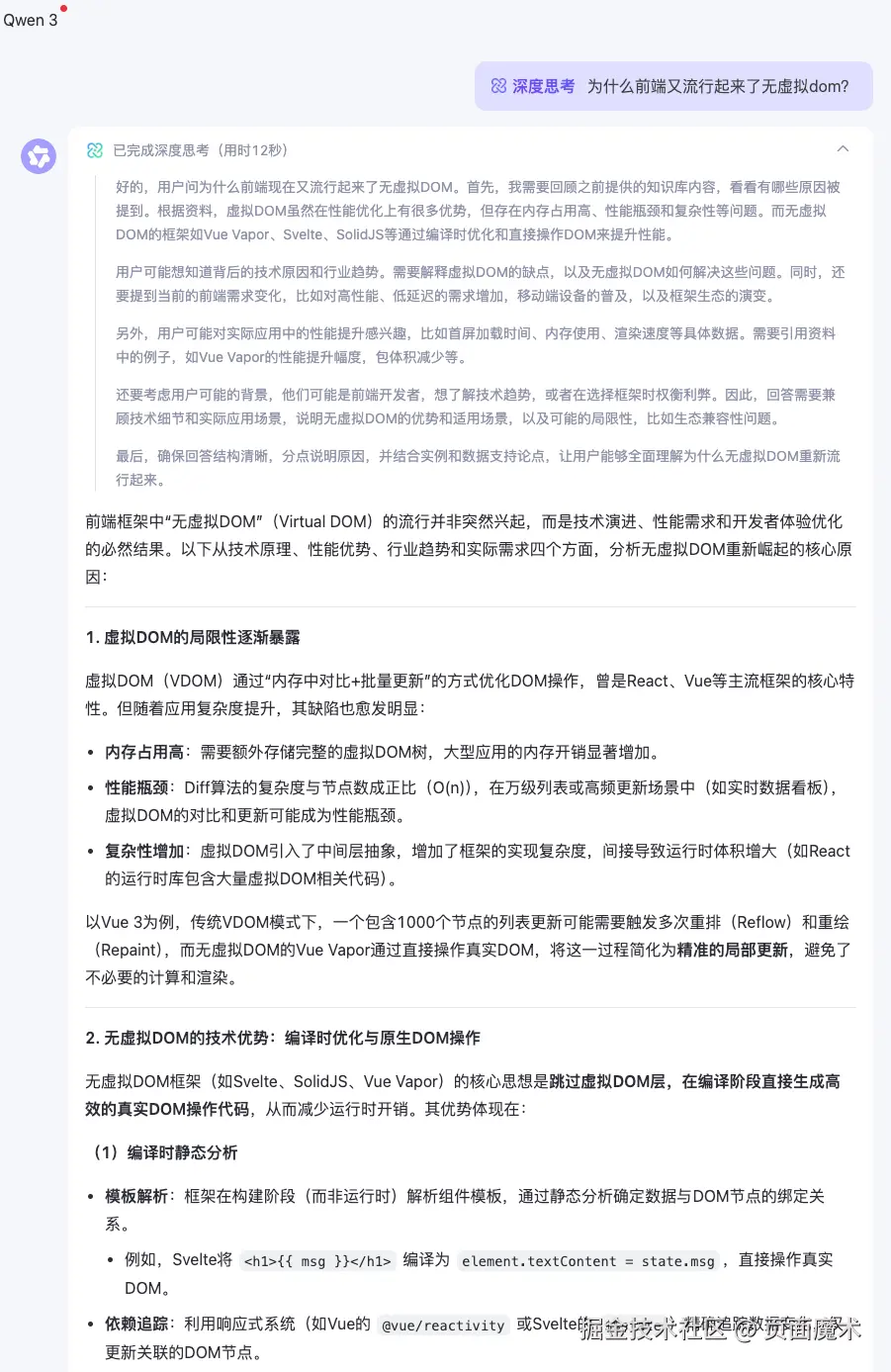
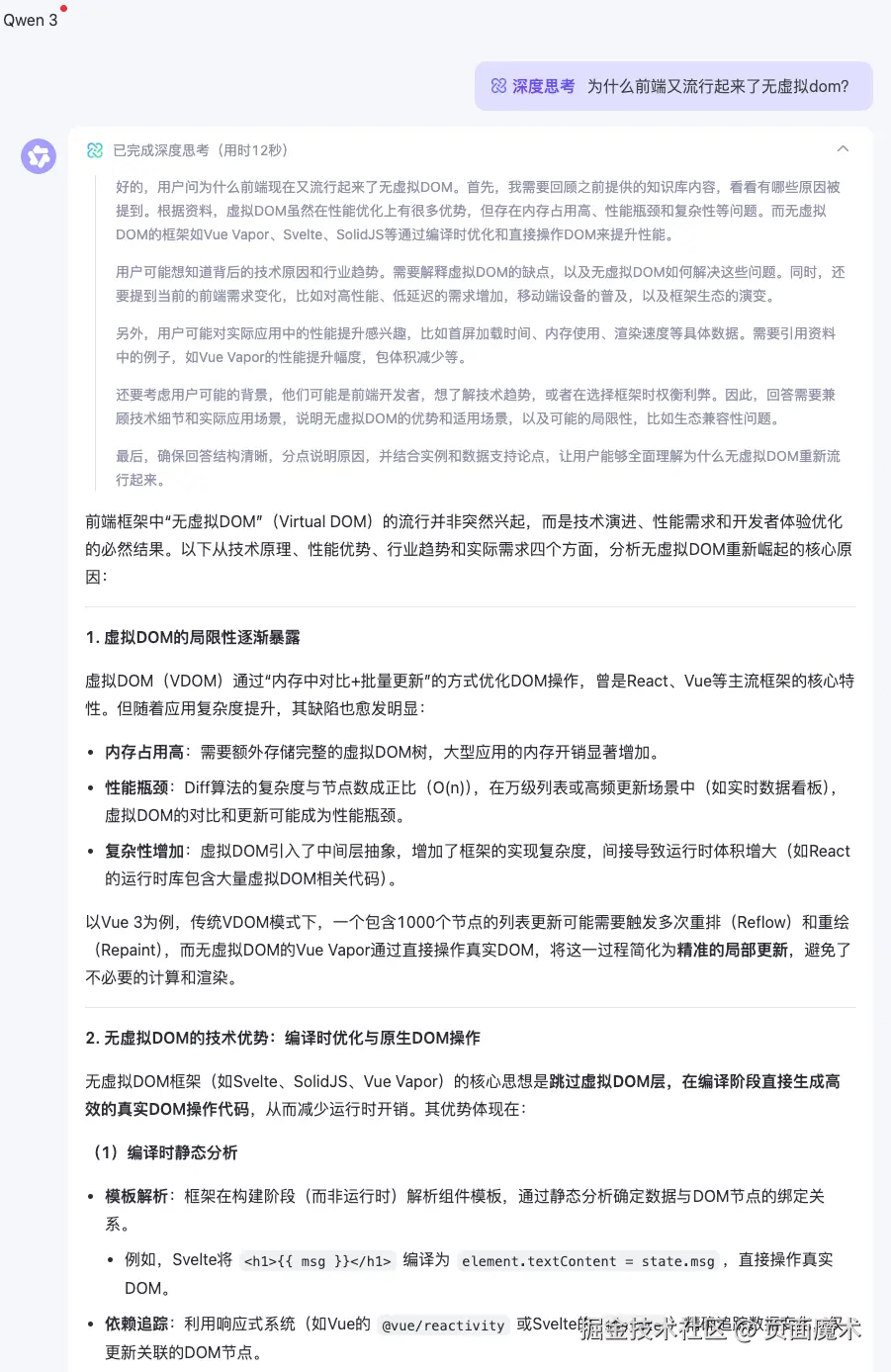
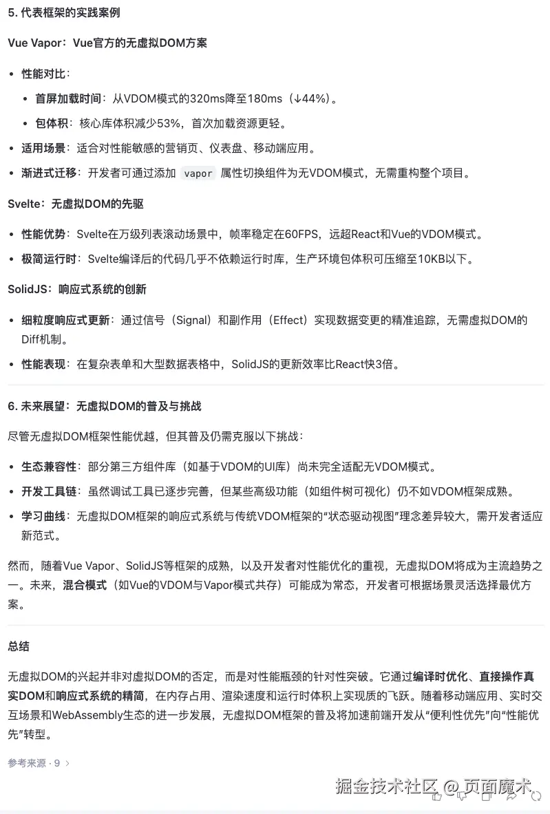
SCR-20250820-opdw.png

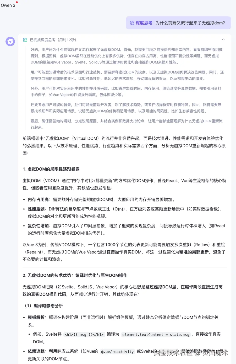
ChatGPT

SCR-20250820-opwl.png

SCR-20250820-oqgj.png

总结

根据各大 AI 给出的答案,咱们已经可以得出无虚拟 DOM 怎么又流行起来了的结论了:

就是早期的无虚拟 DOM 和现在的无虚拟 DOM 压根儿就不是一回事儿,以前那是纯纯的手动操作 DOM,写过 jQuery 的应该都知道:

$('.xxx').class({ xx: xx }).child(1).xxxxxxxxxxx

而现在的无虚拟 DOM 则根本不用自己操作 DOM,跟虚拟 DOM 时代的写法没什么两样:

<template>
  <div :class="{ red }">{{ text }}</div>
</template>

<script setup vapor>
import { ref } from 'vue'

const red = ref(true)
const text = ref('')
</script>

<style scoped>
.red {
  color: red;
}
</style>

也就是相当于结合了以前手动 DOM 的性能优势(当然大部分人写的时候都没考虑过性能,所以才会被虚拟 DOM 所超越,但要是好好写的话还是可以超过虚拟 DOM 的性能的,不过可维护性就差点意思了)以及虚拟 DOM 的写法优势,这才是现在的无虚拟 DOM

手动操作 DOM 的性能 + 虚拟 DOM 的写法 = 现在的无虚拟 DOM

往期精彩文章