我对eslint的进一步学习

208 阅读5分钟

eslint的npm包package.json中bin字段有什么用?

77494908-f5cb-4646-a74e-597722967330.png

package.json文件中的bin字段是一个非常重要的字段,它用于指定一个或多个可执行文件。

  • 当这个包被全局安装(使用npm install -g)时,这些可执行文件会被软链接到系统的 PATH 目录(如 /usr/local/bin),这样用户就可以在命令行中直接运行这些命令。
  • 如果包被安装为本地依赖(npm install --save-dev your-package),那么这些可执行文件会被链接到node_modules/.bin/目录下,这样可以在npm脚本(package.json中的scripts字段)中直接使用。
  • bin字段可以是一个字符串(当只有一个可执行文件时),也可以是一个对象(当有多个可执行文件时)。对象的键是命令名称,值是对应的可执行文件路径(相对于包根目录)。
// 单命令模式(命令名 = 包名)
"bin": "./path/to/your-cli.js"

// 多命令模式(自定义命令名)
"bin": {
  "command-name": "./path/to/cli.js",
  "another-command": "./path/to/another.js"
}

eslint 包的 bin/eslint.js 文件的创建机制

eslint.js 文件何时被创建?

这个文件 不是在用户安装时动态生成的,而是 作为 eslint 包源码的一部分,由 eslint 官方团队在发布包时包含在 npm 包中。具体流程:

阶段说明
1. eslint 开发阶段eslint 团队在源码仓库中维护 bin/eslint.js 文件
2. npm 发布阶段当执行 npm publish 时,该文件被打包进发布的 tarball (.tgz 文件)
3. 用户安装阶段用户运行 npm install eslint 时,npm 从 registry 下载包并解压到 node_modules/eslint/bin/

对比:什么情况下文件是动态生成的?

少数工具会在安装时动态生成 bin 文件(但 eslint 不属于此类),常见模式:

{
  "scripts": {
    "postinstall": "node generate-bin.js"  // 安装后动态生成
  }
}

典型例子:

  • node-sass:编译本地二进制文件
  • 需要平台适配的工具(如 sharp

npm run lint运行时发生了什么?

在 Vue 项目中,当你运行下面命令:

npm run lint
# 或
npx eslint
  • 实际最终执行的就是批处理脚本,它像桥梁一样连接了简单的命令和复杂的 Node.js 程序执行环境。

image.png

为什么需要几个文件?

  • 处理了跨平台差异(通过.cmd和shebang)

这个脚本到底做了什么?

本质是一个 Node.js 启动器包装脚本,主要完成三个关键任务:

  1. 路径定位 (Path Resolution)

    • 确定自身位置(%~dp0
    • 定位真正的 ESLint 入口文件:node_modules/eslint/bin/eslint.js
  2. Node 环境适配 (Node Environment Setup)

    • 智能选择 Node 可执行文件:

      • 优先使用项目本地的 node.exe(如果存在)
      • 否则使用系统全局的 Node
    • 修复 Windows 环境变量问题(修改 PATHEXT)

  3. 命令代理执行 (Command Proxy)

    • 启动 Node 进程
    • 执行 ESLint 主程序 (eslint.js)
    • 透传所有命令行参数(如 --fix、文件路径等)

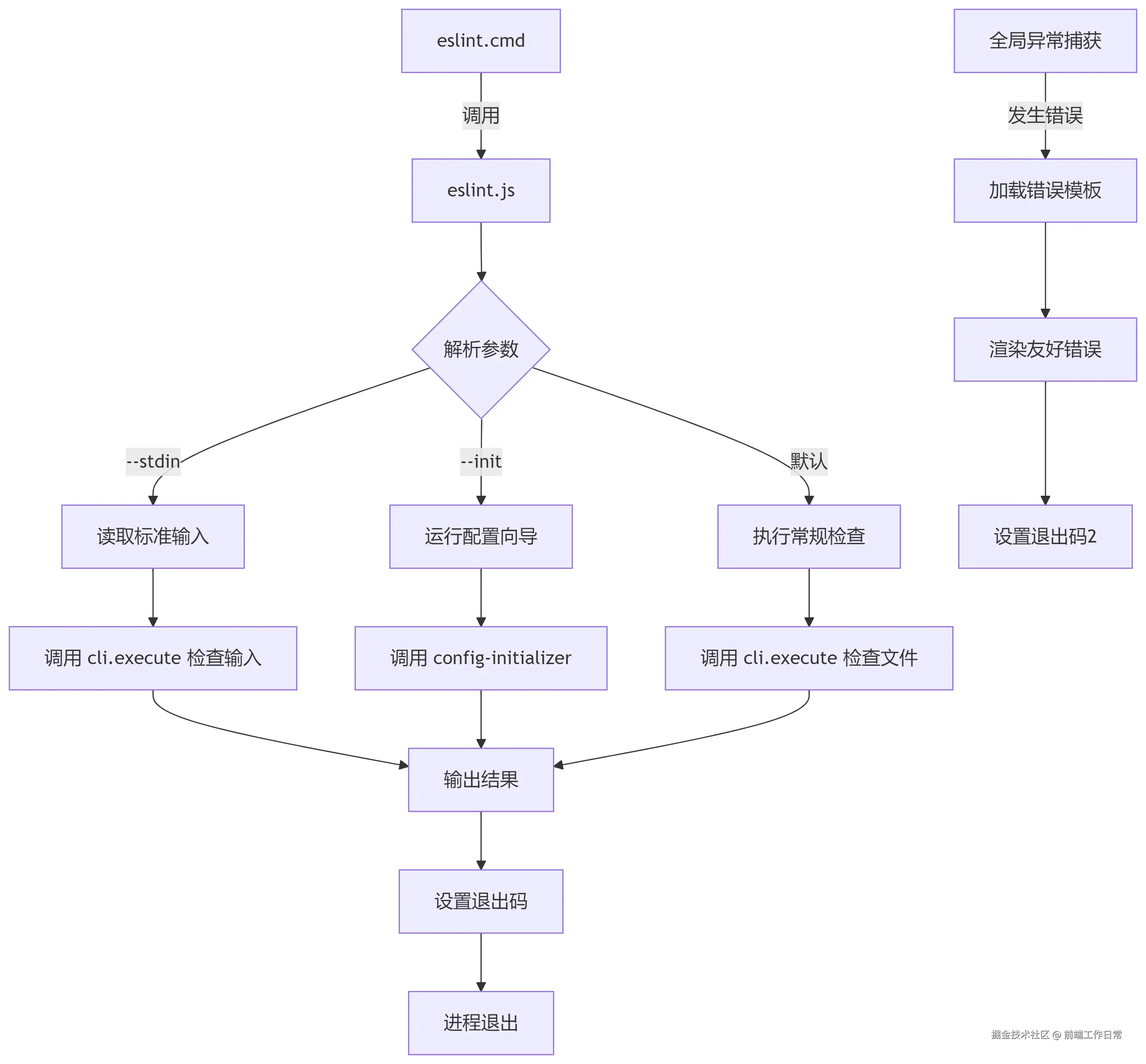
ESLint 入口文件(node_modules/eslint/bin/eslint.js)做了什么?

eslint入口文件工作流程图.png

不同执行模式的应用场景

1. 标准输入模式 (--stdin)
  • 触发条件:命令行中包含 --stdin 参数

  • 典型场景

    # 通过管道传递内容给 ESLint
    cat src/main.js | eslint --stdin
    
    # 在编辑器插件中使用(如 VSCode ESLint 插件)
    # 编辑器将当前文件内容通过标准输入传递给 ESLint
    
  • 处理流程

    1. 从标准输入(STDIN)读取文件内容
    2. 将内容作为待检查的代码
    3. 应用所有配置规则进行检查
    4. 将结果输出到标准输出(STDOUT)
2. 初始化模式 (--init)
  • 触发条件:命令行中包含 --init 参数

  • 典型场景

    # 初始化 ESLint 配置
    eslint --init
    
    # 在 Vue CLI 创建项目时自动执行
    vue create my-project # 内部会调用 eslint --init
    
  • 处理流程

    1. 启动交互式配置向导

    2. 询问用户一系列问题:

      • 如何使用 ESLint?
      • 项目使用什么模块系统?
      • 项目使用哪个框架(Vue/React/None)?
      • 是否使用 TypeScript?
      • 代码运行环境(Browser/Node)?
      • 选择配置格式(JavaScript/YAML/JSON)?
    3. 根据回答生成 .eslintrc.* 配置文件

    4. 安装必要的 npm 依赖(如 eslint-plugin-vue

3. 默认模式(无特殊参数)
  • 触发条件:不包含 --stdin 或 --init 参数

  • 典型场景

    # 检查单个文件
    eslint src/main.js
    
    # 检查整个目录
    eslint src/
    
    # 在 package.json 中配置的脚本
    "scripts": {
      "lint": "eslint --ext .js,.vue src"
    }
    
  • 处理流程

    1. 解析命令行参数
    2. 查找并合并配置文件(.eslintrcpackage.json 中的 eslintConfig)
    3. 根据文件扩展名确定解析器(如 .vue 文件使用 vue-eslint-parser
    4. 遍历所有目标文件
    5. 对每个文件进行词法分析、语法分析
    6. 应用规则集进行检查
    7. 格式化并输出结果
4. 调试模式 (--debug)
  • 触发条件:命令行中包含 --debug 参数

  • 典型场景

    # 调试 ESLint 执行过程
    eslint --debug src/
    
    # 排查规则不起作用的问题
    eslint --debug --rule 'no-console: error' src/
    
  • 处理流程

    1. 启用详细的调试日志

    2. 显示配置加载过程

    3. 输出规则应用详情

    4. 显示文件处理流程

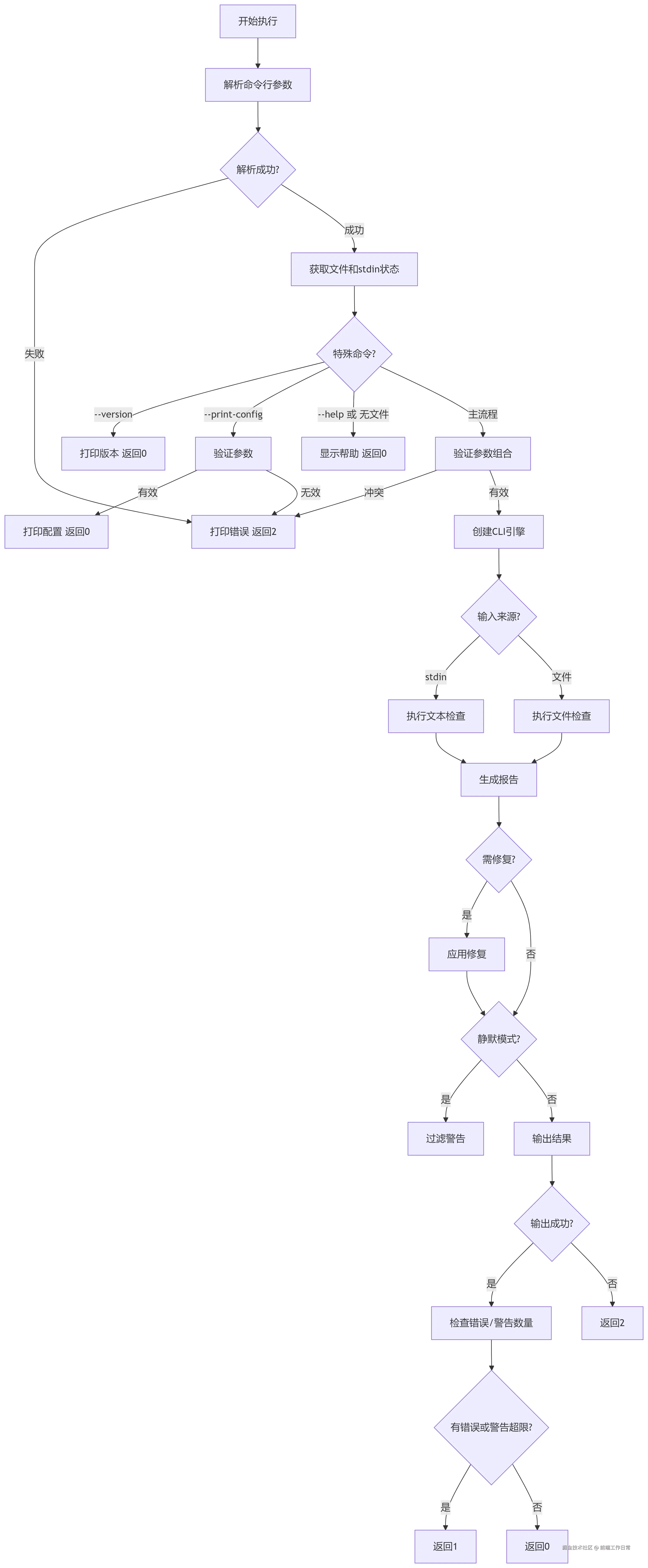
ESLint CLI 的核心执行函数

eslint核心处理函数.png

分段功能总结

  1. 参数解析阶段

    • 将 eslint src/ --fix 转换为结构化对象
    • 处理解析错误(返回码 2)
  2. 特殊命令处理

    • --version:直接输出版本
    • --print-config:调试配置时使用
    • --help:显示帮助信息
    • 无文件输入:显示帮助
  3. 参数验证阶段

    • 检查互斥参数(如 --fix + --fix-dry-run
    • 验证管道输入的限制
    • 任何错误返回码 2
  4. 核心检查阶段

    • 创建 CLIEngine 实例(ESLint 核心)

    • 根据输入来源选择执行方式:

      • executeOnText():处理管道输入
      • executeOnFiles():处理文件/目录
    • 生成检查报告

  5. 修复处理阶段

    • --fix:实际修改文件
    • --fix-dry-run:只显示可修复问题(不修改)
  6. 结果过滤阶段

    • --quiet:过滤警告只显示错误
    • --max-warnings:设置警告数量阈值
  7. 结果输出阶段

    • 根据 --format 选择输出格式(如 stylish、json)
    • 根据 --output-file 输出到文件
    • 输出失败返回码 2
  8. 退出码决策

    • 0:成功(无错误+警告未超限)
    • 1:失败(有错误或警告超限)
    • 2:处理错误