学习 Coze Studio 的知识库入库逻辑

312 阅读7分钟

经过前面几天的学习,我们已经深入探讨了 Coze Studio 的智能体、插件、工作流等核心功能的实现原理。今天,我们将继续探索 Coze Studio 的知识库功能,学习当我们在前端页面上点击 “创建知识库” 并上传文档时,后端服务是如何处理这些入库请求的。

知识库创建接口

我们知道,创建知识库是构建 RAG 应用的第一步,Coze Studio 支持 文本表格图片 三种不同类型的知识库:

coze-kb-create.png 这三种知识库的创建流程基本类似,都分为两步:

  1. 输入名称、描述、图标和导入类型,点击 “完成创建” 或 “创建并导入”,这一步调用 /api/knowledge/create 接口,创建的知识库实例对应 knowledge 数据表;
  2. 上传文档、表格或图片,对知识库进行设置,预览,然后开始对文档进行处理,这一步调用 /api/knowledge/document/create 接口,上传的文档对应 knowledge_document 数据表;

下面我们着重看下第二个接口的实现逻辑,接口层代码位于 backend/api/handler/coze/knowledge_service.go 文件:

// @router /api/knowledge/document/create [POST]
func CreateDocument(ctx context.Context, c *app.RequestContext) {

  // 绑定入参
  var req dataset.CreateDocumentRequest
  err = c.BindAndValidate(&req)

  // 调用 knowledge 应用层
  resp := new(dataset.CreateDocumentResponse)
  resp, err = application.KnowledgeSVC.CreateDocument(ctx, &req)
  c.JSON(consts.StatusOK, resp)
}

然后,调用 knowledge 应用层:

func (k *KnowledgeApplicationService) CreateDocument(ctx context.Context, req *dataset.CreateDocumentRequest) (*dataset.CreateDocumentResponse, error) {

  // 调用 knowledge 领域层
  resp := dataset.NewCreateDocumentResponse()
  createResp, err := k.DomainSVC.CreateDocument(ctx, &service.CreateDocumentRequest{
    Documents: documents,
  })
  return resp, nil
}

紧接着,做一些参数的转换,再调用 knowledge 领域层,这里是文档处理的核心:

func (k *knowledgeSVC) CreateDocument(ctx context.Context, request *CreateDocumentRequest) (response *CreateDocumentResponse, err error) {

  // 根据不同的知识库类型,创建对应的文档处理器
  docProcessor := impl.NewDocProcessor(ctx, &impl.DocProcessorConfig{
    ...
  })

  // 1. 前置的动作,上传 tos 等
  err = docProcessor.BeforeCreate()
  // 2. 构建 落库
  err = docProcessor.BuildDBModel()
  // 3. 插入数据库
  err = docProcessor.InsertDBModel()
  // 4. 发起索引任务
  err = docProcessor.Indexing()
  // 5. 返回处理后的文档信息
  docs := docProcessor.GetResp()
  return &CreateDocumentResponse{
    Documents: docs,
  }, nil
}

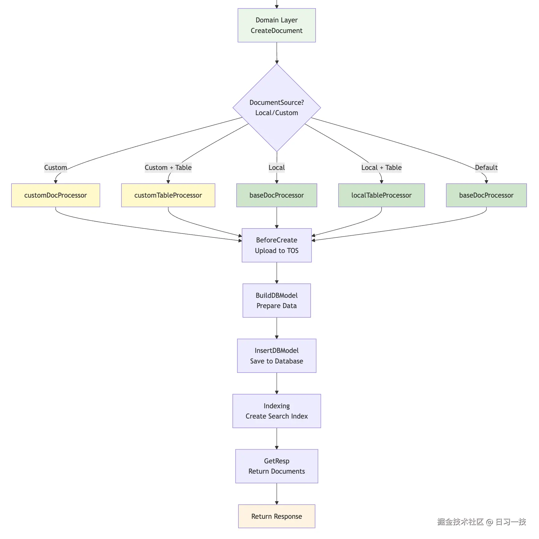
文档处理器

Coze Studio 使用工厂模式根据文档来源和类型创建不同的文档处理器:

  • customDocProcessor: 自定义内容 + 非表格类型
  • customTableProcessor: 自定义内容 + 表格类型
  • baseDocProcessor: 本地文件 + 非表格类型 或 默认
  • localTableProcessor: 本地文件 + 表格类型

其中,本地文件指的是用户上传文件,自定义内容指的是手动录入文档内容。所有处理器都实现相同的接口:BeforeCreateBuildDBModelInsertDBModelIndexingGetResp,流程图如下:

create-document-flow.png

前置动作

前置动作 BeforeCreate 是文档创建流程中的第一个步骤,主要是对自定义内容和表格进行处理,比如在 customDocProcessor 中,将用户输入的文本内容上传到对象存储:

func (c *customDocProcessor) BeforeCreate() error {
  for i := range c.Documents {
    // 文件扩展名
    c.Documents[i].FileExtension = getFormatType(c.Documents[i].Type)
    // 根据当前时间为文档生成唯一的存储路径
    uri := getTosUri(c.UserID, string(c.Documents[i].FileExtension))
    // 把用户直接输入的文本内容持久化到存储系统
    _ := c.storage.PutObject(c.ctx, uri, []byte(c.Documents[i].RawContent))
    c.Documents[i].URI = uri
  }
  return nil
}

其中文件扩展名只支持 .txt.json 两种,分别对应文本知识库和表格知识库:

func getFormatType(tp knowledge.DocumentType) parser.FileExtension {
  docType := parser.FileExtensionTXT
  if tp == knowledge.DocumentTypeTable {
    docType = parser.FileExtensionJSON
  }
  return docType
}

生成的文件位于 FileBizType.Knowledge 目录下,文件名由用户 ID 和当前时间组成:

func getTosUri(userID int64, fileType string) string {
  fileName := fmt.Sprintf("FileBizType.Knowledge/%d_%d.%s", userID, time.Now().UnixNano(), fileType)
  return fileName
}

可以在 Minio 的 opencoze 桶下找到对应的文件:

minio-file-biz-type.png

构建数据模型

第二步 BuildDBModel 比较简单,构建文档的数据模型,为后面插入 knowledge_document 数据表做准备。这里有两点提一下:

  1. 文档 ID 使用 idgen.GenMultiIDs() 批量生成,通过 Redis 实现,参考 backend/infra/impl/idgen/idgen.go 文件;
  2. 对于表格型知识库,上传的表格文件必须具备相同的数据结构,如果往已存在的表格知识库中添加文档,也就是追加模式,这时会复用之前表格的数据结构,直接跳过插入数据表这一步;这也意味着,每个表格知识库里只会有一条文档记录,这条记录的 table_info 字段至关重要,参见下一节;

插入数据

第三步 InsertDBModel 将上一步构建好的文档记录批量插入到 knowledge_document 数据表中:

func (p *baseDocProcessor) InsertDBModel() (err error) {
  
  // 如果是表格知识库,且不是追加模式
  // 说明是首次创建,使用 CREATE TABLE 创建一个数据表
  if !isTableAppend(p.Documents) {
    err = p.createTable()
  }

  // 开启事务
  tx, err := p.knowledgeRepo.InitTx()
  
  defer func() {
    if err != nil {
      // 出错时回滚
      tx.Rollback()
    } else {
      // 正常时提交
      tx.Commit()
    }
  }()

  // 批量插入文档记录
  err = p.documentRepo.CreateWithTx(ctx, tx, p.docModels)
  
  // 更新知识库时间
  err = p.knowledgeRepo.UpdateWithTx(ctx, tx, p.Documents[0].KnowledgeID, map[string]interface{}{
    "updated_at": time.Now().UnixMilli(),
  })
  return nil
}

这里的逻辑也有两点值得提一下:

  1. 支持批量插入多条文档记录,使用数据库事务,确保一批数据全部插入成功或失败;
  2. 对于表格知识库,首次插入文档时,除了会新建一条 knowledge_document 记录,还会根据 Excel 的列结构动态地创建一个数据表;

比如下面这个 Excel 文件,包含五列:

create-table-excel.png 查看新建的 knowledge_document 记录,有一个 table_info 字段,内容如下:

{
  "columns": [
    {
      "ID": 7533389719145545728,
      "Name": "姓名",
      "Type": 1,
      "Indexing": true,
      "Sequence": 0,
      "Description": ""
    },
    {
      "ID": 7533389719145562112,
      "Name": "学号",
      "Type": 2,
      "Indexing": false,
      "Sequence": 1,
      "Description": ""
    },
    {
      "ID": 7533389719145578496,
      "Name": "年龄",
      "Type": 2,
      "Indexing": false,
      "Sequence": 2,
      "Description": ""
    },
    {
      "ID": 7533389719145594880,
      "Name": "性别",
      "Type": 1,
      "Indexing": false,
      "Sequence": 3,
      "Description": ""
    },
    {
      "ID": 7533389719145611264,
      "Name": "成绩",
      "Type": 2,
      "Indexing": false,
      "Sequence": 4,
      "Description": ""
    },
    {
      "ID": 7533389719145627648,
      "Name": "_knowledge_document_slice_id",
      "Type": 2,
      "Indexing": false,
      "Sequence": -1,
      "Description": "主键ID"
    }
  ],
  "table_desc": "",
  "virtual_table_name": "学生信息",
  "physical_table_name": "table_7533389719149740032"
}

这里的 physical_table_name 就是对应创建的数据表,注意表里的列名都变成了 ID 格式:

create-table-db.png 后面在查询表格知识库时,实际上就是在查询这个表。

计算索引

经过前面的几步,我们完成了自定义内容的处理、知识库和文档的插入、数据表的创建等等,不过这些都还只是开胃小菜,接下来开始才是重头戏。在索引计算 Indexing 中,我们通过 MQ 发送 IndexDocuments 事件,开启异步处理文件:

func (p *baseDocProcessor) Indexing() error {

  // 创建 IndexDocuments 事件
  event := events.NewIndexDocumentsEvent(p.Documents[0].KnowledgeID, p.Documents)
  body, err := sonic.Marshal(event)
  
  // 通过 MQ 发送事件
  err = p.producer.Send(p.ctx, body)
  return nil
}

Coze Studio 支持多种 MQ 实现:

事件 IndexDocuments 发送之后,再通过 GetResp 返回创建文档的响应,整个文档上传的接口就结束了。

未完待续

今天,我们简单过了一遍 Coze Studio 知识库创建和文档上传的后端逻辑。整个过程从用户上传文档触发 CreateDocument 接口开始,在完成文档元信息入库后,通过发送 IndexDocuments 事件,将耗时的文档处理转为异步执行任务。尽管文档上传的接口结束了,但是这只是 Coze Studio 文档处理流程的冰山一角,我们明天将继续研读 Coze Studio 关于文档处理流程的代码。

欢迎关注

如果这篇文章对您有所帮助,欢迎关注我的同名公众号:日习一技,每天学一点新技术

我会每天花一个小时,记录下我学习的点点滴滴。内容包括但不限于:

  • 某个产品的使用小窍门
  • 开源项目的实践和心得
  • 技术点的简单解读

目标是让大家用5分钟读完就能有所收获,不需要太费劲,但却可以轻松获取一些干货。不管你是技术新手还是老鸟,欢迎给我提建议,如果有想学习的技术,也欢迎交流!