学习 Coze Studio 的智能体执行逻辑

322 阅读10分钟

我们昨天学习了 Coze Studio 智能体会话接口的完整后端处理流程,从接口层、到应用层、到领域层、最后通过跨领域防腐层,将最终的执行任务交给了 single_agent 领域。今天我们将继续这个过程,深入研究下智能体的执行逻辑。

智能体执行

智能体执行的逻辑代码位于 backend/domain/agent/singleagent/service/single_agent_impl.go 文件:

func (s *singleAgentImpl) StreamExecute(ctx context.Context, req *entity.ExecuteRequest) (events *schema.StreamReader[*entity.AgentEvent], err error) {

  // 获取智能体信息
  ae, err := s.ObtainAgentByIdentity(ctx, req.Identity)
  
    // 构建智能体图
  conf := &agentflow.Config{
    Agent:        ae,
    UserID:       req.UserID,
    Identity:     req.Identity,
    ModelMgr:     s.ModelMgr,
    ModelFactory: s.ModelFactory,
    CPStore:      s.CPStore,
  }
  rn, err := agentflow.BuildAgent(ctx, conf)
  
  // 执行智能体图
  exeReq := &agentflow.AgentRequest{
    UserID:   req.UserID,
    Input:    req.Input,
    History:  req.History,
    Identity: req.Identity,
    ResumeInfo:   req.ResumeInfo,
    PreCallTools: req.PreCallTools,
  }
  return rn.StreamExecute(ctx, rn.PreHandlerReq(ctx, exeReq))
}

首先根据配置信息构建智能体图,这里引入了 图(Graph) 这个新概念,Coze Studio 通过 Eino 智能体框架,将智能体编排成一个有向图,构建的大体流程如下:

func BuildAgent(ctx context.Context, conf *Config) (r *AgentRunner, err error) {

  // 初始化节点...

  // 创建一个新图
  g := compose.NewGraph[*AgentRequest, *schema.Message](
    compose.WithGenLocalState(func(ctx context.Context) (state *AgentState) {
      return &AgentState{}
    }))

  // 向图中添加节点...
  // 连接节点之间的边...
  
  // 图编译
  runner, err := g.Compile(ctx, opts...)

  // 返回图
  return &AgentRunner{
        runner: runner,
    }, nil
}

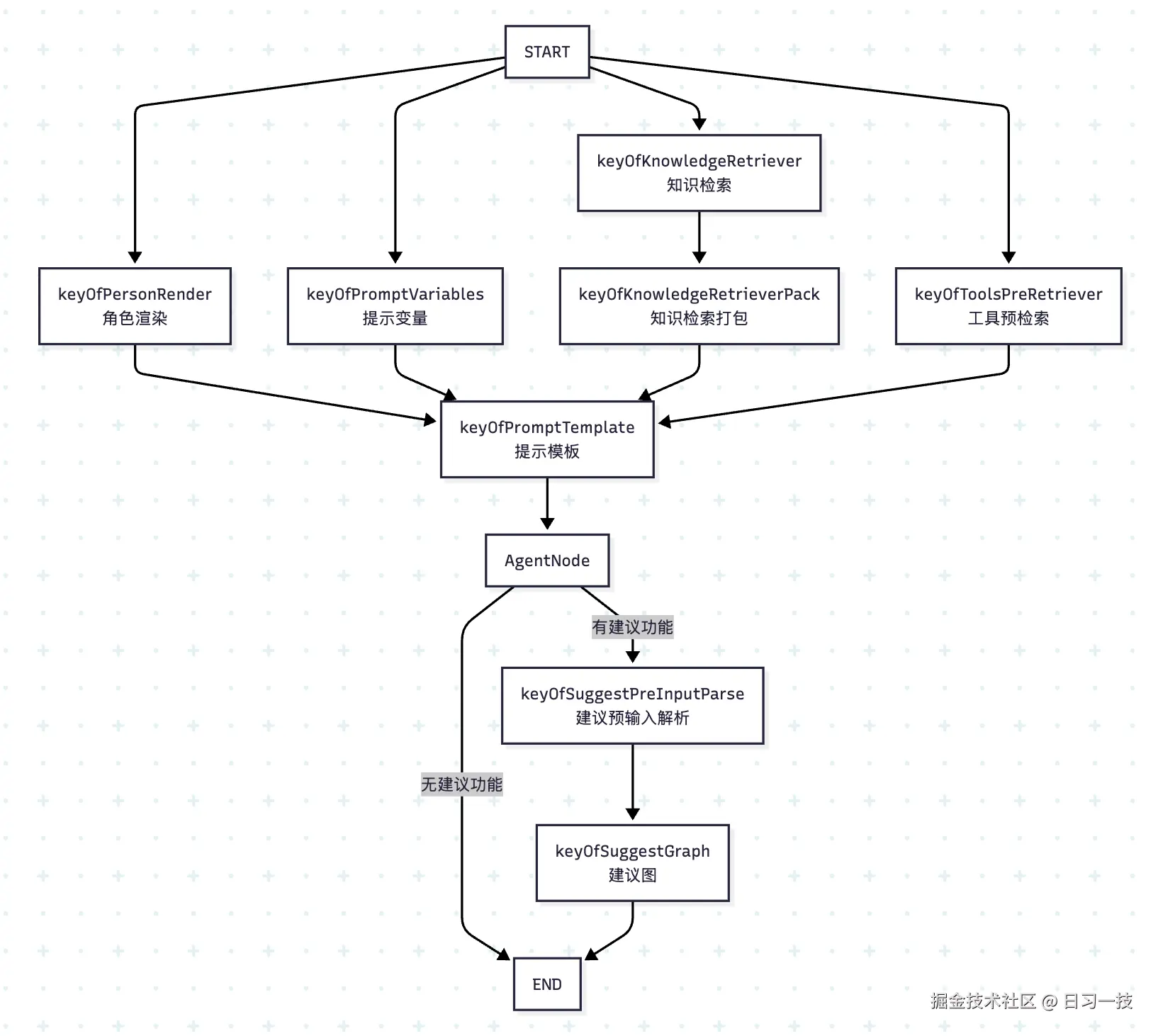
这个智能体图比较复杂,方法中充斥着大量节点初始化以及向图中添加节点和边的代码,此处做了省略,暂时只要关注 compose.NewGraph() 以及 g.Compile() 两行代码,这是使用 Eino 创建并编译智能体的常见方式,构建完成的智能体图如下所示:

agent-graph.png 这个图结构体现了完整的智能体处理流水线,从输入预处理到最终响应生成:

  • 并行初始化:从开始节点同时触发 4 个输入处理节点,并行处理提高效率;
  • 汇聚处理:所有预处理结果汇聚到提示模板节点;
  • 条件分支:根据是否有工具选择不同的 Agent 处理方式,如果有工具,使用 ReAct Agent,否则直接调大模型;
  • 问题建议:根据配置决定是否启用建议功能;

最后,完成图的编译后,在 StreamExecute() 方法中通过 runner.Stream() 流式调用它:

func (r *AgentRunner) StreamExecute(ctx context.Context, req *AgentRequest) (sr *schema.StreamReader[*entity.AgentEvent], err error) {

  // 回调处理器
  hdl, sr, sw := newReplyCallback(ctx, executeID.String())

  go func() {

    // 注册回调
    var composeOpts []compose.Option
    composeOpts = append(composeOpts, compose.WithCallbacks(hdl))
    _ = compose.RegisterSerializableType[*AgentState]("agent_state")

    // 流式运行图
    _, _ = r.runner.Stream(ctx, req, composeOpts...)
  }()

  return sr, nil
}

可以看出,智能体执行的核心就是这个图的构建和执行,在我们深入细节之前,先来快速了解下字节开源的 Eino 智能体框架。

了解 Eino 智能体框架

目前已经有很多智能体框架了,比如 LangGraph、LlamaIndex、Agno 等,但这些基本上都是 Python 语言开发的。Eino 是字节开源的一款使用 Go 语言开发的智能体框架,其主要特点是强类型,易维护,高可靠。

Eino 遵循模块化设计,架构图如下:

eino-framework.png 主要分为六大模块:

  • Schema:提供 Eino 最基础的一些结构与方法定义,比如 MessageDocumentStreamReaderStreamWriter 等;
  • Components:组件是 Eino 应用的基本构成元素,比如 ChatModelChatTemplateToolLambda 等,它们功能各异,但都遵循统一的接口规范,Eino Ext 为每种组件提供默认的实现;
  • Compose:对多个组件进行流程编排,支持复杂的图(Graph)、简单的链(Chain)以及支持字段映射的工作流(Workflow),实现复杂的业务逻辑;
  • Callbacks:为智能体的运行提供切面机制,通过不同的触发时机,可实现日志、跟踪、监控等功能,内置集成了 LangfuseAPMPlusCozeLoop 等平台;
  • Flow:大模型应用是存在通用场景和模式的,Eino 将这些场景进行抽象,提供了一些可以帮助开发者快速构建大模型应用的模版,比如 ReAct 智能体、多智能体、多查询检索等;
  • Devops Tools:Eino 提供了一套开发工具链,通过 Eino Dev 插件进行可视化 Graph 搭建和代码生成,以及对其进行可视化调试;

Eino 不仅仅是一款智能体框架,更准确的说,它应该是一款大模型应用开发框架,通过这些模块,开发者可快速开发出满足自己业务需求的大模型应用。

学习 Eino 组件

大模型应用开发有三种主要的应用模式:

  • 直接对话模式:处理用户输入并生成相应回答;
  • 知识处理模式:对文本文档进行语义化处理、存储和检索;
  • 工具调用模式:基于上下文做出决策并调用相应工具;

Eino 从这些模式中提取出一些常用的能力,并将这些能力抽象为可复用的 组件(Components),这些组件功能各异,大致可以分为下面几大类,Eino 为每种组件都提供了多种不同的实现:

  • 对话处理类组件
    • 提示词模板(ChatTemplate):有 Default 和 MCP 两种实现,默认实现支持 FStringGoTemplateJinja2 等变量语法,MCP 实现 支持加载 MCP Server 中定义的 Prompt 资源;
    • 大模型对话(ChatModel):支持 OpenAI、DeepSeek、Qwen、Claude、Gemini、Ollama、火山引擎、百度千帆平台等;
  • 文本语义处理类组件
    • 加载文档(Document Loader):支持从本地文件、Web URL 和 AWS S3 存储桶中加载文档,一般和 Document Parser 结合使用;
    • 解析文档(Document Parser):支持解析 TXT、HTML、DOCX、XLSX、PDF 等格式的文件;
    • 处理文档(Document Transformer):分为 Splitter 和 Reranker 两种,Splitter 支持 Markdown 分割器、HTML 分割器、递归分割器、语义分割器等,Reranker 支持基于得分的重排序;
    • 文本语义化(Embedding):支持 OpenAI、Ollama、火山引擎、百度千帆平台、阿里云百炼平台 DashScope、腾讯云混元等;
    • 索引存储(Indexer):一般配合 Embedding 一起使用,也可以使用分词索引,支持 Elasticsearch 8.x、Milvus 2.x、Redis Stack 以及火山引擎 VikingDB 等;
    • 文本召回(Retriever):从 Indexer 中检索内容,同样支持 Elasticsearch 8.x、Milvus 2.x、Redis Stack 以及火山引擎 VikingDB 等,同时还支持检索火山知识库和 Dify 知识库;
  • 决策执行类组件
    • 调用工具(ToolsNode):用户可基于接口规范实现自己的工具,Eino 也提供了几个内置的工具,比如 Bing 搜索、Google 搜索、DuckDuckGo 搜索、SearXNG 搜索、维基百科搜索、浏览器使用、命令行工具、HTTP 请求、Sequential Thinking 以及 MCP 工具;
  • 用户自定义组件
    • 自定义代码逻辑(Lambda):允许用户在工作流中嵌入自定义的函数逻辑;

这里以大模型组件为例,带大家了解下 Eino 组件的用法。下面是一个简单的调用示例:

package main

import (
  "context"
  "os"

  "github.com/cloudwego/eino-ext/components/model/openai"
  "github.com/cloudwego/eino/schema"
)

func main() {

  ctx := context.Background()

  // 初始化大模型
  model, _ := openai.NewChatModel(ctx, &openai.ChatModelConfig{
    BaseURL: os.Getenv("OPENAI_BASE_URL"),
    APIKey:  os.Getenv("OPENAI_API_KEY"),
    Model:   "gpt-4o",
  })

  // 准备消息
  messages := []*schema.Message{
    schema.SystemMessage("你是一个翻译专家,擅长中文和英文之间的互译。"),
    schema.UserMessage("你好,世界!"),
  }

  // 生成回复
  response, _ := model.Generate(ctx, messages)
  println(response.Content)
}

我们首先通过 openai.NewChatModel 创建了一个 ChatModel 组件,它的接口定义如下:

type BaseChatModel interface {
  Generate(ctx context.Context, input []*schema.Message, opts ...Option) (*schema.Message, error)
  Stream(ctx context.Context, input []*schema.Message, opts ...Option) (
    *schema.StreamReader[*schema.Message], error)
}

它有 GenerateStream 两个方法,可以看出,组件输入是消息数组([]*schema.Message),输出是消息(*schema.Message),这里使用 Generate 生成一次性回复,也可以使用 Stream 流式输出:

  // 流式读取消息
  reader, _ := model.Stream(ctx, messages)
  defer reader.Close()
  for {
    chunk, err := reader.Recv()
    if err != nil {
      break
    }
    print(chunk.Content)
  }

“组件优先” 是 Eino 的一大设计原则,每个组件都是一个职责划分比较清晰且功能单一的模块,都可以独立使用,其他组件的用法和上面的大模型组件基本类似。我们要特别注意每个组件的输入和输出类型,这在后面编排时非常有用。

使用 Eino 进行 Graph 编排

组件只能提供原子能力,在一个大模型应用中,还需要根据场景化的业务逻辑,对这些原子能力进行组合和串联,这就是 编排(Compose)。Eino 支持三种编排方式:图(Graph)链(Chain)工作流(Workflow),三者之间的关系如下:

compose-api.png 其中,链最简单,可以认为是简单的有向无环图,它是基于图实现的;工作流也是无环图,和图的区别在于,它提供了字段级别映射能力,节点的输入可以由任意前驱节点的任意输出字段组合而成;在 Coze Studio 中,智能体是通过 Graph API 实现的,工作流是通过 Workflow API 实现的。

回顾上面 Coze Studio 构建智能体图时所看到的 compose.NewGraph() 以及 g.Compile() 两行代码,其实就是 Graph API。下面通过一个简单的例子快速掌握如何使用 Eino 进行 Graph 编排:

package main

import (
  "context"
  "os"

  "github.com/cloudwego/eino-ext/components/model/openai"
  "github.com/cloudwego/eino/components/prompt"
  "github.com/cloudwego/eino/compose"
  "github.com/cloudwego/eino/schema"
)

func main() {

  ctx := context.Background()

  // 初始化大模型
  model, _ := openai.NewChatModel(ctx, &openai.ChatModelConfig{
    BaseURL: os.Getenv("OPENAI_BASE_URL"),
    APIKey:  os.Getenv("OPENAI_API_KEY"),
    Model:   "gpt-4o",
  })

  // 创建模板,使用 FString 格式
  template := prompt.FromMessages(schema.FString,
    // 系统消息模板
    schema.SystemMessage("你是一个翻译专家,擅长{from}和{to}之间的互译,如果用户输入的是{from}将其翻译成{to},如果用户输入的是{to}将其翻译成{from}"),
    // 用户消息模板
    schema.UserMessage("用户输入: {question}"),
  )

  // 构造图
  graph := compose.NewGraph[map[string]any, *schema.Message]()

  _ = graph.AddChatTemplateNode("template", template)
  _ = graph.AddChatModelNode("model", model)

  _ = graph.AddEdge(compose.START, "template")
  _ = graph.AddEdge("template", "model")
  _ = graph.AddEdge("model", compose.END)

  result, err := graph.Compile(ctx)
  if err != nil {
    panic(err)
  }

  // 调用图
  output, _ := result.Invoke(ctx, map[string]any{
    "from":     "中文",
    "to":       "法语",
    "question": "你好,世界!",
  })
  println(output.Content)
}

我们首先通过 openai.NewChatModel 创建了一个 ChatModel 组件,再通过 prompt.FromMessages 创建了一个 ChatTemplate 组件,然后使用 Graph API 将这两个组件连起来,构造成一个简单的图,如下:

simple-graph.png

这个图非常简单,实际上是一个链,感兴趣的同学也可以使用 Chain API 来实现它。

在编排图时,我们需要特别注意每个组件的输入和输出类型,比如:

  • ChatTemplate 的入参是 map[string]any,出参是 []*schema.Message
  • ChatModel 的入参是 []*schema.Message,出参是 ChatModel

ChatTemplate 的出参刚好可以对上 ChatModel 的入参,因此两个组件可以连起来,如果组件之间的参数不一致,需要在中间插入 Lambda 组件自定义参数转换,如果不匹配,在 Compile 编译时就会报错;此外,图的入参就是第一个节点的入参,图的出参就是最后一个节点的出参,使用 compose.NewGraph 创建图时需要明确的指定图的入参和出参类型,比如这里的入参为 map[string]any,出参为 *schema.Message,在调用 Invoke 时传入适当的参数类型。

关于编排的更多细节,可以参考官方的文档:

未完待续

本文我们顺着 Coze Studio 的代码,从智能体的执行入口 StreamExecute 开始,了解了其核心是基于 Eino 框架构建的一个智能体图。为了更好地理解这个图,我们快速学习了 Eino 框架的核心概念,包括其模块化设计、丰富的组件生态以及强大的编排能力。最后,通过一个简单的例子,我们掌握了如何使用 Eino 的组件和 Graph API 构建一个基本的大模型应用。

本文对智能体的图构建流程只是粗略带过,在下一篇文章中,我们将回头深入分析 Coze Studio 中那个复杂的智能体图,详细拆解其中的每一个节点和逻辑分支,彻底搞懂其运行细节。

欢迎关注

如果这篇文章对您有所帮助,欢迎关注我的同名公众号:日习一技,每天学一点新技术

我会每天花一个小时,记录下我学习的点点滴滴。内容包括但不限于:

  • 某个产品的使用小窍门
  • 开源项目的实践和心得
  • 技术点的简单解读

目标是让大家用5分钟读完就能有所收获,不需要太费劲,但却可以轻松获取一些干货。不管你是技术新手还是老鸟,欢迎给我提建议,如果有想学习的技术,也欢迎交流!