Redis内存爆了

217 阅读3分钟

一次基于redis做队列消费cannel的binlog导致内存被打爆的场景分析

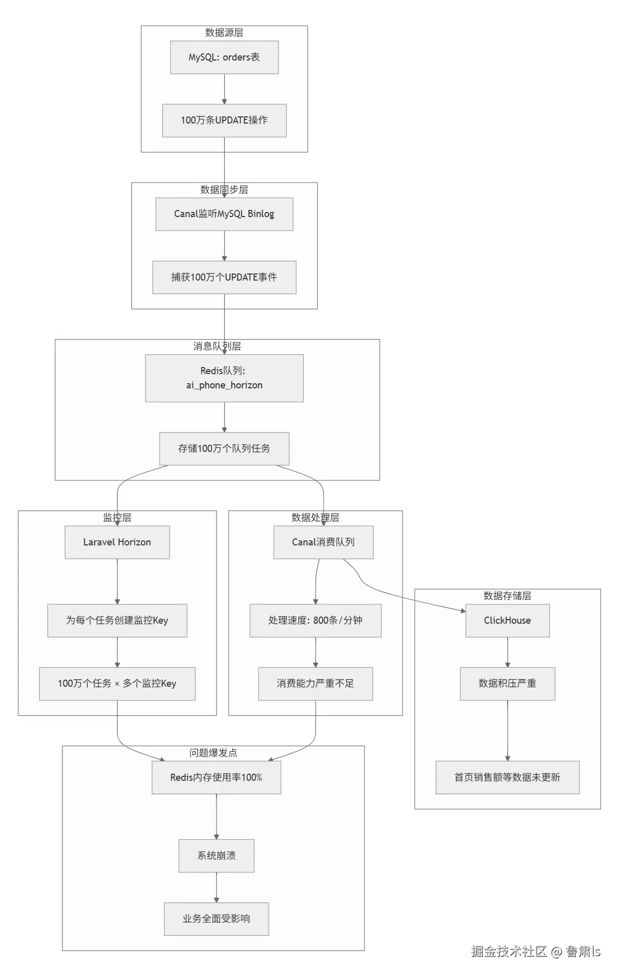
问题复现流程图: 3.png

  • 100万次 SQL 更新 → 100万个 Binlog 事件
  • 100万个事件 → 100万个队列任务(都在同一个业务队列中)
  • 100万个任务 → 100万个监控 Key(Horizon 监控每个任务)

每次 MySQL UPDATE 都会产生一个 Binlog 事件 100万次 UPDATE = 100万个 Binlog 事件

  • Canal 为每个 Binlog 事件创建一个队列任务
foreach ($binlogEvents as $event) {
    // 每个事件都创建一个任务,塞到同一个队列
    Redis::lpush('ai_vending_horizon', json_encode([
        'id' => generateUUID(),
        'event' => $event,
        'timestamp' => time()
    ]));
}

horizon:laravel框架的queue队列管理服务 支持队列中每个任务的监控和管理

  • 暂停/恢复队列
  • 重试失败任务
  • 清空队列
  • 查看任务详情`
  • 任务超时

等等

Laravel Horizon 本身是个很好的工具,但在事故中:

  • 监控开销过大:每个任务都创建多个监控 Key
  • 缺乏批量处理:没有针对大批量任务的优化
  • 内存管理缺失:没有监控 Key 数量的限制
  • 缺乏redis内存监控告警

Horizon都干了啥?

// 每个任务创建6个监控Key
"ai_phone_horizon:task_001"           // 任务状态Key
"ai_phone_horizon:task_001:metrics"   // 任务指标Key  
"ai_phone_horizon:task_001:runtime"   // 运行时间Key
"ai_phone_horizon:task_001:memory"    // 内存使用Key
"ai_phone_horizon:task_001:failed"    // 失败信息Key
"ai_phone_horizon:task_001:retries"   // 重试次数Key

100万个任务 × 6个监控Key = 600万个监控Key

任务级别的监控的作用

// 需要知道每个任务的状态
- 任务是否成功执行?
- 任务执行了多长时间?
- 任务消耗了多少内存?
- 任务失败了吗?
- 任务重试了几次?

监控开销计算

100万个任务 × 每个任务6个监控Key = 600万个 Redis Key

同时业务逻辑消费慢,任务被阻塞,导致业务的任务队列数据数据越来越多,对应的key越来越大,变成一个吃内存的超级大key

在这里想到了golang的Asynq库同样可以实现队列的监控,这个玩意的监控策略和laravel Horizon有啥区别?

asynq: github.com/hibiken/asy…

Asynq 的 Key 结构

// 每个任务创建1个存储Key
"asynq:default:t:task_001" = {任务数据}
"asynq:default:t:task_002" = {任务数据}
// 100万个任务 × 1个存储Key = 100万个存储Key

// 监控Key(固定数量,不随任务数量增长)
"asynq:queues:default"           // 队列统计
"asynq:queues:default:processed" // 已处理数
"asynq:queues:default:failed"    // 失败数
"asynq:stats:processed"          // 总处理数
"asynq:stats:failed"            // 总失败数
// 总共约10-20个固定监控Key

关键差异: Asynq 的优势在于不创建任务级别的监控Key,只创建系统级别的统计Key

优化、优化,调整