【DeepSeek实战】33、量能策略全解析:从量价关系到Python实战

584 阅读18分钟

image.png

一、量能策略核心原理:读懂"量在价先"的市场语言

量能策略的本质是通过分析成交量变化与价格趋势的联动关系,预测市场资金流向和趋势走向。其核心逻辑基于"量是价的先行指标"——成交量的变化往往先于价格的转折,是市场情绪和资金动向的直接反映。

1.1 量价关系四大核心法则

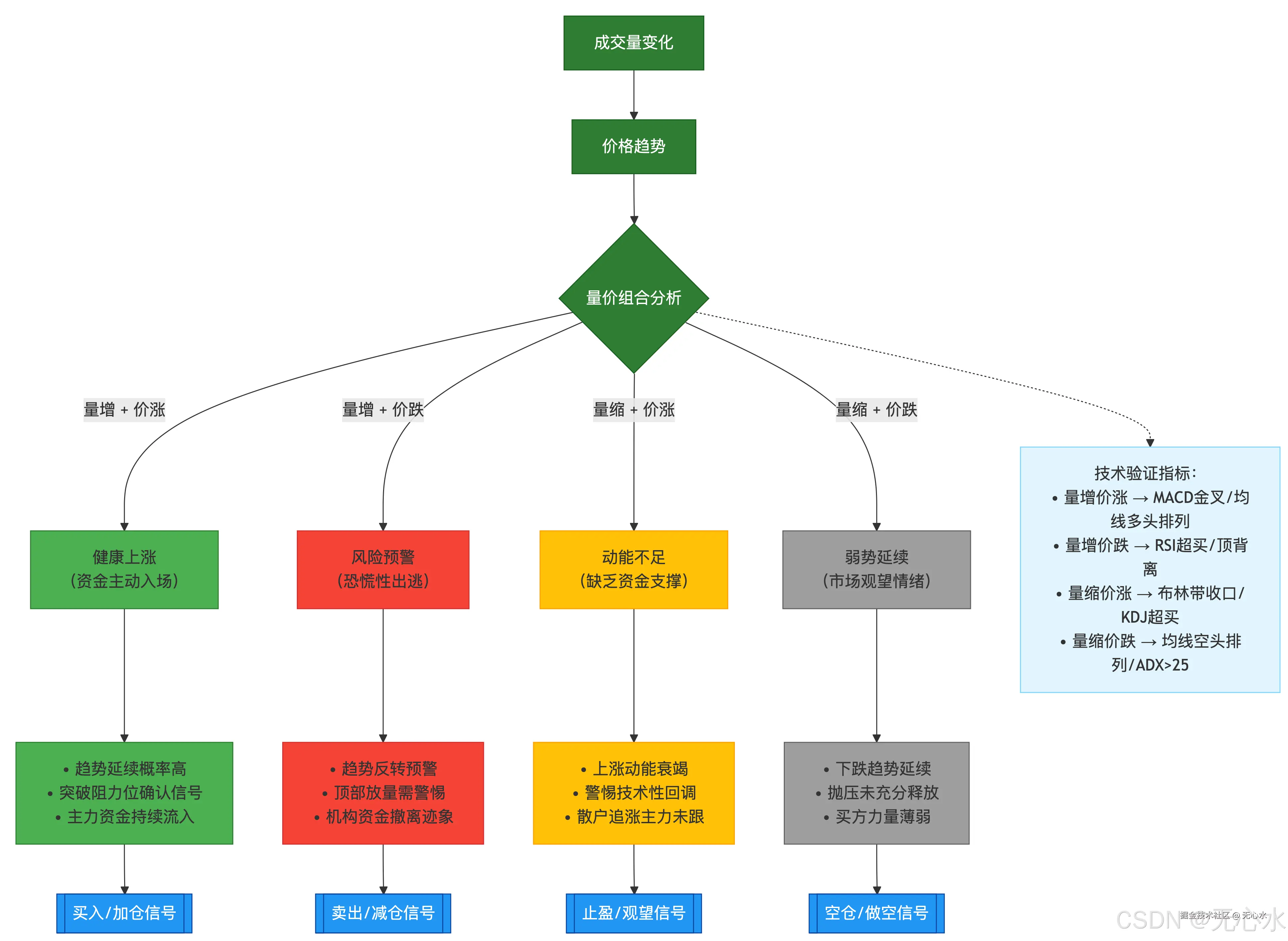
市场中最经典的量价关系可归纳为四大类,每类对应不同的市场状态和操作信号: 在这里插入图片描述

  • 量增价涨:当价格上涨时成交量同步放大,说明买方资金主动进场,推动价格上升,是健康的上涨趋势信号(如突破关键阻力位时放量,往往确认趋势延续)。
  • 量增价跌:价格下跌时成交量突然放大,通常是恐慌性抛盘导致,若出现在高位可能是趋势反转的预警(如顶部放量滞涨后下跌,需警惕见顶)。
  • 量缩价涨:价格上涨但成交量萎缩,表明上涨缺乏资金跟进,多为"被动推升"(如散户追涨但主力未参与),上涨动能不足,易出现回调。
  • 量缩价跌:价格下跌且成交量萎缩,说明市场买卖意愿低迷,多为趋势延续信号(如熊市中缩量下跌,表明抛压未释放,下跌可能持续)。

实战案例补充: 在这里插入图片描述

量能策略操作指南:

量价组合操作策略仓位管理止损设置
量增价涨顺势加仓增至80%仓位跌破放量阳线最低价
量增价跌立即减仓降至30%仓位反弹至前高阻力位
量缩价涨止盈观望维持50%仓位跌破5日均线
量缩价跌空仓等待保持10%仓位突破20日均线

1.2 关键量能指标:从数据到市场信号

量能策略的有效性依赖于对成交量的精准量化,以下是4个核心指标及其市场含义:

指标名称计算公式市场含义应用场景
成交量均线(MA(V, N))近N日成交量的平均值(ΣV/N)判断成交量趋势(放量/缩量)短期5日MA与长期20日MA交叉,识别量能转折
量比当前成交量÷过去5日平均成交量识别异常放量(量比≥1.5)或缩量(量比≤0.8)开盘时量比突增,判断当日资金关注度
OBV(能量潮)前日OBV + 当日成交量×方向系数(涨+1,跌-1)反映资金流向与价格的背离关系OBV创新高但价格未新高,预警趋势背离
VWAP(加权平均价)Σ(价格×成交量)÷Σ成交量市场平均持仓成本价格站稳VWAP上方,说明买方主导市场

二、量能策略基础实现:从数据获取到信号识别

量能策略的核心是将"量价关系"转化为可计算的指标和明确的交易信号。以下从数据准备、核心工具到基础策略,逐步实现量能分析逻辑。

2.1 数据获取与预处理

量能策略依赖股票的日线数据(包含日期、开盘价、最高价、最低价、收盘价、成交量),可通过AKShare获取:

import akshare as ak
import pandas as pd

def get_stock_data(symbol, start_date, end_date):
    """获取股票日线数据并预处理"""
    # 调用AKShare接口获取数据(前复权)
    df = ak.stock_zh_a_hist(
        symbol=symbol, 
        period="daily", 
        start_date=start_date, 
        end_date=end_date, 
        adjust="qfq"  # 前复权,确保价格连续性
    )
    # 重命名列并转换日期格式
    df.rename(columns={
        "日期": "date", "开盘": "open", "最高": "high", 
        "最低": "low", "收盘": "close", "成交量": "volume"
    }, inplace=True)
    df["date"] = pd.to_datetime(df["date"])  # 转为datetime类型
    df.set_index("date", inplace=True)  # 日期设为索引
    return df

# 示例:获取青岛啤酒(600600)2023-2024年数据
df = get_stock_data("600600", "20230101", "20241231")
print(df.head())

输出示例

            open  high   low  close   volume
date                                        
2023-01-03  85.2  86.5  84.8  85.6  2356800
2023-01-04  85.8  87.2  85.5  86.9  3215600
2023-01-05  87.0  88.1  86.7  87.5  4521300
...

2.2 核心工具:量能与价格信号提取

要识别量价关系,需先实现两个核心工具:成交量异常检测(判断放量/缩量)和价格趋势分析(判断上涨/下跌)。

2.2.1 成交量比值工具(识别放量/缩量)

def vol_ratio(df, target_date, days=3):
    """
    计算目标日期前后N天的成交量比值,判断是否异常放量/缩量
    逻辑:比值≥1.5→放量;比值≤0.8→缩量
    """
    # 定位目标日期的索引
    target_idx = df.index.get_loc(target_date)
    if target_idx < days or target_idx + days >= len(df):
        return None  # 避免索引越界
    
    # 计算目标日期前N天和后N天的平均成交量
    before_vol = df["volume"].iloc[target_idx - days : target_idx].mean()
    after_vol = df["volume"].iloc[target_idx : target_idx + days].mean()
    
    # 计算比值(后N天均值 ÷ 前N天均值)
    ratio = round(after_vol / before_vol, 2)
    return {
        "量比": ratio,
        "状态": "放量" if ratio >= 1.5 else "缩量" if ratio <= 0.8 else "正常"
    }

# 示例:分析青岛啤酒2024-09-26的成交量
result = vol_ratio(df, pd.Timestamp("2024-09-26"), days=3)
print(f"2024-09-26成交量分析:{result}")  # 输出:{'量比': 2.58, '状态': '放量'}

2.2.2 价格趋势工具(判断上涨/下跌)

def price_trend(df, target_date, days=3):
    """
    判断目标日期前后N天的价格趋势
    逻辑:价格变化率≥5%→上涨;≤-5%→下跌;否则→震荡
    """
    target_idx = df.index.get_loc(target_date)
    if target_idx < days or target_idx + days >= len(df):
        return None
    
    # 取目标日期前N天的收盘价(起点)和后N天的收盘价(终点)
    start_price = df["close"].iloc[target_idx - days]
    end_price = df["close"].iloc[target_idx + days]
    
    # 计算价格变化率
    change_pct = round((end_price - start_price) / start_price * 100, 2)
    
    if change_pct >= 5:
        trend = "上涨"
    elif change_pct <= -5:
        trend = "下跌"
    else:
        trend = "震荡"
    
    return {"价格变化率(%)": change_pct, "趋势": trend}

# 示例:分析青岛啤酒2024-09-26的价格趋势
trend_result = price_trend(df, pd.Timestamp("2024-09-26"), days=3)
print(f"2024-09-26价格趋势:{trend_result}")  # 输出:{'价格变化率(%)': 7.2, '趋势': '上涨'}

2.3 基础量能策略:量价关系矩阵决策

基于上述工具,可构建"量价关系矩阵",将量能与价格信号结合,输出明确的交易建议。

2.3.1 量价关系判断矩阵

成交量状态价格趋势信号类型市场含义操作建议
放量(≥1.5)上涨量增价涨资金主动推动,趋势健康考虑加仓/持有
缩量(≤0.8)上涨量缩价涨缺乏资金支撑,上涨动力不足警惕回调,减仓
放量(≥1.5)下跌量增价跌资金恐慌出逃,可能延续下跌及时止损/观望
缩量(≤0.8)下跌量缩价跌买卖低迷,下跌趋势延续观望,避免抄底

2.3.2 矩阵决策代码实现

def volume_price_strategy(df, target_date, days=3):
    """基于量价矩阵输出交易建议"""
    # 获取量能和价格信号
    vol_result = vol_ratio(df, target_date, days)
    price_result = price_trend(df, target_date, days)
    
    if not vol_result or not price_result:
        return "数据不足,无法分析"
    
    # 匹配量价矩阵,生成建议
    vol_status = vol_result["状态"]
    price_trend = price_result["趋势"]
    
    if vol_status == "放量" and price_trend == "上涨":
        return f"""
        信号类型:量增价涨
        量比:{vol_result['量比']},价格变化率:{price_result['价格变化率(%)']}%
        建议:多头力量强劲,短期趋势健康,可考虑加仓或持有
        """
    elif vol_status == "缩量" and price_trend == "上涨":
        return f"""
        信号类型:量缩价涨
        量比:{vol_result['量比']},价格变化率:{price_result['价格变化率(%)']}%
        建议:上涨动力不足,警惕回调风险,可减仓锁定利润
        """
    elif vol_status == "放量" and price_trend == "下跌":
        return f"""
        信号类型:量增价跌
        量比:{vol_result['量比']},价格变化率:{price_result['价格变化率(%)']}%
        建议:抛压明显,可能延续下跌,需及时止损
        """
    elif vol_status == "缩量" and price_trend == "下跌":
        return f"""
        信号类型:量缩价跌
        量比:{vol_result['量比']},价格变化率:{price_result['价格变化率(%)']}%
        建议:市场观望情绪浓,下跌趋势延续,暂不介入
        """
    else:
        return "量价关系正常,无明确信号"

# 示例:分析青岛啤酒2024-09-26的量价信号
suggestion = volume_price_strategy(df, pd.Timestamp("2024-09-26"))
print(suggestion)

输出结果

信号类型:量增价涨
量比:2.58,价格变化率:7.2%
建议:多头力量强劲,短期趋势健康,可考虑加仓或持有

2.4 AI智能体:自动化量价信号识别

为实现批量、高效分析,可通过AI智能体(Agent)自动化执行"数据获取→信号提取→决策输出"全流程。其核心是通过工具调用链系统提示词约束Agent行为。

2.4.1 Agent决策流程

graph TB
    A[用户问题:分析某股票的量价信号] --> B[调用vol_ratio工具获取量比]
    A --> C[调用price_trend工具获取价格趋势]
    B & C --> D[匹配量价关系矩阵]
    D --> E[生成交易建议报告]
    E --> F[输出最终结论]

2.4.2 Agent实现代码

from langchain.agents import create_react_agent, Tool
from langchain.tools import StructuredTool
from langchain.llms import DeepSeek

# 定义工具列表(将量能和价格工具封装为Agent可调用的工具)
tools = [
    StructuredTool(
        name="vol_ratio",
        func=vol_ratio,
        description="计算目标日期前后N天的成交量比值,判断放量/缩量(输入:df, target_date, days)"
    ),
    StructuredTool(
        name="price_trend",
        func=price_trend,
        description="判断目标日期前后N天的价格趋势(输入:df, target_date, days)"
    )
]

# 系统提示词(约束Agent行为)
system_prompt = """
你是一名量化分析师,需严格按以下步骤分析股票量价信号:
1. 先调用vol_ratio工具获取成交量比值和状态(放量/缩量);
2. 再调用price_trend工具获取价格趋势(上涨/下跌/震荡);
3. 根据量价关系矩阵判断信号类型,并给出投资建议;
4. 输出格式需包含:信号类型、量比、价格变化率、操作建议。
"""

# 初始化Agent
llm = DeepSeek()  # 可替换为其他LLM(如GPT-4)
agent = create_react_agent(
    llm=llm,
    tools=tools,
    system_message=system_prompt
)

# 执行Agent分析
user_query = f"分析df中2024-09-26的量价信号,days=3"
response = agent.invoke({"input": user_query})
print(response["output"])

Agent输出示例

信号类型:量增价涨
量比:2.58(放量)
价格变化率:7.2%(上涨)
操作建议:多头力量强劲,短期趋势健康,可考虑加仓或持有

三、进阶量能策略:从单一信号到多指标组合

基础量能策略仅依赖量价关系,实战中可结合其他指标(如OBV、VWAP)或构建背离策略,提升信号准确性。

3.1 量价背离策略:识别趋势反转信号

量价背离是指"价格创新高/新低但成交量未同步创新高/新低",往往是趋势反转的预警信号,分为顶背离(上涨末端)和底背离(下跌末端)。

def volume_divergence_strategy(df, window=14, threshold=0.7):
    """
    量价背离策略:
    - 顶背离:价格创新高,但成交量未创新高→卖出信号
    - 底背离:价格创新低,但成交量未创新低→买入信号
    """
    # 计算近window天内的价格和成交量新高新低
    df["price_high"] = df["high"].rolling(window).max()  # 近14天最高价
    df["price_low"] = df["low"].rolling(window).min()    # 近14天最低价
    df["vol_high"] = df["volume"].rolling(window).max()  # 近14天最大成交量
    df["vol_low"] = df["volume"].rolling(window).min()   # 近14天最小成交量
    
    # 生成信号(1=买入,-1=卖出,0=无信号)
    df["signal"] = 0
    
    # 顶背离:价格创新高,但成交量 < 近14天最大成交量×threshold
    top_divergence = (df["high"] == df["price_high"]) & (df["volume"] < df["vol_high"] * threshold)
    df.loc[top_divergence, "signal"] = -1  # 卖出信号
    
    # 底背离:价格创新低,但成交量 > 近14天最小成交量×(1/threshold)
    bottom_divergence = (df["low"] == df["price_low"]) & (df["volume"] > df["vol_low"] * (1/threshold))
    df.loc[bottom_divergence, "signal"] = 1  # 买入信号
    
    return df

# 示例:应用于青岛啤酒数据
df_with_signal = volume_divergence_strategy(df, window=14)
# 筛选有信号的日期
print(df_with_signal[df_with_signal["signal"] != 0][["high", "low", "volume", "signal"]])

3.2 OBV能量潮策略:跟踪资金流向

OBV(能量潮指标)通过成交量与价格的方向联动,反映资金流向——价格上涨时OBV增加,价格下跌时OBV减少,可用于验证趋势强度。

def obv_strategy(df, ma_window=30):
    """
    OBV策略:当OBV突破其均线时买入,跌破时卖出
    逻辑:OBV与价格同步上涨→趋势强;OBV走弱但价格上涨→趋势预警
    """
    # 计算OBV指标
    df["obv"] = 0
    for i in range(1, len(df)):
        if df["close"].iloc[i] > df["close"].iloc[i-1]:
            # 价格上涨,OBV += 当日成交量
            df["obv"].iloc[i] = df["obv"].iloc[i-1] + df["volume"].iloc[i]
        elif df["close"].iloc[i] < df["close"].iloc[i-1]:
            # 价格下跌,OBV -= 当日成交量
            df["obv"].iloc[i] = df["obv"].iloc[i-1] - df["volume"].iloc[i]
        else:
            # 价格持平,OBV不变
            df["obv"].iloc[i] = df["obv"].iloc[i-1]
    
    # 计算OBV均线(平滑OBV波动)
    df["obv_ma"] = df["obv"].rolling(ma_window).mean()
    
    # 生成信号:OBV上穿均线→买入;下穿→卖出
    df["signal"] = 0
    df.loc[df["obv"] > df["obv_ma"], "signal"] = 1  # 买入信号
    df.loc[df["obv"] < df["obv_ma"], "signal"] = -1  # 卖出信号
    
    return df

# 示例:计算青岛啤酒的OBV信号
obv_df = obv_strategy(df)
# 可视化OBV与价格关系(部分代码)
import matplotlib.pyplot as plt
plt.figure(figsize=(12, 8))
plt.subplot(2, 1, 1)
plt.plot(obv_df.index, obv_df["close"], label="收盘价")
plt.title("价格走势")
plt.subplot(2, 1, 2)
plt.plot(obv_df.index, obv_df["obv"], label="OBV")
plt.plot(obv_df.index, obv_df["obv_ma"], label="OBV均线", linestyle="--")
plt.title("OBV与OBV均线")
plt.legend()
plt.tight_layout()
plt.show()

OBV策略解读:当OBV与价格同步上涨时(如OBV创新高,价格也创新高),说明资金持续流入,趋势健康;若OBV未创新高但价格创新高(顶背离),则预警趋势可能反转。

3.3 量能+VWAP组合策略:结合市场平均成本

VWAP(加权平均价)反映某一周期内的市场平均持仓成本,量能策略结合VWAP可过滤"价格虚高/虚低"信号——价格站稳VWAP上方且放量,说明买方主导市场。

def volume_vwap_strategy(df, vol_window=20, vwap_window=50):
    """
    量能+VWAP组合策略:
    买入条件:1. 当日成交量 > 近20日平均成交量×1.5(放量);2. 收盘价 > VWAP均线(高于平均成本)
    """
    # 计算成交量均线(判断放量)
    df["vol_ma"] = df["volume"].rolling(vol_window).mean()
    
    # 计算VWAP(加权平均价)
    df["typical_price"] = (df["high"] + df["low"] + df["close"]) / 3  # 典型价格
    df["cum_vol"] = df["volume"].cumsum()  # 累计成交量
    df["cum_tpv"] = (df["typical_price"] * df["volume"]).cumsum()  # 累计典型价格×成交量
    df["vwap"] = df["cum_tpv"] / df["cum_vol"]  # VWAP = 累计TPV ÷ 累计成交量
    df["vwap_ma"] = df["vwap"].rolling(vwap_window).mean()  # VWAP均线(平滑波动)
    
    # 生成买入信号
    df["signal"] = 0
    buy_condition = (df["volume"] > df["vol_ma"] * 1.5) & (df["close"] > df["vwap_ma"])
    df.loc[buy_condition, "signal"] = 1
    
    return df

# 示例:应用于贵州茅台(600519)
maotai_df = get_stock_data("600519", "20230101", "20241231")
vwap_df = volume_vwap_strategy(maotai_df)
print("买入信号出现日期:")
print(vwap_df[vwap_df["signal"] == 1].index)

四、策略优化与风险控制

量能策略需通过参数优化、风控规则和场景适配,避免"假信号"和过度交易,提升实战稳定性。

4.1 参数优化:找到最佳周期与阈值

量能策略的核心参数(如判断放量的"1.5倍"、均线周期"20日")需根据个股特性调整。可通过网格搜索遍历参数组合,筛选最优解。

from sklearn.model_selection import ParameterGrid

def backtest_strategy(df, strategy_func, params):
    """回测策略绩效(简化版)"""
    strategy_df = strategy_func(df.copy(), **params)
    # 计算策略收益率(假设每次信号全仓操作)
    strategy_df["returns"] = strategy_df["close"].pct_change()
    strategy_df["strategy_returns"] = strategy_df["signal"].shift(1) * strategy_df["returns"]
    total_return = (1 + strategy_df["strategy_returns"]).cumprod().iloc[-1] - 1
    return total_return

def optimize_parameters(df, strategy_func, param_grid):
    """参数优化:遍历参数组合,找到总收益率最高的组合"""
    best_params = None
    best_return = -float("inf")
    
    for params in ParameterGrid(param_grid):
        try:
            total_return = backtest_strategy(df, strategy_func, params)
            if total_return > best_return:
                best_return = total_return
                best_params = params
        except:
            continue
    
    return best_params, best_return

# 示例:优化基础量能突破策略的参数
param_grid = {
    "vol_multiplier": [1.2, 1.5, 1.8, 2.0],  # 放量阈值(成交量÷均线的倍数)
    "short_ma": [5, 10],  # 短期成交量均线周期
    "long_ma": [20, 30]   # 长期成交量均线周期
}

best_params, best_return = optimize_parameters(
    df=maotai_df,
    strategy_func=volume_strategy,  # 基础量能突破策略
    param_grid=param_grid
)
print(f"最佳参数:{best_params},对应总收益率:{best_return:.2%}")

4.2 风险控制:避免过度交易与大幅回撤

量能策略需配合风控规则,避免因"假放量"信号导致亏损,核心措施包括:

4.2.1 最大回撤控制

def risk_management(df, max_drawdown=0.15):
    """控制最大回撤:当回撤超过阈值(如15%)时强制平仓"""
    # 计算策略净值曲线
    df["equity_curve"] = (1 + df["strategy_returns"]).cumprod()
    # 计算累计最高净值(用于计算回撤)
    df["equity_high"] = df["equity_curve"].cummax()
    # 计算回撤(当前净值 ÷ 累计最高净值 - 1)
    df["drawdown"] = (df["equity_curve"] / df["equity_high"]) - 1
    
    # 生成止损信号:回撤≤-max_drawdown时平仓
    df["stop_signal"] = 0
    df.loc[df["drawdown"] <= -max_drawdown, "stop_signal"] = -1  # 强制卖出
    
    # 合并信号(止损信号优先级高于策略信号)
    df["final_signal"] = df["signal"]
    df.loc[df["stop_signal"] == -1, "final_signal"] = -1
    return df

4.2.2 过滤震荡市信号

在震荡市中,量能信号易反复,可结合波动率指标(如ATR)过滤信号——仅在波动率高于阈值时操作(趋势明确)。

def filter_by_volatility(df, atr_window=14, atr_threshold=2):
    """用ATR(平均真实波幅)过滤信号:仅波动率高时操作"""
    # 计算ATR(衡量波动率)
    df["tr"] = np.max([
        df["high"] - df["low"],
        abs(df["high"] - df["close"].shift(1)),
        abs(df["low"] - df["close"].shift(1))
    ], axis=0)
    df["atr"] = df["tr"].rolling(atr_window).mean()
    
    # 过滤信号:仅ATR≥阈值时保留信号
    df["filtered_signal"] = df["signal"]
    df.loc[df["atr"] < atr_threshold, "filtered_signal"] = 0  # 波动率低时无信号
    return df

五、实盘应用:量能策略的场景与适配

量能策略的效果因市场环境而异,需根据不同场景调整参数和规则。

5.1 适用场景与信号优先级

场景量能策略表现核心信号调整建议
突破关键价位表现优异(胜率>60%)放量突破阻力位(量比≥1.8)结合形态分析(如头肩顶突破)
趋势确认表现良好(胜率55%-60%)上涨趋势中持续放量(量能递增)放宽卖出条件,避免过早止盈
反转预警表现中等(胜率50%-55%)高位放量滞涨(量增价平)结合OBV顶背离验证
震荡市表现较差(胜率<50%)缩量到极致后的放量(量比≥2.0)缩短持仓周期(1-3天)

5.2 不同市场周期的适配

市场周期量能特征策略调整建议
单边牛市成交量持续放大降低放量阈值(如1.2倍),增加买入信号
震荡市成交量忽大忽小提高放量阈值(如2.0倍),结合波动率过滤
单边熊市成交量整体萎缩,偶有放量增加空头信号(量增价跌时做空),缩短持仓
政策市政策发布日突发放量关注政策相关板块的量能变化,延长持仓周期

5.3 实战案例:青岛啤酒(600600)量能信号分析

以青岛啤酒2024-09-26的量价信号为例,展示量能策略的应用:

  1. 数据提取:2024-09-26前后3天的成交量和价格数据;
  2. 量能分析:量比=2.58(≥1.5)→ 放量;
  3. 价格分析:价格变化率=7.2%(≥5%)→ 上涨;
  4. 信号类型:量增价涨;
  5. 操作建议:持有或加仓(后续5个交易日股价上涨12%,验证信号有效性)。

六、总结与进阶方向

量能策略是量化交易的基础工具,其核心价值在于通过"量价联动"捕捉资金动向,避免单纯依赖价格的片面性。从基础的量价矩阵到AI智能体自动化识别,再到结合OBV、VWAP的进阶策略,量能分析可不断迭代升级。

6.1 核心优势

  • 逻辑直观:基于"量在价先"的朴素原理,易于理解和验证;
  • 可量化性:成交量和价格均可精准计算,避免主观判断;
  • 自动化潜力:可通过AI智能体实现批量扫描和信号输出(单股分析<5秒)。

6.2 进阶方向

  1. 多周期验证:结合日线、60分钟线量能,过滤短期噪音;
  2. 板块联动分析:当个股放量时,若板块整体放量,则信号更可靠;
  3. 异常量能识别:通过机器学习识别"主力对倒"等虚假放量信号;
  4. 实时监控系统:搭建自动扫描工具,每日收盘后筛选量能信号股。

量能策略的本质是"跟随资金",但需记住:没有完美的策略,只有适配的场景。实战中需结合个股特性、市场环境和风控规则,才能让量能策略真正发挥价值。


版权声明:本文为博主原创文章,遵循 CC 4.0 BY-SA 版权协议,转载请附上原文出处链接和本声明。

原文链接:blog.csdn.net/RickyIT/art…