Redis如何保证高可用?

97 阅读3分钟

我亲历过Redis宕机导致损失惨重的教训。

真正的Redis高可用不是简单的主从复制,而是构建能自动愈合的分布式神经系统

这篇文章跟大家一起聊聊Redis如何保证高可用,希望对你会有所帮助。

一、主从复制:高可用的基石与陷阱

主从复制全流程解析

图片

致命陷阱:异步复制导致的数据丢失

# 主节点写入后宕机(未同步到从节点)  
SET order:1001 "confirmed"  
# 从节点提升为主节点后,订单状态丢失  

解决方案:

// 强制同步写入(谨慎使用)  
Jedis jedis = new Jedis("master"6379);  
jedis.waitReplicas(1, 1000); // 等待1个从节点同步  

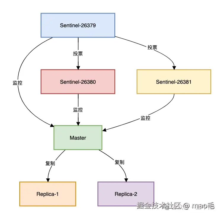
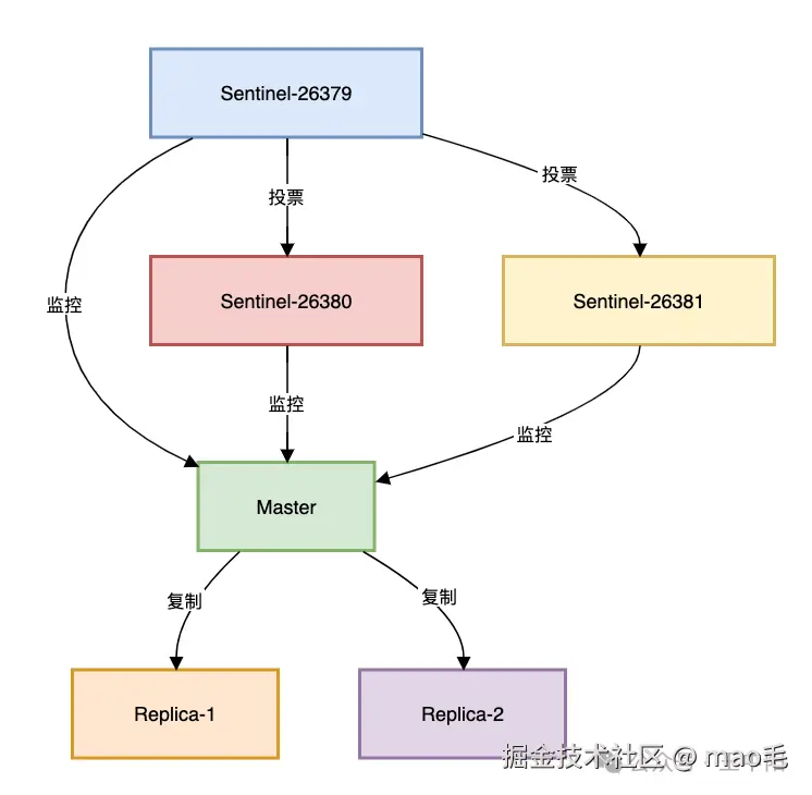
二、哨兵模式:自动故障转移的艺术

三节点哨兵集群部署

图片

哨兵选举四部曲:

  1. 主观下线(SDOWN) :单个哨兵检测到主节点失联
  2. 客观下线(ODOWN) :超过quorum数量的哨兵确认
  3. 领导者选举:基于Raft算法选出主哨兵
  4. 故障转移:提升最优从节点为新主节点

Java客户端连接哨兵示例:

Set<String> sentinels = new HashSet<>();  
sentinels.add("192.168.1.10:26379");  
sentinels.add("192.168.1.11:26379");  

JedisSentinelPool pool = new JedisSentinelPool(  
    "mymaster", sentinels, poolConfig);  

try (Jedis jedis = pool.getResource()) {  
    // 自动路由到当前主节点  
    jedis.set("config:timeout""500");   
}  

三、Redis Cluster:水平扩展的终极方案

数据分片原理

图片

节点通信Gossip协议:

// 模拟节点间状态传播  
public void gossip(Node node) {  
    // 随机选择3个节点交换状态  
    List<Node> peers = selectRandomPeers(3);  
    for (Node peer : peers) {  
        sendPing(peer, currentState);  
    }  
}  

跨槽位操作解决方案:

# 错误:多key不在同槽位  
MGET user:1001:name user:1002:age  

# 正确:使用hash tag强制同槽位  
MGET user:{1001}:name user:{1001}:age  

四、多级高可用架构设计

电商平台真实案例

图片

四层防护体系:

  1. 代理层:Twemproxy自动路由+负载均衡
  2. 集群层:双集群互备+就近访问
  3. 数据层:1主2从+读写分离
  4. 灾备层:跨地域异步复制

五、避坑指南

脑裂问题:最危险的故障模式

发生场景:

图片

解决方案:

# 1. 增加哨兵节点数(至少3个)  
sentinel monitor mymaster 192.168.1.10 6379 2  

# 2. 设置主节点最小从节点数  
min-replicas-to-write 1  

缓存雪崩预防

// 缓存穿透+雪崩防护代码示例  
public String getProductInfo(String id) {  
    // 1. 查询缓存  
    String cacheKey = "product:" + id;  
    String value = jedis.get(cacheKey);  

    // 2. 缓存穿透:空值缓存  
    if ("NULL_OBJ".equals(value)) returnnull;  

    // 3. 缓存未命中  
    if (value == null) {  
        // 4. 互斥锁防止雪崩  
        if (jedis.setnx("lock:"+id, "1") == 1) {  
            jedis.expire("lock:"+id, 3); // 避免死锁  
            try {  
                // 5. 数据库查询  
                value = db.query("SELECT...");  
                // 6. 空结果防穿透  
                jedis.setex(cacheKey, 300, value == null ? "NULL_OBJ" : value);  
            } finally {  
                jedis.del("lock:"+id);  
            }  
        } else {  
            // 7. 其他线程等待重试  
            Thread.sleep(100);  
            return getProductInfo(id);  
        }  
    }  
    return value;  
}  

六、监控体系:高可用的生命线

告警规则示例:

# 复制延迟 > 5秒  
repl_delay{instance="*"} > 5  

# 内存使用 > 90%  
memory_used_percentage > 0.9  

# 连接数 > 80%上限  
connected_clients / maxclients > 0.8  

总结

三级防御体系:

图片

五个核心原则:

  1. 冗余设计:最少1主2从,跨机架部署
  2. 自动故障转移:哨兵quorum数 = 节点数/2 + 1
  3. 容量规划:内存使用率控制在70%以下
  4. 性能隔离:业务集群物理隔离
  5. 混沌工程:定期模拟节点宕机、网络分区

高可用的本质不是避免故障,而是在故障发生时系统仍能持续提供服务。

通过主从复制、哨兵机制、Cluster集群的三级防御,配合严谨的监控和容量规划,才能构建真正弹性的Redis架构。