免费写论文神器推荐:7款高效AI工具让你轻松搞定学术论文

88 阅读5分钟

在学术写作这条道路上,若能拥有高效的工具,往往可使工作事半功倍。本文会为你推荐7款功能强大的AI写作工具,助力你轻松应对学术论文所带来的挑战。

1. 鲲鹏智写:一站式论文深度解决方案平台

工具链接: 鲲鹏智写

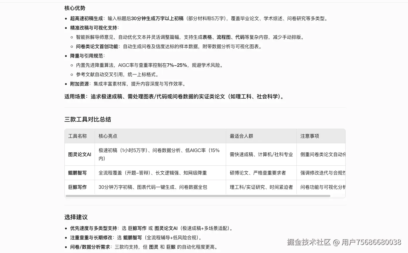
工具简介: 只需输入论文题目,一键操作,即可生成5万字的论文初稿。该工具依托学术大模型4.0,能够精准捕捉导师修改意见,在进行资料“投喂”后,便可产出严丝合缝的内容。其免费大纲有助于使用者理清思路,在撰写长文时更加稳健,数据、代码、图表全程在线呈现,逻辑记忆链锁定,确保不出现偏差。查重与AIGC率双重保障,让使用者毫无后顾之忧。

优点:

  • 一键生成论文初稿:能在30分钟内生成5万字结构化草稿,效率远超手动写作。
  • 导师意见智能解析:借助高级语义识别,精准提取修改要点。
  • 多论文类型覆盖:支持毕业论文、综述论文等各类论文,适配各个专业。
  • 图表数据智能生成:可直接生成表格、流程图等,满足高阶学术需求。
  • 问卷类论文一站式完成:能自动设计问卷、生成数据并进行统计分析。
  • 参考文献自动化:一键完成编号、引用格式以及交叉引用。
  • AI率和查重率双保险:将二者控制在7%-25%,让使用者无忧查重。

图片介绍: 鲲鹏智写

2. 元宝

工具链接: 元宝

工具简介: 腾讯元宝能够快速生成论文结构、摘要及章节内容,以此提升写作效率,辅助选题与理论构建。不过,由于其受限于公开语料训练,内容可能会出现重复情况,所以建议进行多轮润色,以降低重复率并规范格式。

优点:

  • 高效生成内容,写作效率得以提升。
  • 加快写作节奏,产出质量得以提高。
  • 智能优化语句,表达更加通顺。

缺点:

  • 对长篇内容支持有限,处理复杂内容存在难度。
  • 未针对AIGC检测进行优化,AI判定风险较高。
  • 可能生成虚构参考文献,需要进行核查。

图片介绍: 元宝

3. SemanticScholar

工具链接: SemanticScholar

工具简介: 作为免费的AI学术搜索引擎,它能助力使用者快速找到相关论文资源。

优点:

  • 开放免费:多数文献均可免费获取。
  • 智能检索:支持语义搜索,可理解上下文内容。
  • 引用网络分析:清晰展示引用关系。
  • 自动提取关键信息:如摘要、图表等。

缺点:

  • 文献质量参差不齐,需要谨慎甄别。
  • 全文获取不稳定,部分文献仅提供摘要。
  • 缺乏回溯性,适合追踪最新研究。

图片介绍: SemanticScholar

4. WriteSonic

工具链接: WriteSonic

工具简介: 这是一款强大的AI写作工具,它能依据关键词生成论文段落、摘要等,支持多种论文类型,还提供优化模板,免费版适合撰写短篇或初稿。

优点:

  • 多种论文模板,可满足不同学科需求。
  • 操作简便,能够快速生成内容。
  • 免费版支持一定字数自动生成。

缺点:

  • 免费版功能有限,撰写长篇需要付费。
  • 复杂学术需求需更高版本支持。

图片介绍: WriteSonic

5. 智谱清言

工具链接: 智谱清言

工具简介: 智谱清言可系统化构建论文框架,智能生成摘要及章节内容,从而提升写作效率。它支持多轮深度交互,能提供跨学科学术洞察,不过生成文本存在语义相似性风险。

优点:

  • 快速生成部分内容,效率得以提升。
  • 加快写作进程,可事半功倍。
  • 辅助润色语句,内容更加流畅。

缺点:

  • 对长篇论文支持有限,难度较大。
  • 未针对AIGC检测进行处理,AI率较高。
  • 可能编造虚假参考文献,需要核查。

图片介绍: 智谱清言

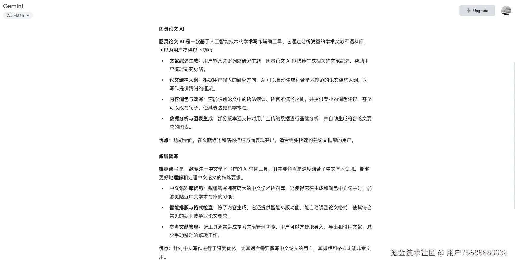
6. Gemini

工具链接: Gemini

工具简介: Gemini能够高效生成论文结构、摘要与章节内容,提升写作效率。其多轮对话机制结合语义理解,支持选题、理论构建,然而生成内容可能与现有文献相似。

优点:

  • 快速生成内容,效率得以提升。
  • 加速写作流程,轻松提升产出。
  • 智能润色句子,表达更加流畅。

缺点:

  • 对长篇内容支持有限,处理难度高。
  • 未针对AIGC检测优化,AI检测风险高。
  • 可能生成虚构参考文献,需要核实。

图片介绍: Gemini

7. AI Writer

工具链接: AI Writer

工具简介: AI Writer是一款简单易用的AI写作工具,专注于学术写作,能依据关键词自动生成论文段落,适合撰写初稿,支持快速生成内容。

优点:

  • 自动生成高质量内容,符合规范要求。
  • 提供结构优化功能,确保内容流畅。

缺点:

  • 免费版字数限制大,无法生成长篇内容。
  • 需要使用者自行调整结构和格式。

图片介绍: AI Writer

期望这7款AI工具能为你的学术论文写作带来便利。合理运用这些工具,不仅可以提高效率,还能够提升论文质量。祝你写作顺利!