Docker部署开源免费的闲鱼"自动赚钱机器",闲鱼自动回复系统

2,157 阅读5分钟

Docker部署开源免费的闲鱼"自动赚钱机器",闲鱼自动回复系统

前言

随着闲鱼等二手交易平台的流行,越来越多的人希望能够通过这些平台赚取一些额外收入。然而,手动回复每一条信息和跟踪每个买家/卖家的需求,无疑是一个耗时且繁琐的过程。如果能够利用自动化工具,解放双手,实现全天候的自动化回复和交易管理,无疑是提升效率的最佳方式。

本文将介绍如何通过Docker部署一个开源的闲鱼自动回复系统,帮助你实现自动化的赚钱机器。我们将详细讲解如何使用Docker环境快速搭建一个免费的闲鱼自动回复系统,助力你轻松管理闲鱼上的交易和互动。

准备工作

在开始部署之前,确保你已经准备好了以下资源:

一台可以运行Docker的机器(建议使用Linux或者Windows Subsystem for Linux (WSL))。

闲鱼账号,并已完成基本的账户认证和设置。

img

img

xianyu-auto-reply

开源地址: github.com/zhinianboke…

一个功能完整的闲鱼自动回复和管理系统,支持多用户、多账号管理,具备智能回复、自动发货、自动确认发货、商品管理等企业级功能。

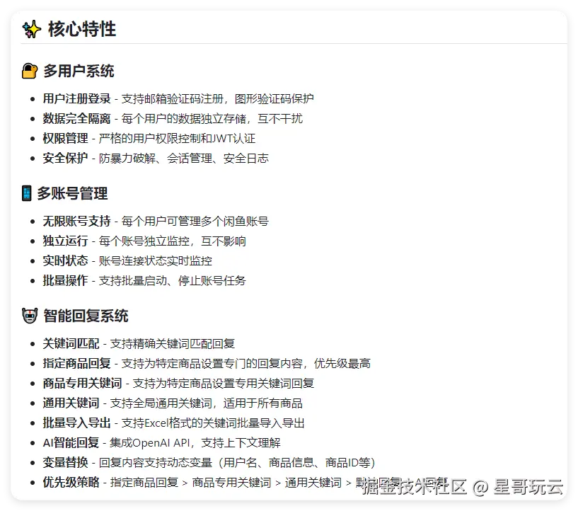
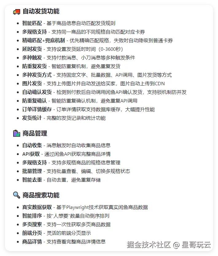
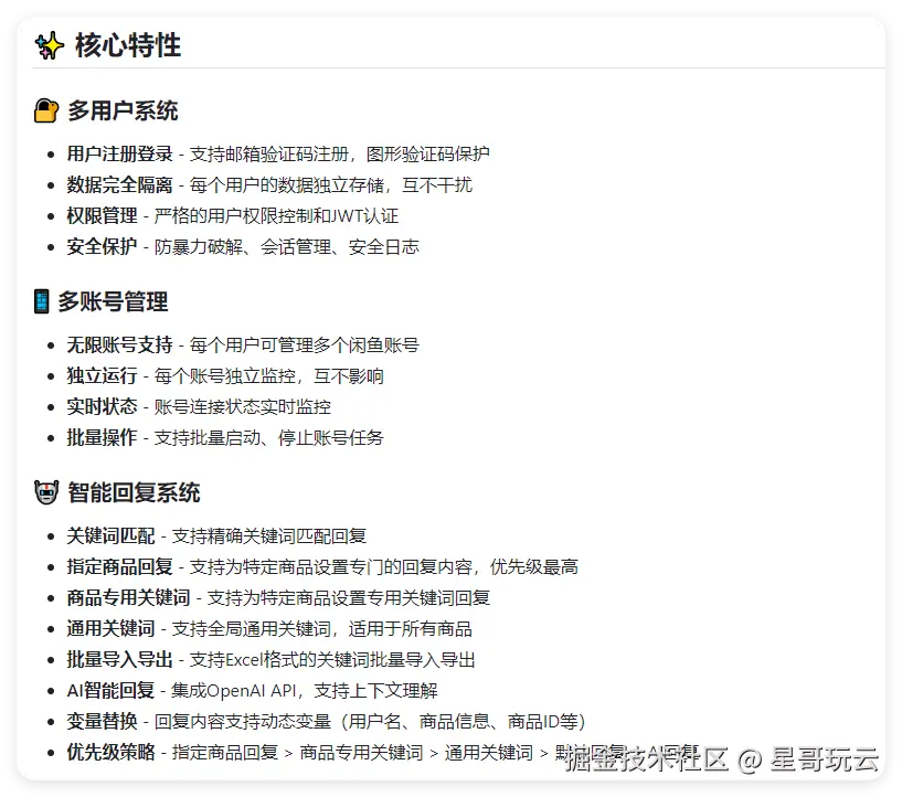
核心特性

这套系统集成了自动回复、自动发货、多账号管理、数据统计、商品搜索、多渠道通知等核心功能,并通过AI智能、关键词匹配与批量处理等技术,实现闲鱼交易全流程的自动化与高效化。
同时,它具备多用户权限管理、加密与异常监控等安全机制,以及现代化自适应界面,为用户提供安全、稳定、便捷的运营体验。

img

img

img

img

img

img

部署xianyu-auto-reply

Docker 一键部署(最简单)

前置条件,有一台安装了docker的机器,可以是服务器,也可以是nas


    
    
    
  # 1. 创建数据目录
mkdir -p /data/docker/xianyu-auto-reply
cd /data/docker/xianyu-auto-reply

# 2. 一键启动容器
docker run -d \
  --restart always \
  -p 8080:8080 \
  -v /data/docker/xianyu-auto-reply/:/app/data/ \
  --name xianyu-auto-reply \
  registry.cn-shanghai.aliyuncs.com/zhinian-software/xianyu-auto-reply:1.0

# 3.查看状态
docker ps
CONTAINER ID   IMAGE                                                                      COMMAND                CREATED       STATUS                 PORTS                    NAMES
d7e2db640239   registry.cn-shanghai.aliyuncs.com/zhinian-software/xianyu-auto-reply:1.0   "/app/entrypoint.sh"   3 hours ago   Up 3 hours (healthy)   0.0.0.0:8080->8080/tcp   xianyu-auto-reply

# 4. 访问系统
# http://localhost:8080

img

img

进入系统

浏览器中输入的IP+8080 就能看到界面

使用默认账号进行登录 , 用户名 admin 和密码是admin

img

img

修改默认密码

系统设置,密码设置

image-20250813234124055

image-20250813234124055

账号管理

如图点击后台的账号管理,有两种方式添加新账号,分别是扫码登录、手动输入

image-20250813234404003

image-20250813234404003

扫码登录之后,再账号列表里会有信息

img

img

手动获取cookie

打开闲鱼网页版,按 F12 进入开发者工具 goofish点com

登录账号,点击“网络”,筛选类型为“Fetch/XHR”

如下图:

img

img


    
    
    
  cookie2=XXXXXXX; XXXXXXXX=1; XXXXXXXXXXXXXXXX

复制出来,填入cookie值

img

img

商品管理

如图,点击“商品管理”再筛选账号,如果你有多个账号的话

可以管理商品

下面列表就会出现你出售的商品。

img

img

订单管理

如图,可以查看账号下所有的订单

img

img

自动回复

如图,点击自动回复、选择账号、选择商品, 关键字、自动回复的内容。

不仅可以添加文本关键字,也可以添加图片关键字

img

img

图片关键字

img

img

指定商品回复

商品列表(自动发货根据商品标题和商品详情匹配关键字)

img

img

卡券管理

img

img

自动发货

img

img

通知渠道

有消息可以发送到自己的聊天APP中

img

img

咸鱼商品搜索

随便输入一个关键字,搜索。

img

img

其他安装方法

Windows用户


    
    
    
  # 创建数据目录
mkdir xianyu-auto-reply

# 启动容器
docker run -d -p 8080:8080 -v %cd%/xianyu-auto-reply/:/app/data/ --name xianyu-auto-reply registry.cn-shanghai.aliyuncs.com/zhinian-software/xianyu-auto-reply:1.0

从源码构建部署


    
    
    
  # 1. 克隆项目
git clone https://github.com/zhinianboke/xianyu-auto-reply.git
cd xianyu-auto-reply

# 2. 设置脚本执行权限(Linux/macOS)
chmod +x docker-deploy.sh

# 3. 一键部署(自动构建镜像)
./docker-deploy.sh

# 4. 访问系统
# http://localhost:8080

Windows用户


    
    
    
  # 使用Windows批处理脚本(推荐)
docker-deploy.bat

# 或者使用Git Bash/WSL
bash docker-deploy.sh

# 或者直接使用Docker Compose
docker-compose up -d --build

本地开发部署


    
    
    
  # 1. 克隆项目
git clone https://github.com/zhinianboke/xianyu-auto-reply.git
cd xianyu-auto-reply

# 2. 创建虚拟环境(推荐)
python -m venv venv
source venv/bin/activate  # Linux/macOS
# 或 venv\Scripts\activate  # Windows

# 3. 安装Python依赖
pip install --upgrade pip
pip install -r requirements.txt

# 4. 安装Playwright浏览器
playwright install chromium
playwright install-deps chromium  # Linux需要

# 5. 启动系统
python Start.py

# 6. 访问系统
# http://localhost:8080

最后

通过Docker部署开源的闲鱼自动回复系统,不仅可以节省大量的人工时间,还能提升平台互动效率,让你专注于其他更重要的事务。无论是小商家还是个人卖家,利用自动化工具都能更好地管理自己的闲鱼店铺。

希望本文能够为你搭建自动化回复系统提供帮助,让你轻松赚取更多收入。如果你在部署过程中遇到问题,欢迎在评论区留言,我们下次再见!