周期压缩,确保测试用例完整性与时效性,4大策略!

115 阅读4分钟
随着“快速迭代、持续交付”的要求,迭代周期从2周缩短至1周甚至3天,那么测试用例的设计、执行、回归如何兼顾 “完整性” 与 “时效性”?

在此背景下,兼顾测试用例的完整性与时效性,有助于确保核心功能与高风险场景的覆盖,同时不拖慢迭代节奏,减少上线故障,提升资源利用率,促进团队高效协作,助力项目快速响应若不能兼顾这两种要求,往往会导致测试不全,上线后缺陷激增,或耗时过长,延误交付,两者均会损害产品质量与团队信誉,削弱市场竞争力。

周期压缩,确保测试用例完整性与时效性,4大策略!

为及时兼顾测试用例的完整性与时效性,提出以下策略:

1、优先级划分,聚焦核心

首先,需对用例进行优先级分级排序,以确保在有限时间内优先覆盖最关键的场景,同时兼顾次级需求。

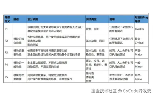
软件测试用例分级标准如下:

P0级:核心必选,需覆盖全流程、核心功能、高风险场景,此类用例需全部执行;

P1级:重要可选,需覆盖次要功能、常见边界条件,在P0级完成后优先执行,尽可能覆盖。

P2级:补充可选,覆盖低频场景、极边缘的异常情况,若时间紧张可延后或简化验证。

优先级划分

2、精准自动化

首先,明确自动化测试的范围,将稳定、重复的基础用例编写为自动化脚本,通过工具批量执行,尤其适用于回归测试。如用户登录、生成订单等。

尽管时间紧迫,但并非所有新功能都能实现自动化。自动化旨在解决重复问题,而非用于赶工。而复杂业务逻辑、边缘场景、用户体验等需要人工进行判断。

通过自动化与人工协同的方式,将测试用例进行分工互补,以提升效率。

测试自动化

3、测试用例模块化

为进一步提高效率,可将通用步骤拆解出来,将测试用例中反复出现的动作单独编写为小模块,如使用管理员账号登录、搜索某商品、清空购物车等。

当有新功能需要测试时,无需从头编写用例,可直接拼接模块,并添加新功能的特有步骤,这种方式类似于拼积木。如测试VIP用户下单,就可以VIP登录模块+加购模块+下单模块。

测试用例模块化

4、需求动态调整机制

在测试时间紧张的情况下,需求变更可能导致测试用例失效,因此需实时同步需求,以确保用例与当前版本相匹配。

因此,需要建立需求变更同步机制。测试人员需加入需求评审群,实时接收变更通知,并第一时间标记需删除或修改的用例。或者通过工具将用例与需求相关联,当需求变更时,可快速定位相关联的用例,并及时进行调整。

需求评审

其实,我们可以使用AI工具,如CoCode旗下的Co-Project智能项目管理中的自动生成测试用例、测试脚本和测试报告功能。平台利用AI技术,可自动生成针对每个需求的多维度测试用例和测试脚本,从而显著提升测试的覆盖度和全面性,有效保障测试质量,并大幅减轻测试人员的工作量。

CoCode自动生成测试用例、测试脚本和测试报告

通过以上策略,既能在压缩的测试周期内确保核心功能、高风险场景不遗漏,又能通过精简、自动化、动态调整等方式提升效率,最终实现质量有保障、交付不拖延的目标。