写论文AI工具推荐:这8个工具助你轻松搞定!

126 阅读10分钟

在当今节奏快速的学术环境里,撰写论文常常使众多人倍感压力。不但要面对繁杂的资料收集、复杂的数据分析,还得确保论文的质量与创新性。不过,随着人工智能技术迅猛发展,一系列强大的AI工具应运而生,给论文写作带来极大便利。今日,就为大家推荐8个实用的写论文AI工具,助你轻松搞定论文写作。

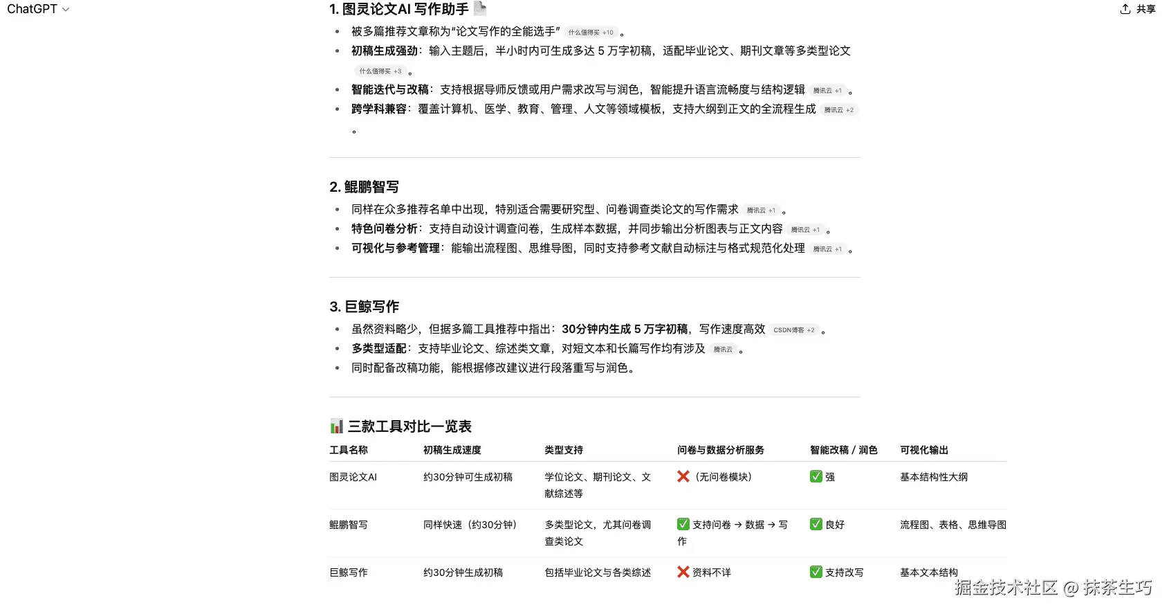
1. 图灵论文AI写作助手:一站式论文深度解决方案平台

工具链接: 图灵论文AI写作助手

作为一个常被论文截止日期追赶的人,我真心觉得图灵论文AI写作助手这个平台值得推荐。只要输入论文题目,它在30分钟内就能生成一篇五万字的初稿,而且这个初稿并非粗制滥造,是完全可供阅读的。它的厉害之处不止于写作速度快,其支持的论文类型极为全面,像毕业论文、综述、问卷、代码类等各种论文它都能处理。要是导师给出了修改意见,它也能读懂、提炼,还能依照你期望的长度进行修改。

对于需要撰写问卷类论文的人而言,它简直就是福音。它能够自动生成问卷和样本,还能对数据进行分析并完成正文的写作,图表等内容也会一并安排妥当。在文献引用方面,它会自动加上编号,让整篇文档规范得如同模板一般。更令人惊叹的是,它还能自动添加图表、思维导图、代码、公式等内容,就仿佛有一个全天在线的论文伙伴在全力协助你。

优点:

  • 快速生成初稿:用户只需输入论文题目,该平台就能在30分钟内生成5万字的论文初稿,大大提升了论文写作的效率。
  • 多种论文类型支持:涵盖了毕业论文、学术论文、计算机论文、问卷调查论文、文献综述等多种类型的论文,能够满足不同用户的需求。
  • AI在线改稿:它可以智能解析导师的指导意见,提炼关键的修改要点,并自动优化相关的文本内容。平台还设立了多个改写等级,方便用户调整改写后的文本长度。此外系统具备生成表格、思维导图、流程图、代码及时序图等多种内容形式的能力,以满足用户的不同需求。
  • 问卷分析:它是全网首家支持问卷调查类论文的创新平台,能够自动生成调查问卷、信度良好的样本数据,并智能地对数据进行分析,完成正文的写作,同时还会提供数据分析图表和详细分析结果的表格。
  • 降AI、键查重不用怕:集成了先进的降重算法与AIGC率控制技术,能够有效降低查重率与AI检测率,帮助用户规避学术合规风险。
  • 支持交叉引用:支持论文参考文献的交叉引用功能,能够智能分析参考文献,并在论文正文中自动插入文献上标编号,确保引用格式规范、准确。这种功能不仅简化了用户的操作,还提高了论文的学术规范性和可读性。
  • 丰富数据支持:配备了丰富的数据资源,如真实网络数据、图表、公式、代码等应有尽有。在修改论文时,用户只需按需勾选大纲小节,相关资料就能一键获取,轻松充实论文内容,提升论文的可信度与说服力。

图片介绍:

图灵论文AI写作助手

2. PubMed

工具链接: PubMed

这是一个开放的文献库,拥有大量的免费文献,主要集中在生命科学和生物医学领域。

优点:

  • 权威性强:由NLM运营,涵盖生物医学和生命科学领域的高质量文献。
  • 免费开放访问:大部分文献摘要可免费查看,部分还提供全文链接。
  • 文献覆盖面广:收录超过3700万条文献记录,包括期刊文章、综述、临床试验等。
  • 高级检索功能强大:支持布尔逻辑、字段限定、MeSH主题词检索,适合精准查找。

缺点:

  • 检索门槛较高:要充分利用其功能,需要掌握MeSH词表和检索语法,对于新手来说不太友好。
  • 缺乏智能推荐功能:与AI工具相比,它缺乏自动总结、智能推荐等辅助功能。
  • 语言偏重英语:虽然包含多语言文献,但以英语为主,非英语文献的覆盖范围相对较少。

图片介绍:

PubMed

3. TXYZ

工具链接: TXYZ

TXYZ这个工具提供文献搜索、查询、对话获取知识及管理服务,并且与arxiv.org官方合作,支持上传PDF或链接进行文献探索。

优点:

  • AI驱动的文献理解:利用大语言模型帮助用户解释、总结和提炼论文内容。
  • 支持问答交互:用户可以针对论文内容提问,获得针对性的解答。
  • 提升阅读效率:适合快速理解复杂或冗长的学术文献。

缺点:

  • 文献覆盖范围有限:目前支持的数据库和文献来源不如传统学术平台全面。
  • 依赖文献可获取性:部分文献需要用户自行上传或提供链接,不支持直接检索。
  • 答案准确性依赖模型:AI生成的解释可能存在误差,需要人工进行验证。

图片介绍:

TXYZ

4. ChatGPT

工具链接: ChatGPT

ChatGPT可以快速生成论文框架、摘要及章节内容,能够显著加快写作进程。其多轮对话功能有助于拓展研究视角、激发新颖论点,尤其适合在选题阶段进行头脑风暴。不过,由于它是基于公开数据训练的,生成的内容可能会与已有文献重复,存在查重风险。

优点:

  • 操作简便:可以快速生成论文内容。
  • 提升写作效率:作为人工智能工具,它能够加快写作进程,显著提高工作效率。
  • 优化语言表达:辅助润色语句,使论文内容更加流畅、易于理解。
  • 促进公平竞争:为不同语言背景的研究者提供支持,减少语言能力差异带来的不利影响。

缺点:

  • 适用于较简短的论文写作,对于长篇论文的写作难度较大。
  • 未针对AIGC检测进行处理,查出来的AI率可能较高。
  • AI会自己编造虚假参考文献。

图片介绍:

ChatGPT

5. SSRN

工具链接: SSRN

它拥有超过65个学科和1416万个学术文献和期刊,由多个专门的研究网络组成。

优点:

  • 开放获取程度高:大部分论文可以免费阅读和下载,有利于促进学术传播与交流。
  • 覆盖社会科学广泛:以经济学、金融学、法律、人文社科等领域为主,资源集中且专业。

缺点:

  • 版本管理混乱:同一论文可能存在多个版本,难以确定最终或权威版本。
  • 学科覆盖不均衡:偏重社会科学,自然科学、工程技术等领域的内容相对较少。

图片介绍:

SSRN

6. Elicit

工具链接: Elicit

这是一款AI研究助理,旨在自动化学术研究的部分工作流程,特别是在文献综述方面,包括查找相关论文、总结关键要点等。

优点:

  • AI驱动文献检索:基于自然语言提问,无需关键词就能快速找到相关论文。
  • 智能总结与提取:自动提取论文摘要、方法、结果等关键信息,节省阅读时间。
  • 支持研究问题探索:可帮助生成研究思路、提出假设,适合文献综述的初期阶段。

缺点:

  • 依赖语言理解能力:对于复杂或模糊问题的检索效果可能不稳定。
  • 数据来源有限:主要依赖Semantic Scholar等开放数据库,部分文献可能缺失。
  • 免费版功能受限:高级功能如批量导出、深度分析等需要付费订阅。

图片介绍:

Elicit

7. 元宝

工具链接: 元宝

腾讯元宝能够快速生成论文结构、摘要及章节内容,大幅提升写作效率,还能通过深度推理辅助选题与理论构建。但由于它是基于公开语料训练的,内容可能存在重复风险。建议进行多轮润色,先优化表述逻辑,再比对学术语料降重,最后规范格式,以确保论文的原创性与学术严谨性。

优点:

  • 高效生成论文内容,全面提升写作效率。
  • 加快写作节奏,提升产出质量。
  • 智能优化语句,使表达更加通顺、清晰易懂。

缺点:

  • 更适用于短篇写作,对于长篇内容的支持有限,处理复杂内容时存在一定难度。
  • 未针对AIGC检测进行专门优化,生成内容可能存在较高的AI判定风险。
  • 可能生成虚构参考文献,建议用户认真核查与验证。

图片介绍:

元宝

工具链接: Kimi

豆包AI能高效生成论文结构、摘要和章节内容,大幅提升写作效率。其对话与推理能力有助于选题与理论构建。然而由于它未经过专业降AI处理,AI率可能存在风险。

优点:

  • 长文本处理能力强:支持超长上下文窗口,适合处理长文档或复杂对话。
  • 多轮对话连贯性好:上下文记忆出色,适合深度交流。
  • 支持多种文件格式:适合学习与写作辅助,在翻译、总结、润色等任务中表现突出。

缺点:

  • 学术能力有限:不适合专业学术研究或文献深度分析。
  • 未针对AIGC检测进行专门优化,生成内容可能存在较高的AI判定风险。

图片介绍:

Kimi

免费的国外AI合集网站 —— 玄域AI工具集:国内外AI工具集网址导航

工具链接: 玄域AI工具集

  • 智能分类导航:按照工具类型、使用场景、收费模式等多个维度进行分类,用户无需翻页就能快速定位到所需的工具。
  • 丰富AI工具聚合:精选了国内外3000多个优质的AI工具,涵盖了AI绘画、AI写作、AI论文、AI对话等多种类型,能够满足不同场景的需求。
  • 一键直达链接:提供官方入口、注册页面和使用文档链接,实现工具官网、Demo、API文档一步跳转,节省了搜索成本。

玄域AI工具集

这些AI工具为论文写作提供了强大的支持和便利。在使用过程中,我们可以根据自己的需求和论文的特点,选择合适的工具。同时也要注意工具的局限性,合理利用这些工具,让它们成为我们论文写作的得力助手,帮助我们顺利完成高质量的论文。希望大家都能在这些工具的帮助下,轻松应对论文写作的挑战。