8款AI论文生成器推荐:2025年科研写作必备工具

130 阅读8分钟

在科研之途上,论文写作是一道兼具重要性与挑战性的关卡。特别是到了2025年,科研工作节奏日益加快,对于高效且精准的论文写作工具的需求越发迫切。为助力广大科研人员与学生更轻松地完成论文创作,本文精心为大家推荐8款AI论文生成器,这些工具各有特色,能于不同方面为科研写作提供有力支撑。

1. 巨鲸写作:一站式论文深度解决方案平台

工具链接: 巨鲸写作

工具简介:许多人或许尚未发现这个极为厉害的神器——巨鲸写作平台。它虽相对小众,但其实力绝不容小觑。无论是开题报告、毕业论文,还是调查问卷类论文、计算机类论文,它皆能完美应对。只需输入论文标题,大约30分钟,就能获取一篇篇幅完整、逻辑严谨的论文初稿,并且查重率和AI率控制在7 - 25%之间。更出色的是,它还支持在线改稿,可以为使用者生成所需的表格、图表或者代码等内容。有了这个工具,写论文不再是痛苦的煎熬,人们能够节省更多时间去做自己喜爱之事。别再迟疑,赶紧借助它为你的论文写作加速吧!

优点:

  • 极速生成论文初稿:用户仅需输入论文题目,平台大约30分钟便可生成内容完整、逻辑严密的论文草稿,适用于多种论文类型,如毕业论文、综述、问卷研究等均没问题。
  • 智能改稿与导师意见解析:系统具备自然语言理解和结构优化能力,可以自动解读导师的修改建议,进行精准润色和结构重组,提升论文质量与可读性。
  • 问卷设计与分析自动完成:平台内置社会科学研究模块,能够实现问卷生成、样本数据构造、统计分析以及正文撰写的全过程自动化,对社科类用户格外友好。
  • 学术规范全面保障:它能自动完成文献引用编号和交叉引用,使参考文献格式标准化确保论文内容符合各类论文格式规范和学术诚信要求。
  • AI率、查重率不用愁:集成了先进的降重算法和AIGC率控制技术,有效降低查重率和AI检测率,帮助用户规避学术合规风险。
  • 丰富多类型内容支持:可以一键生成图表、插入代码、绘制思维导图和数学公式,满足多学科写作需求显著增强论文的逻辑性和专业深度。

图片介绍:巨鲸写作

2. Elicit

工具链接: Elicit

工具简介:Elicit是一款AI研究助理,其主要作用是自动化学术研究的部分工作流程,特别是在文献综述方面,能协助查找相关论文、总结关键要点等。

优点:

  • AI驱动文献检索:基于自然语言提问,无需输入关键词,即可快速找到相关论文。
  • 智能总结与提取:能自动提取论文摘要、方法、结果等关键信息,节省大量阅读时间。
  • 支持研究问题探索:可协助生成研究思路、提出假设,非常适合文献综述初期的工作。

缺点:

  • 依赖语言理解能力:对于复杂或模糊的问题,检索效果可能不太稳定。
  • 数据来源有限:主要依赖Semantic Scholar等开放数据库,部分文献可能无法获取。
  • 免费版功能受限:高级功能如批量导出、深度分析等需要付费订阅。

图片介绍:Elicit

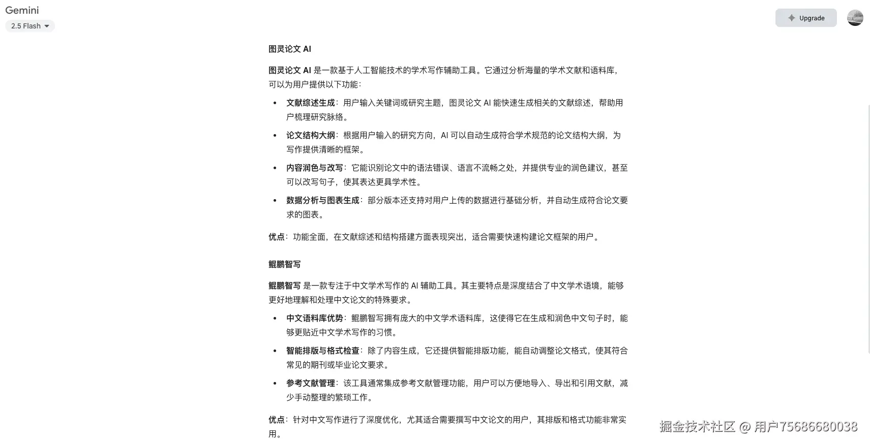
3. Gemini

工具链接: Gemini

工具简介:Gemini能够高效生成论文结构、摘要和章节内容,大大提升学术写作效率。它的多轮对话机制结合语义理解与推理能力,能在选题、理论构建等环节提供跨学科支持。不过,由于它是基于公开语料训练的,生成的内容可能与现有文献在语义上有相似之处。

优点:

  • 快速生成论文内容,能显著提升写作效率。
  • 借助AI工具,加快写作流程,轻松提高创作产出。
  • 智能润色句子,让论文表达更加流畅、清晰易懂。

缺点:

  • 更适合短篇论文写作,处理长篇内容时支持有限,难度较大。
  • 未针对AIGC检测进行优化,生成的文本可能存在较高的AI检测风险。
  • 有可能生成虚构参考文献,需要用户自行核实查证。

图片介绍:Gemini

4. Jasper AI

工具链接: Jasper AI

工具简介:Jasper AI(原名Jarvis)是一款功能全面的AI写作工具,能帮助用户生成各种类型的文章,包括学术论文。它具备快速生成论文段落、摘要和报告的能力,适用于撰写论文初稿、改写段落和优化论文内容。

优点:

  • 能够生成高质量的内容,适用于学术论文的各个部分。
  • 提供多种模板,有助于生成不同类型的学术写作。
  • 提供免费试用,让用户可以先体验其强大功能。

缺点:

  • 免费试用期较短,长期使用需要付费订阅。
  • 生成长篇论文时,内容可能需要多次优化。

图片介绍:Jasper AI

5. Deepseek

工具链接: Deepseek

工具简介:Deepseek可以高效生成论文结构、摘要和章节内容,极大地提升写作效率。它的对话与推理能力能够辅助选题和理论构建。但同样因为基于公开语料训练,生成的内容可能与现有文献相似。

优点:

  • 快速生成论文内容,高效提升写作效率。
  • 利用AI工具,加快写作进程,提高创作产出。
  • 智能润色语句,使表达更加流畅、清晰易读。

缺点:

  • 更适合短篇写作,对长篇内容的支持有限,处理难度较大。
  • 未针对AIGC检测进行优化,生成的内容可能存在较高的AI判定风险。
  • 存在生成虚构参考文献的可能性,需要用户谨慎核查。

图片介绍:Deepseek

6. Scribbr AI

工具链接: Scribbr AI

工具简介:Scribbr AI是专门为学术论文写作设计的工具,支持论文生成、优化和自动化文献引用。它特别适合毕业论文、学术研究和论文摘要的生成。Scribbr提供免费试用功能,方便用户了解其功能。

优点:

  • 能自动生成论文摘要、引言和内容段落。
  • 具备强大的文献引用和格式管理功能。
  • 免费试用版本支持基础的论文生成和引用管理。

缺点:

  • 完全免费版功能有限,高级功能需要订阅。
  • 适用于较简短的论文写作,对长篇论文的支持有限。

图片介绍:Scribbr AI

7. QuillBot

工具链接: QuillBot

工具简介:QuillBot是一款颇受欢迎的AI写作工具,主要专注于语法优化、段落重写和内容生成。它允许用户通过关键词生成论文内容,并提供多种写作模式,适用于不同学科的论文写作。QuillBot的免费版提供了基础的文章生成和改写功能,有助于提升论文质量。

优点:

  • 支持论文内容重写和段落生成。
  • 提供实时语法和拼写检查功能,保证写作质量。
  • 免费版支持一定字数的内容生成。

缺点:

  • 免费版功能受限,写长篇论文需要付费。
  • 高级功能如语义分析和风格修改需要订阅。

图片介绍:QuillBot

8. 玄域AI工具集:国内外AI工具集网址导航

工具链接: 玄域AI工具集

  • 智能分类导航:按照工具类型、使用场景、收费模式等多个维度进行分类,用户不用翻页就能快速找到所需工具。
  • 丰富AI工具聚合:精心挑选了国内外3000 +优质AI工具,包括AI绘画、AI写作、AI论文、AI对话等多种类型,满足不同场景的需求。
  • 一键直达链接:提供官方入口、注册页面和使用文档链接,用户可以一步跳转到工具官网、Demo、API文档,节省搜索时间。

玄域AI工具集

以上便是为大家推荐的8款AI论文生成器以及免费的国外AI合集网站玄域AI工具集。在2025年这个科研节奏快速的时代,这些工具无疑是科研写作的得力助手。大家可以依据自身需求和实际情况选择适合自己的工具,期望它们能帮助大家更高效、更轻松地完成论文写作,在科研道路上取得更好的成果。