k8s-scheduler 解析

67 阅读13分钟

学习文档

官网的k8s上关于scheduler的文档基本可以分为这两部分

介绍 scheduler 的基本概念

介绍 scheduler 的配置 KubeSchedulerConfiguration 的参数

介绍 scheduler 的命令行参数

调度框架解析

Scheduling-framework 解析

kube-scheduler 选择 node 通过下面这两步

  1. 过滤(Filtering)

  2. 打分(Scoring)

为了提高 kube-scheduler 的效率,我们其实没有必要遍历集群中所有的node之后再挑选出一个合适的node进行容器的调度,这里 KubeSchedulerConfiguration 提供了一个参数

apiVersion: kubescheduler.config.k8s.io/v1alpha1
kind: KubeSchedulerConfiguration
algorithmSource:
  provider: DefaultProvider

...

percentageOfNodesToScore: 50

percentageOfNodesToScore 就表示在集群中需要进行评分的node的比例,这里指定为 50 表示只需要扫描比较集群中一半的node即可

为了让所有的node都接受公平性调度,scheduler 调度节点按照轮询的策略进行,比如下面这些node

Zone 1: Node 1, Node 2, Node 3, Node 4
Zone 2: Node 5, Node 6

Scheduler 计算的策略是按照 node1 -> node5 -> node2 -> node6 -> node3 -> node4 来进行的

第一次筛选如果只到node6,则下次筛选会从 node3 进行,依次循环往复遍历到每个节点

Kube-schedluer 的参数,介绍几个关键的参数

--secure-port int     Default: 10259    # 默认的启动端口
--config string     # 配置文件的路径(指定KubeSchedulerConfiguration的路径)

配置参数

Kube-scheduler 的配置统一配置在 KubeSchedulerConfiguration 中

参考官方的一个模板

apiVersion: kubescheduler.config.k8s.io/v1beta2
kind: KubeSchedulerConfiguration
profiles:
  - schedulerName: multipoint-scheduler
    plugins:

      # Disable the default QueueSort plugin
      queueSort:
        enabled:
        - name: 'CustomQueueSort'
        disabled:
        - name: 'DefaultQueueSort'

      # Enable custom Filter plugins
      filter:
        enabled:
        - name: 'CustomPlugin1'
        - name: 'CustomPlugin2'
        - name: 'DefaultPlugin2'
        disabled:
        - name: 'DefaultPlugin1'

      # Enable and reorder custom score plugins
      score:
        enabled:
        - name: 'DefaultPlugin2'
          weight: 1
        - name: 'DefaultPlugin1'
          weight: 3

调度框架

调度框架由一个个的插件组成,每个pod的调度模块分为两个部分 scheduling cyclebinding cycle

调度循环为一个 pod 选择合适的 node,而绑定循环来执行调度循环选择好的决策

scheduling cyclebinding cycle 共同组成了 scheduling context

注意:scheduling cycle 所属的 plugins 必须是线性运行的,一个接着一个运行;而 binding cycle 所属的 plugins 是可以并行执行的

整体架构如下

基本流程

编写一个自定义的 scheduler 可分为如下

  1. 编写插件

  2. 部署scheduler到集群里面

  3. 配置使用的插件列表

  4. 下发pod验证

自己部署一个scheduler

clone仓库

我们去 k8s 官网 clone 好对应版本的 k8s 集群的代码仓库

比如我的版本是1.23

检查编译是否能够通过

Clone 下来之后执行 makefile,注意这里的go版本不要高于当前你编译使用的go版本

开始编译

出现下面这个标识未报错则编译成功

进入到 编译后的产物的目录,找到对应的二进制文件 kube-scheduler 即代表成功

构建镜像

编写DockerFile

FROM busybox
ADD ./_output/local/bin/linux/amd64/kube-scheduler /usr/local/bin/kube-scheduler

推送到自己的镜像仓库

查看远程仓库是否有该镜像

镜像已经上传成功

部署自定义的scheduler

部署自定义的scheduler

apiVersion: v1
kind: ServiceAccount
metadata:
  name: my-scheduler
  namespace: kube-system
---
apiVersion: rbac.authorization.k8s.io/v1
kind: ClusterRoleBinding
metadata:
  name: my-scheduler-as-kube-scheduler
subjects:
- kind: ServiceAccount
  name: my-scheduler
  namespace: kube-system
roleRef:
  kind: ClusterRole
  name: system:kube-scheduler
  apiGroup: rbac.authorization.k8s.io
---
apiVersion: rbac.authorization.k8s.io/v1
kind: ClusterRoleBinding
metadata:
  name: my-scheduler-as-volume-scheduler
subjects:
- kind: ServiceAccount
  name: my-scheduler
  namespace: kube-system
roleRef:
  kind: ClusterRole
  name: system:volume-scheduler
  apiGroup: rbac.authorization.k8s.io
---
apiVersion: rbac.authorization.k8s.io/v1
kind: RoleBinding
metadata:
  name: my-scheduler-extension-apiserver-authentication-reader
  namespace: kube-system
roleRef:
  kind: Role
  name: extension-apiserver-authentication-reader
  apiGroup: rbac.authorization.k8s.io
subjects:
- kind: ServiceAccount
  name: my-scheduler
  namespace: kube-system
---
apiVersion: v1
kind: ConfigMap
metadata:
  name: my-scheduler-config
  namespace: kube-system
data:
  my-scheduler-config.yaml: |
    apiVersion: kubescheduler.config.k8s.io/v1beta2
    kind: KubeSchedulerConfiguration
    profiles:
      - schedulerName: my-scheduler
    leaderElection:
      leaderElect: false   
---
apiVersion: apps/v1
kind: Deployment
metadata:
  labels:
    component: scheduler
    tier: control-plane
  name: my-scheduler
  namespace: kube-system
spec:
  selector:
    matchLabels:
      component: scheduler
      tier: control-plane
  replicas: 1
  template:
    metadata:
      labels:
        component: scheduler
        tier: control-plane
        version: second
    spec:
      serviceAccountName: my-scheduler
      containers:
      - command:
        - /usr/local/bin/kube-scheduler
        - --config=/etc/kubernetes/my-scheduler/my-scheduler-config.yaml
        image: boomchao/scheduler:1.0
        livenessProbe:
          httpGet:
            path: /healthz
            port: 10259
            scheme: HTTPS
          initialDelaySeconds: 15
        name: kube-second-scheduler
        readinessProbe:
          httpGet:
            path: /healthz
            port: 10259
            scheme: HTTPS
        resources:
          requests:
            cpu: '0.1'
        securityContext:
          privileged: false
        volumeMounts:
          - name: config-volume
            mountPath: /etc/kubernetes/my-scheduler
      hostNetwork: false
      hostPID: false
      volumes:
        - name: config-volume
          configMap:
            name: my-scheduler-config

注意配置在cm里面的 KubeSchedulerConfiguration 的版本

apiVersion: kubescheduler.config.k8s.io/v1beta2    # 这里版本需要注意
kind: KubeSchedulerConfiguration
profiles:
  - schedulerName: my-scheduler    # 我们自定义的scheduler名称
leaderElection:
  leaderElect: false   

太高的版本可能报错如下

因为我们用的是 release-1.23 版本

用其他版本 alpha 或者 v1 很可能识别不出来

部署成功后查看日志

部署成功

尝试部署一个pod使用我们自定义的调度器

apiVersion: v1
kind: Pod
metadata:
  name: annotation-second-scheduler
  labels:
    name: multischeduler-example
spec:
  schedulerName: my-scheduler
  containers:
  - name: pod-with-second-annotation-container
    image: nginx

部署成功后查看pod上的对应的调度器的名称,可以看到是我们自定义的 scheduler

插件解析

基本概念

区分三个概念

  • Profiles:配置的调度策略

  • Extension points:细分的调度策略,比如有

    • queueSort:用来对 pending 的 pod(也就是待调度的pod)进行排序
    • preFilter:预过滤,用来在过滤之前对集群或者node做提前处理
    • filter:过滤,用来筛选出具体的 node 进行 pod 的派发
    • postFilter: 后过滤,主要用来应对筛选不成功的情况,也就是没有任何一个 pod 能够匹配上 node
    • score:打分,用来对上面筛选出的 node 进行打分,分数最高的 node 将会承担起运行pod的任务
    • bind:将 pod 绑定到具体的 node 上
  • plugins:用来实现上面具体的调度策略,每个 plugin 必定属于某一个特定的 Extension-points

注意上面的 Extension points,每个Extension point的特性是不同的,比如

  • queueSort 就只支持一个plugin
  • filter 就支持多个 plugin 依次执行
  • postFilter 只要有一个 plugin 对 pod 执行结果是 schedulable,剩余的插件便不会继续执行
  • bind 插件用来将pod与node对应,只要一个bind插件处理了pod,其他多余的bind插件便不会再执行

所有的 Extension points 参考 Scheduler Configuration

插件接口

插件的API接口如下

type Plugin interface {
   Name() string
}

type QueueSortPlugin interface {
   Plugin
   Less(*PodInfo, *PodInfo) bool
}


type PreFilterPlugin interface {
   Plugin
   PreFilter(CycleState, *v1.Pod) *Status
}

所有的插件都需要先定位到具体作用的位置(也就是调度过程中的哪个 extension-point ),比如是在 queueSort 阶段阶段就只需要实现上面的 QueueSortPlugin 接口即可;在 PreFilter 阶段只需要实现 上面的 PreFilterPlugin 接口即可

编写的插件必须统一注册到原始的 Registry 这个 map 里面

type PluginFactory = func(runtime.Unknown, FrameworkHandle) (Plugin, error)

type Registry map[string]PluginFactory

func NewRegistry() Registry {
   return Registry{
      fooplugin.Name: fooplugin.New,
      barplugin.Name: barplugin.New,
      // New plugins are registered here.
   }
}

实际编写自定义插件的时候,只需要在启动参数指定即可,指定了之后便会自动注册到这个map里面,比如

import (
    scheduler "k8s.io/kubernetes/cmd/kube-scheduler/app"
)

func main() {
    command := scheduler.NewSchedulerCommand(
            scheduler.WithPlugin("example-plugin1", ExamplePlugin1),
            scheduler.WithPlugin("example-plugin2", ExamplePlugin2))
    if err := command.Execute(); err != nil {
        fmt.Fprintf(os.Stderr, "%v\n", err)
        os.Exit(1)
    }
}

查看代码 scheduler.WithPlugin,实际调用的还是 Register 方法将其注册到总的map里面

配置文件启用插件

配置文件怎么配置插件开启,每个插件都对应 KubeSchedulerConfiguration 中的一个配置项,对应结构体如下

type KubeSchedulerConfiguration struct {
    // ... other fields
    Plugins      Plugins
    PluginConfig []PluginConfig
}

type Plugins struct {
    QueueSort      []Plugin
    PreFilter      []Plugin
    Filter         []Plugin
    PostFilter     []Plugin
    PreScore       []Plugin
    Score          []Plugin
    Reserve        []Plugin
    Permit         []Plugin
    PreBind        []Plugin
    Bind           []Plugin
    PostBind       []Plugin
}

type Plugin struct {
    Name   string
    Weight int // Only valid for Score plugins
}

type PluginConfig struct {
    Name string
    Args runtime.Unknown
}

特别要注意上面的 Plugin.Weight 字段,这个字段只有 score 插件才会有这个分数

默认开启的一些插件

QueueSort

// Less is the function used by the activeQ heap algorithm to sort pods.
// It sorts pods based on their priority. When priorities are equal, it uses
// PodQueueInfo.timestamp.
func (pl *PrioritySort) Less(pInfo1, pInfo2 *framework.QueuedPodInfo) bool {
    p1 := corev1helpers.PodPriority(pInfo1.Pod)
    p2 := corev1helpers.PodPriority(pInfo2.Pod)
    return (p1 > p2) || (p1 == p2 && pInfo1.Timestamp.Before(pInfo2.Timestamp))
}

可以看到 queuSort 的实现是先比较优先级,优先级高的先调度;否则优先级一样则按照时间顺序来进行的,默认越早创建的pod越早进行调度

Filter

NodeName 插件实现了 Filter

// Filter invoked at the filter extension point.
func (pl *NodeName) Filter(ctx context.Context, _ *framework.CycleState, pod *v1.Pod, nodeInfo *framework.NodeInfo) *framework.Status {
    if nodeInfo.Node() == nil {
        return framework.NewStatus(framework.Error, "node not found")
    }
    if !Fits(pod, nodeInfo) {
        return framework.NewStatus(framework.UnschedulableAndUnresolvable, ErrReason)
    }
    return nil
}

比较 pod 的名字是否和 node 的名字相同

Score

ScorePlugin 我们仔细看其实现的接口

type ScorePlugin interface {
    Plugin
    // Score is called on each filtered node. It must return success and an integer
    // indicating the rank of the node. All scoring plugins must return success or
    // the pod will be rejected.
    Score(ctx context.Context, state *CycleState, p *v1.Pod, nodeName string) (int64, *Status)

    // ScoreExtensions returns a ScoreExtensions interface if it implements one, or nil if does not.
    ScoreExtensions() ScoreExtensions
}

// ScoreExtensions is an interface for Score extended functionality.
type ScoreExtensions interface {
    // NormalizeScore is called for all node scores produced by the same plugin's "Score"
    // method. A successful run of NormalizeScore will update the scores list and return
    // a success status.
    NormalizeScore(ctx context.Context, state *CycleState, p *v1.Pod, scores NodeScoreList) *Status
}

Score 方法用来衡量指标具体的维度值,而 NormalizeScore 方法用来返回维度值具体的分数(1-100)

我们看一个具体的实现

// Score invoked at the Score extension point.
// The "score" returned in this function is the matching number of pods on the `nodeName`,
// it is normalized later.
func (pl *SelectorSpread) Score(ctx context.Context, state *framework.CycleState, pod *v1.Pod, nodeName string) (int64, *framework.Status) {
    .......
    
    // 获取节点信息
    nodeInfo, err := pl.sharedLister.NodeInfos().Get(nodeName)
    if err != nil {
        return 0, framework.AsStatus(fmt.Errorf("getting node %q from Snapshot: %w", nodeName, err))
    }

    // 返回节点上的pod的数量
    count := countMatchingPods(pod.Namespace, s.selector, nodeInfo)
    return int64(count), nil
}

// NormalizeScore invoked after scoring all nodes.
// For this plugin, it calculates the score of each node
// based on the number of existing matching pods on the node
// where zone information is included on the nodes, it favors nodes
// in zones with fewer existing matching pods.
func (pl *SelectorSpread) NormalizeScore(ctx context.Context, state *framework.CycleState, pod *v1.Pod, scores framework.NodeScoreList) *framework.Status {
    if skipSelectorSpread(pod) {
        return nil
    }

    countsByZone := make(map[string]int64, 10)
    maxCountByZone := int64(0)
    maxCountByNodeName := int64(0)

    // 按照节点的地域来进行分数的区分;更新每个区域的pod的数量
    for i := range scores {
        if scores[i].Score > maxCountByNodeName {
            maxCountByNodeName = scores[i].Score
        }
        nodeInfo, err := pl.sharedLister.NodeInfos().Get(scores[i].Name)
        if err != nil {
            return framework.AsStatus(fmt.Errorf("getting node %q from Snapshot: %w", scores[i].Name, err))
        }
        zoneID := utilnode.GetZoneKey(nodeInfo.Node())
        if zoneID == "" {
            continue
        }
        countsByZone[zoneID] += scores[i].Score
    }

    for zoneID := range countsByZone {
        if countsByZone[zoneID] > maxCountByZone {
            maxCountByZone = countsByZone[zoneID]
        }
    }

    haveZones := len(countsByZone) != 0

    maxCountByNodeNameFloat64 := float64(maxCountByNodeName)
    maxCountByZoneFloat64 := float64(maxCountByZone)
    MaxNodeScoreFloat64 := float64(framework.MaxNodeScore)

    // 计算最终的分数
    // 1. 先对分数进行规范化
    // 2. 计算每个节点的最终分数,考虑到节点的Pod数量和节点所属区域内的pod总数量
    // 3. 二次平衡节点分数和区域分数
    for i := range scores {
        // initializing to the default/max node score of maxPriority
        fScore := MaxNodeScoreFloat64
        if maxCountByNodeName > 0 {
            fScore = MaxNodeScoreFloat64 * (float64(maxCountByNodeName-scores[i].Score) / maxCountByNodeNameFloat64)
        }
        // If there is zone information present, incorporate it
        if haveZones {
            nodeInfo, err := pl.sharedLister.NodeInfos().Get(scores[i].Name)
            if err != nil {
                return framework.AsStatus(fmt.Errorf("getting node %q from Snapshot: %w", scores[i].Name, err))
            }

            zoneID := utilnode.GetZoneKey(nodeInfo.Node())
            if zoneID != "" {
                zoneScore := MaxNodeScoreFloat64
                if maxCountByZone > 0 {
                    zoneScore = MaxNodeScoreFloat64 * (float64(maxCountByZone-countsByZone[zoneID]) / maxCountByZoneFloat64)
                }
                fScore = (fScore * (1.0 - zoneWeighting)) + (zoneWeighting * zoneScore)
            }
        }
        scores[i].Score = int64(fScore)
    }
    return nil
}

zoneWeight 的值为 2/3,也即代表着节点所属区域分数权重占比2/3,节点本身pod数量的分数权重占比 1/3

Bind

对应代码如下

// New creates a DefaultBinder.
func New(_ runtime.Object, handle framework.Handle) (framework.Plugin, error) {
    return &DefaultBinder{handle: handle}, nil
}

// Bind binds pods to nodes using the k8s client.
func (b DefaultBinder) Bind(ctx context.Context, state *framework.CycleState, p *v1.Pod, nodeName string) *framework.Status {
    klog.V(3).InfoS("Attempting to bind pod to node", "pod", klog.KObj(p), "node", nodeName)
    binding := &v1.Binding{
        ObjectMeta: metav1.ObjectMeta{Namespace: p.Namespace, Name: p.Name, UID: p.UID},
        Target:     v1.ObjectReference{Kind: "Node", Name: nodeName},
    }
    err := b.handle.ClientSet().CoreV1().Pods(binding.Namespace).Bind(ctx, binding, metav1.CreateOptions{})
    if err != nil {
        return framework.AsStatus(err)
    }
    return nil
}

// Handle provides data and some tools that plugins can use. It is
// passed to the plugin factories at the time of plugin initialization. Plugins
// must store and use this handle to call framework functions.
type Handle interface {
    ....
    // IterateOverWaitingPods acquires a read lock and iterates over the WaitingPods map.
    IterateOverWaitingPods(callback func(WaitingPod))

    // GetWaitingPod returns a waiting pod given its UID.
    GetWaitingPod(uid types.UID) WaitingPod

    // RejectWaitingPod rejects a waiting pod given its UID.
    // The return value indicates if the pod is waiting or not.
    RejectWaitingPod(uid types.UID) bool

    // ClientSet returns a kubernetes clientSet.
    ClientSet() clientset.Interface

    // KubeConfig returns the raw kube config.
    KubeConfig() *restclient.Config

    // EventRecorder returns an event recorder.
    EventRecorder() events.EventRecorder

    SharedInformerFactory() informers.SharedInformerFactory

    ....
}

代码也很直观,选择好node之后,将这个pod 的 NodeName 字段与传入的参数做绑定

这里我们注意一个参数就是 state *framework.CycleState 另外一个就是构造参数传入的 framework.Handle

CyCleState 其实就是为当前的scheduling context提供一个上下文,因为binding cycles是可以并行执行的,插件可以通过这个参数来区分是否在处理正确的请求;其次是可以通过这个变量在不同的 extension-point 之间传递一些必要的信息,类似于golang直接上下文传递的 context.WithValue

framework.Handle 的主要作用就是里面提供了访问k8s的API,比如 clientset,informer,以及提供接口用于 approve/deny pending 的 pod

一次完整的Scheduling-context流程

查看 scheduler 的方法

// Run begins watching and scheduling. It starts scheduling and blocked until the context is done.
func (sched *Scheduler) Run(ctx context.Context) {
    sched.SchedulingQueue.Run()
    wait.UntilWithContext(ctx, sched.scheduleOne, 0)
    sched.SchedulingQueue.Close()
}

可以看到整体调用流程就是启动一个队列,然后循环执行 schedule 过程,一直等待 ctx 结束然后关闭队列 这三个步骤即可

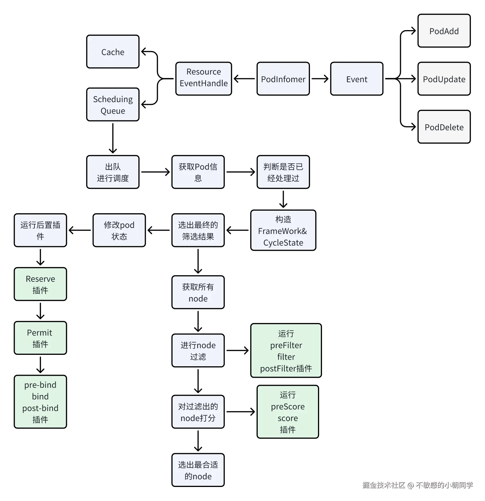
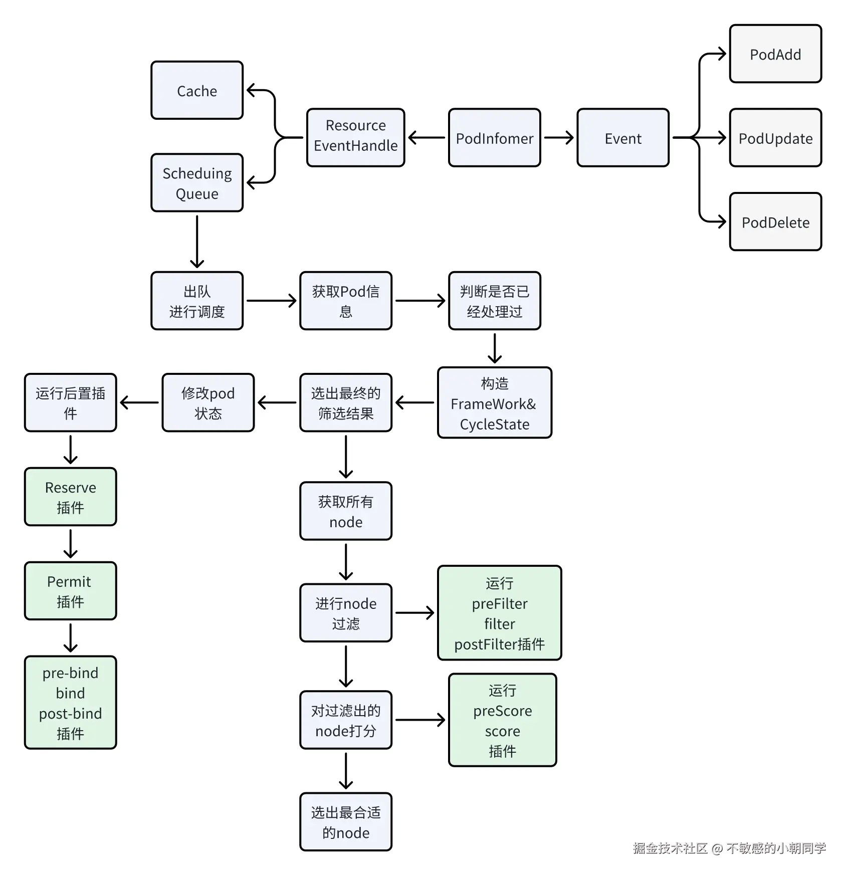
Kube-scheduler 整个调度流程大概如下

image.png

启动队列

  1. 定义一个优先队列
  2. 从 informer 里面获取相关的 pod 事件
  3. 塞入队列
  4. 供下游 scheduler 处理

源码分析

// Profiles are required to have equivalent queue sort plugins.
lessFn := profiles[c.profiles[0].SchedulerName].QueueSortFunc()
podQueue := internalqueue.NewSchedulingQueue(
    lessFn,
    c.informerFactory,
    .......
)

可以看到定义的 QueueSort 插件主要是用在了这个队列上

Scheduler 会启动一个 pod 的 Informer 然后触发 eventHandler 之后就会入队

func addAllEventHandlers(
    sched *Scheduler,
    informerFactory informers.SharedInformerFactory,
    dynInformerFactory dynamicinformer.DynamicSharedInformerFactory,
    gvkMap map[framework.GVK]framework.ActionType,
) {
    // scheduled pod cache
    informerFactory.Core().V1().Pods().Informer().AddEventHandler(
        cache.FilteringResourceEventHandler{
            FilterFunc: func(obj interface{}) bool {
              .....
            },
            // 这里添加到scheduler的缓存中
            Handler: cache.ResourceEventHandlerFuncs{
                AddFunc:    sched.addPodToCache,        
                UpdateFunc: sched.updatePodInCache,
                DeleteFunc: sched.deletePodFromCache,
            },
        },
    )
    // unscheduled pod queue
    informerFactory.Core().V1().Pods().Informer().AddEventHandler(
        cache.FilteringResourceEventHandler{
            FilterFunc: func(obj interface{}) bool {
               ......
            },
            // 这里添加到scheduler的队列中
            Handler: cache.ResourceEventHandlerFuncs{
                AddFunc:    sched.addPodToSchedulingQueue,
                UpdateFunc: sched.updatePodInSchedulingQueue,
                DeleteFunc: sched.deletePodFromSchedulingQueue,
            },
        },
    )
    .....
}

开启调度流程

  1. 获取待调度的 pod

  2. 判断该pod是否是被删除的或者是AssumePod

  3. 为每个 pod 构造 Framework 以及 CycleState

  4. 进行节点的筛选获取最终的结果(也就是这个pod应该调度到具体哪个 node 上)

    1. 找到所有可行的node

      1. 运行 preFilter, filter,postFilter 等插件
    2. 对上面的Node进行打分

      1. 运行 preScore, score 等插件
    3. 按照分数选中最合适的node

  5. 修改 pod 的状态为 Assume,表示已经执行过 score 阶段了,避免被二次操作

  6. 运行后置插件

    1. 运行 reserve 插件
    2. 运行 permit 插件
    3. 异步执行绑定插件,执行 prebind、bind、postBind 等插件

具体是怎么应用插件的呢,我们来以一个 filter 插件来进行举例

// 主方法执行
feasibleNodes, diagnosis, err := g.findNodesThatFitPod(ctx, extenders, fwk, state, pod)

func (g *genericScheduler) findNodesThatFitPod(ctx context.Context, extenders []framework.Extender, fwk framework.Framework, state *framework.CycleState, pod *v1.Pod) ([]*v1.Node, framework.Diagnosis, error) {
     ...
     
    // 获取所有的node信息
    allNodes, err := g.nodeInfoSnapshot.NodeInfos().List()
    if err != nil {
        return nil, diagnosis, err
    }
       
    .......
    
    // 挑选合适的node
    feasibleNodes, err := g.findNodesThatPassFilters(ctx, fwk, state, pod, diagnosis, allNodes)
    if err != nil {
        return nil, diagnosis, err
    }

    feasibleNodes, err = findNodesThatPassExtenders(extenders, pod, feasibleNodes, diagnosis.NodeToStatusMap)
    if err != nil {
        return nil, diagnosis, err
    }
    return feasibleNodes, diagnosis, nil
}

仔细查看 findNodesThatPassFilters 代码

func (g *genericScheduler) findNodesThatPassFilters(
    ........
    nodes []*framework.NodeInfo) ([]*v1.Node, error) {
    numNodesToFind := g.numFeasibleNodesToFind(int32(len(nodes)))

    // Create feasible list with enough space to avoid growing it
    // and allow assigning.
    feasibleNodes := make([]*v1.Node, numNodesToFind)
    
    ....
    
    checkNode := func(i int) {
        // We check the nodes starting from where we left off in the previous scheduling cycle,
        // this is to make sure all nodes have the same chance of being examined across pods.
        nodeInfo := nodes[(g.nextStartNodeIndex+i)%len(nodes)]
        // 运行所有的过滤插件,这里会记录状态
        status := fwk.RunFilterPluginsWithNominatedPods(ctx, state, pod, nodeInfo)
        if status.Code() == framework.Error {
            errCh.SendErrorWithCancel(status.AsError(), cancel)
            return
        }
        // 如果运行成功才会把结果记录到下面的两个变量
        // 一个是可用的node数量加1
        // 一个是添加到可用的nodeSlice中
        if status.IsSuccess() {
            length := atomic.AddInt32(&feasibleNodesLen, 1)
            if length > numNodesToFind {
                cancel()
                atomic.AddInt32(&feasibleNodesLen, -1)
            } else {
                feasibleNodes[length-1] = nodeInfo.Node()
            }
        } else {
            ....
        }
    }
    
    .........

    feasibleNodes = feasibleNodes[:feasibleNodesLen]
    if err := errCh.ReceiveError(); err != nil {
        statusCode = framework.Error
        return nil, err
    }
    return feasibleNodes, nil
}

参考文档

kubernetes.io/docs/tasks/…

v1-29.docs.kubernetes.io/docs/refere…