主流ETL工具版本管理大比拼:ETLCloud、Kettle、Informatica谁更好用?

132 阅读10分钟

流ETL工具版本管理大比拼:ETLCloud、Kettle、Informatica谁更好用?

说起 ETL 里的任务版本管理和上线,是很多ETL实施工程师都不会被引起重视的问题 ,很多大数据项目都是以交付和BI为目的,根本就不会重视这一块。

想当年我刚接触ETL这行,干了几年,算是摸爬滚打过不少坑,跟各种软件企业的产品团队聊过无数次,尤其是那些复杂项目里,版本管理和上线问题常常成了“拦路虎”,而且有些大数据厂商的ETL任务版本管理做的很烂。   有时候跟实施人员说:“你们ETL上线不是直接跑任务就行了吗?版本控制搞那么麻烦做什么,测试环境做仔细一点就是了,搞这么多流程是不是给自己找麻烦?”我就笑笑,说:“要是你干过几回,保证你三天两头哭着喊‘版本管理怎么这么重要了!’”

ETL任务版本管理的那些坑

我吃过最深的亏就是没管好版本。那时候项目正上马,数据流程多、节点复杂,几个人同时改任务,搞得代码(其实是配置)版本乱成一锅粥。有一次上线前一晚,一个重要的ETL任务居然被人改回了一个老版本,第二天数据直接报错,公司差点翻车。

从那以后,我真真切切意识到,ETL版本管理不是“多此一举”,而是生死攸关的事情。

有些团队的做法是直接把任务XML或json脚本导出来,放到一个公共文件夹,谁想改直接改,谁想上线就用最新的文件。说白了,还是“裸奔”状态,没有正式的版本控制。

 这种方式看似灵活,结果出现回退困难、责任划分不清的问题。更别提上线时谁操作、哪些改动过了审批、上线顺序怎么安排,统统得靠人记忆。

 我和客户交流中发现,很多人最怕的就是“上线回滚困难”和“版本混乱导致线上错乱”,尤其碰到多人并行开发时,没版本管理简直是噩梦。

怎样做才靠谱?

咱们首先得得搞明白,ETL任务版本管理的本质是什么? ETL任务不光是存文件那么简单,它本质上是软件配置管理的一个细分场景。我们之前实施的项目里做了不少实操,写点比较实质的用的着的方法。

1.     用版本控制工具,哪怕是简单的Git

是的,很多人觉得ETL任务配置不就是图形化工具生成的XML或JSON么,放进Git会不会太重git还能管etl的任务?但我实话说,没版本控制你根本管不了任务历史,做不了版本对比,谁改了什么你根本就搞不清楚。

 我们做项目时,专门写了脚本,自动把ETL任务配置导出成文本格式,提交到Git仓库。每次改动必须在分支上操作,代码评审后才能合并到主干。这不仅让版本清晰,还避免了“谁改了这条流程没人知道”的尴尬。

2.     自动化流水线帮忙上线

说白了,ETL任务上线操作复杂,一个点出错,影响整个数据链路。我们当时做过一个流程,所有任务版本提交后,触发自动化流水线,先做静态校验(语法检查、配置完整性),再部署到测试环境跑一遍,确认无误才推向生产环境。

这比单纯人工点击“上线”要靠谱多了,减少人为失误。项目经理也能直观看到每个版本上线状态,谁上线了,什么时候上线的,一目了然。  

3.     版本标识和归档

每次发布的ETL任务配置,都要明确一个版本号,这不一定非得是语义化版本,但得有清晰的编号和标签。这样出了问题,能快速定位回滚到哪个版本。  

之前一个项目中遇到过,一条核心任务上线后数据异常还造成服务器内存溢出的严重事故,问题定位起来一头雾水。后来追溯版本历史,发现其实是中间某次小改动没经过测试就直接上线了。要是有规范的版本管理,根本不至于让错误混进生产。

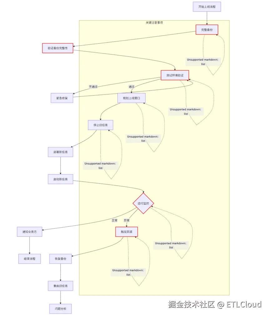
上线流程中那些必须注意的事儿

上线一个ETL任务听起来简单,其实在复杂的公司里面任务多的有近万个,操作起来麻烦得很。尤其是ETL任务上线,还得考虑任务间依赖顺序、资源占用、数据时效性等因素。

我和很多初步ETL实现工程师聊过,大部分的人都会说:“上线就一句话,‘备份→停止旧任务→导入新任务→启动新任务’,结果上线期间停机时间超长,或者新任务跑不通,数据堵在半路上,业务部门催得紧,严重的还会造成连锁反应影响整个平台的和数据库的性能。”这就是没把版本和上线流程整体设计好。  

说实话,ETL上线这事真不简单,但一定抓住其中的几个重点:

  • 备份不能省,上线前必须备份好当前版本和相关数据,万一新版本有问题,能迅速回滚,这时用git就会体现他的优势切换分支就可以立即恢复。
  • 先测试再上线,不要直接把开发环境的任务推到生产,哪怕是微调,也要走完整测试流程。
  • 依赖关系得理清,一个任务可能会调用或依赖另一个任务的输出,别上线顺序搞错了,数据链路就断了。
  • 上线窗口规划好,业务系统通常有高峰和低谷,上线最好避开高峰期,减少对业务的影响。

举个上线规范做的比较好的例子,之前我参与的一个电商企业数仓的建设项目,上线一个促销活动的数据集成流程。上线当天,技术组提前一晚完成备份,严格执行了依赖任务顺序,测试环境跑了两遍,确认无误才启动。上线过程中监控实时数据流,发现一点异常马上回滚,最终促销数据无缝衔接,业务部门直呼“太稳了”。

image.png

图:ETL新版本上线流程示例

ETL工具版本管理功能重要,但沟通协作也很重要

ETL工具本身有好的版本管理功能固然关键,但版本管理和上线不是一个人能干成的活。很多企业碰到的问题是部门割裂,开发、测试、运维互相推诿,版本不统一,上线没协调,最后出问题怪来怪去。

  公司要想搞好ETL任务的版本管理和上线,最重要的是流程和责任也要划分明确。每个人知道自己职责,版本谁管,谁审批,谁上线,出了事谁第一时间响应,千万别让大家觉得这事儿“我管不着”。  

其实不管用多先进的工具,都抵不过团队的责任心和协作到位。我之前实施的另一个项目,我要求团队成员每天早上开会同步上线计划,严格版本管理变更流程,谁改了什么版本,谁负责测试,谁盯着生产环境,出了问题及时沟通,效率提高不少,任务迁移和版本上线其本上很少出问题。

目前主流ETL工具的版本管理方式

1. Kettle(开源ETL很多中小企业使用)

  • 版本管理方式
    Kettle 本质上是通过 .ktr(转换)和 .kjb(作业)文件保存任务,这些文件是 XML/JSON 格式,可直接纳入版本控制系统(Git、SVN 等)管理。
    • 优点:文件是纯文本,可以轻松做版本对比和合并。
    • 缺点:多人并行开发时容易产生冲突,尤其是 GUI 工具自动生成的 XML 结构比较冗长。
  • 落地经验
    很多企业会配合 Git Flow 流程,每次改动导出任务文件到仓库,结合脚本或 CI/CD 工具实现自动部署。

2. ETLCloud(国产 ETL 平台的代表厂商)

  • 版本管理方式
    ETLCloud 这类国产ETL平台一般会把任务存储在平台数据库中,自带对象版本管理功能:
    • 每次修改任务都会生成一个版本快照,可回滚到任意历史版本。
    • 支持任务版本的导出/导入(JSON),同时支持Git 进行版本管理。
    • 国产ETL这块ETLCloud算是做的比较完善的一家了。
  • 落地经验
    在ETL国产化替代场景中很实用,特别是对不熟悉 Git 的业务团队,也能用ETL工具自带的基于数据库的可视化方式管理版本,可以快速回滚到任意一个快照点。

3. Informatica PowerCenter(老牌ETL工具厂商,功能强大,很多大型企业使用)

  • 版本管理方式
    Informatica 自带 Repository(存储库)版本管理机制,所有映射(Mapping)、会话(Session)、工作流(Workflow)等对象都存储在中央存储库数据库中,支持对象的 Check-in / Check-out。
    • 可以直接在工具内查看历史版本、恢复旧版本、比较差异。
    • 版本控制粒度细,可以到单个对象级别,国外ETL工具这块确实做的好。
  • 落地经验
    在大型团队协作中很实用,因为可以强制 Check-out 才能修改,避免多人同时覆盖同一对象。但缺点是无法直接与 Git 同步,需要借助导出(XML)和脚本实现外部版本归档。

4. Talend Data Integration(ETL专业厂商)

  • 版本管理方式
    Talend 原生支持与 Git/SVN 集成,所有任务(Job)和元数据都是存储在项目文件夹下的 XML/Java 文件,可以直接在版本控制工具中管理。
    • 支持在工具中直接创建分支、回滚版本。
    • 团队协作时可直接在 Talend Studio 中操作 Git,不必切换工具。
  • 落地经验
    Talend 在版本管理上与现代 DevOps 流程结合得比较好,适合习惯代码化开发的团队。

5. DataStage(老牌ETL厂商,很多金融机构使用)

  • 版本管理方式
    DataStage 项目对象存储在专用的项目存储区中,工具自身提供有限的版本历史功能,但不如 Informatica 强大。
    • 官方推荐导出成 .dsx(文本)或 .isx(XML)文件后,用 Git/SVN 管理。
  • 落地经验
    大型项目中,通常配合 Jenkins 或其他 CI 工具,自动化导出任务文件到版本库,再进行比较、归档、部署。

最后总结一下

ETL任务的版本管理和上线,不是光看工具有没有好的版本管理功能和理念,也不是简单搬流程,它是一个技术、流程和人三方面结合的综合活。别光图省事和快速上线,觉得“随便上线也没事”,出了大问题就追悔莫及,小项目有的企业都可以在生产环境上直接改任务的这种也不是没有,但是随着任务的增长这种方式万不可取。

  想要稳稳地管好版本和上线,得用点“正规”手段:版本控制工具+自动化上线+备份回滚机制+明确责任分工,这几样东西在一起,才能让ETL变得“看着复杂,操作起来心里踏实”。  

重要的还是要去实践,也可以多和一些其他大型企业的ETL工程师多交流,特别是那些碰到过版本管理惨痛教训的人,他们肯定能给你更多血泪经验。