Deep Research的架构演进:从Multi Agent到Supervisor-Researcher模式的技术实践

608 阅读7分钟

在AI Agent领域,Deep Research应该算是最早的智能体应用,最初是由Google和OpenAI推出商用版本,后来也出现很多开源的项目。作为一名长期关注智能体架构设计的开发者,我最近深入研究了Langchain AI的Open Deep Research这个项目,本文将从技术角度剖析这个项目的核心实现,并对比分析其历史版本与当前版本的架构差异。

概览

架构

Open Deep Research是一个基于LangGraph构建的开源深度研究Agent,在Deep Research Bench排行榜上取得了第6名的成绩,RACE得分43.44分。项目采用了如下的技术栈:

  • 核心框架: LangGraph用于状态图管理

  • 模型抽象: LangChain的统一模型接口

  • 异步处理: 基于asyncio的并发架构

  • 配置管理: Pydantic进行类型安全的配置

  • 多模型支持: 支持OpenAI、Anthropic、本地模型等

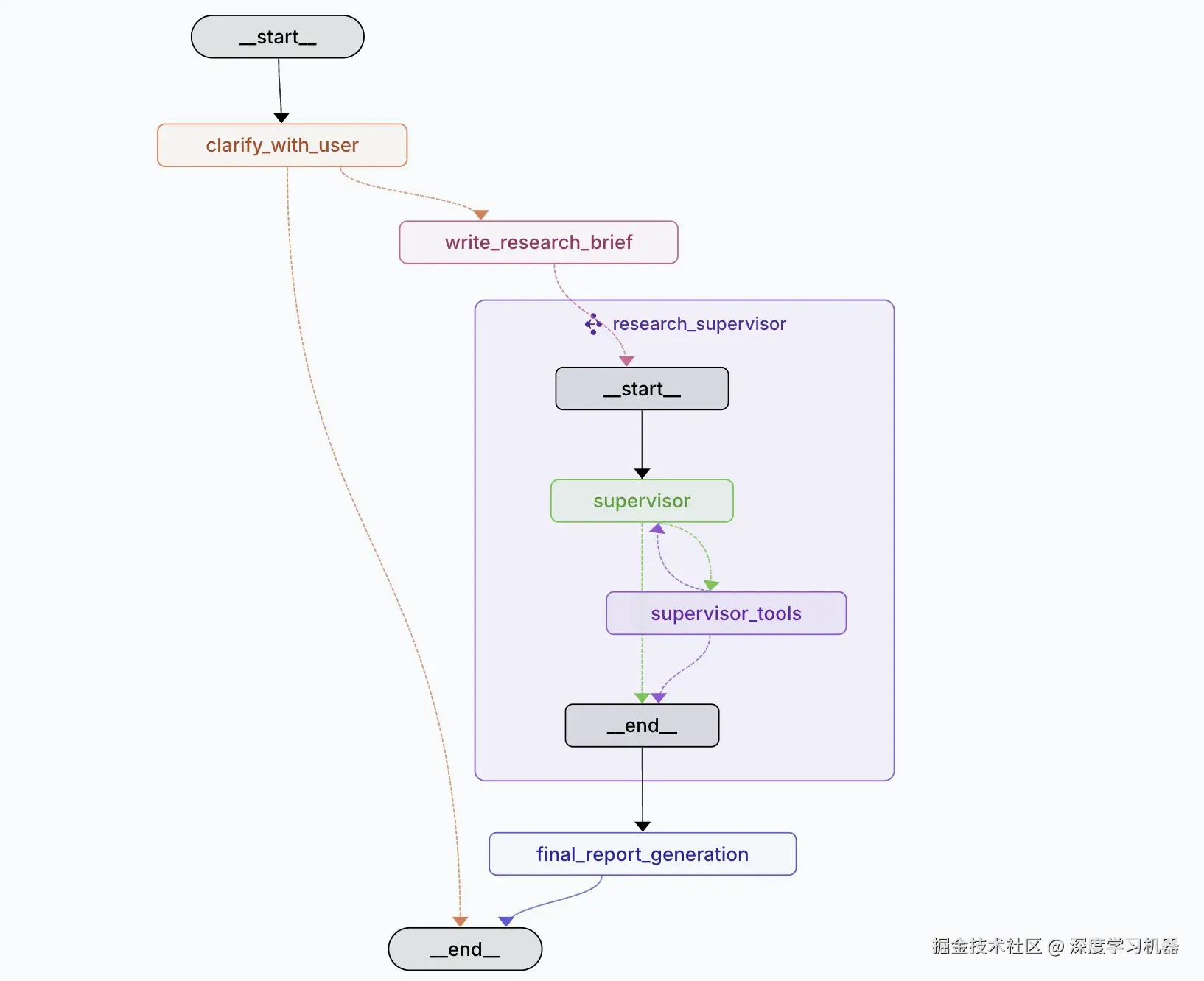
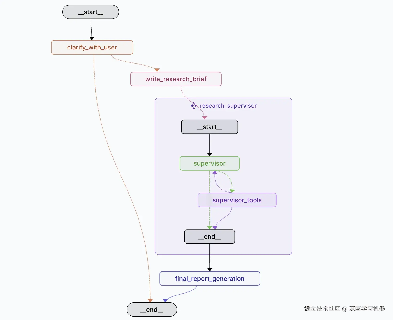
架构

工作流

该项目的架构采用了监督者-研究员模式,分为两个主要组件:

  1. 监督者(Supervisor):负责研究策略规划和任务分发

  2. 研究员(Researcher):执行具体的研究任务

状态管理

采用了基于LangGraph的状态管理系统,通过多层状态结构实现复杂的研究流程:

def override_reducer(current_value, new_value):
    """Reducer function that allows overriding values in state."""
    if isinstance(new_value, dict) and new_value.get("type") == "override":
        return new_value.get("value", new_value)
    else:
        return operator.add(current_value, new_value)

class AgentState(MessagesState):
    supervisor_messages: Annotated[list[MessageLikeRepresentation], override_reducer]
    research_brief: Optional[str]
    raw_notes: Annotated[list[str], override_reducer] = []
    notes: Annotated[list[str], override_reducer] = []
    final_report: str

这种状态管理能够保证精确控制状态更新:

  • 状态一致性 :避免重复执行导致的状态污染

  • 灵活控制 :同一字段支持累加和覆盖两种更新模式

  • 原子操作 :确保状态更新的原子性,防止并发问题

  • 向后兼容 :默认保持累加行为,不破坏现有逻辑

状态机设计

整个研究流程被建模为一个有向状态图,包含以下关键节点:

  1. clarify_with_user: 智能问题澄清

  2. write_research_brief: 研究简报生成

  3. research_supervisor: 监督者

  4. supervisor_tools: 工具执行层

  5. researcher: 研究员

  6. compress_research: 研究结果压缩

  7. write_final_report: 最终报告生成

监督者

Supervisor是当前架构的核心,负责研究策略规划和任务分发:

async def supervisor(state: SupervisorState, config: RunnableConfig) -> Command[Literal["supervisor_tools"]]:
    configurable = Configuration.from_runnable_config(config)
    research_model_config = {
        "model": configurable.research_model,
        "max_tokens": configurable.research_model_max_tokens,
        "api_key": get_api_key_for_model(configurable.research_model, config),
        "tags": ["langsmith:nostream"]
    }
    
    lead_researcher_tools = [ConductResearch, ResearchComplete, think_tool]
    
    research_model = (
        configurable_model
        .bind_tools(lead_researcher_tools)
        .with_retry(stop_after_attempt=configurable.max_structured_output_retries)
        .with_config(research_model_config)
    )

监督者具备三种核心工具:

  • ConductResearch: 委派研究任务给子智能体

  • ResearchComplete: 标记研究完成

  • think_tool: 策略思考和反思

并发研究

支持最多5个并发研究单元,通过LangGraph的SendAPI实现:

if tool_call["name"] == "ConductResearch":
    research_topic = tool_call["args"]["research_topic"]
    return Command(
        goto="researcher",
        update={"supervisor_messages": [tool_message]},
        graph=Send("researcher", {
            "researcher_messages": [SystemMessage(content=research_system_prompt.format(...))],
            "research_topic": research_topic,
            "tool_call_iterations": 0
        })
    )

这种设计允许多个研究任务并行执行,显著提升了研究效率。

性能优化

异步并发处理

大量使用异步编程模式,特别是在搜索和总结环节:

async def tavily_search_async(
    queries: List[str],
    max_results: int = 5,
    topic: Literal["general", "news", "finance"] = "general",
    include_raw_content: bool = False,
    config: RunnableConfig = None
) -> List[Dict[str, Any]]:
    # 并发执行多个搜索查询
    tasks = [client.search(query, max_results=max_results, topic=topic, include_raw_content=include_raw_content) 
             for query in queries]
    results = await asyncio.gather(*tasks)

内容去重和压缩

为了避免重复处理相同内容,实现了URL级别的去重:

# 按URL去重,避免重复处理
unique_results = {}
for response in search_results:
    for result in response['results']:
        url = result['url']
        if url not in unique_results:
            unique_results[url] = {**result, "query": response['query']}

Token管理策略

实现了智能的token管理,防止超出模型限制:

def is_token_limit_exceeded(messages: List[MessageLikeRepresentation], token_limit: int) -> bool:
    """检查消息是否超出token限制"""
    total_tokens = sum(len(str(msg)) for msg in messages)  # 简化的token计算
    return total_tokens > token_limit * 0.8  # 保留20%缓冲区

历史实现分析

项目的src/legacy/目录包含两个历史实现,代表了不同的架构思路。

工作流实现(graph.py)

第一个legacy版本采用了经典的Plan-and-Execute模式:

# 典型的顺序执行流程
async def generate_report_plan(state: ReportState, config: RunnableConfig):
    # 1. 生成报告计划
    # 2. 等待人类反馈
    # 3. 根据反馈调整
    # 4. 逐个生成章节

技术特点

  • 交互式规划:支持human_feedback节点,允许用户对报告计划进行反馈和调整

  • 顺序处理:章节按顺序生成,前一个章节完成后才开始下一个

  • 质量优先:通过section_grader对每个章节进行质量评估

  • 状态简单:使用基础的状态累加,结构相对简单

多智能体实现(multi_agent.py)

第二个legacy版本采用了Supervisor-Researcher架构:

核心设计理念:分布式并行处理模式

class ReportState(MessagesState):
    sections: list[str] # 报告章节列表
    completed_sections: Annotated[list[Section], operator.add] # 并行累加
    final_report: str
    source_str: Annotated[str, operator.add] # 源内容累加

# 并行研究团队
research_builder = StateGraph(SectionState, output=SectionOutputState)
supervisor_builder.add_node("research_team", research_builder.compile())

技术特点

  • 真正的多智能体:Supervisor和多个Researcher智能体独立运行
  • 并行执行:多个章节可以同时研究和生成
  • MCP集成:广泛支持Model Context Protocol,可接入外部工具
  • 状态累加:使用operator.add进行状态累加,简单但可能产生冗余

架构演进分析

1. 状态管理的优化

Legacy版本问题:

# 简单的状态累加,容易产生冗余
completed_sections: Annotated[list[Section], operator.add]

当前版本改进:

# 精确的状态控制,避免重复累积
# 同一字段支持累加和覆盖两种更新模式,根据具体场景选择
supervisor_messages: Annotated[list[MessageLikeRepresentation], override_reducer]

2. 工具调用的结构化

历史版本中的工具调用相对简单,而最新版本引入了更复杂的工具绑定机制,针对研究场景进行深度优化:

# 当前版本:结构化工具绑定
lead_researcher_tools = [ConductResearch, ResearchComplete, think_tool]
research_model = (
    configurable_model
    .bind_tools(lead_researcher_tools)
    .with_retry(stop_after_attempt=configurable.max_structured_output_retries)
    .with_config(research_model_config)
)

3. 错误处理和重试机制

最新版本在多个层面实现了robust的错误处理:

# 结构化输出重试
.with_structured_output(ClarifyWithUser)
.with_retry(stop_after_attempt=configurable.max_structured_output_retries)

# Token限制检查
if is_token_limit_exceeded(researcher_messages, model_token_limit):
    researcher_messages = remove_up_to_last_ai_message(researcher_messages)

4. 配置系统的演进

最新版本采用了更加灵活的配置系统:

class Configuration(BaseModel):
    # 支持多种搜索API
    search_api: SearchAPI = Field(default=SearchAPI.TAVILY)
    
    # 细粒度的模型配置
    summarization_model: str = Field(default="openai:gpt-4.1-mini")
    research_model: str = Field(default="openai:gpt-4.1")
    compression_model: str = Field(default="openai:gpt-4.1")
    final_report_model: str = Field(default="openai:gpt-4.1")

这种设计允许针对不同任务使用不同的模型,实现了成本和性能的平衡。

结论

随着LLM的能力越来越强,Agent设计中更多决策权会交给模型,但是在Deep Research这种场景下,好像还是以工作流作为基本实现思路会更加合适一些,用于确保生成研究内容的质量下限。

Open Deep Research的核心优势在于其分层架构的精妙平衡

  • 状态管理的精确性:通过override_reducer机制避免了传统累加模式的状态污染问题,这在长时间运行的研究任务中尤为重要

  • 并发策略的智能化:不同于固定并发数的简单方案,其动态调整机制能根据任务复杂度优化资源使用

  • 成本控制的细粒度:分层模型选择策略在保证质量的同时有效控制了运营成本

对于正在构建类似系统的开发者而言,Open Deep Research的模块化设计理念、异步并发策略,以及多模型协同,都值得借鉴。