百万并发QPS-分布式架构设计

813 阅读22分钟

一、设计原则

1、水平扩展:通过增加服务器而非提升单机性能来扩展

2、无状态化:服务节点不存储会话状态,便于横向扩展。

3、数据分片:通过Sharding分散数据库压力。

4、异步处理:使用消息队列削峰填谷。

5、服务解耦:微服务架构

6、缓存优先:多级缓存降低后端负载。

7、过载保护:限流、熔断防止系统雪崩。

8、最终一致性:在可用性和一致性间取得平衡

二、分层设计

百万QPS分布式架构分层设计.jpg

(一)客户端层

1、CDN(内容分发网络):缓存静态资源(图片、JS/CSS文件)、AWS CloudFront/Akamai(静态资源缓存 + 动态加速),减少源站压力

2、Web/移动端应用:用户直接交互的界面(如浏览器、APP)。

3、SDK/API客户端:封装业务逻辑的客户端库(如支付SDK、地图API)。

4、客户端缓存:浏览器本地存储LocalStorage/SessionStorage、HTTP缓存策略ETag/Max-Age、Cache-Control/ETag

5、请求合并:批量API调用(如GraphQL)

(二)接入层(Load Balancing)

架构分层-接入层.jpg

流量入口.jpg

1、负载均衡器(LB)

接入层-负载均衡.jpg

1.1 硬件LB

F5硬件、A10(百万级SSL/TPS/TLS,高并发场景需配合软件LB使用)、LVS(Direct Routing模式)+ TCP协议优化,LVS使用DPDK加速(可达200万PPS),DPDK提升网络包处理能力

SSL终端:TLS硬件加速卡(如Intel QAT)

1.2 软件LB

Nginx(OpenResty动态路由,Worker进程数=CPU核心数)、HAProxy、Envoy(支持L4/L7层负载均衡)、Nginx启用epoll多路复用(C1000K连接)

1.3 云服务

AWS ALB/NLB(AWS)、阿里云SLB(自动扩展,支持百万级QPS),CLB(腾讯云)

2、API网关

接入层-API网关.jpg

2.1 组件:Kong(插件化限流/JWT验证)、Envoy(xDS动态配置)、Traefik、Apache APISIX(动态上游+服务发现)、自研网关(基于Netty实现长连接管理)

2.2 云服务:AWS API Gateway、阿里云API网关。

2.3 动态限流:Redis + 令牌桶算法(如lua-resty-limit-traffic),自适应阈值

2.4 统一鉴权/限流

3、动态DNS

云服务:AWS Route53、阿里云DNS。

Anycast:实现全球就近接入(如Cloudflare)

GeoDNS + Anycast(实现地域就近解析)

4、安全防护

1)WAF:ModSecurity(防CC攻击/SQL注入)

2)防护:Cloudflare/AWS Shield(抗DDoS + WAF)

5、缓存与加速

1)Nginx: proxy_cache内存缓存

2)网关: Redis集群缓存热点API

3)连接与协议优化

开启TCP/UDP加速(如DPDK)

长连接代替短连接,长连接优化,减少TCP握手开销

连接池优化

IO多路复用

(三)应用层-无状态化设计

架构分层-应用层.jpg

1、微服务集群-按业务垂直拆分

1.1 Spring Cloud:Eureka(服务发现)、Feign(声明式RPC)、Hystrix(熔断)、Spring Cloud Alibaba(Sentinel熔断+Nacos注册中心)

1.2 Dubbo:阿里开源的RPC框架,适合高并发场景、一致性Hash负载均衡

1.3 Thrift:二进制高效序列化

1.4 gRPC:高性能RPC框架,支持HTTP/2和Protobuf序列化、gRPC(ProtoBuf编码+HTTP/2多路复用)

RPC通信优化.jpg

1)高性能实现

  序列化:Protobuf(比JSON小60%)

  协议:HTTP/2(多路复用)+ gRPC

  连接池:每个客户端维护10-20个长连接

2)关键指标

  单连接QPS≥5万

  平均延迟<3ms(同机房)

3)代码示例(gRPC优化)

// 1、高性能gRPC服务端
Server server = ServerBuilder.forPort(8080)
    .executor(Executors.newFixedThreadPool(32))  // 独立线程池
    .addService(new MyServiceImpl())
.build();

// 2、客户端连接池
ManagedChannel channel = NettyChannelBuilder.forTarget("dns:///serviceA")
    .keepAliveTime(30, TimeUnit.SECONDS)  // 保活检测
    .maxInboundMessageSize(100_000_000)   // 100MB消息支持
.build();

负载均衡策略对比

策略类型适用场景QPS影响实现示例
轮询(RoundRobin)实例性能均衡低开销Dubbo默认
最少活跃调用处理能力动态调整中开销Ribbon
一致性哈希需要会话保持高开销Ketama算法

2、消息队列-削峰填谷

消息队列架构.jpg

Kafka(日志场景):高吞吐量、低延迟的消息中间件(用于日志、事件流处理)。

RocketMQ(事务消息)/Pulsar集群(百万级TPS)分区+副本:阿里云消息队列,支持百万级TPS。

1)Kafka优化配置

# 生产者
  linger.ms=20  # 批量发送延迟
  batch.size=16384  # 16KB批次

  # Broker
  num.io.threads=8  # 磁盘IO线程
  log.flush.interval.messages=10000

  # 消费者
  max.poll.records=500  # 单次拉取量

2)吞吐能力

单分区:10万QPS(1KB消息)

集群:百万QPS(10分区×3副本)

预分配Partition,使用Zero-Copy技术,消费者组水平扩展

3)MQ写操作合并批量提交:每批100ms或500条

3、异步处理

应用层-异步处理流程.jpg

非核心流程异步处理,线程池+MQ削峰,CompletableFuture并行调用

3.1 事件驱动:Reactive Spring(WebFlux非阻塞IO)

3.2 线程池:动态大小(核心线程数=CPU*2)

3.3 补偿机制:死信队列+重试

3.4 线程模型优化

1)Boss线程:1-2个(仅处理连接)

2)Worker线程:CPU核数×2

3)业务线程池:动态大小(队列容量≤1000)

3.5 对象池化:减少GC压力(Young GC<50ms)

1)数据库连接池(HikariCP)

2)JSON解析器池(Gson实例)

3)线程池复用(避免频繁创建)

// 1. 无状态Session存取
@GetMapping("/user")
public User getUser(@RequestHeader String token) {
    return redisTemplate.opsForValue().get(token); // 集中存储
}

// 2. 本地缓存+异步更新
@Cacheable(cacheNames = "products", cacheManager = "caffeine")
public Product getProduct(String id) {
    return productDao.get(id); // 自动缓存
}

// 3. 并行调用优化
public CompletableFuture<Result> process() {
    return CompletableFuture.supplyAsync(this::step1, pool)
           .thenCombine(CompletableFuture.supplyAsync(this::step2, pool),
           this::mergeResults);
}

4、无状态服务集群

Session集中存储(Redis)

实例管理:通过Sidecar模式(Istio流量镜像/金丝雀发布)实现服务网格化治理。

(四)服务层-解耦核心逻辑

架构分层-服务层.jpg

1、配置中心

服务注册与发现.jpg

Apollo:携程开源的配置管理平台,支持灰度发布。

Nacos:阿里开源的动态服务发现和配置管理。

Etcd(Watch机制动态生效)

Zookeeper/Consul:服务注册与发现

1.1 技术选型

  CP模型:ZooKeeper(强一致性)

  AP模型:Nacos/Eureka(高可用性)

1.2 优化要点

  客户端缓存服务列表(防注册中心雪崩)

  心跳检测间隔≤5s(快速感知下线)

1.3 组件功能对比

维度ZooKeeperNacosConsulApollo
定位分布式协调服务动态服务发现与配置管理平台服务网格与多数据中心管理分布式配置中心
核心功能分布式锁、集群管理、Leader 选举、服务注册(早期)、元数据存储服务注册与发现、动态配置管理、DNS 服务、健康检查服务发现、健康检查、键值存储、多数据中心支持、安全通信(TLS/ACL)配置集中管理、实时推送、权限控制、灰度发布、版本审计
数据模型树形结构(ZNode)分组Group+ 数据ID(Data ID)键值对(KV Store)命名空Namespace+ 集群+应用
一致性协议ZAB(类似 Paxos)CP默认或 APRaft最终一致性(数据库+缓存)
生态集成Kafka、Hadoop、DubboSpring Cloud AlibabaEnvoy、Kubernetes无直接生态依赖
性能高(读多写少场景)中(依赖数据库)中(Raft协议开销)中(依赖数据库和缓存)
优势成熟稳定、高性能、低延迟一体化解决方案、支持多协议(DNS/GRPC)开箱即用、支持多数据中心、安全性强配置实时生效、权限控制精细、支持灰度
劣势功能单一、API 复杂、无原生 UI生态成熟度不如 Zookeeper配置复杂度较高、性能不如 Zookeeper依赖数据库、学习曲线较陡
适合团队大数据、分布式系统专家微服务开发团队跨地域、安全敏感型团队企业级应用开发团队

1)ZooKeeper

核心功能:

分布式协调:通过临时节点(Ephemeral Node)实现Leader选举、分布式锁。

服务注册:早期用于服务发现(如 Dubbo 默认注册中心),但需自行实现健康检查。

元数据存储:存储集群配置、路由信息等关键数据。

仅需分布式协调功能(如锁、选举)。

与 Kafka、Hadoop 等大数据生态深度集成。

典型场景:

Kafka 分区Leader选举、Hadoop HDFS NameNode协调。

分布式锁(如防止重复下单)。

2)Nacos

核心功能:

服务发现:支持基于DNS和GRPC的服务发现,自动剔除不健康实例。

动态配置:支持多环境(DEV/TEST/PROD)配置管理,配置变更实时推送。

服务治理:结合Sentinel实现熔断降级,与Spring Cloud Alibaba深度集成。

微服务架构需要一体化解决方案(服务发现 + 配置管理)。

基于Spring Cloud或Dubbo开发,追求开箱即用。

典型场景:

微服务架构中的服务注册与配置管理(如 Spring Cloud应用)。

动态调整服务参数(如线程池大小、超时时间)。

3)Consul

核心功能:

服务网格支持:与Envoy集成,实现服务间通信的加密和流量管理。

多数据中心:支持跨数据中心的服务发现和数据同步。

安全通信:内置TLS加密和ACL权限控制。

跨数据中心或需要服务网格支持。

对安全性要求高(如金融、医疗行业)。

典型场景:

跨地域的微服务架构(如全球部署的SaaS服务)。

需要强安全性的金融或政务系统。

4)Apollo

核心功能:

配置灰度发布:指定部分客户端接收新配置,逐步验证后再全量发布。

权限审计:记录配置变更历史,支持回滚和操作审计。

多环境隔离:开发、测试、生产环境配置完全隔离。

配置复杂度高,需多环境、多集群管理。

需要灰度发布或精细权限控制。

典型场景:

电商大促活动配置(如动态调整限流阈值)。

需要精细权限控制的企业级应用(如银行核心系统)。

2、服务治理

Hystrix/Resilience4j:Netflix开源的容错框架。

Sentinel:流量控制、熔断降级、系统自适应保护。

Spring Cloud熔断降级.jpg

Sentinel配置:

// 熔断规则:5秒内异常比例>50%触发
  DegradeRule rule = new DegradeRule("resA")
    .setGrade(RuleConstant.DEGRADE_GRADE_EXCEPTION_RATIO)
    .setCount(0.5)  // 阈值50%
.setTimeWindow(10);  // 熔断10秒

分级降级策略

故障级别措施影响范围
1级限流(80%流量)非核心功能
2级熔断下游服务单个业务线
3级返回本地缓存/默认值全局

3、分布式缓存

分布式缓存.jpg

3.1 Redis集群(Pipelining批量操作,Codis/Twemproxy3),16分片+3副本(单分片10万QPS),TLS+多线程、支持数据分片和主从复制

3.2 Proxy模式:Twemproxy/Codis(透明分片)

3.3 Memcached:简单键值缓存,适合读多写少场景。

3.4 本地缓存:Caffeine(多级缓存降级)、Guava Cache(堆外内存+软引用)

1)Caffeine:W-TinyLFU算法(99%命中率)

2)失效策略:TTL + 主动刷新

3)大小限制:堆内存20%(防OOM)

3.5 优化策略:

1)缓存预热

2)多级缓存架构:LocalCache → Redis → DB

3)热点Key:本地缓存+二级Hash分片

4)缓存雪崩:随机过期时间(基础300s±60s)

5)缓存穿透:布隆过滤器,过滤无效请求,减少数据库压力。

6)大Value:压缩(Snappy)+ 分块存储

代码示例

// 1. 多级缓存查询
public Product getProduct(String id) {
    // 1. 查本地缓存
    Product product = localCache.get(id);
    if (product == null) {
        // 2. 查Redis
        product = redis.get(id);
        if (product == null) {
            // 3. 查DB + 回填
            product = db.query(id);
            redis.setEx(id, product, 300);
        }
        localCache.put(id, product);
    }
    return product;
}

4、分布式锁

Redlock:基于Redis的分布式锁算法。

Zookeeper:通过临时节点实现锁机制。

5、分布式事务

Seata:阿里开源的分布式事务解决方案(AT模式)。

Saga模式:长事务补偿机制,适合跨服务操作。

方案适用场景所属层级
2PC/XA强一致性,数据库事务数据层(数据库协调)
TCC高并发,业务补偿应用层+服务层
Saga长事务,最终一致性应用层+服务层(MQ)
本地消息表异步确保,可靠性应用层+数据层

(五)数据层-高并发存储

架构分层-数据层.jpg

1、数据库

1.1 OLTP:MySQL(Vitess分库分表)+ PXC集群

MySQL分库分表(ShardingSphere),水平拆分+垂直拆分,32分库(单库5000QPS)

1)分片策略:

  水平分库:按用户ID哈希(16个库)

  水平分表:按时间范围(每月1表)

  基因法:关联数据同库(如用户和订单)

2)性能配置:

  # MySQL 8.0优化
  # 总内存70%
  innodb_buffer_pool_size = 64G

  # SSD配置
  innodb_io_capacity = 4000

  # 组提交优化
  binlog_group_commit_sync_delay = 100
// 分库分表路由
String shardKey = "user_" + userId.hashCode() % 16;
DataSource ds = determineDataSource(shardKey);

1.2 OLAP:ClickHouse(列式存储)+ TiFlash(实时分析)

1.3 分库分表:MyCat、ShardingSphere(支持水平拆分)。

1.4 NewSQL:TiDB、CockroachDB(HTAP能力,兼容MySQL,支持分布式事务)。

1.5 云数据库:AWS Aurora、阿里云PolarDB(自动分片,百万级QPS支持)。

1.6 NoSQL:MongoDB(分片集群+读写关注配置)、Cassandra(多DC部署+QUORUM一致性)

1.7 时序数据库:InfluxDB

2、数据同步与备份

Canal:MySQL binlog解析,实现数据同步。

Debezium:基于Kafka的CDC(变更数据捕获)工具。

3、搜索引擎

搜索引擎设计.jpg

Solr:企业级搜索平台,适合复杂查询场景。

Elasticsearch:分布式全文检索,支持高并发查询,多副本,倒排索引+冷热数据分离(查询<10ms)

1)分片策略:主分片=节点数×1.5(如10节点→15分片)

2)写入优化:批量提交(每批1000条或1MB)

3)查询优化:预聚合+并行scroll

4、文件存储

文件存储设计.jpg

1)Ceph/MinIO(EB级扩展)

2)分布式文件系统HDFS

EC编码 vs 传统副本技术

特性EC编码传统副本(如3副本)
存储开销m/k(如k=6, m=3时为50%)200%(3副本需3倍存储)
容错能力可容忍m个块丢失仅容忍2个副本丢失(需3副本)
计算开销编码/解码需要额外计算(CPU密集型)无额外计算,直接复制数据
适用场景冷数据、大规模存储、成本敏感型系统热数据、低延迟、高可用性需求场景

小文件问题

问题:EC编码对小文件(如KB级)的存储效率低,因编码开销可能超过数据本身。

合并小文件:将多个小文件打包为一个大文件后再编码。

混合策略:对热数据使用副本,对冷数据使用EC编码。

存储类型吞吐量适用场景
对象存储10GB/s图片/视频
文件存储5GB/s日志/备份
块存储低延迟IOPS数据库

5、数据优化

5.1 冷热分离:热数据内存,温数据SSD,冷数据HDD

5.2 TiFlash列式存储

5.3 读写分离:主库写,从库读(使用ProxySQL),主从架构+Proxy路由

5.4 主从复制与多副本

5.5 数据压缩

5.6 缓存与DB一致性

缓存与DB一致性-1.jpg

缓存与DB一致性-2.jpg

缓存与DB一致性-3.jpg

延迟双删的时机问题

延迟时间难以确定(例如固定延迟1秒):

如果延迟过长:可能仍有新读请求写入旧数据。

如果延迟过短:可能无法覆盖DB主从同步延迟(若DB是读写分离架构)。

消息队列重试的可靠性

消息队列可能因积压或消费失败导致重试不及时。

多次重试可能引发缓存频繁删除,影响性能。

解决方案:

1)强制读主库(避免主从延迟)

写操作后一段时间内,让读请求直接访问主库(可通过中间件或注解控制)。  

缺点:主库压力增大。

2)延迟双删 + 合理延迟时间

第二次删除缓存的延迟需覆盖主从同步时间 + 事务提交时间(例如经验值500ms-1s)。  

优化:动态调整延迟(例如监听主从同步位点)。

3)引入版本号或时间戳

写DB时记录数据版本号,读请求回填缓存时校验版本号,仅当缓存版本≤DB版本时才允许写入。

// 写请求
     updateDB(data);
     // 从DB获取最新版本
     version = getCurrentVersion();
     deleteCache();
     
     // 读请求
     data = readCache();
     if (data == null) {
         data = readDB();
         if (data.version >= cache.version) {
             // 校验版本
             writeCache(data);
         }
     }

4)最终一致性

监听DB Binlog(如Canal、Debezium)

通过订阅DB变更日志异步删除/更新缓存,避免业务代码耦合。

设置缓存过期时间:

为缓存设置较短过期时间(如1s),即使出现不一致,数据最终会通过过期时间自我修复。

(六)基础设施层-保障SLA

1、网络

网络层.jpg

专线:AWS Direct Connect(跨AZ低延迟)  

弹性IP:浮动IP实现快速故障转移

网络优化:SRIOV/DPDK内核旁路

SDN:Calico/Flannel(容器网络隔离)

Anycast网络:通过BGP实现就近接入

2、计算资源

计算资源.jpg

云主机:AWS EC2 Spot实例(成本优化)  

裸金属:物理机部署Redis/MySQL(避免虚拟化开销)

弹性:Cluster Autoscaler + Spot实例

隔离:cgroups + namespaces

多活:单元化部署架构

存储:NVMe SSD+RDMA

成本控制:混部+Spot实例+弹性资源池

3、容器化与编排

3.1 Kubernetes(K8s):多AZ部署、容器编排、自动化部署、HPA自动扩缩容、服务发现

3.2 Docker:轻量级容器化技术,实现环境隔离。

3.3 动态扩缩容

水平扩展.jpg

1)K8s HPA:基于CPU/自定义指标自动扩缩

2)预热机制:扩容时先加载缓存数据

3)横向扩展:无状态节点可快速扩容

4)扩容:Kubernetes + Cluster Autoscaler

5)负载均衡:动态权重调整(如Consul-Template

6)配置健康检查自动剔除故障节点

4、监控与告警

监控与运维.jpg

4.1 监控组件

指标监控:Prometheus(VictoriaMetrics集群)、Grafana 、AlertManager

日志分析:ELK(Elasticsearch + Logstash管道优化 + Kibana)、Filebeat、ELK Stack(每秒处理100万条日志)、Loki+ClickHouse(低成本存储)

全链路追踪:Jaeger/SkyWalking(采样率100%),分布式追踪,SkyWalking(自动埋点),Pinpoint

自愈:Ansible+Argo Rollouts

4.2 网关层监控

LB网关层监控.jpg

流量指标:QPS、连接数、响应时间(P99/P95)、5xx错误率

健康检查:节点存活状态、熔断比例

安全防护:DDoS攻击检测、WAF拦截日志

4.3 应用服务监控

微服务中间件监控.jpg

服务治理:接口成功率、线程池状态、GC频率

依赖调用:RPC耗时、熔断器状态、跨机房延迟

消息队列:积压量、消费延迟、分区健康度

性能关键指标

组件优化目标监控指标告警阈值
本地缓存命中率>95%cache.hit.rate<90%
线程池队列积压<1000threadpool.queue.size>800
Redis访问P99延迟<5msredis.cmd.latency>10ms
Young GC频率<2次/秒jvm.gc.young.count>5次/秒
异步任务积压<1万条mq.backlog>5000

性能指标监控

核心指标目标值工具链
QPS≥1,000,000Prometheus
延迟(P99)≤50ms(P99≤200ms)Jaeger/Datadog
错误率<0.01%ELK日志
5xx错误率>0.5% 持续5分钟Prometheus+Alert
扩容速度30秒/节点K8s+HPA
消息积压≤1000条Prometheus+Grafana+Burrow(作为数据源)
GC停顿时间>200ms/次Grafana+JVM监控
Redis内存使用率>85%Zabbix+自定义脚本
节点CPU LOAD>核心数*2Nagios+Telegraf

4.4 数据存储监控

存储缓存监控.jpg

缓存层:命中率、内存碎片率、大Key扫描

数据库:主从延迟、锁等待时间、连接池水位

大数据组件:HDFS块状态、Spark任务堆积

监控指标

层级关键指标告警阈值
缓存命中率<90%
数据库主从延迟>1s
搜索查询延迟(P99)>500ms
文件上传失败率>0.1%

5、CI/CD流水线

Jenkins/GitLab CI:自动化构建、测试、部署。

ArgoCD:GitOps持续交付工具。

智能运维(AIOps):基于历史数据的故障预测

6、混合云/多云管理

Terraform:基础设施即代码(IaC),实现多云资源编排。

KubeSphere:多集群管理平台,简化运维复杂度。

Ansible:配置批量下发

三、各层扩展

(一)客户端层

1、性能数据

1)移动端RTT:50-300ms

2)Web端首屏时间: <1s

3)缓存命中率: 60-80%

2、扩展方式

CDN边缘节点分发;请求合并与批处理;客户端本地缓存

3、主要瓶颈点

网络抖动和丢包;DNS解析延迟;弱网环境性能差

4、解决方案

HTTP/3(QUIC)协议;预加载+懒加载;智能DNS+IP直连

(二)接入层

1、性能数据

1)LVS: 1M+ CPS

2)Nginx: 50K-100K RPS

3)TLS握手: 1-5ms(硬件加速)

2、扩展方式

水平扩展LB集群;Anycast+BGP;自动弹性伸缩

3、主要瓶颈点

SSL/TLS加解密开销;四层转发瓶颈;DDoS攻击风险

4、解决方案

SSL硬件加速卡;DPDK优化网络栈;多活流量调度

(三)应用层

1、性能数据

1)单节点: 10K-50K RPS

2)线程切换开销: 1-5μs

3)序列化耗时: 10-100μs

2、扩展方式

无状态水平扩展;容器化+K8s HPA;请求分片路由

3、主要瓶颈点

GC停顿(STW);线程竞争;序列化瓶颈

4、解决方案

协程/纤程模型;Zero-Copy序列化;分级线程池隔离

(四)服务层

1、性能数据

1)RPC延迟: 0.5-3ms(同机房)

2)服务网格开销: <5%

3)熔断阈值: 50-100ms

2、扩展方式

微服务独立扩缩容;读写分离;功能分片

3、主要瓶颈点

分布式事务;服务雪崩;热点调用

4、解决方案

最终一致性;熔断降级策略;本地缓存+防穿透

(五)数据层

1、性能数据

1)Redis: 100K+ OPS

2)MySQL: 5K-10K TPS

3)磁盘IOPS: 10K-100K

2、扩展方式

读写分离+多副本;分库分表;冷热数据分层

3、主要瓶颈点

锁竞争;索引效率;持久化延迟

4、解决方案

无锁数据结构;内存数据库;异步刷盘+WAL

(六)基础设施层

1、性能数据

1)网络带宽: 10-100Gbps

2)跨机房延迟: 1-5ms

3)虚拟化开销: <3%

2、扩展方式

混合云资源池;裸金属+容器混部;网络功能虚拟化

3、主要瓶颈点

NUMA效应;虚拟网络瓶颈;资源争抢

4、解决方案

RDMA/SmartNIC;SR-IOV直通;精细化cgroup控制

(七)各层优化

1、高并发读场景

客户端缓存 -> CDN -> 应用层缓存 -> Redis集群 -> DB只读副本

2、高并发写场景

接入层限流 -> 消息队列削峰 -> 分库分表写入 -> 异步刷盘

3、低延迟交易场景

QUIC协议 -> DPDK负载均衡 -> 内存计算 -> 持久化日志

4、各层平衡CAP原则

1)接入层/应用层优先保证AP

2)数据层根据场景选择CP或AP

3)基础设施层确保C为前提的可用性

四、容灾与高可用

容灾设计.jpg

1、多机房部署

同城双活:两个机房同时提供服务,延迟<1ms

异地多活:跨地域数据同步(使用DRC复制)

混沌工程:模拟故障演练,定期注入故障测试系统韧性,定期模拟机房断电/网络分区,通过Chaos Mesh模拟网络分区/节点宕机

2、容灾策略

多活架构:3个以上可用区(如AWS us-east-1a/1b/1c),单元化部署(如阿里云EDAS)

限流降级:非核心接口返回兜底数据

1)服务熔断(Hystrix/Sentinel)

2)流量控制(令牌桶/漏桶算法)

流量调度:DNS秒级切换 + GSLB健康检查

3、故障自动转移: 服务自动摘除与恢复

4、突发流量处理

1)监控告警:QPS突破阈值 → 触发AutoScaling策略

2)扩容动作:K8s自动扩容Pod → LB动态注册新节点

3)降级预案:非核心服务降级 → 保障主干链路

5、安全防护

网络层: Anycast IP + DDoS清洗

传输层: TLS 1.3 + 证书轮换

应用层: JWT鉴权 + API签名

数据层: 敏感字段加密(AES-256)

五、全链路压测

全链路压测.jpg

基于影子库的流量回放,定期模拟真实流量测试

工具:JMeter + InfluxDB + Grafana

1、实施步骤:

1)线上流量镜像回放

2)逐步加压至200%预期QPS

3)监控CPU/内存/网络IOPS

4)从单服务压测到全链路压测

5)从低负载逐步增加到峰值负载

2、基准测试:

使用wrk进行HTTP基准测试

wrk -t12 -c1000 -d60s --latency api.example.com/v1/endpoint

峰值流量测试:

wrk -t100 -c5000 -d60s --latency http://seckill-api/start?item_id=123

3、性能压测指标

层级QPS指标延迟要求监控指标
客户端层100万+<100ms(P99)请求成功率、缓存命中率、重试率
接入层150万+(冗余)<5ms(P99)连接数、吞吐量、错误率、CPU使用率
应用层120万+<50ms(P99)线程池状态、GC时间、服务响应时间
服务层80万+/服务<30ms(P99)缓存命中率、队列深度、消息处理延迟
 数据层50万+/分片<20ms(读)查询耗时、IOPS、连接数、复制延迟
20万+/分片<50ms(写)
基础设施  节点健康状态、网络带宽、磁盘IO

六、演进路线

1、初期:单体架构 + 垂直扩展(单机488核),云服务托管(如ALB+RDS)

2、中期:服务拆分 + 水平扩展(K8s集群),自建K8s+Redis Cluster

3、成熟期:Serverless架构 + 边缘计算,全栈自研(如DPDK网关、智能调度)

4、注意事项:

1)避免过早优化,先通过压测定位瓶颈

2)考虑使用eBPF技术进行内核级优化

3)关注CPU缓存行对齐等底层优化

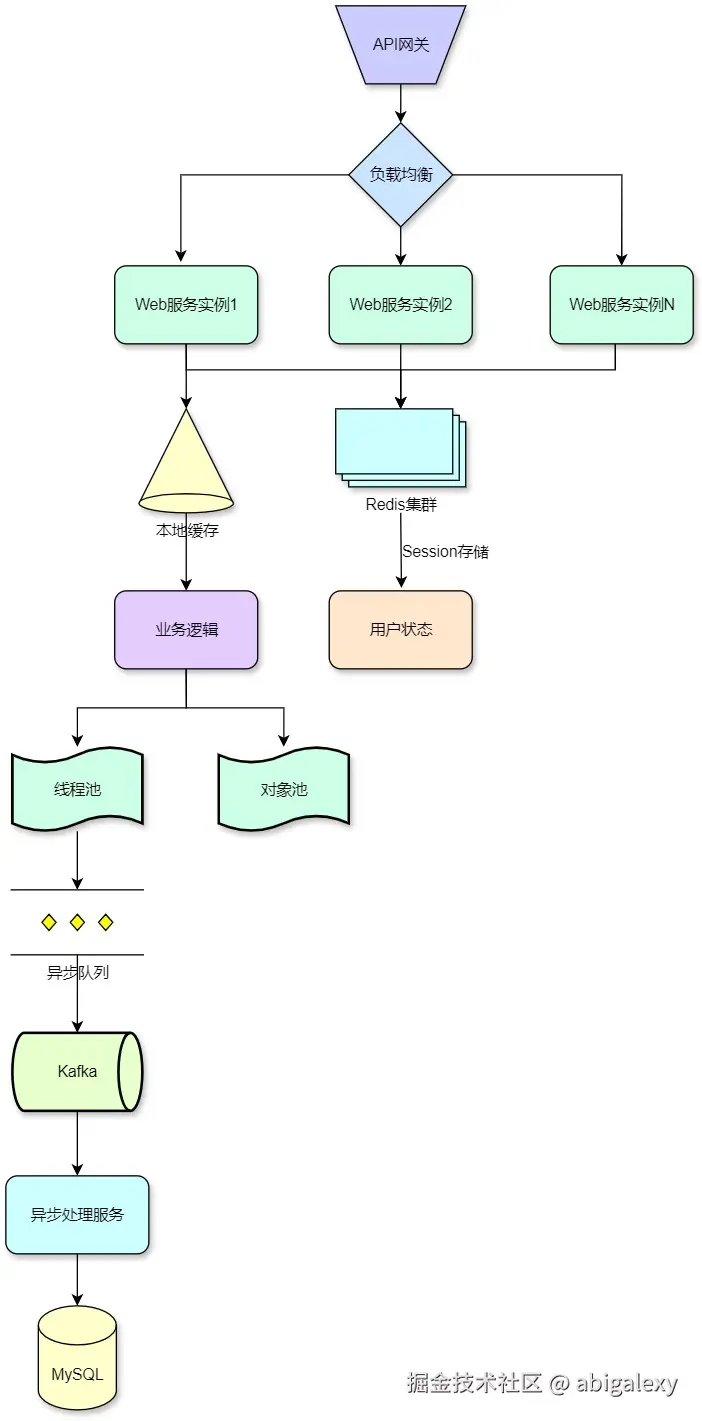
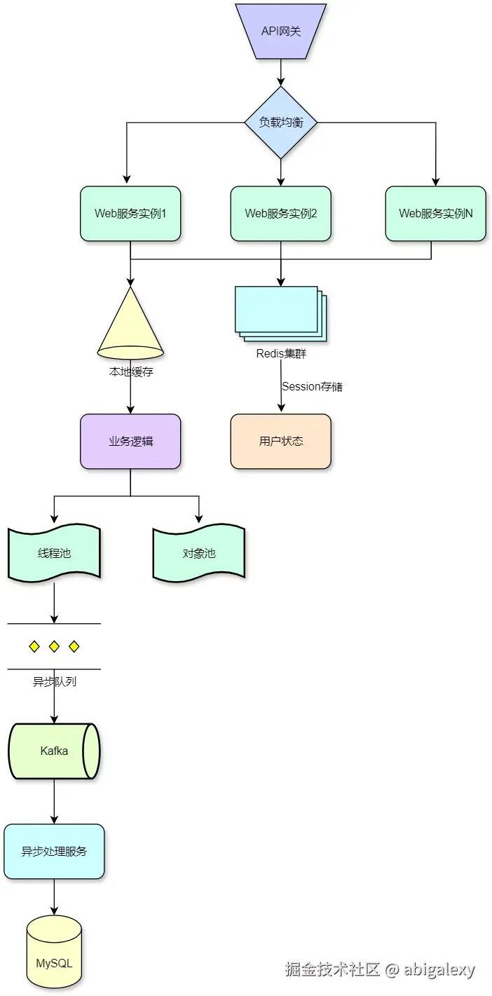
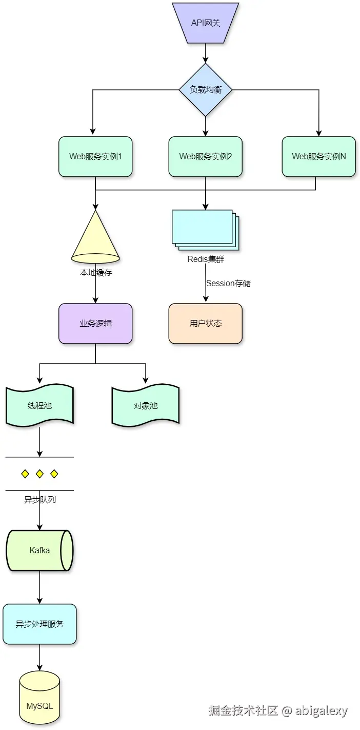
七、百万级QPS-电商秒杀示例

百万级QPS-电商秒杀系统数据流.jpg

部署架构物理拓扑.jpg

部署规格参考

组件配置数量高可用方案特殊优化
API网关16C32G/万兆网卡20双机房互备+VIP漂移内核调优: net.ipv4.tcp_tw_reuse=1
秒杀服务Pod4C8G/500并发200K8s HPA自动扩缩容JVM参数: -XX:+UseZGC
Redis分片64G内存/禁用持久化32每个分片1主2从+哨兵大页内存: transparent_hugepage=always
Kafka节点32C128G/4TB NVMe SSD1003副本+机架感知num.io.threads=16
MySQL分库64C256G/16TB SSD16半同步复制+MGRinnodb_buffer_pool_size=192G