结构化战略思维的自我修养

53 阅读1分钟

前言

信息时代充斥着易变性、不确定性、复杂性,面临海量数据信息,在突破固有化思维,走出被动思维方式的“舒适区”,结构化战略思维至关重要。

推荐语

结构化战略思维以数字和逻辑为工具,自信的面对问题,分析和分解,并快速提出解决方案,使得我们成为解决问题的高手。

内容脑图

认识结构化战略思维

认识结构化战略思维.png

结构化战略思维方法论和原则

结构化思维方法论和原则.png

结构思维的五步法

麦肯锡五步法.png

工具和方法

结构化战略思维的五步方法论

扫描全能王 2025-8-10 12.47_1.JPG

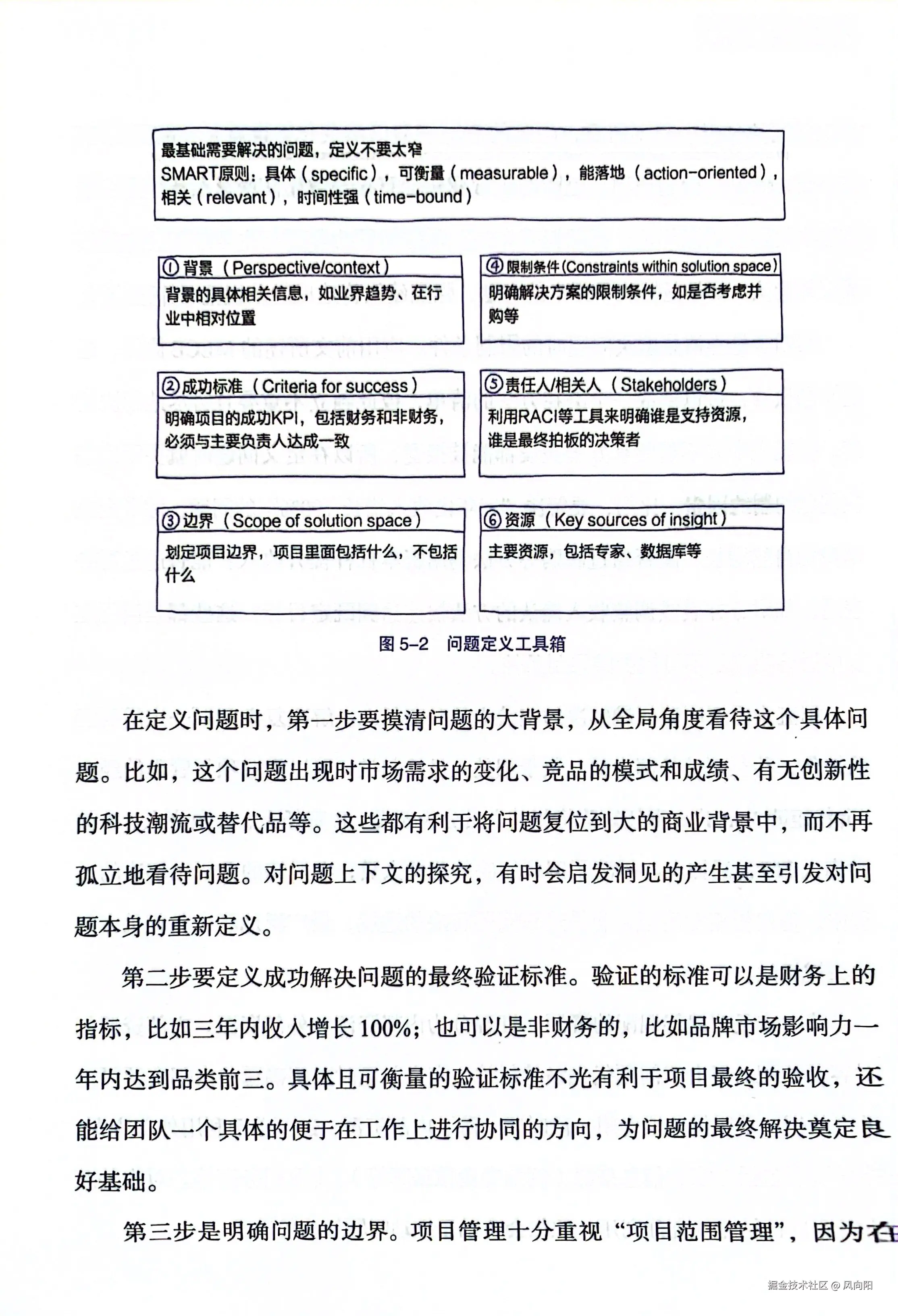
问题定义

问题定义工具-1.JPG

问题定义工具-2.JPG

问题分解

扫描全能王 2025-8-10 12.47_4.JPG

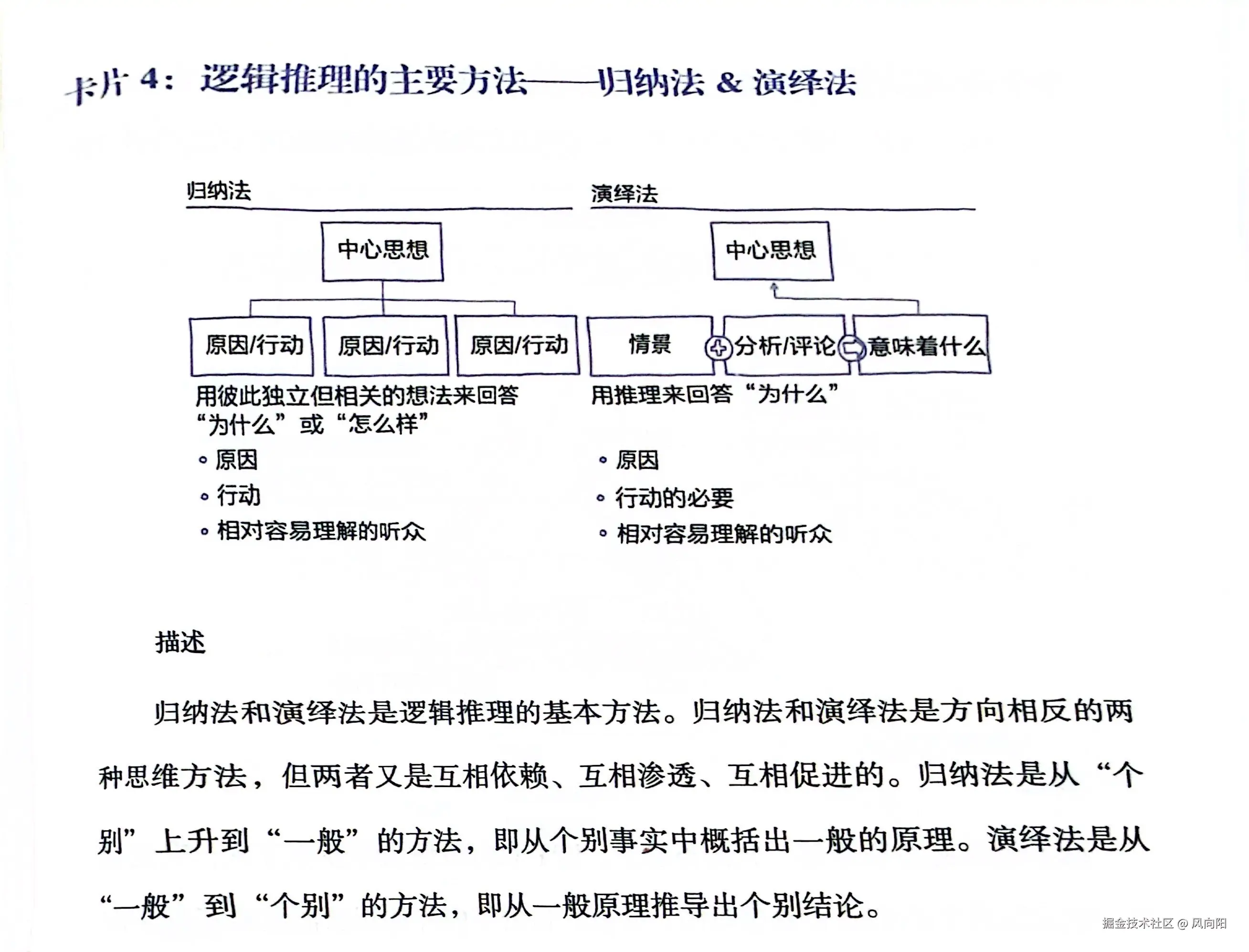
逻辑推理-归纳和演绎

扫描全能王 2025-8-10 12.47_5.JPG

沟通方式

扫描全能王 2025-8-10 12.47_6.JPG

PPT工具

扫描全能王 2025-8-10 12.47_15.JPG

扫描全能王 2025-8-10 12.47_16.JPG

工具PPT-3- 2025-8-10.png

波特五力模型

波特五力模型.JPG

SWOT分析

SWOT分析.JPG

总结

总结.png

写在最后

结构化战略思维,增加面对“跨界”、“跨领域”问题的信心和勇气,完善解决问题的能力,是一种拨云见日的利器。