Ai Agent 自研项目 VS 字节扣子,差点超越?

425 阅读6分钟

作者:小傅哥
博客:bugstack.cn

沉淀、分享、成长,让自己和他人都能有所收获!😄

大家好,我是技术UP主小傅哥。

媲美Dify,堪比扣子?🤔 哈哈哈,经过哐哐的一顿卷,小傅哥这套 Ai Agent 项目,已经做出一版智能对话体(对接UI),在单一方面的功能体验上,确实可以和市面的 Ai Agent 产品握握手啦 🤝!效果很是不错,本文提供了视频和截图。

什么是 Ai Agent?

做的越多理解的也越透彻,Ai Agent 更像是对人的行为的理解。一个人再有力气,也没法一天完全一年全部的工作,而是需要我们把这些工作,做好规划、定好目标、完成执行、结果检查,循序渐进的执行再到最终交付。

那么,Ai Agent 也是一样的,Ai Token 提升的在高(等于人的力气),也没法一次做完所有事情。所以在结合了 Prompt(提示词)Advisor(记忆、RAG)Tool(MCP),也可以把一整个大任务,细分为独立的小块,每一块做好规划、执行、审查和交付。所以 Ai Agent 再趋向一个人的行为。

跟着小傅哥,吃上一碗细糠! 可能你也做过一些学习的项目,但往往这些项目都是一些功能逻辑的叠加和 CRUD 的拼装 + 好看一些的脸面(UI)。但是跟着小傅哥学习,给你的就不只是一个项目,还会带着你做架构,搞设计,用优雅的方式进行编码,深度积累编程思维和编码能力。

🧧 文末已提供整套 Ai Agent 实战项目的全套代码 + 各个分支章节的文档(含视频),学习起来非常爽!

一、先上效果 - 堪比扣子!

😂 做的多了,也做的久了。我发现,Ai Agent 所有模块架构好后,剩下的就是 Prompt 提示词质量的对比。Prompt = Ai Agent 大脑! 目前小傅哥演示的这套自研的 Ai Agent 就是反复优化 Prompt 的结果。

1. 对话场景 - 通用场景

1.1 截图效果

左侧是AI思考执行过程,右侧是最终执行结果。通过我们的提问,AI Agent 进行分析规划执行监督,再到最终的结果产生。有了这样的步骤,最终的总结阶段数据就会更加准确。

1.2 视频效果(对比扣子)

占位符!!

2. 日志分析 - ELK 辅助提效(公司里非常需要这样的场景)

2.1 采集分析

如图,是一个系统日志 ELK + Ai Agent 的运行简图,通过 MCP 服务的对接,让 Ai Agent 具备检索日志的能力,再结合分析话术,以此来完成日志的自动化分析。

2.2 数据案例

在互联网公司中,都会有一套类似 ELK 的分布式日志系统,之后各个应用会上报数据。研发在接收到系统报警和运营反馈线上问题的时候,研发就需要进入到 ELK 查看系统日志的情况,以此分析线上问题。

2.3 智能分析

通过 Ai Agent 分析 ELK 应用系统分布式日志,自动排除出限流用户的相关信息,来辅助研发日常工作提效。

二、系统设计 - 这是一个正经项目!

Ai Agent 会的模型架构会趋向稳定并形成标准,之后便是 Prompt + MCP + Client 多链路动态执行迭代和优化。所以,把架构定义好,具备强扩展性是非常有必要的,也是程序员👨🏻‍💻工作价值的体现。—— 堆功能只等于 demo 案例,驾驭架构解决复杂问题才是核心价值体现!

1. 库表设计

  • 这里小傅哥设计了一套非常灵活的 Ai Agent 库表结构,满足动态配置各项资源,再由程序动态化的随时加载和使用。
  • 有了这样的库表,我们就可以按需配置出多种使用类型的 Ai Agent,之后对话或者 Job 任务方式执行使用。

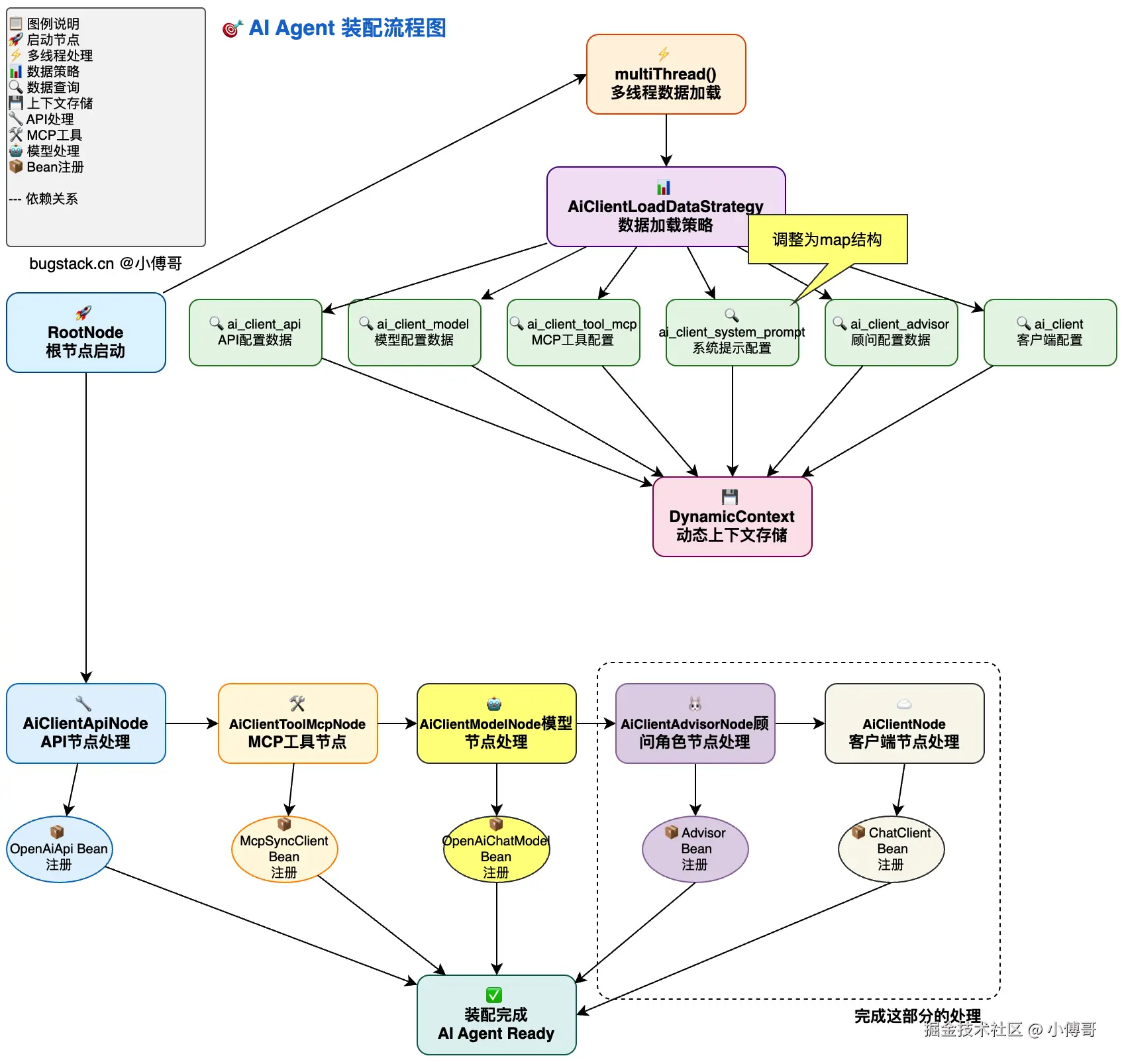
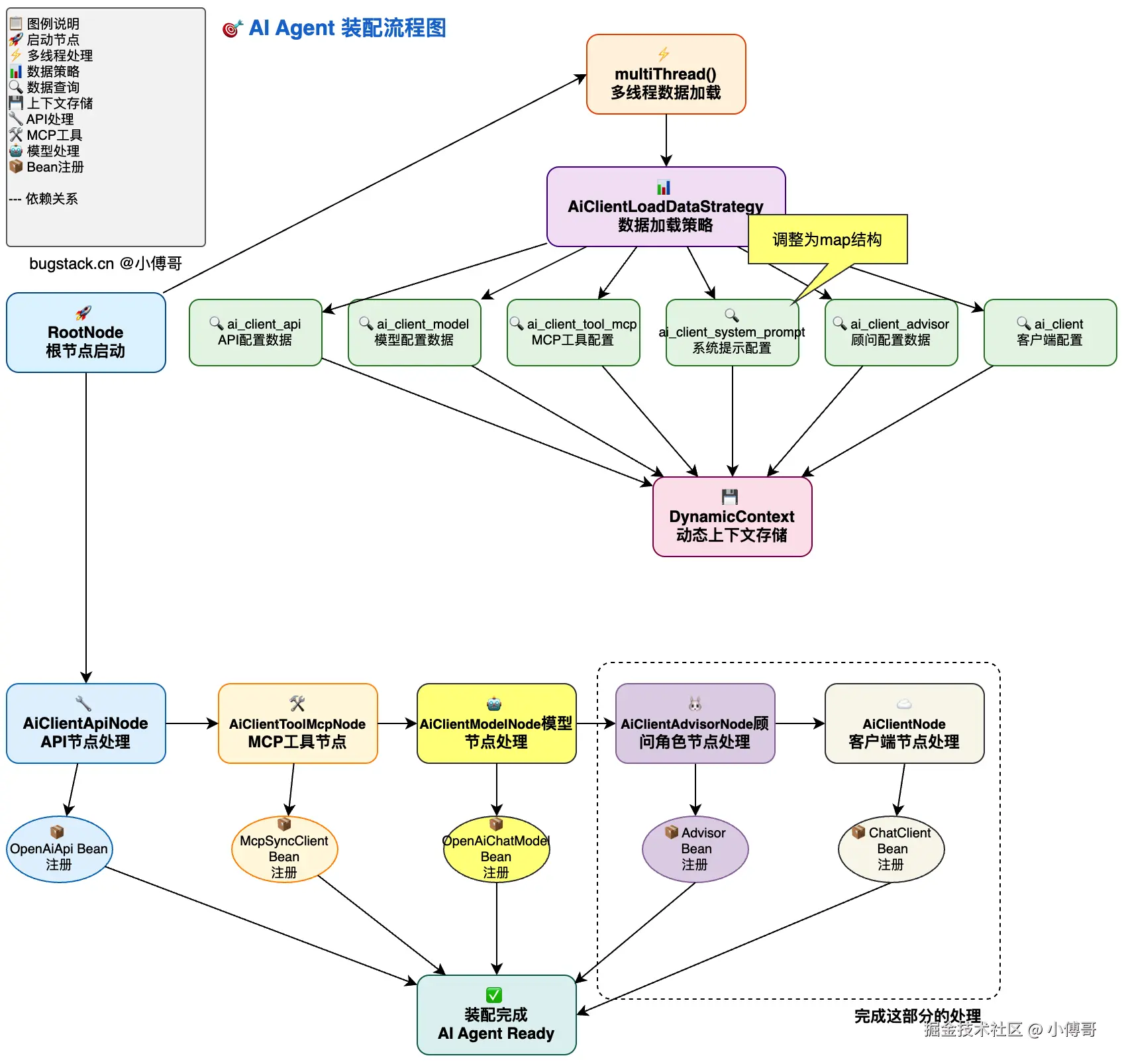
2. 数据加载

如图,整体 ChatClient 客户端实例化过程;

  • 首先,以构建 AiClientNode 的对话客户端为目的,已经完成了相关的元素实例化步骤。本节这里要处理的是,顾问角色的构建,以及构建 AiClientNode 节点。
  • 之后,AiClientNode 的构建,是关联了其他各项元素的,所以在构建时,需要在 AiClientNode 节点,从 Spring 容器通过 getBean 的方式,检索到对应的各项元素。
  • 注意,ai_client_system_prompt 系统提示词,需要修改为 Map 结构数据。这样更方便我们从数据里获取,哪些是属于当前 AiClientNode 构建时所需的元素。

3. 执行分析

如图,不同方案实现的 Agent 流程;

Ai Agent 的处理过程也是分为几类的,用于适应不同的场景使用;

  1. 固定N个步骤,这类的一般是配置工作流的,提高任务执行的准确性。如,一些检索资料、发送帖子、处理通知等。
  2. 顺序循环调用,配置 Agent 要执行的多个 Client 端,以此顺序执行。适合一些简单的任务关系,并已经分配好的动作,类似于1的方式。
  3. 智能动态决策,这类是目前市面提供给大家使用的 Agent 比较常见的实现方式,它会动态的规划执行动作,完成行动步骤,观察执行结果,判断完成状态和步骤。并最终给出结果。

4. 功能架构

如图,从Agent服务的装配到接口调用和响应的关系图;

  • 以程序启动为开始,进行自动化装配。这个过程我们先把一些想预先启动的数据库中的 agent 配置所需的 client 客户端进行服务初始化。之后写入到 Spring 容器,方便在执行 Agent 时进行使用。前面有伙伴问,为什么把实例化的对象写入到 Spring 容器,这里就是原因
  • 客户端(UI),进行 POST 接口请求,这个过程需要封装一个 SSE 流式响应的接口,让 Step 1~4 各个执行步骤,把过程信息写入到流式接口。这里要注意,需要给接口返回的对象添加上对应的类型(什么步骤、什么节点、什么过程),以便于反馈给用户 Agent 在做什么。

三、课程目录

整个课程分3个阶段讲解,包括;RAG、MCP,之后进入 Agent 阶段的学习。前面打好基础,后面进入应用。哪怕是小白,也可以跟着一起实战起来,而且每个阶段都有部署运行效果,越学越爽。

项目地址:t.zsxq.com/GwNZp