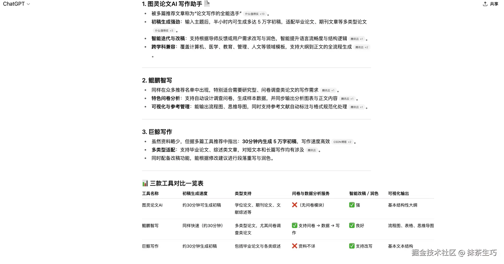
7款免费AI论文写作工具推荐:毕业论文一键生成神器

108 阅读8分钟

在当今学术写作范畴内,毕业论文以及各类学术论文的撰写,常常令众多学子与研究人员承受巨大压力。伴随人工智能技术迅猛发展,AI论文写作工具应运而生,为人们带来极大便利。这些工具不但能够提高写作效率,还能在一定程度上提升论文质量。接下来,为大家推荐7款免费的AI论文写作工具,它们堪称毕业论文一键生成神器。

1. 瑞达写作:让论文写作轻松无忧

工具链接: 瑞达写作

工具简介:于论文写作进程中,选择适宜的工具可使我们少走诸多弯路。我曾使用过的一个平台极为值得推荐,其改稿功能乃是核心优势所在。该平台能够智能拆解导师给出的意见,精准定位需修改的要点,自动优化文本,还能依需求调整改写长度。即便需要表格、流程图甚至代码,也可一键生成,无需切换工具。当然,它的其他功能也相当出色,比如30分钟就能生成5万字的初稿,涵盖多种论文类型,对于问卷类论文还能生成问卷和样本数据并完成分析,参考文献能够自动交叉引用,平台自身还自带丰富素材。仅改稿功能的精准与高效,便足以解决很多人写作时遇到的难题。

优点:

  • 一键生成完整初稿:只需输入论文题目,即可迅速生成内容完整、逻辑清晰的论文草稿,支持毕业论文、综述论文、问卷研究等多种类型。
  • 智能改稿与解析导师意见:内置语义解析与内容重构引擎,能够精准理解用户或导师的反馈,智能优化文本结构、语言表达以及段落衔接,全面提升内容的可读性和专业度。
  • 轻松降AI率与查重:集成了先进的降重算法与AIGC率控制技术,能有效降低查重率与AI检测率,帮助用户避免学术合规风险。
  • 支持问卷调查类论文:平台内置问卷生成和数据研究模块,支持问卷生成、样本数据构造、统计分析与正文撰写的全过程自动化,特别适合社科类用户。
  • 智能文献交叉引用:支持文献引用交叉识别、自动编号与格式化,确保学术规范;同时可根据内容自动生成逻辑结构图与可视化图表,增强论文的表现力。

图片介绍:瑞达写作

2. Scribbr AI

工具链接: Scribbr AI

工具简介:Scribbr AI是专门为学术论文写作设计的工具,支持论文生成、优化以及自动化文献引用。它尤其适用于毕业论文、学术研究和论文摘要的生成。Scribbr提供免费试用功能,方便用户了解其各项功能。

优点:

  • 自动生成摘要与内容:可以自动生成论文摘要、引言和内容段落。
  • 强大的文献引用管理:具备强大的文献引用和格式管理功能。
  • 免费试用体验:免费试用版本支持基础的论文生成和引用管理。

缺点:

  • 免费版功能受限:完全免费版的功能有限,高级功能需要订阅。
  • 适合短篇论文:适用于较简短的论文写作,对于长篇论文的支持有限。

图片介绍:Scribbr AI

3. ChatGPT

工具链接: ChatGPT

工具简介:ChatGPT能够快速生成论文框架、摘要以及章节内容,大大加快了写作进程。它的多轮对话功能有助于拓展研究视角,激发新颖的论点,尤其适合在选题阶段进行头脑风暴。不过,由于它是基于公开数据训练的,生成的内容可能会与文献重复,存在查重风险。

优点:

  • 操作简便快捷:操作简单,能够快速生成论文内容。
  • 提升写作效率:作为人工智能工具,可加快写作进程,显著提高工作效率。
  • 优化语言表达:辅助润色语句,使论文内容更加流畅、易于理解。
  • 促进公平竞争:为不同语言背景的研究者提供支持,减少因语言能力差异带来的不利影响。

缺点:

  • 适合短篇写作:适用于较简短的论文写作,长篇论文写作难度较大。
  • AI率检测风险:未针对AIGC检测进行处理,查出来的AI率可能较高。
  • 虚假参考文献:AI会自行编造虚假参考文献。

图片介绍:ChatGPT

4. WriteSonic

工具链接: WriteSonic

工具简介:WriteSonic是一款功能强大的AI写作工具,能够根据提供的关键词生成论文段落、摘要和其他学术内容。它支持多种论文类型的自动生成,并且为学术论文提供了优化模板。WriteSonic提供免费的基本功能,适合生成短篇论文或论文的初稿。

优点:

  • 多种模板支持:提供多种论文模板,满足不同学科的写作需求。
  • 操作简单高效:操作简便,可以快速生成论文内容。
  • 免费字数生成:免费版支持一定字数的自动生成。

缺点:

  • 免费版功能局限:免费版功能有限,长篇论文需要付费解锁。
  • 复杂需求需升级:某些复杂的学术需求可能需要更高版本。

图片介绍:WriteSonic

5. Grammarly

工具链接: Grammarly

工具简介:Grammarly主要是一款语法检查工具,但它也具备一些AI写作功能,特别是在优化论文语言流畅度和语法方面表现出色。它能为论文提供实时的语法和拼写修正建议,是许多学生和研究人员在写作过程中不可或缺的好帮手。

优点:

  • 强大语法检查:具备强大的语法检查功能,有助于提升论文质量。
  • 实时写作建议:提供实时写作建议,优化语言和风格。
  • 免费基础检查:免费版本支持基础语法检查。

缺点:

  • 免费版功能基础:免费版仅提供基本的语法检查功能。
  • 高级功能需付费:高级功能(如内容重写、风格分析)需要付费。

图片介绍:Grammarly

6. Jasper AI

工具链接: Jasper AI

工具简介:Jasper AI(原名Jarvis)是一款全面的AI写作工具,能够帮助用户生成各种类型的文章,包括学术论文。它具备快速生成论文段落、摘要和报告的功能,适用于撰写论文初稿、改写段落和优化论文内容。

优点:

  • 高质量内容生成:能够生成高质量的内容,适用于学术论文的各个部分。
  • 多种模板助力:提供多种模板,帮助生成不同类型的学术写作。
  • 免费试用体验:提供免费试用,让用户感受其强大功能。

缺点:

  • 免费试用短期:免费试用期较短,长期使用需要付费订阅。
  • 长篇内容需优化:生成长篇论文时,内容可能需要多次优化。

图片介绍:Jasper AI

7. 智谱清言

工具链接: 智谱清言

工具简介:智谱清言可以系统化地构建论文框架,智能生成摘要及章节内容,大大提升学术写作的效率。它支持多轮深度交互的对话机制,能够通过语义理解与逻辑推理,为研究者提供跨学科视角的学术洞察,特别在选题论证、理论框架搭建等关键环节展现出创新价值。但需要注意的是,该平台基于公开语料库训练,生成的文本存在与既有文献语义相似的风险。

优点:

  • 快速生成部分内容:能快速生成部分论文内容,大幅提升写作效率。
  • 高效写作助力:人工智能工具可显著加快写作进程,让写作事半功倍。
  • 润色语句:辅助润色语句,使论文内容更流畅、易于理解。

缺点:

  • 适合短篇论文:适用于较简短的论文写作,对长篇论文的写作支持有限,难度较大。
  • AI率检测问题:未针对AIGC检测进行专门处理,生成的文本可能被检测出较高的AI率。
  • 虚假参考文献风险:AI可能会编造虚假的参考文献,需要谨慎核查。

图片介绍:智谱清言

以上便是为大家推荐的7款免费AI论文写作工具,它们各有特色与优势,也存在一些不足之处。大家可依据自身实际需求和写作状况进行选择。期望这些工具能够助力大家更高效地完成论文写作,让毕业论文的撰写不再困难。但同时也要留意,在使用这些工具时要合理运用,确保论文的质量和学术规范。