上海人工智能训练师3级全套备考资料

1,153 阅读2分钟

25年上海人工智能训练师,8月24开考。

下面是相关考试信息,以及相关备考资料。

补贴政策

取得证书后,符合条件的可申请职业技能提升补贴

中级(四级):补贴2600元

****高级(三级):补贴3250元

在职可领 80%,失业领全额

一、考试内容

1. 理论考试

闭卷机考,90分钟,100分

  • 判断题40题(每题0.5分,共20分)

  • 单选题140题(每题0.5分,共70分) 

  • 多选题10题(每题1分,共10分)

合格标准:≥60分

2. 操作技能考核

计算机机考,120分钟,100分

  • 业务分析(25分) 

  • 智能训练(35分) 

  • 智能系统设计(35分)

  • 培训与指导(5分) 

合格标准:≥60分  

补考规则:单科不及格者可单独补考。 

二、理论知识考试大纲

1. 基本要求(15%)

  • 职业道德、职业守则核心内容

  • 法律法规知识(如劳动法、网络安全法、知识产权法)

2. 业务分析(20%)

  • 业务流程设计工具(数据采集/处理/存储/治理工具)

  • 业务模块优化方法(数据挖掘、知识图谱、聚类分析)

3. 智能训练(30%)

  • 数据处理规范(缺失值处理、特征工程、数据标注)

  • 算法测试(模型评估指标、超参数调优、容器化技术)

4. 智能系统设计(30%)

  • 数据拆解与分析(特征降维、时序分析、网络分析)

  • 人机交互设计(原型设计、多模态交互、UX原则)

5. 培训与指导(5%)

  • 培训方法选择、实践教学技巧、技术指导方法

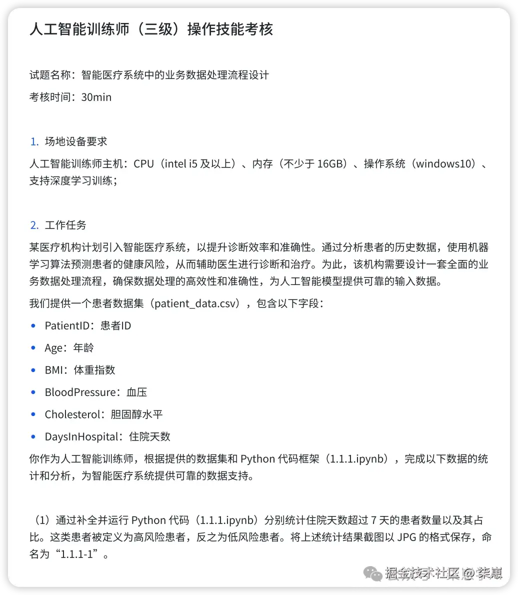
三、操作技能考核大纲

1. 业务分析(25%)

  • 设计业务数据采集/处理/审核流程(如电商用户行为分析、智能交通系统)

  • 优化业务模块(如情感识别系统、金融服务预警模块) 

2. 智能训练(35%)

  • 制定数据清洗与标注规范(如医疗研究数据、信用评分模型) 

  • 开发与测试模型(随机森林预测、线性回归优化、决策树应用) 

3. 智能系统设计(35%)

  • 数据分析与优化(智能照明、健康手环、家居环境控制系统的分析报告)

  • 人机交互流程设计(图像识别、手写数字识别、表情识别的交互优化) 

4. 培训与指导(5%)

  • 编写初级培训讲义(如零售分析系统、医疗影像诊断系统的数据处理指导) 

图片

图片

图片

图片

图片

图片

资料下载地址:

mp.weixin.qq.com/s/nBNAvRvG-…