2025年AI论文生成器测评!这7个AI工具别错过~

210 阅读7分钟

在当今学术研究快节奏的大环境之中,撰写论文常常成为众多学者以及学生所面临的一项巨大挑战。时间紧迫、写作思路遭遇阻碍、查重压力等诸多问题,致使论文写作变得困难重重。然而伴随人工智能技术的迅猛发展,一系列强大的 AI 论文生成工具应运而生,为我们提供了有效的解决办法。接下来,就为大家推荐 7 个不容错过的 AI 工具,它们会助力你轻松应对论文写作难题。

1. 瑞达写作:让论文写作变得轻而易举

工具链接: 瑞达写作

工具简介:瑞达写作这一平台,是专门为解决论文写作难题而精心打造的强大利器。它的速度快得出奇,只要输入标题,短短 30 分钟内就能为用户生成一篇万字以上的高质量初稿。无论是毕业论文、学术综述,还是问卷研究,它都能够高效地完成,大大缩短了论文写作的周期。更值得一提的是它具备智能改稿功能,能够精准地理解导师给出的意见,智能优化文本内容,还可以依据需求灵活调整篇幅,并且能轻松生成所需的图表、代码等复杂内容,让修改过程愈发符合心意。它还内置了降重与降低 AIGC 率的技术,能有效控制查重风险,让用户不再为重复率而烦恼。有了瑞达写作,繁琐的论文工作变得简单又高效,用户可以把宝贵的时间投入到更具创造性的探索中,轻松提升学术写作的效率和质量。

优点:

  • 论文写作从未像这般轻松,30 分钟就能生成 5 万字的论文初稿。
  • 涵盖毕业论文、文献综述、计算机类、问卷类等多种论文类型。
  • 能自动拆解导师意见,依照需求调整改写长度,使改稿效率翻倍。
  • 问卷类论文首发,可自动生成问卷以及信度达标的样本数据,还附带数据分析与可视化图表。
  • 一键生成表格、流程图、代码,减少手动排版和撰写的时间。
  • 集成了先进的降重算法与 AIGC 率控制技术,有效降低查重率与 AI 检测率,帮助用户规避学术合规风险。
  • 参考文献自动交叉引用、上标格式统一,彻底告别手动分析引用。
  • AI 率和查重率双保障:生成内容的查重率与 AI 检测率通常控制在 7%-25% 之间,让用户无需再担心论文查重问题。

图片介绍:瑞达写作

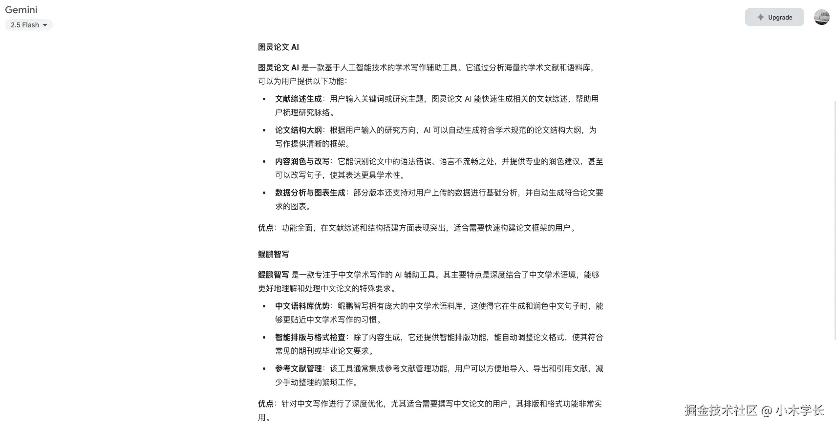
2. Gemini

工具链接: Gemini

工具简介:Gemini 能够高效地生成论文结构、摘要与章节内容,能显著提升学术写作的效率。它的多轮对话机制结合了语义理解与推理能力,能为选题、理论构建等环节提供跨学科的支持。不过,由于它是基于公开语料进行训练的,生成的内容可能与现有的文献存在语义相似的情况。

优点:

  • 能够快速生成论文内容,极大地提升写作效率。
  • 借助 AI 工具,加速写作流程,轻松提高产出。
  • 智能润色句子,使论文表达更加流畅、清晰易懂。

缺点:

  • 更适合短篇论文写作,对于长篇内容的支持有限,处理起来难度较高。
  • 未针对 AIGC 检测进行优化,生成的文本可能存在较高的 AI 检测风险。
  • 可能会生成虚构的参考文献,需要用户自行核实查证。

图片介绍:Gemini

3. AI Writer

工具链接: AI Writer

工具简介:AI Writer 是一款简单易用的 AI 写作工具,专注于为学术写作提供高质量的内容生成服务。它可以根据用户输入的关键词或话题自动生成论文段落,非常适合用于生成论文的初稿。AI Writer 能够在较短的时间内生成论文内容,帮助学生快速开启论文写作的进程。

优点:

  • 自动生成符合学术规范的高质量论文部分内容。
  • 提供论文结构优化功能,确保论文内容流畅。

缺点:

  • 免费版的字数限制较大,无法生成长篇论文。
  • 需要用户自行调整论文的结构和格式。

图片介绍:AI Writer

4. ChatGPT

工具链接: ChatGPT

工具简介:ChatGPT 可以快速生成论文框架、摘要及章节内容,显著加快写作的进程。它的多轮对话功能有助于拓展研究视角,激发新颖的论点,尤其适用于选题阶段的头脑风暴。然而由于它是基于公开数据进行训练的,生成的内容可能与文献重复,存在查重风险。

优点:

  • 操作简单便捷:可以快速生成论文内容。
  • 提升写作效率:人工智能工具可加快写作进程,大幅提高工作效率。
  • 优化语言表达:辅助润色语句,使论文内容更加流畅、易于理解。
  • 促进公平竞争:为不同语言背景的研究者提供支持,减少语言能力差异带来的不利影响。

缺点:

  • 适用于较简短的论文写作,对于长篇论文的写作难度较大。
  • 未针对 AIGC 检测进行处理,查出来的 AI 率可能较高。
  • AI 会自行编造虚假参考文献。

图片介绍:ChatGPT

5. QuillBot

工具链接: QuillBot

工具简介:QuillBot 是一款非常受欢迎的 AI 写作工具,专注于语法优化、段落重写和内容生成。它支持用户通过关键词生成论文内容,并提供多种写作模式,适用于不同学科的论文写作。QuillBot 的免费版提供了基础的文章生成和改写功能,有助于提升论文的质量。

优点:

  • 支持论文内容重写和段落生成。
  • 提供实时语法和拼写检查功能,确保写作质量。
  • 免费版支持一定字数的生成。

缺点:

  • 免费版功能有限,长篇论文需要付费。
  • 高级功能如语义分析和风格修改需要订阅。

图片介绍:QuillBot

6. Jasper AI

工具链接: Jasper AI

工具简介:Jasper AI(原名 Jarvis)是一款综合性的 AI 写作工具,能够帮助用户生成各种类型的文章,包括学术论文。Jasper AI 具备快速生成论文段落、摘要和报告的功能。它适用于撰写论文初稿、改写段落和优化论文内容。

优点:

  • 生成高质量的内容,适用于学术论文的各个部分。
  • 提供多种模板,有助于生成不同类型的学术写作。
  • 提供免费试用,让用户体验其强大功能。

缺点:

  • 免费试用期较短,长期使用需要付费订阅。
  • 生成长篇论文时,内容可能需要多次优化。

图片介绍:Jasper AI

7. 鲲鹏智写:一站式论文深度解决方案平台

工具链接: 鲲鹏智写

工具简介:

  • 免费范文参考:拥有海量的论文范文资源,可免费浏览,无需注册,也没有广告干扰,查阅更加高效顺畅。
  • 内容覆盖广泛:平台涵盖经济、管理、法学、医学、文学、教育、计算机等数十个学科领域,能够满足不同专业用户的学习与研究需求。
  • 写作指导实用:提供论文格式模板、写作技巧指导,帮助用户规范论文结构,提高写作质量。

图片介绍:鲲鹏智写

以上这 7 个 AI 论文生成工具各有特色,无论是在生成速度、内容质量,还是功能多样性方面,都能为论文写作提供有力的支持。用户可以根据自己的需求和使用场景,选择最适合自己的工具。希望这些工具能帮助用户在论文写作的道路上一帆风顺,取得优异的学术成果。