GPT5横空出世:AGI卡壳,未见跨越式升级,深度解析

188 阅读10分钟

GPT-5发布深度解析:AI大模型发展的转折点与行业思考

核心摘要

OpenAI正式发布GPT-5,虽然在多项测试中位居第一梯队,但升级幅度未达预期,被网友戏称为"GPT4.6"。本次发布凸显了AI大模型发展的四个关键趋势:能力增长放缓、垂直化发展、商业价值待挖掘、AGI仍需时日。实际测试案例和行业分析,深度解读GPT-5的真实表现及其对AI行业发展的深远影响。

关键词: GPT-5``AI大模型``能力增长放缓``垂直化发展``编程能力``语音对话``商业价值``AGI


目录

  • • 发布概况与初步印象
  • • GPT-5性能测试全面解析
  • • 核心功能深度体验
  • • 定价策略
  • • 行业发展深度思考
  • • 未来展望与结论

哈喽,好久不见(粤)

Ai领域的第一梯队的万众瞩目的Open AI,终于迎来了更新,Chat GPT 5

深夜蹲了一波直播GPT5,这次的更新升级的方面几个板块,但是升级的幅度和效果并没有特别的惊艳。

先说结论

核心结论

总结一句话:Open AI AGI遇阻未见跨越式升级

行业发展现状思考

在这里引发了我们进一步的思考,现在AI大模型到了一个什么样的阶段?

  1. 1. AI大模型能力增长放缓
  2. 2. 模型发展会越来越垂直
  3. 3. AI应用的商业价值有待开发
  4. 4. AGI为时尚早

让我们开始吧


预期与现实的差距

山姆奥特曼在还没发布GPT5之前,对GPT5的夸赞太高了,使得大家把预期拉的很高。

实际直播和简单测评的结果上来看,升级的体感不是很明显。

网友更愿意把GT5称之为"GPT4.6"

而且让人哭笑不得的是,开头就把直播是柱状图片画错了(狗头,果然世界就是巨大的草台班子)

更好玩的是,整场GPT5直播的最大的赢家可能是Cursor,为什么呢?看完这篇文章你就知道了哈哈哈

核心改进点

当然,这次GPT5做到的是,更少的幻觉,更加的快速,更低的价格,更少的token消耗,更加稳定,而且开放了免费用户直接上手体验。

体验地址: chatgpt.com/

图片


GPT-5性能测试全面解析

综合能力评估

结论,在测试榜中,OpenAI GPT5整体毫无疑问是在第一梯队的第一。但是大部分都高不了很多,也就多出一点点,实际使用体感上,没有明显的感觉。

文字能力上和之前差不多,但是AI味更少了。

WebDev Arena编程测试

首先我们先来看一下榜单更新的都有哪些内容?

WebDev Arena 是一个专注于评测各种 AI 模型在网页开发(如 HTML、CSS、JavaScript 等实际编程任务)

重要结论

迄今为止用于实际编码的最佳模型。

图片

各领域排名表现

GPT-5 在文本领域占据主导地位,在每个主要类别中排名 #1:

测试类别排名表现描述
硬提示#1复杂推理任务处理能力
编码#1代码生成与调试能力
数学#1数学计算与逻辑推理
创意写作#1文本创作与表达能力
长查询#1长文本理解与处理

图片


核心功能深度体验

语音对话自然真实

新的语音模型非常流畅,感觉就像一场真正的对话。GPT-5 现在可以调整其语速并即时翻译语言,具有令人难以置信的自然性。现场多国语言的切换和效果还是真的无缝切换的流畅,没有明显的人机味。这个点上,效果挺惊喜的

Coding编程方面的重点突破

这次发布会有一半的时间都在讲关于编程方面的,甚至把Cursor CEO都请过来了。足以说明,对于AI coding方面的重视。

Cursor成为最大赢家

最有意思的是,其实open AI也有自己的这个AI编程工具,但是,这次发布会并没有使用,而是用了Cursor。在这个点上呢,就非常耐人寻味了,那么cursor在肯定是赚足了眼球的,也侧面体现了它在编程领域的地位。

图片

所以我们会开玩笑的说这次GPT5发布会最大的赢家是Cursor。

编程领域的商业价值

实际上,背后的原因是AI快速发展情况下。编程领域是AI应用的比例是最高的达到了60%以上。在商业认可度也是非常的高的,Claude、Cursor、V0、lovable等等变现能力能力我们就能够看出。所以GPT5这次在编程领域上的发力,也能够体现的出来,他们将重视这个编程板块,希望能够分到更大的蛋糕。

实际测试体验

不过,说回来实际测试的体验的效果,出来的效果呢我感觉真的不是说非常的好,只能说跟cloud持平,差不太多,看得出来GPT5注重优化了编程领域的功能和效果,在前端方面也做了优化,而且做的非常的快,真的速度很快。我们实际看几个案例

实际测试案例展示

太空3D射击游戏

第一个,这个3D射击游戏的效果呢确实生成成功了,整个画面其实跟前两天我们做的一个开源模型测试的效果差不多,会比上次强一些,确实有所提升的.比如说他在可玩性上面

wxv_4111406146592849920

跳球跑者复刻

图片

项目链接

chatgpt.com/canvas/shar…

这是一个在发布会直播的时候展示出来的一个例子。然后呢我是直接拿的他的提示词来去复刻的,画面整体其实是ok了,只是说玩的这个体验没有这么好吧,这个关卡设置的其实是不合理的。这个怪排列顺序的位置其实是成堆成堆的撞过来。

使用技巧

有个使用技巧是一定要去点开思考,不然的话它的一个生产出来的效果,其实失败率会高很多。比如说他没有在思考的话,他的这个模型生成的代码的其实是蛮差的,但是呢整体它的整个项目制作啊生成的这个速度确实是比之前快了不少。基本上不需要超过2分钟都已经搞定了

图片

AI艺术创作工具 - 交互式绘画板

wxv_4111406555671478281

项目链接

chatgpt.com/canvas/shar…

3D赛车游戏 - 极速体验

画面生成成功了,但是,这个极速是龟速,可以说无办法正常玩的地步

图片

项目链接

chatgpt.com/canvas/shar…

第三方工具已集成GPT5

可以在cursor、codebuddy、trae等上使用了


关于价格

价格优势分析

在这里的话,我们就不再去细聊关于他的这个幻觉、健康程度等等一些细节指标,因为我们用的考虑不到这些。

再重点讲一下价格。这次gt5的一个价格呢确实是性价比非常高,

用户访问政策

用户类型访问权限限制说明
免费用户可使用GPT-5有次数限制
Pro用户基本无限制使用几乎无使用限制

API价格结构

图片图片

不是,奥特曼同学,开始走已经低价拼价格的路线了吗???(狗头)


深度思考

发布会整体评价

首先,整体发布会并没有大的技术突破,让追直播的我们都感觉困了。发布过程的亮点只有可别几个,比如说语音,还有说在编程方面的提升,还有3D建模出来的城堡比较亮眼。但是呢,整体提升的效果,其实来说并没有跟其他公司拉开特别大的差距,都是以微弱的优势超过而已。

奥特曼前面宣传时,所谓的比我都还强呢?(狗头)

三个重要信号

这场发布会释放出来三个信号

1. 大模型能力增长放缓

当一个顶尖技术公司,他推出的新产品没有在主力表现在他的技术上的一些突破,从而转向了拼价格,那这个时候就说明了。现在这个技术上的突破其实是相对困难的。说明整个行业他遇到了一个发展的瓶颈。

也就是说整个行业,前面的三年多时间里发展的非常迅速,大模型的效果都是指数级的效果增长。这个期间,大模型公司都在拼命地要技术,要数据,要显卡等等资源来冲数据。而现在这种效果已经不够有效了。

发展阶段对比

就好像测试中,

  • • 22年底前把整个分数从20分冲到了60分。
  • • 22年到25年,再从60到75分,
  • • 那么现在,从80分再往上进步那就有点难了,也不单单只是堆数据,对显卡就能解决问题的。(我们看到Gork堆了20万张英伟达显卡,结果也没有很惊艳)
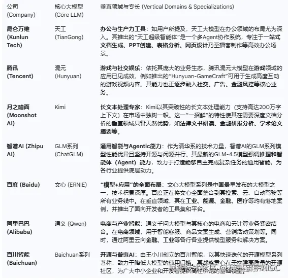
2. AI大模型发展会越来越垂直

未来AI公司发展会在垂直领域做更深度的投入,因为综合能力方面的提升这个势头已经慢慢降下来了,如果增长只有只有几个点,还不如投入更多垂直的领域去,去实践解决一个个真实问题。

图片图片

多元化发展趋势

多元化的多个AI,未来大模型的发展趋势,它不是一家独大的。它是有很多家不同调性的公司,共同发展的。不同AI大模型的核心能力不同,技能树不同。

现在哪怕AI他的发展形势放缓了之后,并不意味着它没有进步空间,大模型使用场景会更加细化,就像现在一些公司的垂直领域和专长。

3. AI应用的商业价值有待开发

现在很多人看到AI应用、AI生成就会想到廉价。就觉得这些机器算法生成,这不是人为、人工生成创造出来的,就认为是低价和甚至劣质的,需要承认的是,确实它并不完全成熟,生成的质量良莠不齐的情况,AI实际应用的结合成功的案例还不够多。AI的使用跟实际场景还是很割裂的,所以我们应该要把AI应用和实际融合、扎根,推出商业价值,才能良好发展

4. AGI 为时尚早

大模型公司它的迭代,它的提升已经放缓了,那么他想要在往上升提升的话,它需要更大的资源、资金,更大的消耗,而且提升的成效来说,会更小。

也就是现阶段的想要跨越式的进步,需要注入更多更好的新的技术、新的研究。

理性展望

当然,AI发展是不会停下的

暂缓脚步,理性思考,AGI需要更多的时间。


未来展望与结论

GPT-5的发布标志着AI大模型发展进入了一个新的阶段。虽然在技术指标上仍保持领先,但增长幅度的放缓预示着行业正从粗放式发展转向精细化运营。

未来AI行业的发展将更加注重:

  • • 垂直领域的深度优化
  • • 实际应用场景的商业价值挖掘
  • • 成本效益的平衡与优化
  • • 技术突破的新路径探索

这不是AI发展的终点,而是一个更加理性、可持续发展阶段的开始。

THIS ALL,以上就是本期的所有内容

@ 作者 / 青争鱼Echo@ 投稿或爆料,请联系邮箱:Mossecho@aliyun.com

@ 全球最棒的AI社区的知识库 / waytoagi.feishu.cn/wiki/QPe5w5…


最后,感谢你看到这里👏如果喜欢这篇文章,不妨顺手给我们点赞👍|在看👀|转发📪|评论📣

进社群一起玩AI

图片图片