7款免费AI论文生成器推荐:快速搞定学术写作难题

134 阅读8分钟

在学术写作的漫漫征途上,不少人时常遭遇形形色色的难题,诸如论文框架搭建困难重重、内容创作灵感匮乏、文献引用格式繁杂琐碎等。伴随人工智能技术的蓬勃发展,AI 论文生成器为我们呈上了崭新的解决之道。这些 AI 论文生成器能够助力我们迅速生成论文内容,提升写作效率,化解学术写作里的诸多困扰。接下来就为诸位推荐 7 款免费的 AI 论文生成器,期望能助力大家轻松攻克学术写作难题。

1. 鲲鹏智写:一站式论文深度解决方案平台

工具链接: 鲲鹏智写

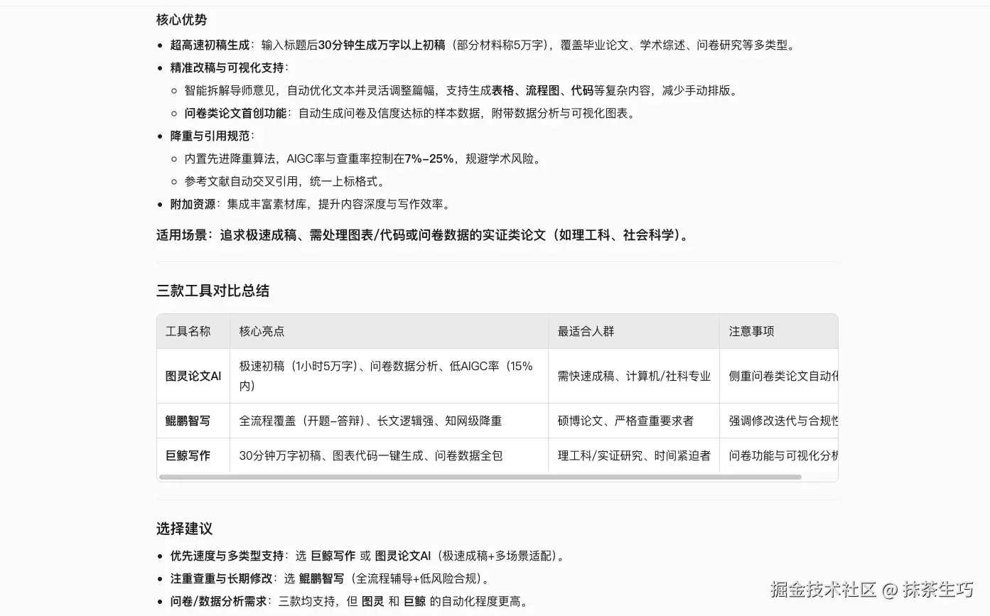
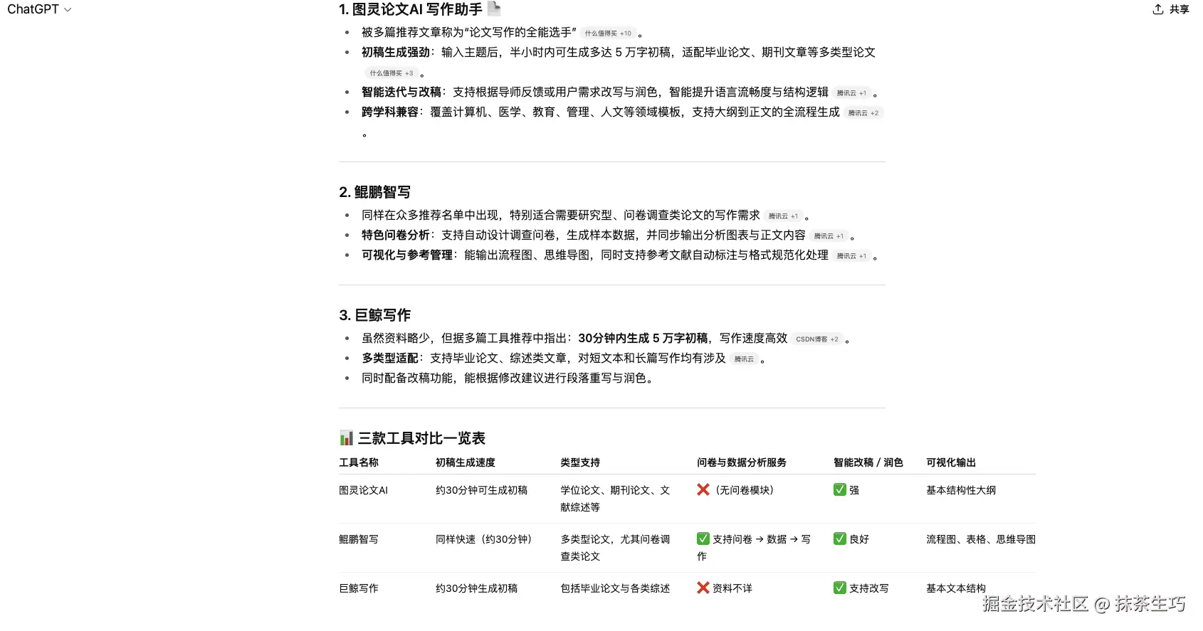
工具介绍:于论文写作进程中,挑选适宜的工具颇为关键,特别是在处理文献综述之际。鲲鹏智写这个平台实力非凡,只需输入题目,它便能自动完成一篇专业的文献综述,还能够自动剖析核心观点,并且会依照规范在综述里标注文献引用上标。此外它还能够在 30 分钟内生成 5 万字的论文初稿,涵盖毕业论文、问卷类等多种类型。在改稿方面,它能够拆解导师意见,生成表格、代码也不在话下。对于问卷类论文,它能够一站式搞定问卷、数据及分析。同时它还能自动处理参考文献交叉引用,自带数据素材,填充内容十分便利。

优点:

  • 极速生成论文初稿:用户只要输入论文题目,平台大约 30 分钟就能生成内容完整、逻辑严密的论文草稿,适用于多种论文类型,如毕业论文、综述、问卷研究等。
  • 智能改稿与导师意见解析:系统具备自然语言理解和结构优化能力,能够自动解析导师的修改建议,并进行精准润色和结构重组,提升论文质量和可读性。
  • 问卷设计与分析自动完成:平台内置社会科学研究模块,支持问卷生成、样本数据构造、统计分析与正文撰写的全过程自动化,特别适合社科类用户。
  • 学术规范全面保障:自动实现文献引用编号与交叉引用、参考文献格式标准化,确保内容符合各类论文格式规范和学术诚信要求。
  • AI 率、查重率不用愁:集成先进的降重算法与 AIGC 率控制技术,有效降低查重率与 AI 检测率,帮助用户规避学术合规风险。
  • 丰富的多类型内容支持:一键生成图表、插入代码、绘制思维导图与数学公式,满足多学科写作需求,显著增强论文的逻辑性和专业深度。

图片展示:鲲鹏智写

2. Scribbr AI

工具链接: Scribbr AI

工具介绍:Scribbr AI 是一款专为学术论文写作设计的工具,支持论文生成、优化和自动化文献引用。它尤其适用于毕业论文、学术研究和论文摘要的生成。Scribbr 提供免费试用功能,方便用户了解其功能。

优点:

  • 自动生成论文摘要、引言和内容段落。
  • 具备强大的文献引用和格式管理功能。
  • 免费试用版本支持基础的论文生成和引用管理。

缺点:

  • 完全免费版功能有限,高级功能需要订阅。
  • 适用于较简短的论文写作,对于长篇论文支持有限。

图片展示:Scribbr AI

3. 智谱清言

工具链接: 智谱清言

工具介绍:智谱清言能够系统化地构建论文框架、智能生成摘要及章节内容,能显著提升学术写作效率。它支持多轮深度交互的对话机制,通过语义理解与逻辑推理,能为研究者提供跨学科视角的学术洞察,尤其在选题论证、理论框架搭建等关键环节具有创新价值。不过需要特别留意的是,智谱清言这个平台基于公开语料库训练,生成的文本存在与既有文献语义相似的风险。

优点:

  • 能够快速生成部分论文内容,大幅提升写作效率。
  • 作为人工智能工具,可显著加快写作进程,让写作事半功倍。
  • 能辅助润色语句,使论文内容更流畅、更易于理解。

缺点:

  • 适用于较简短的论文写作,对于长篇论文的写作支持有限,难度较大。
  • 未针对 AIGC 检测进行专门处理,生成的文本可能被检测出较高的 AI 率。
  • AI 可能会编造虚假的参考文献,需要谨慎核查。

图片展示:智谱清言

4. ChatGPT

工具链接: ChatGPT

工具介绍:ChatGPT 可以快速生成论文框架、摘要及章节内容,能显著加快写作进程。它的多轮对话功能有助于拓展研究视角、激发新颖论点,特别适用于选题阶段的头脑风暴。然而由于 ChatGPT 基于公开数据训练,生成的内容可能与文献重复,存在查重风险。

优点:

  • 操作简便,能够快速生成论文内容。
  • 作为人工智能工具,可加快写作进程,显著提高工作效率。
  • 能辅助润色语句,使论文内容更流畅、更易于理解。
  • 为不同语言背景的研究者提供支持,减少语言能力差异带来的不利影响,促进公平竞争。

缺点:

  • 适用于较简短的论文写作,对于长篇论文的写作难度较大。
  • 未针对 AIGC 检测进行处理,查出来的 AI 率可能较高。
  • AI 会自己编造虚假参考文献。

图片展示:ChatGPT

5. QuillBot

工具链接: QuillBot

工具介绍:QuillBot 是一款颇受欢迎的 AI 写作工具,专注于语法优化、段落重写和内容生成。它支持用户通过关键词生成论文内容,并提供多种写作模式,适用于不同学科的论文写作。QuillBot 的免费版提供了基础的文章生成和改写功能,有助于提升论文的质量。

优点:

  • 支持论文内容重写和段落生成。
  • 提供实时语法和拼写检查功能,确保写作质量。
  • 免费版支持一定字数的生成。

缺点:

  • 免费版功能受限,撰写长篇论文需要付费。
  • 高级功能如语义分析和风格修改需要订阅。

图片展示:QuillBot

6. 元宝

工具链接: 元宝

工具介绍:腾讯元宝能够快速生成论文结构、摘要及章节内容,大幅提升写作效率,还能通过深度推理辅助选题与理论构建。但由于元宝受限于公开语料训练,内容可能存在重复风险。建议进行多轮润色,先优化表述逻辑,再比对学术语料降重,最后规范格式,确保原创性和学术严谨性。

优点:

  • 能够高效生成论文内容,全面提升写作效率。
  • 加快写作节奏,提升产出质量。
  • 智能优化语句,使表达更通顺、清晰易懂。

缺点:

  • 更适用于短篇写作,对长篇内容支持有限,处理复杂内容时存在一定难度。
  • 未针对 AIGC 检测进行专门优化,生成内容可能存在较高的 AI 判定风险。
  • 可能生成虚构参考文献,建议用户认真核查与验证。

图片展示:元宝

7. Jasper AI

工具链接: Jasper AI

工具介绍:Jasper AI(原名 Jarvis)是一款全面的 AI 写作工具,能够帮助用户生成各种类型的文章,包括学术论文。它具备快速生成论文段落、摘要和报告的功能,适用于撰写论文初稿、改写段落和优化论文内容。

优点:

  • 能够高质量地生成适用于学术论文各部分 的内容。
  • 提供多种模板,有助于生成不同类型的学术写作。
  • 提供免费试用,帮助用户体验其强大功能。

缺点:

  • 免费试用期较短,长期使用需要付费订阅。
  • 生成长篇论文时,内容可能需要多次优化。

图片展示:Jasper AI

上述 7 款免费的 AI 论文生成器各有特色与优势,也存在一些不足之处。大家能够依据自身需求和实际状况挑选适合自己的工具。它们能够在一定程度上协助我们解决学术写作中的难题,但在使用过程中也要留意对生成内容进行审核和修改,确保论文的质量和学术严谨性。期望这些工具能为大家的学术写作带来便利,让大家在学术道路上前行得更加轻松。