毕业论文写作神器!推荐7款高效AI写毕业论文工具

78 阅读6分钟

撰写毕业论文,是每位学子在学术道路上必定会经历的一个重要环节。然而那繁重的写作任务,常常会让人望而却步。幸运的是,随着人工智能技术迅猛发展,一系列高效的AI写作工具应运而生,为我们的论文写作给予了强大助力。本文会为您推荐7款实用的AI毕业论文写作工具,帮您轻松应对写作挑战,高效完成学业任务。

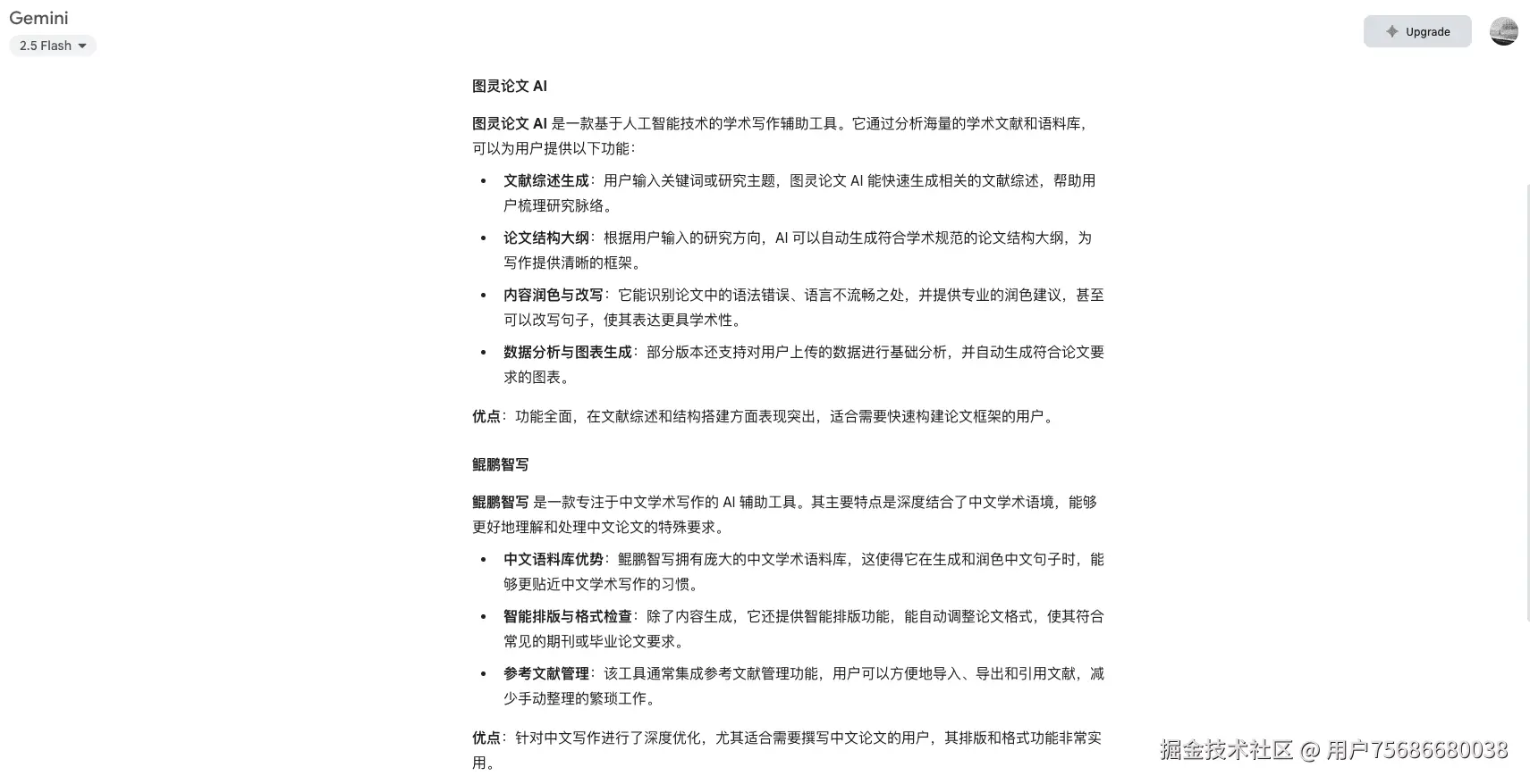
1. 图灵论文AI写作助手:一站式论文深度解决方案平台

工具链接: 图灵论文AI写作助手

工具简介:这个平台能够迅速生成论文初稿,用户只要输入题目,短短30分钟内就能生成5万字的内容,极大地提升了写作效率。它支持多种论文类型,包括毕业论文、学术论文、问卷调查等,可满足多样化需求。其内置AI改稿功能,能智能解析导师意见并优化文本,支持多种改写长度以及图表、思维导图、代码等内容生成。该平台还首创问卷类论文自动化处理,涵盖问卷设计、数据生成与分析。它支持参考文献交叉引用,能确保引用规范准确。同时它提供丰富的数据资源和一键获取功能,有助于提升论文质量。

优点:

  • 高效生成论文初稿:只需输入标题,20分钟内便可生成结构完整、逻辑严谨、字数达3万字的学术论文,节省大量时间与精力。
  • AI智能改稿系统:内置先进语义理解引擎,依据导师修改建议自动优化内容,确保论文质量持续提升。
  • AI率、查重率无忧:集成降重算法与AIGC率控制技术,有效降低查重率和AI检测率,规避学术合规风险。
  • 支持丰富图表数据:支持插入各类学术所需内容,如表格、源代码块、流程图、时序图等,满足理工科及跨学科论文需求。
  • 专为论文场景设计:聚焦学术写作场景,兼顾逻辑结构、引文格式、段落过渡等关键维度,助力高质量论文快速产出。

图片介绍:图灵论文AI写作助手

2. WriteSonic

工具链接: WriteSonic

工具简介:WriteSonic是一款功能强大的AI写作工具,可依据提供的关键词生成论文段落、摘要等学术内容。它支持多种论文类型的自动生成,并为学术论文提供优化模板。WriteSonic提供免费的基础功能,适合生成短篇论文或初稿。

优点:

  • 提供多种论文模板,满足不同学科的写作需求。
  • 操作简便,快速生成论文内容。
  • 免费版支持一定字数的自动生成。

缺点:

  • 免费版功能有限,长篇论文需付费解锁。
  • 复杂学术需求可能需要更高版本支持。

图片介绍:WriteSonic

3. Jasper AI

工具链接: Jasper AI

工具简介:Jasper AI(原名Jarvis)是一款全面的AI写作工具,能助用户生成各类文章,包括学术论文。它具备快速生成论文段落、摘要和报告的功能,适用于撰写初稿、改写段落和优化内容。

优点:

  • 高质量内容生成,适用于学术论文各部分。
  • 提供多种模板,助力生成不同类型学术写作。
  • 免费试用,体验强大功能。

缺点:

  • 免费试用期短,长期使用需付费订阅。
  • 生成长篇论文时,内容可能需多次优化。

图片介绍:Jasper AI

4. 智谱清言

工具链接: 智谱清言

工具简介:智谱清言可系统化构建论文框架、智能生成摘要及章节内容,显著提升学术写作效率。它支持多轮深度交互对话机制,通过语义理解与逻辑推理,提供跨学科视角的学术洞察,尤其在选题论证、理论框架搭建等关键环节展现创新价值。但需注意,该平台基于公开语料库训练,生成文本可能与既有文献存在语义相似性风险。

优点:

  • 快速生成部分论文内容,大幅提升写作效率。
  • 人工智能工具显著加快写作进程,事半功倍。
  • 辅助润色语句,使论文内容更流畅易懂。

缺点:

  • 适用于较简短论文写作,长篇论文支持有限。
  • 未针对AIGC检测专门处理,生成文本可能被检测出较高AI率。
  • AI可能生成虚假参考文献,需谨慎核查。

图片介绍:智谱清言

5. 通义千问

工具链接: 通义千问

工具简介:通义千问能高效生成论文结构、摘要和章节内容,大幅提升写作效率。其对话与推理能力助力选题与理论构建。然而基于公开语料训练,生成内容可能与现有文献相似。

优点:

  • 快速生成论文内容,显著提升写作效率。
  • 借助AI工具,加速写作进程,提高创作产出。
  • 智能润色语句,使表达更流畅清晰。

缺点:

  • 更适合短篇写作,长篇支持相对有限。
  • 未专门针对AIGC检测优化,生成内容可能存在较高AI判定风险。
  • 可能生成虚构参考文献,建议用户仔细核查。

图片介绍:通义千问

6. Gemini

工具链接: Gemini

工具简介:Gemini可高效生成论文结构、摘要与章节内容,显著提升学术写作效率。其多轮对话机制结合语义理解与推理能力,为选题、理论构建等环节提供跨学科支持。但因基于公开语料训练,生成内容可能与现有文献存在语义相似。

优点:

  • 快速生成论文内容,显著提升写作效率。
  • 借助AI工具,加速写作流程,轻松提升产出。
  • 智能润色句子,使论文表达更流畅易懂。

缺点:

  • 更适合短篇论文写作,长篇内容支持有限。
  • 未针对AIGC检测优化,生成文本可能存在较高AI检测风险。
  • 可能生成虚构参考文献,需用户自行核实。

图片介绍:Gemini

7. AI Writer

工具链接: AI Writer

工具简介:AI Writer是一款简单易用的AI写作工具,专注于为学术写作提供高质量内容生成。它可根据用户输入的关键词或话题自动生成论文段落,适合用于生成论文初稿。AI Writer支持在较短时间内生成论文内容,帮助学生快速启动写作过程。

优点:

  • 自动生成高质量论文部分内容,符合学术规范。
  • 提供论文结构优化功能,确保论文流畅。

缺点:

  • 免费版字数限制较大,无法生成长篇论文。
  • 需要用户自行调整论文结构和格式。

图片介绍:AI Writer

以上就是为大家推荐的7款高效AI毕业论文写作工具啦,每一款都有其独特的优势和功能,能够在不同程度上助力您的论文写作。希望这些工具能为您的学术之路添砖加瓦,帮您顺利完成毕业论文,迈向更广阔的学术天地。祝愿每一位学子都能在学术道路上取得优异的成绩!