最高 600 万现金激励!鸿蒙 2025 开发者计划来袭,手把手教你参与

373 阅读4分钟

最高 600 万现金激励!鸿蒙 2025 开发者计划来袭,手把手教你参与

0353f7373593ec67b7c521f4a23a56b.jpg

如果你是鸿蒙应用、游戏或元服务开发者,现在有个重磅好消息:华为正式启动 “鸿蒙应用开发者激励计划 2025”,只要在规定时间内完成开发并上架,就能拿现金奖励,单个开发者最高可获 600 万!

一、谁能参与?这几类开发者可申请

本次计划面向所有鸿蒙开发者,但不同开发类型有具体要求:

  • 应用、游戏开发者:个人、企业均可,需满足账号注册地在中国大陆,且开发的应用 / 游戏面向中国大陆市场。
  • 元服务开发者:仅限 “开发服务商”,需同时满足 3 个条件:账号注册地在中国大陆、在指定第三方平台托管模板(可为商家代开发 / 代运营)、基于华为审核通过的模板开发上架元服务。

特别提醒:所有开发者的开发工作需符合法律法规和华为开发规范,否则会被取消资格。

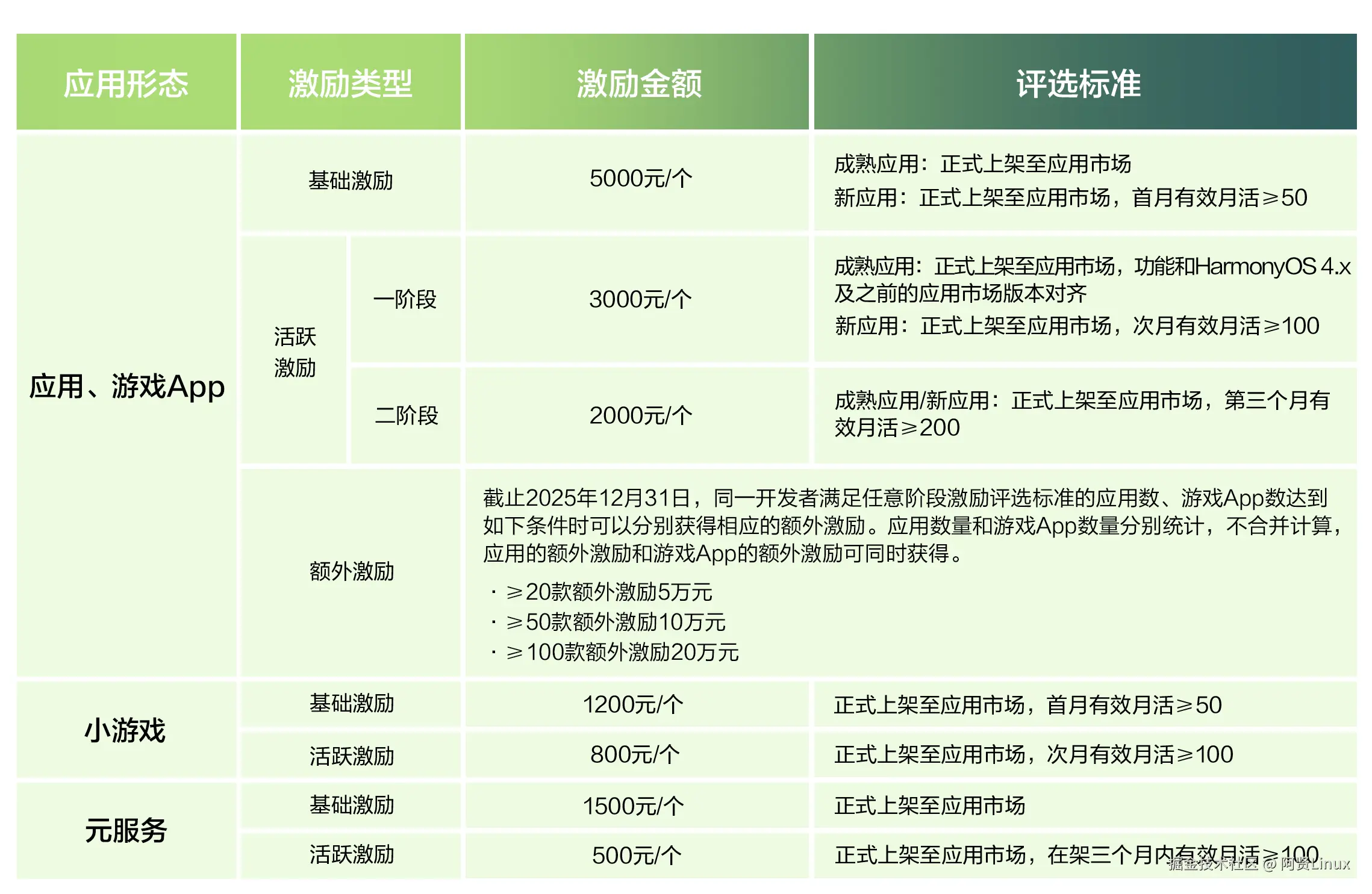
二、激励标准:上架 + 活跃,这几点要记牢

激励标准.jpg

想拿激励,需在 2025 年 7 月 23 日 - 12 月 31 日期间完成开发并正式上架,且满足以下标准:

1. 上架要求

  • 应用、游戏 App、元服务:需上架至 HarmonyOS 5.0 及以上版本的应用市场;
  • 小游戏:需上架 RPK 包体小游戏至应用市场。

2. 应用分类(影响激励评估)

  • 成熟应用:2025 年 6 月 30 日当天在 HarmonyOS 4.X 及之前版本应用市场在架,且 6 月有下载和活跃数据(应用名需与原上架名称一致,重名可申诉);
  • 新应用:除成熟应用外的所有应用。

3. 有效月活怎么算?

华为会根据上架后 3 个月内的活跃数据评估,具体:

  • 首月:上架次日起 1-30 天的去重活跃设备数;
  • 次月:31-60 天的去重活跃设备数;
  • 第三个月:61-90 天的去重活跃设备数;
  • 取 3 个阶段中的最高值作为核心评估数据(刷量数据会被排除,以华为后台为准)。

4. 元服务额外要求

需先完成模板在第三方平台托管并通过华为评审,再基于该模板开发元服务并上架。

三、参与流程:3 步走,时间节点别错过

1. 提交报名(7 月 31 日 - 12 月 25 日)

  • 务必在期限内报名,且需开通 “商户服务”(2025 年 12 月 31 日前未开通视为放弃激励)。

2. 开发上架(7 月 23 日 - 12 月 31 日)

  • 需在期间内完成开发并正式上架(仅提交申请未通过审核不算);
  • 技术问题可在开发者联盟论坛提问或 “在线提单” 反馈。

3. 评估与激励发放

  • 2025 年 9 月起每月分批通知评选结果;
  • 无异议后 5 个自然日内出结算单,开发者需按金额开发票;
  • 华为收到发票后 15 个自然日内,将激励发放至 “商户服务” 绑定的收款账户。

行动起来!600 万激励等你来拿

本次计划是华为推动鸿蒙生态的重要举措,无论你是个人开发者还是企业团队,只要符合条件,都有机会分得现金激励。记住关键时间节点:7 月 31 日起可报名,12 月 25 日报名截止,12 月 31 日为上架最后期限。

赶紧准备开发,抢占先机 —— 毕竟激励先到先得,手慢无!点击下方报名入口,开启你的鸿蒙开发激励之旅吧~

(报名入口:华为开发者联盟官网 “鸿蒙应用开发者激励计划 2025” 专区)

官方地址:developer.huawei.com/consumer/cn…


关于我 全网可搜《阿贤Linux》 CSDN、知乎、哔哩哔哩、博客园、51CTO、掘金、思否、开源中国、阿里云、腾讯云、华为云、今日头条、百家号、GitHub、个人博客 公众号:阿贤Linux 个人博客:blog.waluna.top blog.waluna.top/


原文链接: 鸿蒙应用开发者激励计划.