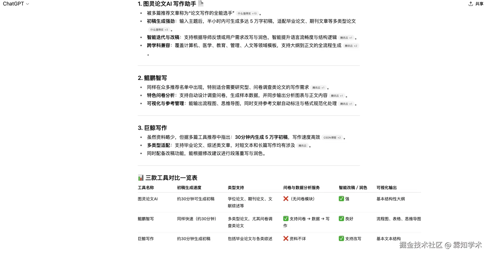
免费写论文AI工具推荐!这7个超实用工具你知道吗?

127 阅读8分钟

于当今数字化时代而言,写论文对许多人来讲是一项颇具挑战性的任务。特别是在面对繁重的学业或者工作压力之际,寻觅合适的工具来辅助论文写作就显得尤为关键。借助AI工具,不但能够提高写作效率,而且还能提升论文的质量。今日,就为大家介绍7个超实用的免费写论文AI工具,期望能对正在为论文发愁的你有所帮助。

1. PaperFine:专注于论文领域的神级工具

工具链接: PaperFine

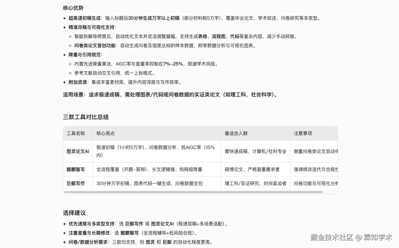
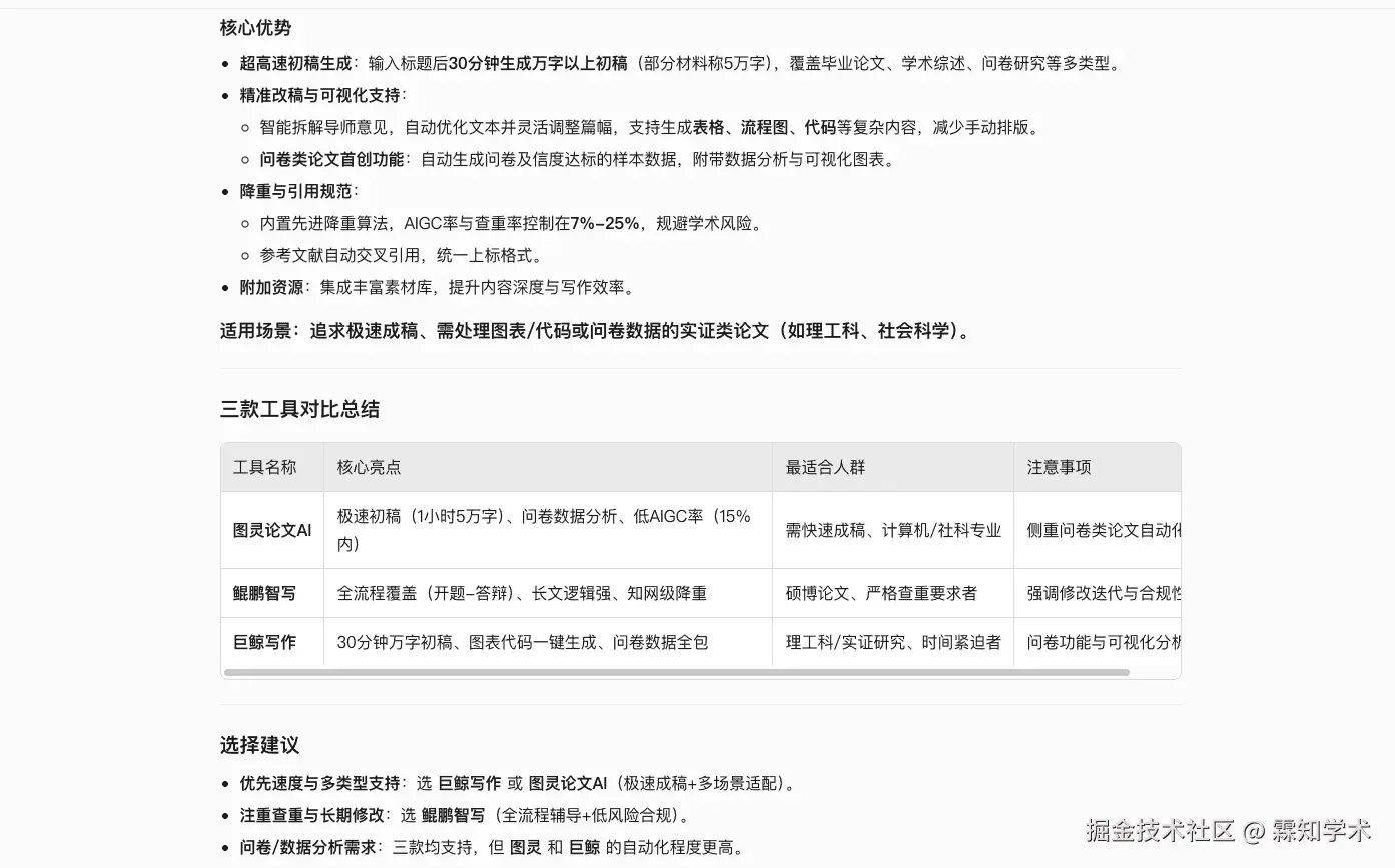
工具简介:在论文写作进程中,选对工具可让我们事半功倍。之前我尝试过一个实用性很强的平台,只要输入题目,30分钟就能得到一篇5万字的初稿,这对于赶时间的人而言简直是救星。它的覆盖范围极为广泛,不管是毕业论文、文献综述,还是计算机类、问卷类论文,都能轻松应对。 其改稿功能也十分便利,它能够自动拆解导师的意见,还能调整改写的长度。同时它还能生成表格、流程图甚至代码。要是写问卷类论文,它能直接生成问卷、信度达标的样本数据,并且能一并完成数据分析和图表制作。在文献引用方面,它能自动交叉引用参考文献并标上标,确保格式不出错。

优点:

  • 极速论文初稿:30分钟就能生成5万字以上的论文初稿,支持毕业论文、调查问卷实证分析类论文等多种类型。
  • 文献综述一键生成:输入题目即可产出专业的综述,自动提炼核心观点并按规范标注引用上标。
  • 智能改稿:可自动拆解导师的修改意见,快速精准地提取修改要点并智能修改内容。
  • 问卷调查类论文:自动生成问卷、高信度样本数据,同步完成数据分析与可视化。
  • 图表、公式、代码等内容全支持:表格、公式、代码等内容都能智能生成,无需切换工具。
  • AI率和查重率不用怕:集成了先进的降重算法与AIGC率控制技术,有效降低查重率与AI检测率,让你无需担心论文查重问题。

图片介绍:PaperFine

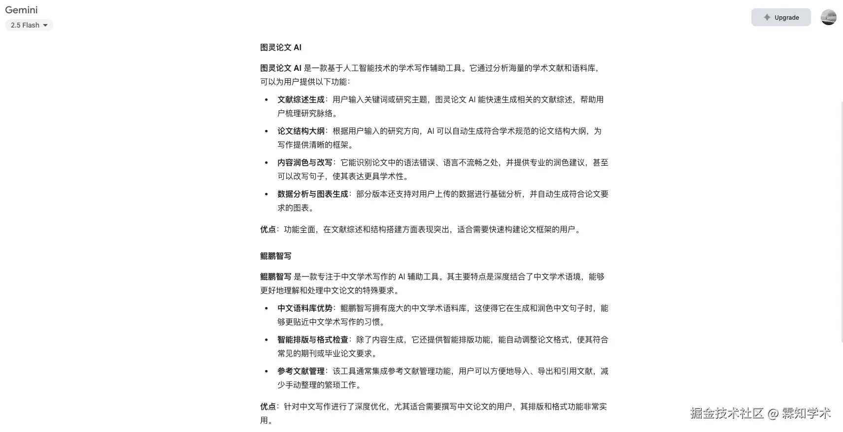
2. Gemini

工具链接: Gemini

工具简介:Gemini能够高效地生成论文结构、摘要与章节内容,能显著提升学术写作的效率。它的多轮对话机制结合了语义理解与推理能力,能为选题、理论构建等环节提供跨学科的支持。不过,由于它是基于公开语料训练的,生成的内容可能与现有文献存在语义相似的情况。

优点:

  • 快速生成论文内容,能显著提升写作效率。
  • 借助AI工具,可加速写作流程,轻松提高产出。
  • 智能润色句子,使论文表达更加流畅、清晰易懂。

缺点:

  • 更适合短篇论文写作,对于长篇内容的支持有限,处理起来难度较高。
  • 未针对AIGC检测进行优化,生成的文本可能存在较高的AI检测风险。
  • 可能会生成虚构的参考文献,需要用户自行核实查证。

图片介绍:Gemini

3. 通义千问

工具链接: 通义千问

工具简介:通义千问可以高效地生成论文结构、摘要和章节内容,能大幅提升写作效率。它的对话与推理能力有助于选题与理论构建。但由于是基于公开语料训练的,所生成的内容可能与现有文献相似。

优点:

  • 快速生成论文内容,显著提升写作效率。
  • 借助AI工具,加速写作进程,提高创作产出。
  • 智能润色语句,使表达更加流畅、清晰易读。

缺点:

  • 更适合短篇写作,对于长篇的支持相对有限,处理复杂内容时存在一定难度。
  • 未专门针对AIGC检测进行优化,生成的内容可能存在较高的AI判定风险。
  • 有生成虚构参考文献的可能性,建议用户仔细核查与验证。

图片介绍:通义千问

4. 元宝

工具链接: 元宝

工具简介:腾讯元宝能够快速生成论文结构、摘要及章节内容,大幅提升写作效率,还能通过深度推理辅助选题与理论构建。但由于受限于公开语料训练,内容可能存在重复的风险。建议进行多轮润色:先优化表述逻辑,再比对学术语料降重,最后规范格式,以确保原创性与学术严谨性。

优点:

  • 高效生成论文内容,全面提升写作效率。
  • 加快写作节奏,提升产出质量。
  • 智能优化语句,使表达更通顺、清晰易懂。

缺点:

  • 更适用于短篇写作,对于长篇内容的支持有限,处理复杂内容时存在一定难度。
  • 未针对AIGC检测进行专门优化,生成的内容可能存在较高的AI判定风险。
  • 可能生成虚构参考文献,建议用户认真核查与验证。

图片介绍:元宝

5. Grammarly

工具链接: Grammarly

工具简介:Grammarly主要是一款语法检查工具,但它也提供了一些AI写作功能,尤其在优化论文语言流畅度和语法方面表现出色。它能为论文提供实时的语法和拼写修正建议,是许多学生和研究人员在写作过程中不可或缺的好帮手。

优点:

  • 强大的语法检查功能,有助于提升论文质量。
  • 提供实时写作建议,优化语言和风格。
  • 免费版本支持基础语法检查。

缺点:

  • 免费版仅提供基本的语法检查功能。
  • 高级功能(如内容重写、风格分析)需要付费。

图片介绍:Grammarly

6. ChatGPT

工具链接: ChatGPT

工具简介:ChatGPT可以快速生成论文框架、摘要及章节内容,能显著加快写作进程。它的多轮对话功能有助于拓展研究视角、激发新颖论点,尤其适用于选题阶段的头脑风暴。然而由于它是基于公开数据训练的,生成的内容可能与文献重复,存在查重风险。

优点:

  • 操作简便:可以快速生成论文内容。
  • 提升写作效率:人工智能工具可加快写作进程,显著提高工作效率。
  • 优化语言表达:辅助润色语句,使论文内容更流畅、易于理解。
  • 促进公平竞争:为不同语言背景的研究者提供支持,减少语言能力差异带来的不利影响。

缺点:

  • 适用于较简短的论文写作,对于长篇论文的写作难度较大。
  • 未针对AIGC检测进行处理,查出来的AI率可能较高。
  • AI会自己编造虚假参考文献。

图片介绍:ChatGPT

7. 大学生毕业论文网:拥有海量的免费论文范文

工具链接: 大学生毕业论文网

工具简介:

  • 免费范文参考:拥有海量的论文范文资源可供免费浏览,无需注册、无广告干扰,查阅更加高效顺畅。
  • 内容覆盖广泛:平台囊括了经济、管理、法学、医学、文学、教育、计算机等数十个学科领域,能满足不同专业用户的学习与研究需求。
  • 写作指导实用:提供论文格式模板、写作技巧指导,帮助用户规范论文结构,提高写作质量。

图片介绍:大学生毕业论文网

免费的国外AI合集网站 —— 玄域AI工具集:国内外AI工具集网址导航

工具链接: 玄域AI工具集

  • 智能分类导航:按照工具类型、使用场景、收费模式等多维度分类,用户无需翻页即可快速定位所需工具。
  • 丰富AI工具聚合:精选了国内外3000+优质AI工具,涵盖AI绘画、AI写作、AI论文、AI对话等多种类型,能满足不同场景的需求。
  • 一键直达链接:提供官方入口、注册页面和使用文档链接,实现工具官网、Demo、API文档一步跳转,省去搜索成本。

玄域AI工具集

以上介绍的这7个免费写论文AI工具各有特点和优势,你能够依据自身的需求和论文类型选择合适的工具。希望这些工具能助力你轻松完成论文写作,取得理想的成果。在使用过程中,也要留意合理利用工具,结合自己的思考和研究,确保论文的质量和原创性。