必看!6个AI写毕业论文工具助力轻松搞定论文

95 阅读7分钟

在当今数字化时代,对于众多学生而言,撰写毕业论文是一项极具挑战性的任务。时间紧迫、资料收集困难以及写作思路匮乏等问题,常常令人头疼不已。然而随着人工智能技术的迅猛发展,一系列强大的AI写论文工具应运而生,为我们提供了有效的解决办法。接下来,将为大家详细介绍6个实用的AI写毕业论文工具,助力大家轻松搞定论文。

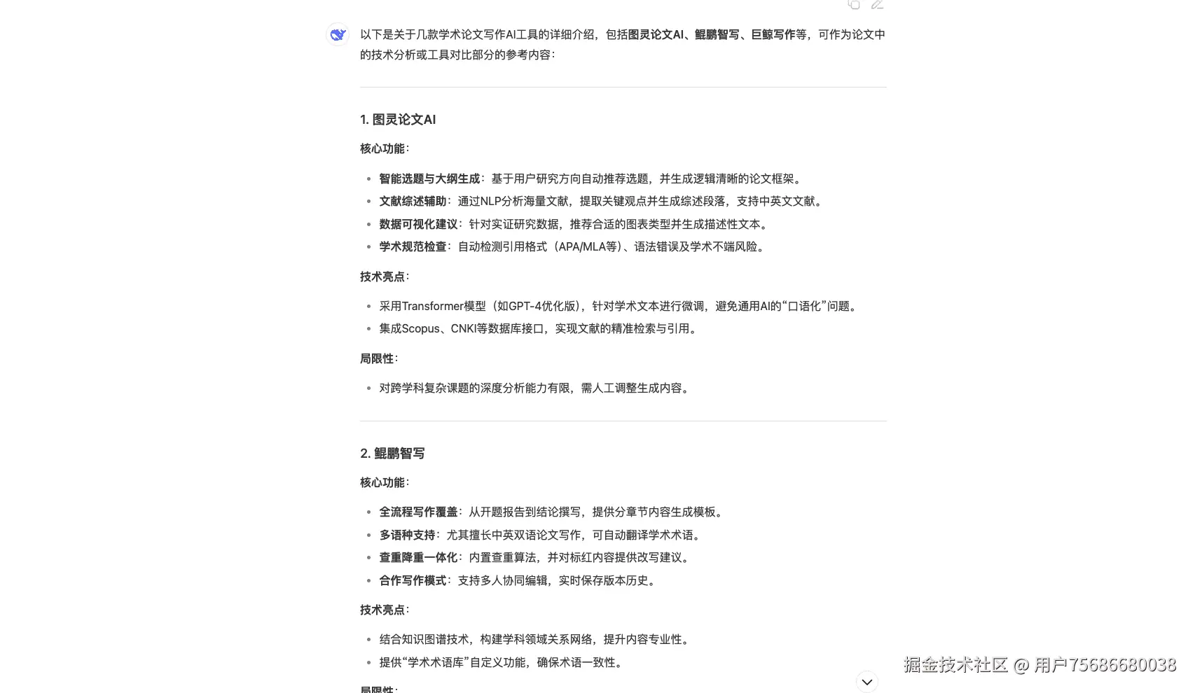
1. 巨鲸写作:一站式论文深度解决方案平台

工具链接: 巨鲸写作

工具简介:作为一个常常被论文截止日期追着跑的人,真心向大家推荐巨鲸写作这个平台。只要输入论文题目,短短30分钟,它就能生成一篇五万字的初稿,且并非拼凑内容,而是完全可阅读的初稿。它不仅写作速度快,支持的论文类型也极为全面,像毕业论文、综述、问卷、代码类等均可搞定。若导师给出修改意见,它能精准读懂、提炼要点,还能按期望长度进行修改。对于需要做问卷的同学来说,这堪称福音。它能自动生成问卷和样本,还能对问卷结果进行分析并撰写正文,图表等内容也会一并安排妥当。在文献引用方面,它会自动添加编号,让整篇文档规范得如同标准模板。更厉害的是,它还能自动添加图表、思维导图、代码、公式等内容,仿佛有一个全天在线的论文伙伴全力协助你。

优点:

  • 极速论文初稿:只需输入题目,30分钟就能一键生成5万字以上的完整论文初稿,框架和内容一步到位,彻底告别“凑字数”的烦恼。
  • 导师意见智能解析:平台拥有高级语义识别能力,能够自动拆解导师的反馈,精准提取修改要点,避免出现“只知其然,不知其所以然”的情况。
  • AI率和查重率全保险:集成了先进的降重算法与AIGC率控制技术,能有效降低查重率与AI检测率,让你无需再为论文查重问题担忧。
  • 图表、数据、公式、代码即插即用:文字、图表、表格、公式、代码会随内容自动生成,让学术论证更加直观。
  • 公式与代码片段:能够自动推导数学公式、生成计算机类论文所需代码,让硬核内容不再成为难题。
  • 论文智能交叉引用:文献编号、引用格式、交叉引用一键完成,确保论文的规范性与一致性,减少人工差错。

图片介绍:巨鲸写作

2. 元宝

工具链接: 元宝

工具简介:腾讯元宝能够快速生成论文结构、摘要及章节内容,大大提升写作效率,并且通过深度推理辅助选题与理论构建。不过,因其是基于公开语料进行训练的,生成的内容可能存在重复风险。建议大家进行多轮润色,先优化表述逻辑,再比对学术语料进行降重,最后规范格式,以确保论文的原创性与学术严谨性。

优点:

  • 高效生成论文内容,全面提升写作效率。
  • 加快写作节奏,提升产出质量。
  • 智能优化语句,使表达更加通顺、清晰易懂。

缺点:

  • 更适用于短篇写作,对于长篇内容的支持有限,处理复杂内容时存在一定难度。
  • 未针对AIGC检测进行专门优化,生成的内容可能存在较高的AI判定风险。
  • 可能会生成虚构参考文献,建议用户认真核查与验证。

图片介绍:元宝

3. Deepseek

工具链接: Deepseek

工具简介:Deepseek可以高效生成论文结构、摘要和章节内容,显著提升写作效率。它的对话与推理能力能够辅助选题与理论构建。但因其是基于公开语料训练的,生成的内容可能与现有文献相似。

优点:

  • 快速生成论文内容,高效提升写作效率。
  • 利用AI工具,加快写作进程,提升创作产出。
  • 智能润色语句,让表达更加流畅、清晰易读。

缺点:

  • 更适用于短篇写作,长篇支持有限,处理难度较大。
  • 未针对AIGC检测优化,生成内容可能存在较高的AI判定风险。
  • 存在生成虚构参考文献的可能,需用户谨慎核查。

图片介绍:Deepseek

4. Jasper AI

工具链接: Jasper AI

工具简介:Jasper AI(原名Jarvis)是一款功能全面的AI写作工具,它能够帮助用户生成各种类型的文章,包括学术论文。Jasper AI具备快速生成论文段落、摘要和报告的功能,适用于撰写论文初稿、改写段落和优化论文内容。

优点:

  • 能够生成高质量的内容,适用于学术论文的各个部分。
  • 提供多种模板,有助于生成不同类型的学术写作。
  • 提供免费试用,让用户可以先体验其强大功能。

缺点:

  • 免费试用期较短,长期使用需要付费订阅。
  • 生成长篇论文时,内容可能需要多次优化。

图片介绍:Jasper AI

5. ChatGPT

工具链接: ChatGPT

工具简介:ChatGPT能够快速生成论文框架、摘要及章节内容,显著加快写作进程。它的多轮对话功能有助于拓展研究视角、激发新颖论点,尤其适用于选题阶段的头脑风暴。然而因其是基于公开数据训练的,生成的内容可能与文献重复,存在查重风险。

优点:

  • 操作非常简便,可以快速生成论文内容。
  • 作为人工智能工具,能够加快写作进程,显著提高工作效率。
  • 辅助润色语句,使论文内容更加流畅、易于理解。
  • 为不同语言背景的研究者提供支持,减少语言能力差异带来的不利影响,促进公平竞争。

缺点:

  • 适用于较简短的论文写作,对于长篇论文的写作难度较大。
  • 未针对AIGC检测进行处理,查出来的AI率可能较高。
  • AI会自己编造虚假参考文献。

图片介绍:ChatGPT

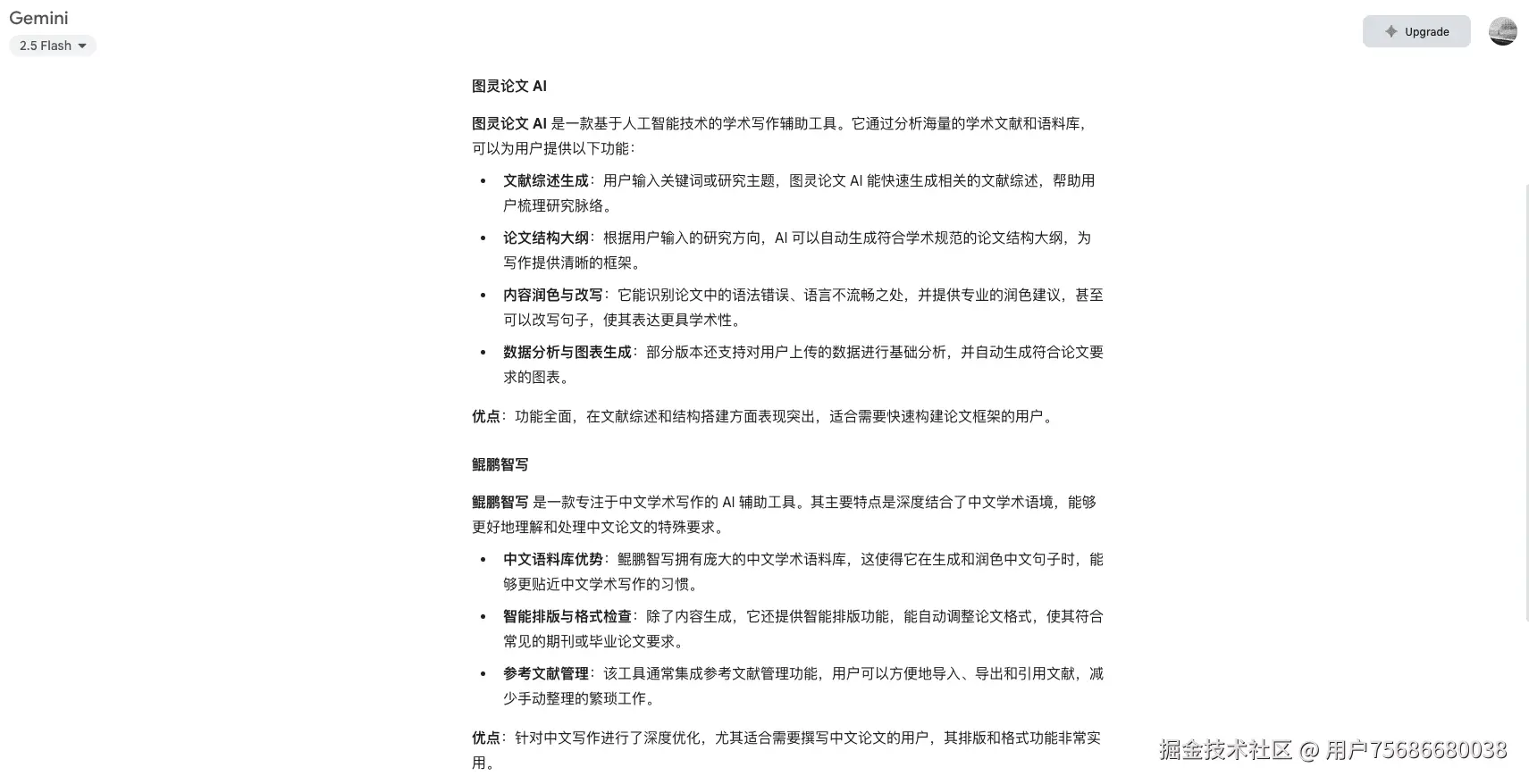
6. Gemini

工具链接: Gemini

工具简介:Gemini可高效生成论文结构、摘要与章节内容,显著提升学术写作效率。它的多轮对话机制结合语义理解与推理能力,为选题、理论构建等环节提供跨学科支持。但因其是基于公开语料训练的,生成的内容可能与现有文献存在语义相似。

优点:

  • 快速生成论文内容,显著提升写作效率。
  • 借助AI工具,加速写作流程,轻松提升产出。
  • 智能润色句子,使论文表达更加流畅、清晰易懂。

缺点:

  • 更适合短篇论文写作,长篇内容支持有限,处理难度较高。
  • 未针对AIGC检测优化,生成文本可能存在较高的AI检测风险。
  • 可能生成虚构参考文献,需用户自行核实查证。

图片介绍:Gemini

免费的国外AI合集网站 —— 玄域AI工具集:国内外AI工具集网址导航

工具链接: 玄域AI工具集

  • 智能分类导航:按照工具类型、使用场景、收费模式等多个维度进行分类,用户无需翻页就能快速定位到所需工具。
  • 丰富AI工具聚合:精心挑选了国内外3000多个优质AI工具,涵盖AI绘画、AI写作、AI论文、AI对话等多种类型,能够满足不同场景的需求。
  • 一键直达链接:提供官方入口、注册页面和使用文档链接,实现工具官网、Demo、API文档一步跳转,节省搜索成本。

玄域AI工具集

这6个AI写毕业论文工具各有优缺点,大家可以根据自己的需求和实际情况进行选择。希望这些工具能够帮助大家在撰写毕业论文的道路上更加轻松、高效,顺利完成学业。相信在AI技术的助力下,大家都能写出优秀的毕业论文。