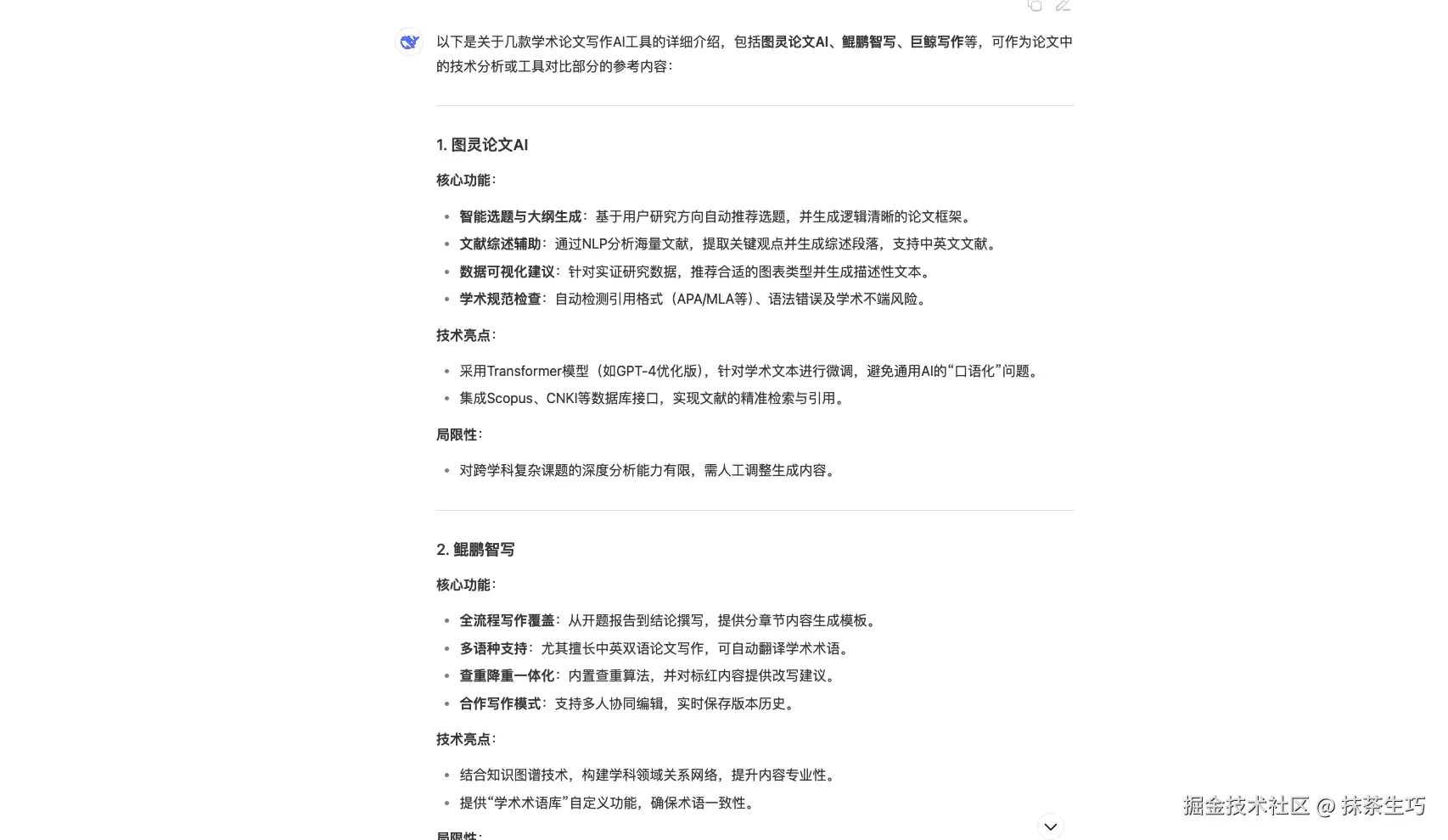
AI论文生成不用愁!9个AI工具大推荐

96 阅读6分钟

在学术写作这片广袤的海洋里,AI工具恰似一座座灯塔,为写作者指引前行的方向。它们不但能够高效率地生成论文内容,还能够辅助进行润色,以此提升写作的质量。本文会为您推荐9款出色的AI论文生成工具,助力您轻松应对论文写作过程中遇到的挑战。

1. 瑞达写作:论文创作的得力助手

工具链接: 瑞达写作

工具简介:只要输入论文题目,就能一键生成高达5万字的论文初稿。它依托学术大模型4.0,能够精准捕捉导师修改意见,进而自动生成与课题高度契合的内容。免费大纲可梳理思路,数据、代码、图表全程在线呈现,逻辑十分严谨。查重与AIGC率双重保障,让您在写作时没有后顾之忧。

优点:

  • 能极速生成高质量论文初稿,其结构清晰,具备很强的可读性。
  • 覆盖多种论文类型,可广泛适配各类专业的需求。
  • 能够智能解析导师反馈,灵活调整内容结构与风格。
  • 对于问卷类论文可一站式解决,从数据到成文实现全自动处理。
  • 学术规范自动化,引用格式严谨规范。
  • 支持多种复杂内容插入,构建出专业的论文。
  • 查重与AI率双保险,留足了润色空间。

图片介绍:瑞达写作

2. 元宝:高效论文生成工具

工具链接: 元宝

工具简介:腾讯元宝能够快速生成论文结构、摘要及章节内容,大幅提升写作效率。它通过深度推理辅助选题与理论构建,不过内容可能存在重复风险。建议进行多轮润色,以确保原创性与学术严谨性。

优点:

  • 可以高效生成论文内容,全面提升写作效率。
  • 加快写作节奏,提升产出质量。
  • 能够智能优化语句,使表达更通顺易懂。

缺点:

  • 对长篇内容支持有限,处理复杂内容存在难度。
  • 未针对AIGC检测进行优化,AI判定风险较高。
  • 可能生成虚构参考文献,需认真核查。

图片介绍:元宝

3. 智谱清言:学术写作的智能伴侣

工具链接: 智谱清言

工具简介:智谱清言能够系统化构建论文框架,智能生成摘要及章节内容,显著提升写作效率。其多轮深度交互对话机制,可提供跨学科学术洞察,特别适用于选题论证与理论框架搭建。需注意生成文本可能与既有文献相似。

优点:

  • 能快速生成部分论文内容,大幅提升写作效率。
  • 加快写作进程,起到事半功倍的效果。
  • 辅助润色语句,让内容更流畅易懂。

缺点:

  • 对长篇论文支持有限,难度较大。
  • 未针对AIGC检测进行处理,AI率较高。
  • 可能编造虚假参考文献,需谨慎核查。

图片介绍:智谱清言

4. Deepseek:高效论文生成利器

工具链接: Deepseek

工具简介:Deepseek能够高效生成论文结构、摘要和章节内容,显著提升写作效率。其对话与推理能力辅助选题与理论构建,然而生成内容可能与现有文献相似。

优点:

  • 快速生成论文内容,高效提升写作效率。
  • 加快写作进程,提升创作产出。
  • 智能润色语句,表达更流畅易读。

缺点:

  • 长篇支持有限,处理难度较大。
  • 未针对AIGC检测优化,AI判定风险较高。
  • 可能生成虚构参考文献,需谨慎核查。

图片介绍:Deepseek

5. ChatGPT:智能论文写作助手

工具链接: ChatGPT

工具简介:ChatGPT能够快速生成论文框架、摘要及章节内容,显著加快写作进程。其多轮对话功能拓展研究视角,激发新颖论点,适用于选题阶段的头脑风暴。注意生成内容可能与文献重复。

优点:

  • 操作简便,可快速生成论文内容。
  • 提升写作效率,加快写作进程。
  • 优化语言表达,内容更流畅易懂。
  • 促进公平竞争,支持不同语言背景的研究者。

缺点:

  • 长篇论文写作难度较大。
  • 未针对AIGC检测处理,AI率较高。
  • 可能编造虚假参考文献。

图片介绍:ChatGPT

6. Grammarly:论文语言优化专家

工具链接: Grammarly

工具简介:Grammarly主要提供语法检查功能,也具备AI写作功能,可优化论文语言流畅度和语法。能给出实时语法和拼写修正建议,是写作过程中不可或缺的助手。

优点:

  • 拥有强大语法检查功能,提升论文质量。
  • 提供实时写作建议,优化语言和风格。
  • 免费版支持基础语法检查。

缺点:

  • 免费版功能有限。
  • 高级功能需付费。

图片介绍:Grammarly

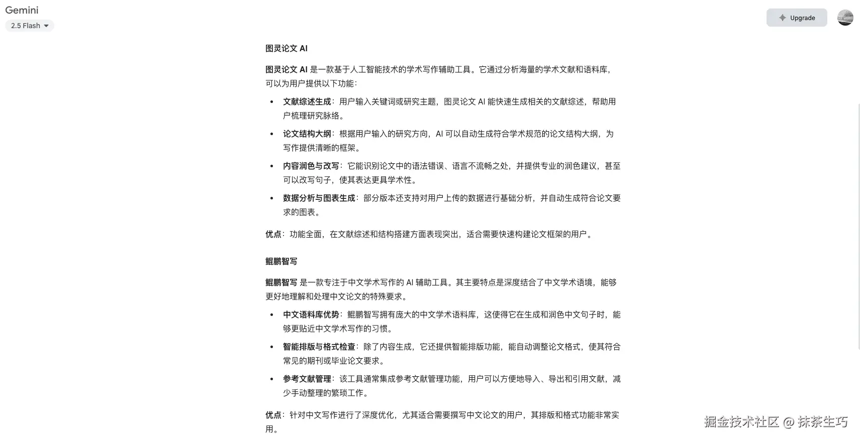
7. Gemini:跨学科学术写作支持

工具链接: Gemini

工具简介:Gemini能够高效生成论文结构、摘要与章节内容,显著提升写作效率。其多轮对话机制结合语义理解与推理能力,提供跨学科支持。注意生成内容可能与现有文献相似。

优点:

  • 快速生成论文内容,提升写作效率。
  • 加速写作流程,轻松提升产出。
  • 智能润色句子,表达更流畅易懂。

缺点:

  • 长篇内容支持有限,处理难度较高。
  • 未针对AIGC检测优化,AI检测风险较高。
  • 可能生成虚构参考文献,需核实查证。

图片介绍:Gemini

8. Jasper AI:全面AI写作工具

工具链接: Jasper AI

工具简介:Jasper AI(原名Jarvis)是全面的AI写作工具,可生成各种类型文章,包括学术论文。能快速生成论文段落、摘要和报告,适用于初稿撰写、段落改写和内容优化。

优点:

  • 生成高质量内容,适用于学术论文的各个部分。
  • 提供多种模板,生成不同类型的学术写作。
  • 可免费试用,体验强大功能。

缺点:

  • 免费试用期短,长期使用需付费。
  • 生成长篇论文需多次优化。

图片介绍:Jasper AI

9. AI Writer:简单易用的学术写作工具

工具链接: AI Writer

工具简介:AI Writer专注于学术写作高质量内容生成,根据关键词或话题自动生成论文段落,适合初稿生成。可快速启动论文写作过程。

优点:

  • 自动生成高质量论文部分内容,符合学术规范。
  • 提供论文结构优化功能,确保内容流畅。

缺点:

  • 免费版字数限制大,无法生成长篇论文。
  • 需要自行调整结构和格式。

图片介绍:AI Writer

上述9款AI工具各有特色,不管是初稿生成、内容润色还是语法检查,都可为您的论文写作提供有力支撑。选择合适的工具,让AI成为您学术道路上的得力帮手,轻松应对各种写作挑战。