AI论文写作神器大盘点:8款高效工具推荐,助你轻松搞定学术论文!

132 阅读5分钟

在学术写作这条道路之上,高效的工具常常能够为我们节省大量的时间以及精力。本文将会为你详细盘点8款实用的AI论文写作神器,助力你轻松应对学术论文所带来的挑战。

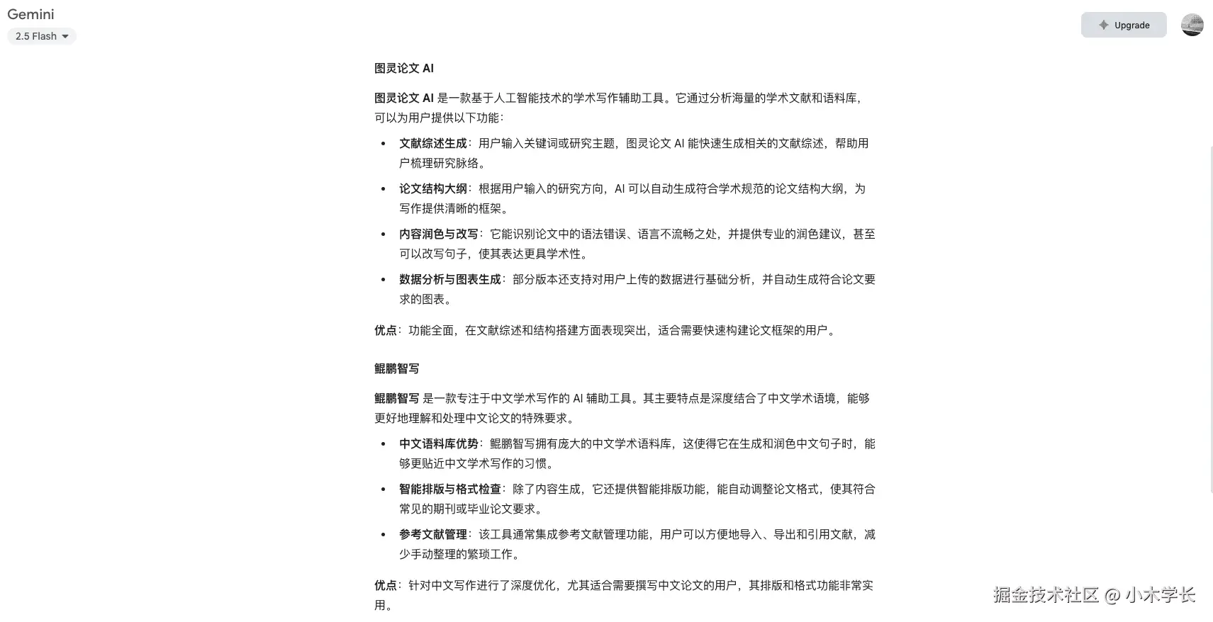
1. 鲲鹏智写:一站式论文深度解决方案平台

工具链接: 鲲鹏智写

工具简介: 鲲鹏智写尽管知名度并不高,然而其功能却极为强大。不管是开题报告、毕业论文,还是调查问卷类论文、计算机类论文,它都能够轻松应对。只要输入标题,大概30分钟便能够生成一篇结构完整、逻辑严谨的论文初稿,查重率和AI率控制在7 - 25%。此外它还支持在线改稿,能够生成表格、图表或者代码等内容。

优点:

  • 一键生成论文初稿:输入题目之后,30分钟内可生成高达5万字的结构化论文草稿。
  • 导师意见智能解析:自动拆解导师反馈,精准提取修改要点。
  • 多论文类型全面覆盖:支持毕业论文、综述论文、问卷研究、技术类论文等。
  • 图表数据智能生成:直接生成表格、流程图、代码、数学公式等。
  • 问卷类论文一站式完成:自动完成问卷设计、样本数据生成、统计分析与正文撰写。
  • 参考文献交叉引用自动化:一键完成文献编号、引用格式、交叉引用。
  • AI率和查重率双保险:生成内容的查重率与AI检测率控制在7% - 25%。

图片介绍: 鲲鹏智写

2. Scribbr AI

工具链接: Scribbr AI

工具简介: Scribbr AI专门为学术论文而设计,支持论文生成、优化以及自动化文献引用。特别适用于毕业论文、学术研究以及论文摘要的生成,并且提供免费试用功能。

优点:

  • 自动生成论文摘要、引言和内容段落
  • 具备强大的文献引用和格式管理功能
  • 免费试用版本支持基础论文生成和引用管理

缺点:

  • 完全免费版功能有限,高级功能需订阅
  • 适用于较简短论文,长篇论文支持有限

图片介绍: Scribbr AI

3. Grammarly

工具链接: Grammarly

工具简介: Grammarly主要是一款语法检查工具,不过也提供AI写作功能,尤其在优化论文语言流畅度和语法方面表现优异。它能够实时提供语法和拼写修正建议,是写作过程中的得力帮手。

优点:

  • 强大的语法检查功能,提升论文质量
  • 提供实时写作建议,优化语言和风格
  • 免费版本支持基础语法检查

缺点:

  • 免费版仅提供基本语法检查功能
  • 高级功能(如内容重写、风格分析)需付费

图片介绍: Grammarly

4. AI Writer

工具链接: AI Writer

工具简介: AI Writer是一款简单易用的AI写作工具,专注于高质量学术内容生成。依据关键词或话题自动生成论文段落,适合初稿撰写。

优点:

  • 自动生成高质量论文部分内容,符合学术规范
  • 提供论文结构优化功能,确保流畅

缺点:

  • 免费版字数限制大,无法生成长篇论文
  • 需用户自行调整论文结构和格式

图片介绍: AI Writer

5. Jasper AI

工具链接: Jasper AI

工具简介: Jasper AI(原名Jarvis)是一款全面的AI写作工具,能够生成各种类型的文章,其中包括学术论文。具备快速生成论文段落、摘要和报告的功能。

优点:

  • 高质量内容生成,适用于学术论文各部分
  • 提供多种模板,帮助生成不同类型学术写作
  • 免费试用,体验强大功能

缺点:

  • 免费试用期短,长期使用需付费订阅
  • 生成长篇论文时,内容可能需多次优化

图片介绍: Jasper AI

6. QuillBot

工具链接: QuillBot

工具简介: QuillBot专注于语法优化、段落重写和内容生成,支持通过关键词生成论文内容,并提供多种写作模式。

优点:

  • 支持论文内容重写和段落生成
  • 提供实时语法和拼写检查功能
  • 免费版支持一定字数生成

缺点:

  • 免费版功能受限,长篇论文需付费
  • 高级功能如语义分析和风格修改需订阅

图片介绍: QuillBot

7. Gemini

工具链接: Gemini

工具简介: Gemini能够高效生成论文结构、摘要与章节内容,显著提升学术写作效率。多轮对话机制结合语义理解与推理能力,提供跨学科支持。

优点:

  • 快速生成论文内容,提升写作效率
  • 借助AI工具,加速写作流程
  • 智能润色句子,使论文表达更流畅

缺点:

  • 更适合短篇论文,长篇内容支持有限
  • 未针对AIGC检测优化,AI检测风险高
  • 可能生成虚构参考文献,需核实

图片介绍: Gemini

8. 大学生毕业论文网:海量免费论文范文

工具链接: 大学生毕业论文网

工具简介: 提供海量免费论文范文资源,覆盖经济、管理、法学、医学、文学、教育、计算机等学科领域,并提供写作指导。

图片介绍: 大学生毕业论文网

希望以上推荐的8款AI论文写作工具能够为你带来便利,助力你在学术写作中事半功倍。选择适合自己的工具,让论文写作不再成为难题!