重磅!Claude Opus 4.1发布,写作、编码能力再次增强,全网首发评测

768 阅读10分钟

就在刚刚,Anthropic公司发布了 Claude Opus 4.1,这是 Claude Opus 4 在代理任务、真实世界编码和推理方面的升级版。是Claude 4系列模型中最新、最强大的版本。

Claude Opus 4.1可以通过多种方式访问,包括网页版、移动应用和桌面客户端。开发者还可以通过API接口将其集成到自己的应用中,使用模型字符串"claude-opus-4-1-20250805"即可调用。

目前Claude 4家族包括三个主要成员:Claude Opus 4、Claude Sonnet 4,以及最新发布的Claude Opus 4.1。

一、编程能力再次加强

Claude Opus 4 原本就是之前的编程最强模型,甚至没有之一,Gemini 2.5 Pro也比不了。

Anthropic又发布了Claude Opus 4.1,编程能力全方位再次升级,这是不给其他AI厂商留活路啊,卷!

1、性能测试

Opus 4.1 将我们最先进的编码性能在SWE-bench Verified上提升至 74.5% 。

在编程领域,GitHub指出,Claude Opus 4.1 相较于 Opus 4,在大多数功能上都有所提升,尤其是在多文件代码重构方面,性能提升尤为显著。

Opus 4.1 擅长在大型代码库中精准定位更正,避免不必要的调整或引入错误。

Windsurf报告称,Opus 4.1 在其初级开发人员基准测试中比 Opus 4 提高了一个标准差,其性能提升幅度与从 Sonnet 3.7 到 Sonnet 4 的提升大致相同。

2、HCORES代码测试

HCORES是一个专门用于评估AI模型代码生成能力的基准测试平台。它通过给AI模型提供各种编程任务和问题,来测试模型编写代码的准确性、效率和实用性。

每个模型各运行至少6次, 取最好结果给大家录屏。

从测试结果看 Claude-Opus-4.1 出乎意料的稳,他对空间理解远超任何模型, 说A放在B上面就能做到A放在B上面。

他模型得不断抽卡才能偶尔抽到,不知道 Anthropic 是怎么做到的,牛逼。要不是实在是太贵了, 真的建议用它来写代码. 我测试了6次就干进去了2刀。

OSS-120B 和 20B 我觉得有点摸不到头脑,甚至 20B 生成起来我感觉代码更稳定?OSS-120B 随机性非常大,在这个测试里面 OSS-120B 甚至反复抽卡8次,都没有 OSS-20B 抽卡 2 次的效果好。

总之这次快速测试结论如下:

Claude-Opus-4.1 > Gemini-2.5-pro > OpenAI-OSS-20B >OpenAI-OSS-120B

国内直接用Claude Opus 4.1,不封号

谷歌浏览器访问:www.nezhaclaude.cn

✅️官网原生界面,真实pro会员账号,直连Claude官网

✅️已解决Claude官网封号问题,月卡质保30天

✅️最新模型Claude Sonnet 4、Claude Opus 4、Claude Opus 4.1

二、实用功能的重要升级

1、创意写作

此前,Claude Opus 4就被誉为写作最强大模型,Claude Opus 4.1的发布,再次巩固了其在写作方面的霸主地位。

Claude Opus 4.1能够生成更加生动、富有想象力的内容,无论是故事创作、诗歌写作还是剧本编写,都能保持高质量的输出。

2、更强大的理解和推理能力

Claude Opus 4.1在理解复杂问题和进行深度推理方面有了显著提升。无论是分析多层次的逻辑问题,还是处理需要综合多个知识领域的复杂任务,新模型都展现出了更加出色的表现。

它能够更准确地把握用户意图,即使面对模糊或不完整的问题描述,也能通过上下文推断出用户真正想要的答案。

在Extended Word Connections(扩展文字连接)基准测试排行榜,这是基于纽约时报的文字连接游戏设计的AI评测标准,包含759个谜题,用于测试AI模型的语言理解和逻辑推理能力。

从数据来看,Claude Opus 4.1取得了重大突破。特别是Opus 4.1 Thinking 16K版本表现最为亮眼,得分达到58.8分,相比前代Opus 4 Thinking 16K的49.7分有了显著提升,涨幅接近20%。这个成绩在整个排行榜中处于领先地位。

3、网络搜索与实时信息获取

Claude Opus 4.1集成了强大的网络搜索功能,能够实时获取最新信息。当用户询问时事新闻、股市行情、天气预报等需要实时数据的问题时,系统会自动进行网络搜索,确保提供的信息是最新和准确的。

这一功能特别适合处理知识截止日期之后发生的事件,让AI助手真正成为获取实时信息的可靠工具。

4、文件处理与数据分析

新模型具备了更强大的文件处理能力,可以直接读取和分析用户上传的各种格式文件,包括Excel表格、CSV数据文件、JSON格式数据等。

通过内置的分析工具,Claude Opus 4.1能够对大量数据进行统计分析、生成可视化图表,帮助用户从数据中发现有价值的洞察。这对于需要处理商业报表、研究数据的专业人士来说是一个巨大的便利。

5、Artifacts创作系统

一个特别值得关注的新功能是Artifacts系统,这是一个革命性的内容创作和管理工具。

当用户需要创建代码、文档、报告等独立内容时,Claude Opus 4.1会将这些内容放在专门的Artifacts容器中,方便用户查看、编辑和保存。这个系统支持多种格式,包括HTML网页、React组件、Markdown文档等,让创作过程更加高效和有序。

6、灵活的定制选项

新模型提供了更多的定制选项,用户可以根据自己的需求调整输出的格式、长度和风格。无论是需要简洁的要点总结,还是详细的分析报告,Claude Opus 4.1都能够灵活应对。

三、交互体验的优化

1、更自然的对话方式

Claude Opus 4.1在对话交互方面变得更加自然和人性化。它能够根据对话的语境和氛围调整回复的风格,在专业讨论时保持严谨,在日常聊天时显得轻松友好。模型还学会了更好地把握回复的长度,对简单问题给出简洁答案,对复杂问题则提供详尽的解释。

2、智能的工具调用策略

新模型在使用各种工具时表现得更加智能和高效。它会根据问题的复杂程度动态调整工具的使用策略:对于简单的知识性问题,直接利用自身知识库回答;对于需要最新信息的问题,主动进行网络搜索;对于复杂的研究性任务,则会进行多轮搜索和深度分析,确保答案的全面性和准确性。

四、安全性和可靠性的加强

1、更严格的内容安全保护

Claude Opus 4.1在内容安全方面实施了更严格的保护措施。它会自动识别和拒绝可能造成伤害的请求,包括制作危险物品的指导、恶意软件代码、虚假信息传播等。同时,模型特别重视儿童安全保护,确保所有涉及未成年人的内容都是适龄和健康的。

2、版权意识的强化

新模型在处理版权内容时表现得更加谨慎和负责。它不会直接复制大段受版权保护的文字,而是通过总结、改写或引用的方式来传达信息。这种做法既保护了原创作者的权益,又能为用户提供所需的信息。

五、专业应用场景的拓展

1、商业分析与决策支持

Claude Opus 4.1特别适合用于商业环境中的数据分析和决策支持。它能够处理复杂的财务报表、市场调研数据,生成专业的分析报告,帮助企业管理者做出更明智的决策。通过整合内部文档搜索和外部市场信息,模型能够提供全面的商业洞察。

2、学术研究与教育辅助

在学术领域,新模型可以协助研究人员进行文献综述、数据分析、论文写作等工作。它能够理解复杂的学术概念,提供准确的解释和引用。对于教育工作者和学生,Claude Opus 4.1是一个优秀的学习助手,能够解答疑问、提供学习建议、帮助制定学习计划。

3、创意产业的得力助手

对于设计师、作家、营销人员等创意工作者,Claude Opus 4.1提供了强大的创作支持。它不仅能生成创意文案、设计网页界面,还能创建互动式的视觉作品。特别是在网页设计方面,模型能够生成包含动画效果、响应式布局的现代化网页,满足当今用户对视觉体验的高要求。

六、GPT-5 VS Claude Opus 4.1

Claude Opus 4.1是Anthropic最新发布的旗舰模型,代表了Claude 4系列的最高水平。

在实际编程应用中,Claude Opus 4.1展现出了几个优势:

  1. 更强的上下文理解能力,能够处理更长的代码片段;
  2. 更准确的bug定位和修复建议;
  3. 更符合最佳实践的代码风格;
  4. 配合Claude Code命令行工具,开发者可以直接在终端中与AI协作编程,大大提升了开发效率。

虽然GPT-5尚未正式发布,但从目前的表现来看,Claude Opus 4.1已经在多个编程基准测试中表现出色。两个模型各有特色,最终谁能"赢得战斗"可能取决于具体的使用场景和开发者的个人偏好。重要的是,这种良性竞争正在推动AI编程助手快速进化,让所有开发者受益。

七、Claude Opus 4.1 首发测试

1、Claude Opus 4.1

你是什么模型,具体什么版本号,知识截止日期是几号

2、编码能力

写一个2025年1-7月比亚迪的汽车销量排行榜 数据大屏

使用 p5.js创建 12 个彩色球在三个旋转的嵌套的分别有一个缺口的六边形内弹跳的效果,旋转速度较快,考虑重力,弹性,摩擦和碰撞,符合物理自然规律。

3、写作 + 联网查询

Claude Opus 4.1 + Extended Thinking + Web Search 火力全开!

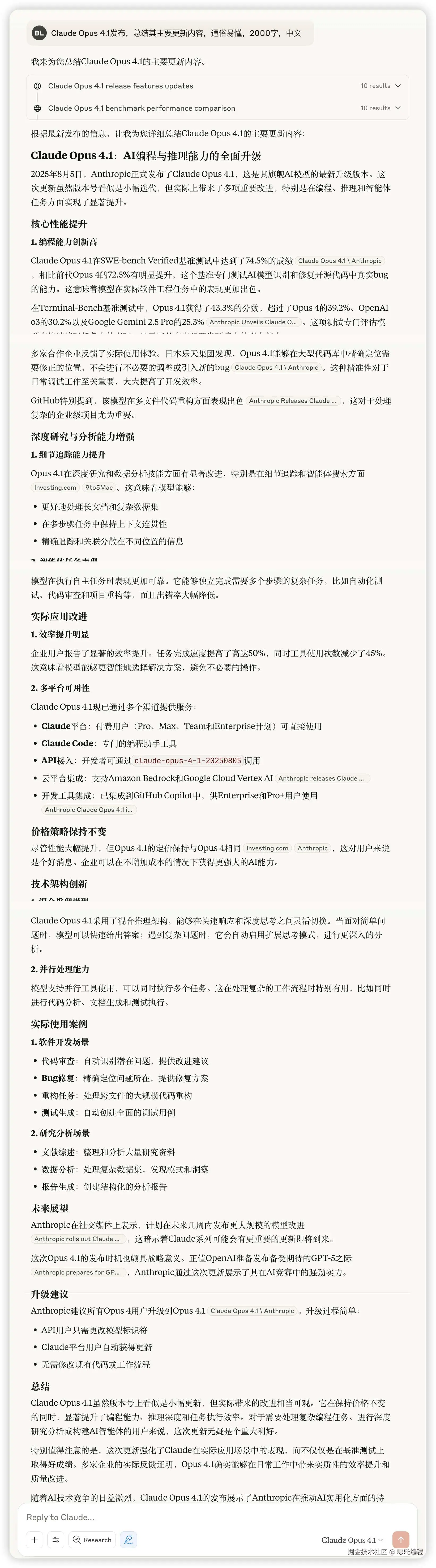
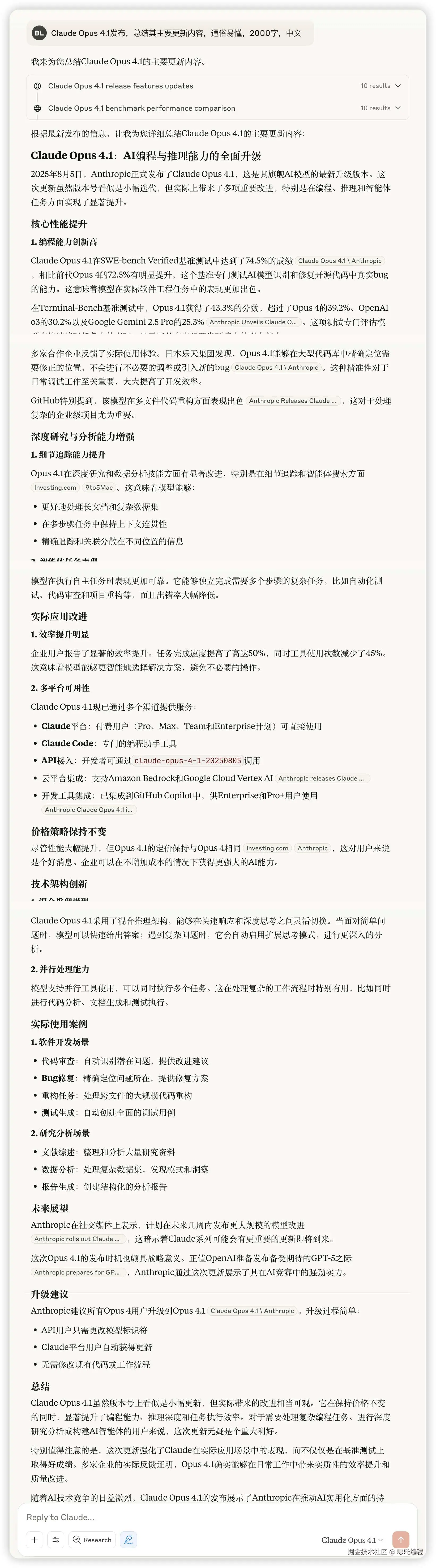
Claude Opus 4.1发布,总结其主要更新内容,通俗易懂,2000字,中文

4、读取文件 + 写作

快速写论文三步走:

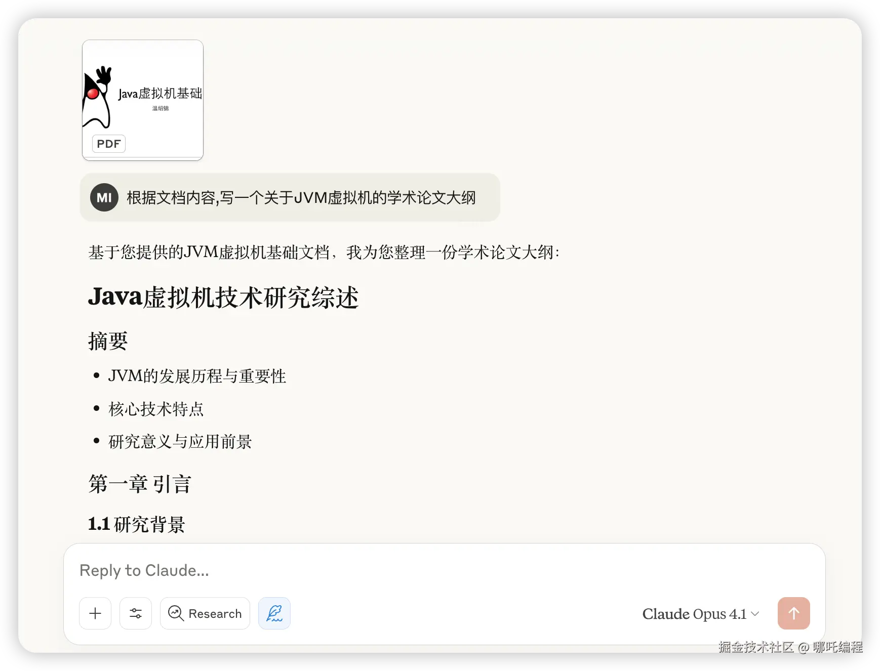
  • 第一步:上传学术资料
  • 第二步:写论文大纲
  • 第三步:详细描述大纲中的每一个小点

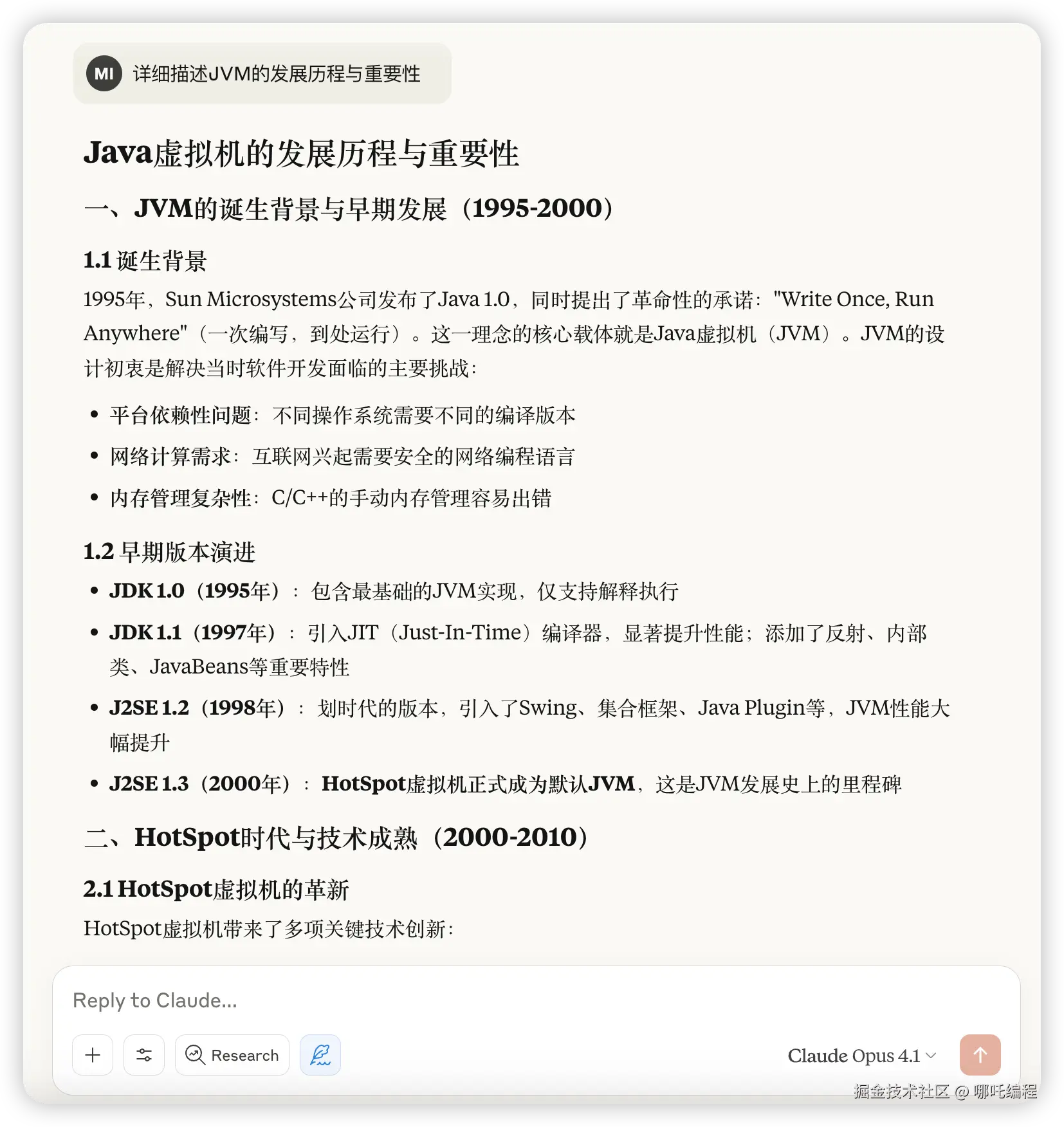
根据文档内容,写一个关于JVM虚拟机的学术论文大纲

5、绘制SVG图片

你是Java领域的专家,请为“Java全栈工程师”生成一张完整的SVG图片,要求如下: 1、图片样式:技术路线图 2、风格定位:卡通风格 3、颜色方案:暖色系 4、按照技术的前后端、由易到难,分别展示 5、要求层次清晰,图片美观