Dubbo源码—1.服务发布的主要流程

150 阅读33分钟

大纲

1.Dubbo 2.7和3.x版本的区别

2.Dubbo服务的基本流程和启动入口

3.Dubbo服务发布的主流程

4.服务发布时执行相关组件的初始化

5.服务发布时执行的服务实例刷新操作

6.服务发布时执行的服务实例初始化操作

7.服务发布时执行的服务实例发布操作

8.执行服务实例发布操作时的主流程

9.服务发布过程中ProxyFactory生成Invoker

10.服务发布过程中Protocol组件发布Invoker

11.服务发布过程中NettyServer的构造流程

12.服务发布过程中RegistryProtocol的服务注册

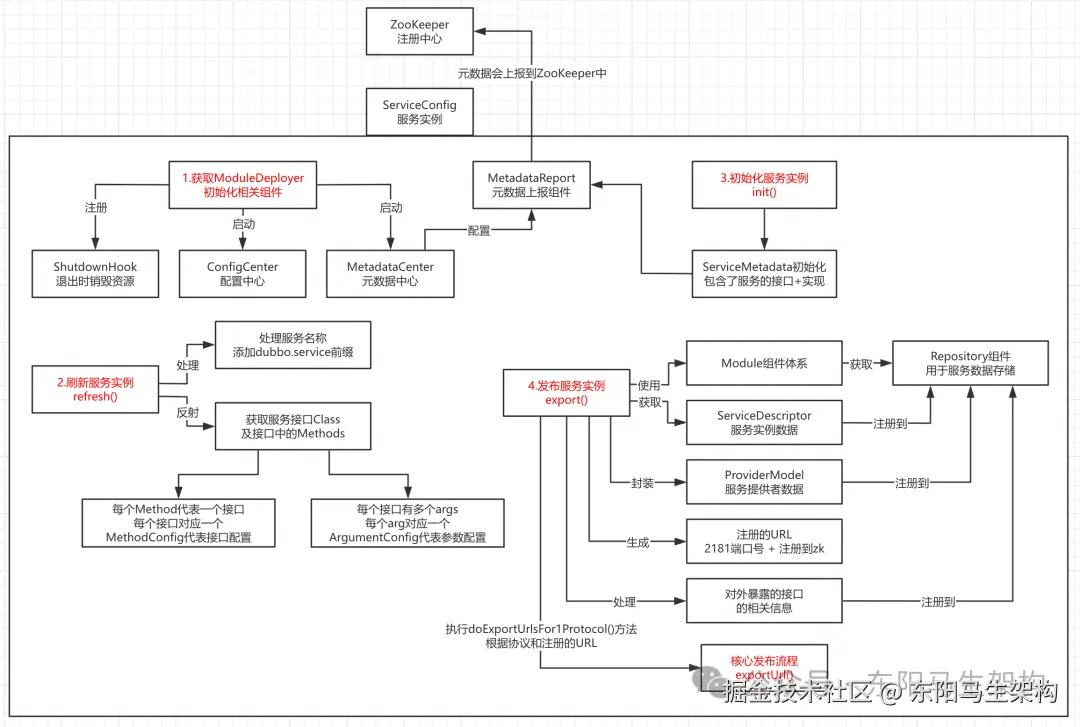
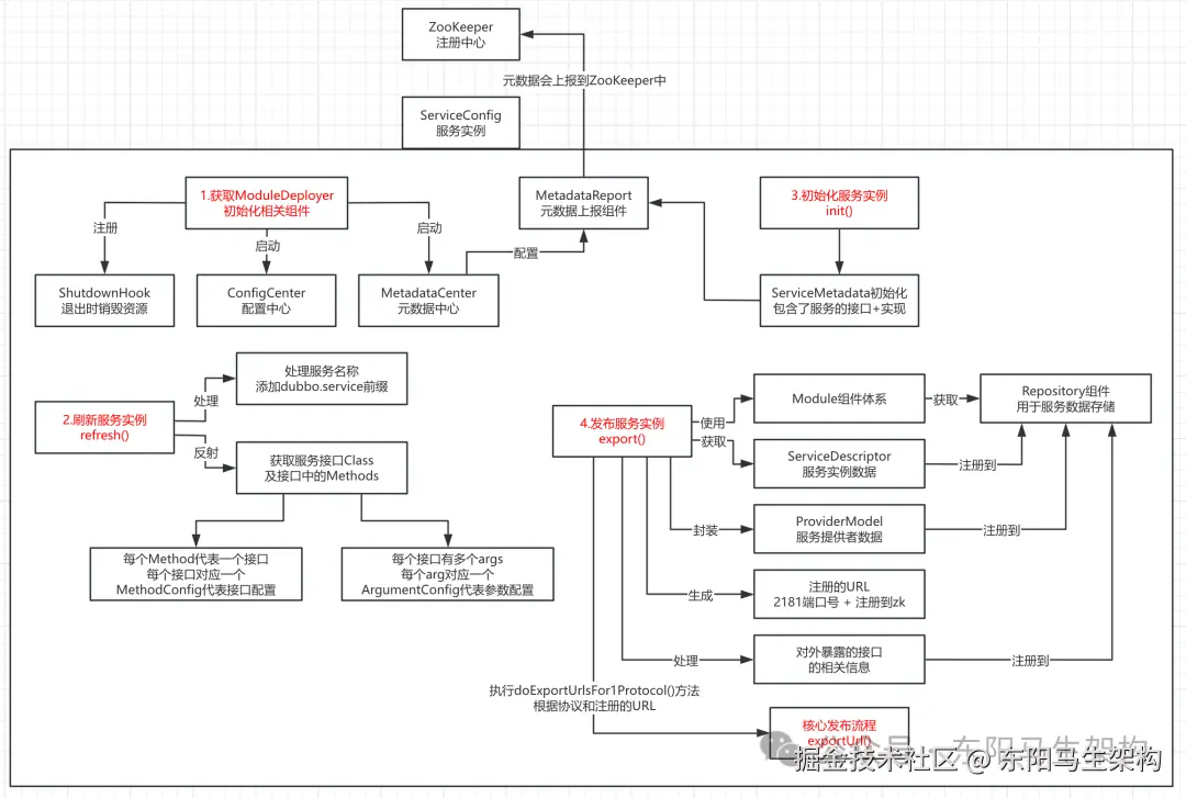
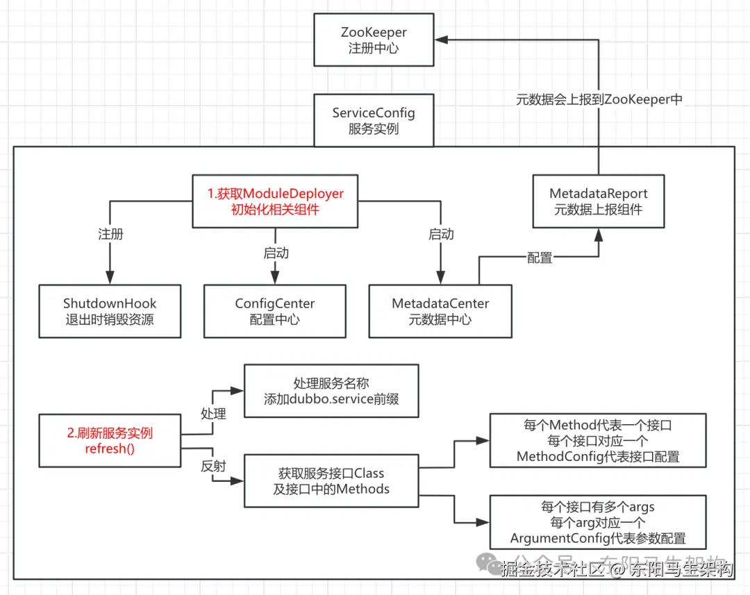
13.Dubbo服务发布的完整流程总结


1.Dubbo 2.7和3.x版本的区别

区别一:后者引入了ModuleDeployer组件专门做服务启动时的初始化工作。将原来的注册中心拆分为三大中心:注册中心、配置中心、元数据中心。

区别二:后者很多地方使用了Double Check来代替前者对方法加Synchronized锁,大量采用了Double Check + Volatile + Static来实现单例模式。

区别三:后者引入了MigrationRuleListener、MigrationRuleHandler、MigrationInvoker,引入DynamicDirectory代替RegistryDirectory。

2.Dubbo服务的基本流程和启动入口

(1)Dubbo服务的基本流程

(2)Provider启动入口

(3)Consumer启动入口

(1)Dubbo服务的基本流程

(2)Provider启动入口

public class Application {
    public static void main(String[] args) throws Exception {
        //Service和ServiceConfig是什么
        //Service是一个服务,每个服务可能会包含多个接口
        //ServiceConfig便是针对这个服务的一些配置
        //下面传入的泛型DemoServiceImpl便是服务接口的实现
        ServiceConfig<DemoServiceImpl> service = new ServiceConfig<>();

        //设置服务暴露出去的接口
        service.setInterface(DemoService.class);

        //设置暴露出去的接口的实现类
        service.setRef(new DemoServiceImpl());

        //服务名称,可以在服务框架里进行定位
        service.setApplication(new ApplicationConfig("dubbo-demo-api-provider"));

        //所有的RPC框架,必须要和注册中心配合使用,服务启动后必须向注册中心进行注册
        //注册中心可以知道每个服务有几个实例,每个实例在哪台服务器上
        //进行服务调用时,要先找注册中心咨询要调用的服务有几个实例,分别都在什么机器上
        //下面便是设置ZooKeeper作为注册中心的地址
        service.setRegistry(new RegistryConfig("zookeeper://127.0.0.1:2181"));
        
        //设置元数据上报的地方
        //Dubbo服务实例启动后,会有自己的元数据,需要上报到一个地方进行管理,比如zookeeper
        service.setMetadataReportConfig(new MetadataReportConfig("zookeeper://127.0.0.1:2181"));

        //配置完毕后,调用ServiceConfig的export()方法启动网络监听程序
        //当接收到调用请求时,该网络监听程序会建立网络连接进行通信
        //接收按照协议封装的请求数据,该网络监听程序会执行RPC调用
        //此外,ServiceConfig的export()方法还会把自己作为一个服务实例注册到zk里
        service.export();

        System.out.println("dubbo service started");
        new CountDownLatch(1).await();
    }
}

(3)Consumer启动入口

public class Application {
    public static void main(String[] args) throws Exception {
        //Reference和ReferenceConfig是什么
        //Reference是一个引用,是对Provider端的一个服务实例的引用
        //ReferenceConfig这个服务实例的引用的一些配置
        //通过泛型传递了这个服务实例对外暴露的接口
        ReferenceConfig<DemoService> reference = new ReferenceConfig<>();
        
        //设置应用名称
        reference.setApplication(new ApplicationConfig("dubbo-demo-api-consumer"));

        //设置注册中心的地址,默认是ZooKeeper
        reference.setRegistry(new RegistryConfig("zookeeper://127.0.0.1:2181"));

        //设置元数据上报地址
        reference.setMetadataReportConfig(new MetadataReportConfig("zookeeper://127.0.0.1:2181"));

        //设置要调用的服务的接口
        reference.setInterface(DemoService.class);

        //直接通过ReferenceConfig的get()方法来拿到一个DemoService接口
        //它是一个动态代理接口,只要被调用,便会通过底层调用Provider服务实例的对应接口
        DemoService service = reference.get();
        String message = service.sayHello("dubbo");
        System.out.println(message);
        Thread.sleep(10000000L);
    }
}

3.Dubbo服务发布的主流程

ServiceConfig的export()方法在进行服务发布时,首先会初始化相关组件,然后刷新服务实例,接着初始化服务实例,最后发布服务实例。

public class ServiceConfig<T> extends ServiceConfigBase<T> {
    ...
    @Override
    public void export() {
        if (this.exported) {
            return;
        }

        //prepare for export
        //对比Dubbo 2.6.x和2.7.x源码,Dubbo 3.0的变动还是有点大的,比如这里使用了ModuleDeployer组件
        //Dubbo服务实例内部会有很多的代码组件,通过ModuleDeployer便可以避免零零散散的去调用和初始化

        //1.执行相关组件的初始化
        //通过获取到的ModuleDeployer来对相关组件进行初始化
        //比如会对MetadataReport元数据上报组件进行构建和初始化,以及启动(建立跟zk的连接)
        getScopeModel().getDeployer().start();

        synchronized (this) {
            if (this.exported) {
                return;
            }

            //2.执行服务实例的刷新操作
            //也就是刷新ProviderConfig->MethodConfig->ArgumentConfig
            if (!this.isRefreshed()) {
                this.refresh();
            }
            if (this.shouldExport()) {
                //3.执行服务实例的初始化
                //也就是会把Metadata元数据给准备好,后续可以进行元数据上报
                this.init();

                //这是Dubbo服务实例的延迟发布的特性
                //如果设置了Dubbo服务实例是延迟发布的,当调用了export()方法后,就会进入这里
                //在延迟指定的时间后,再去进行服务的发布
                if (shouldDelay()) {
                    //延迟发布
                    doDelayExport();
                } else {
                    //立即发布
                    //4.执行服务实例的发布
                    //这里可以作为服务发布的直接入口
                    doExport();
                }
            }
        }
    }
    ...
}

4.服务发布时执行相关组件的初始化

public class DefaultModuleDeployer extends AbstractDeployer<ModuleModel> implements ModuleDeployer {
    //已经完成发布的服务实例集合
    private List<ServiceConfigBase<?>> exportedServices = new ArrayList<>();

    //下面这些组件,本身都是跟model组件体系强关联的
    private ModuleModel moduleModel;

    //父级ApplicationDeployer组件
    private ApplicationDeployer applicationDeployer;
    ...

    @Override
    public Future start() throws IllegalStateException {
        //initialize,maybe deadlock applicationDeployer lock & moduleDeployer lock
        //调用DefaultApplicationDeployer的initialize()方法
        applicationDeployer.initialize();
        return startSync();
    }

    @Override
    public void prepare() {
        //module这个层级是application层级的下层
        //application层级是framework层级的下层
        applicationDeployer.initialize();
        this.initialize();
    }
    ...
}

public class DefaultApplicationDeployer extends AbstractDeployer<ApplicationModel> implements ApplicationDeployer {
    private final DubboShutdownHook dubboShutdownHook;
    ...

    @Override
    public void initialize() {
        if (initialized) {
            return;
        }
        //ApplicationDeployer组件,可能会被多线程并发访问
        //Ensure that the initialization is completed when concurrent calls
        synchronized (startLock) {
            if (initialized) {
                return;
            }
            //注册退出时需要进行资源销毁的ShutdownHook
            //register shutdown hook
            registerShutdownHook();

            //启动配置中心ConfigCenter
            //动配置中心是专门存放配置信息的
            startConfigCenter();

            //加载应用配置
            loadApplicationConfigs();

            //初始化ModuleDeployer
            initModuleDeployers();

            //启动元数据中心MetadataCenter
            //元数据中心是专门存放发布d的服务实例信息的
            startMetadataCenter();

            initialized = true;

            if (logger.isInfoEnabled()) {
                logger.info(getIdentifier() + " has been initialized!");
            }
        }

        //老的Dubbo版本只有注册中心的概念
        //后来随着版本的迭代和演进,出现了配置中心、元数据中心等这些用于解耦的概念
        //虽然Dubbo的服务实例信息、配置信息、元数据信息,都可以放在zk里
        //但如果把一个服务实例的各种数据和信息都存储在zk里,那么这些数据和信息会严重耦合在一起
        //下面从扩展性和可用性两个层面来分析,如果把各种数据都耦合放在一个zk里可能会出现的问题
        //(1)扩展性
        //在一个大规模的微服务系统里,服务本身可能都有上百个,服务实例可能有几百上千个,所以服务实例数据可能就很多
        //但每个服务实例关联的配置数据,可能不是太多,尤其是元数据可能也不是太多
        //而这里的扩展性不是指功能上的扩展,而是指数据上的扩展
        //随着服务实例数据在膨胀,配置数据和元数据虽然可能也在增加,但是增加的速度可能比不上服务实例数据
        //此时就需要对注册中心进行扩容或者更换一个系统去存储
        //而在这个过程之中,由于所有数据耦合在一起了,牵一发而动全身,不好扩展了
        //这就是多种不同类型的数据耦合在一起时会出现的痛点,也就是数据耦合导致数据扩展性差的问题
        //(2)可用性
        //由于注册数据、配置数据、元数据都放在一个地方比如zk
        //那么一旦zk出现了故障,这三种数据就一起没了,这就是可用性问题
        //因此,Dubbo3的架构设计会对不同类型的数据进行分离,形成了三种数据:注册数据、元数据、配置数据
        //于是就有了三大中心:注册中心、配置中心、元数据中心,这样就可以把三种不同类型的数据,放到不同的地方去
        //在扩展性方面,当服务实例数据太多时要进行扩容或者切换存储技术,此时对另外两种数据是没有直接影响的
        //在可用性方面,一旦作为注册中心的zk突然挂了,此时配置中心可能是Nacos,对它来说也没有直接影响的
    }

    private void registerShutdownHook() {
        dubboShutdownHook.register();
    }
    ...
}

public class DefaultApplicationDeployer extends AbstractDeployer<ApplicationModel> implements ApplicationDeployer {
    ...
    //启动元数据中心
    private void startMetadataCenter() {
        //先分析元数据中心是否需要用注册中心来做元数据中心
        useRegistryAsMetadataCenterIfNecessary();
        ApplicationConfig applicationConfig = getApplication();

        //获取元数据类型metadataType
        String metadataType = applicationConfig.getMetadataType();

        //进行元数据的配置,里面包含了MetadataReport的配置
        Collection<MetadataReportConfig> metadataReportConfigs = configManager.getMetadataConfigs();
        if (CollectionUtils.isEmpty(metadataReportConfigs)) {
            return;
        }

        //从applicationModel中获取一个BeanFactory
        //再根据BeanFactory获取一个元数据上报组件的实例MetadataReportInstance
        MetadataReportInstance metadataReportInstance = applicationModel.getBeanFactory().getBean(MetadataReportInstance.class);
        List<MetadataReportConfig> validMetadataReportConfigs = new ArrayList<>(metadataReportConfigs.size());
        for (MetadataReportConfig metadataReportConfig : metadataReportConfigs) {
            ConfigValidationUtils.validateMetadataConfig(metadataReportConfig);
            validMetadataReportConfigs.add(metadataReportConfig);
        }

        //对于唯一的一个MetadataReport,会在这里进行初始化
        //把配置的metadataReport地址和config传递进init()方法进行初始化
        metadataReportInstance.init(validMetadataReportConfigs);
        if (!metadataReportInstance.inited()) {
            throw new IllegalStateException(String.format("%s MetadataConfigs found, but none of them is valid.", metadataReportConfigs.size()));
        }
        //所以MetadataReport的启动
        //其实就是根据配置去获取对应的BeanFactory,然后通过BeanFactory创建出对应的MetadataReport实例
        //最后根据配置对元数据上报组件的实例MetadataReportInstance进行初始化
    }
    ...
}

public class MetadataReportInstance implements Disposable {
    ...
    public void init(List<MetadataReportConfig> metadataReportConfigs) {
        if (!init.compareAndSet(false, true)) {
            return;
        }

        this.metadataType = applicationModel.getApplicationConfigManager().getApplicationOrElseThrow().getMetadataType();
        if (metadataType == null) {
            this.metadataType = DEFAULT_METADATA_STORAGE_TYPE;
        }

        //在这里会通过SPI机制的adaptive自适应,生成一个代理类
        //底层会通过自适应的机制,根据url里的参数去拿到对应的实现类,来调用它的方法
        //如果使用zk作为元数据中心,那么拿到的应该是一个ZooKeeperMetadataReportFactory
        MetadataReportFactory metadataReportFactory = applicationModel.getExtensionLoader(MetadataReportFactory.class).getAdaptiveExtension();
        for (MetadataReportConfig metadataReportConfig : metadataReportConfigs) {
            init(metadataReportConfig, metadataReportFactory);
        }
    }

    private void init(MetadataReportConfig config, MetadataReportFactory metadataReportFactory) {
        ...
        //这种url一般来说是针对zk的url地址
        MetadataReport metadataReport = metadataReportFactory.getMetadataReport(url);
        if (metadataReport != null) {
            metadataReports.put(relatedRegistryId, metadataReport);
        }
    }
    ...
}

public abstract class AbstractMetadataReportFactory implements MetadataReportFactory {
    ...
    @Override
    public MetadataReport getMetadataReport(URL url) {
        ...
        metadataReport = createMetadataReport(url);
        ...
    }

    protected abstract MetadataReport createMetadataReport(URL url);
    ...
}

public class ZookeeperMetadataReportFactory extends AbstractMetadataReportFactory {
    ...
    @Override
    public MetadataReport createMetadataReport(URL url) {
        return new ZookeeperMetadataReport(url, zookeeperTransporter);
    }
    ...
}

public class ZookeeperMetadataReport extends AbstractMetadataReport {
    private final String root;
    ZookeeperClient zkClient;
    ...

    public ZookeeperMetadataReport(URL url, ZookeeperTransporter zookeeperTransporter) {
        super(url);
        ...
        zkClient = zookeeperTransporter.connect(url);
    }
    ...
}

5.服务发布时执行的服务实例刷新操作

完成相关组件的初始化后,便会调用ServiceConfig的refresh()方法执行服务实例的刷新操作。

public class ServiceConfig<T> extends ServiceConfigBase<T> {
    ...
    @Override
    public void export() {
        ...
        //1.执行相关组件的初始化
        //通过获取到的ModuleDeployer来对相关组件进行初始化
        //比如会对MetadataReport元数据上报组件进行构建和初始化,以及启动(建立跟zk的连接)
        getScopeModel().getDeployer().start();
        synchronized (this) {
            if (this.exported) {
                return;
            }
            //2.执行服务实例的刷新操作
            //也就是刷新ProviderConfig->MethodConfig->ArgumentConfig
            if (!this.isRefreshed()) {
                //执行AbstractConfig的refresh()方法
                this.refresh();
            }
            ...
        }
    }
    ...
}

public abstract class AbstractConfig implements Serializable {
    ...
    public void refresh() {
        //check and init before do refresh
        //调用AbstractConfig的子类ServiceConfigBase的preProcessRefresh()方法
        //初始化一个ProviderConfig,也就是Provider服务实例
        preProcessRefresh();

        //Model组件体系对Dubbo的运行很关键,可以认为它是SPI机制使用的入口
        //而ScopeModel是Model组件体系的一个基础,ScopeModel类型是可以转换为ModuleModel、ApplicationModel
        //比如像ModuleServiceRepository、ModelEnvironment、BeanFactory等很多通用的组件都可以通过ScopeModel去获取
        Environment environment = getScopeModel().getModelEnvironment();//获取Environment对象
        List<Map<String, String>> configurationMaps = environment.getConfigurationMaps();

        //Search props starts with PREFIX in order
        //接下来要获取和拼接preferredPrefix
        String preferredPrefix = null;
        List<String> prefixes = getPrefixes();
        for (String prefix : prefixes) {
            if (ConfigurationUtils.hasSubProperties(configurationMaps, prefix)) {
                preferredPrefix = prefix;
                break;
            }
        }
        if (preferredPrefix == null) {
            preferredPrefix = prefixes.get(0);
        }

        ...
        //使用反射注入需要的方法
        assignProperties(this, environment, subProperties, subPropsConfiguration);

        //process extra refresh of subclass, e.g. refresh method configs
        //调用AbstractInterfaceConfig的processExtraRefresh()方法
        //该方法中preferredPrefix是关键,它的值可能是:dubbo.service.org.apache.dubbo.demo.DemoService
        //其中dubbo.service代表dubbo服务名称的一个固定前缀,属于固定拼接的
        //而中间的org.apache.dubbo.demo,则是从服务接口所在包名里截取出来的,并且最后会加上服务接口的接口名
        //所以preferredPrefix会作为当前dubbo服务的全限定的名字
        //而这段refresh的代码的作用,就是处理这个preferredPrefix以及其他相关的配置信息
        processExtraRefresh(preferredPrefix, subPropsConfiguration);

        postProcessRefresh();
        refreshed.set(true);
    }

    protected void preProcessRefresh() {
        // pre-process refresh
    }

    protected void processExtraRefresh(String preferredPrefix, InmemoryConfiguration subPropsConfiguration) {
        // process extra refresh
    }
      
    protected void postProcessRefresh() {
        // post-process refresh
        checkDefault();
    }
    ...
}

public abstract class AbstractInterfaceConfig extends AbstractMethodConfig {
    private List<MethodConfig> methods;
    ...

    //该方法会通过反射技术,对需要发布的服务的接口方法和参数封装成MethodConfig、ArgumentConfig
    @Override
    protected void processExtraRefresh(String preferredPrefix, InmemoryConfiguration subPropsConfiguration) {
        if (StringUtils.hasText(interfaceName)) {
            //通过反射技术获取需要发布的服务的接口
            Class<?> interfaceClass;
            interfaceClass = ClassUtils.forName(interfaceName);
            ...

            //Auto create MethodConfig/ArgumentConfig according to config props
            Map<String, String> configProperties = subPropsConfiguration.getProperties();
            //获取需要发布的服务的接口的所有方法
            Method[] methods;
            methods = interfaceClass.getMethods();

            //接下来对需要发布的服务的接口方法进行处理
            //整理出MethodConfig对象及其对应的ArgumentConfig对象
            //接口里的每个方法都要创建一个MethodConfig
            //方法里的每一个参数都要创建一个ArgumentConfig
            for (Method method : methods) {
                //因为服务端每次处理客户端调用时,不可能都通过反射来获取method和args的情况
                //所以在刚开始启动时就需要对接口进行解析,将所有的method和args整理到methods属性中
                if (ConfigurationUtils.hasSubProperties(configProperties, method.getName())) {
                    MethodConfig methodConfig = getMethodByName(method.getName());
                    //Add method config if not found
                    if (methodConfig == null) {
                        //需要发布的的服务的每个方法,都创建一个MethodConfig对象
                        methodConfig = new MethodConfig();
                        methodConfig.setName(method.getName());
                        //将MethodConfig对象添加到methods属性中
                        this.addMethod(methodConfig);
                    }
                    //Add argument config
                    //dubbo.service.{interfaceName}.{methodName}.{arg-index}.xxx=xxx
                    java.lang.reflect.Parameter[] arguments = method.getParameters();
                    for (int i = 0; i < arguments.length; i++) {
                        if (getArgumentByIndex(methodConfig, i) == null && hasArgumentConfigProps(configProperties, methodConfig.getName(), i)) {
                            //方法里的每个args参数,都创建一个ArgumentConfig对象
                            ArgumentConfig argumentConfig = new ArgumentConfig();
                            argumentConfig.setIndex(i);
                            //将ArgumentConfig对象添加到MethodConfig对象中
                            methodConfig.addArgument(argumentConfig);
                        }
                    }
                }
            }

            //refresh MethodConfigs,刷新刚才解析出来的MethodConfig对象
            List<MethodConfig> methodConfigs = this.getMethods();
            if (methodConfigs != null && methodConfigs.size() > 0) {
                //whether ignore invalid method config
                Object ignoreInvalidMethodConfigVal = getEnvironment().getConfiguration()
                    .getProperty(ConfigKeys.DUBBO_CONFIG_IGNORE_INVALID_METHOD_CONFIG, "false");
                boolean ignoreInvalidMethodConfig = Boolean.parseBoolean(ignoreInvalidMethodConfigVal.toString());
                Class<?> finalInterfaceClass = interfaceClass;
                List<MethodConfig> validMethodConfigs = methodConfigs.stream().filter(methodConfig -> {
                    methodConfig.setParentPrefix(preferredPrefix);
                    //关联Model组件
                    methodConfig.setScopeModel(getScopeModel());
                    methodConfig.refresh();
                    //verify method config
                    return verifyMethodConfig(methodConfig, finalInterfaceClass, ignoreInvalidMethodConfig);
                }).collect(Collectors.toList());
                this.setMethods(validMethodConfigs);
            }
        }
    }

    public void addMethod(MethodConfig methodConfig) {
        if (this.methods == null) {
            this.methods = new ArrayList<>();
        }
        this.methods.add(methodConfig);
    }
    ...
}

6.服务发布时执行的服务实例初始化操作

public class ServiceConfig<T> extends ServiceConfigBase<T> {
    ...
    @Override
    public void export() {
        ...
        synchronized (this) {
            ...
            if (this.shouldExport()) {
                //3.执行服务实例的初始化
                //也就是会把Metadata元数据给准备好,后续可以进行元数据上报
                this.init();
                ...
            }
        }
    }

    public void init() {
        //通过SPI机制获取ServiceListener扩展点的所有实现类实例
        //然后添加到ServiceConfig的serviceListeners字段里
        if (this.initialized.compareAndSet(false, true)) {
            //load ServiceListeners from extension
            ExtensionLoader<ServiceListener> extensionLoader = this.getExtensionLoader(ServiceListener.class);
            this.serviceListeners.addAll(extensionLoader.getSupportedExtensionInstances());
        }

        //初始化ServiceMetadata,也就是服务元数据
        //这需要与前面设置的MetadataCenter元数据中心配合起来看
        //ServiceMetadata作为服务实例的元数据,会对服务实例做一些描述,比如版本号、实现类等
        initServiceMetadata(provider);
        serviceMetadata.setServiceType(getInterfaceClass());
        serviceMetadata.setTarget(getRef());
        serviceMetadata.generateServiceKey();
    }
    ...
}

7.服务发布时执行的服务实例发布操作

首先调用ServiceConfig的doExportUrls()方法发布服务,然后再调用其exported()方法进行服务发布后的处理,比如打印日志和回调监听器。

public class ServiceConfig<T> extends ServiceConfigBase<T> {
    ...
    @Override
    public void export() {
        ...
        //4.执行服务实例的发布
        //进行debug时,可以通过控制台打印的日志去分析运行流程
        //比如通过log日志可以发现服务发布的流程可能涉及:
        //一.export Dubbo Service,发布dubbo服务实例
        //二.register Dubbo Service,往zk进行注册
        //三.启动NettyServer,监听端口和请求处理
        //四.服务发现注册
        //五.MetadataReport:服务实例上报
        //六.关闭JVM时的逆向处理过程
        //这里可以作为一个服务发布的直接入口
        doExport();
    }

    protected synchronized void doExport() {
        ...
        //发布服务
        doExportUrls();
        //服务发布完成后的处理,比如打印日志和回调监听器
        exported();
    }
    ...
}

8.执行服务实例发布操作时的主流程

首先通过ScopeModel组件体系获取服务数据存储组件,然后将要发布的服务注册到服务数据存储组件里,接着把相关信息封装成一个服务提供者,并将该服务提供者也注册到服务数据存储组件中,然后生成注册的URL,最后根据协议和生成的注册的URL来发布服务。

public class ServiceConfig<T> extends ServiceConfigBase<T> {
    ...  
    @SuppressWarnings({"unchecked", "rawtypes"})
    private void doExportUrls() {
        //所谓的ScopeModel,真实的类型是ModuleModel
        //下面这行代码会通过AbstractMethodConfig的getScopeModel()方法获取ScopeModel
        //接着会通过ModuleModel的getServiceRepository()方法去获取ServiceRepository
        //事实上,Dubbo会把它的各个组件都集中在ScopeModel(ModuleModel)里,而ScopeModel就类似于设计模式里的门面模式
        //ScopeModel、ModuleModel、ApplicationModel、FrameworkModel等多个Model会组成一个Model组件体系

        //1.通过ScopeModel组件体系获取服务数据存储组件ModuleServiceRepository
        ModuleServiceRepository repository = getScopeModel().getServiceRepository();

        //ServiceRepository是Dubbo服务的数据存储组件
        //一个系统可以发布多个Dubbo服务
        //每个Dubbo服务的核心就是一个接口和一个实现类

        //2.把当前要发布的服务注册到Dubbo的服务数据存储组件中
        ServiceDescriptor serviceDescriptor;
        final boolean serverService = ref instanceof ServerService;
        if (serverService) {
            serviceDescriptor = ((ServerService) ref).getServiceDescriptor();
            repository.registerService(serviceDescriptor);
        } else {
            serviceDescriptor = repository.registerService(getInterfaceClass());
        }

        //ProviderModel也就是服务提供者,由于这里是暴露服务出去的,所以属于Provider
        //3.把所有相关的信息封装成一个服务提供者ProviderModel
        providerModel = new ProviderModel(
            serviceMetadata.getServiceKey(),
            ref,//ref代表的是实际实现的类,通过泛型传入
            serviceDescriptor,//表示服务实例相关的信息
            getScopeModel(),
            serviceMetadata, 
            interfaceClassLoader
        );
        providerModel.setConfig(this);
        providerModel.setDestroyRunner(getDestroyRunner());
        //3.将服务提供者ProviderModel注册到服务数据存储组件中
        repository.registerProvider(providerModel);

        //4.生成注册的URL:包含2181的端口号、注册到zk中        
        //service-discovery-registry://127.0.0.1:2181/org.apache.dubbo.registry.RegistryService?application=dubbo-demo-api-provider&dubbo=2.0.2&pid=989&registry=zookeeper&timestamp=1724302222103        //registry://127.0.0.1:2181/org.apache.dubbo.registry.RegistryService?application=dubbo-demo-api-provider&dubbo=2.0.2&pid=989&registry=zookeeper&timestamp=1724302222103
        List<URL> registryURLs = ConfigValidationUtils.loadRegistries(this, true);

        for (ProtocolConfig protocolConfig : protocols) {
            String pathKey = URL.buildKey(
                getContextPath(protocolConfig).map(p -> p + "/" + path).orElse(path), 
                group, 
                version
            );
            //stub service will use generated service name
            if (!serverService) {
                //In case user specified path, register service one more time to map it to path.
                //将接口注册到服务数据存储组件中
                repository.registerService(pathKey, interfaceClass);
            }
            //5.调用doExportUrlsFor1Protocol()方法,根据协议和注册的URL来发布服务
            doExportUrlsFor1Protocol(protocolConfig, registryURLs);
        }
        providerModel.setServiceUrls(urls);
    }

    private void doExportUrlsFor1Protocol(ProtocolConfig protocolConfig, List<URL> registryURLs) {
        Map<String, String> map = buildAttributes(protocolConfig);
        //remove null key and null value
        map.keySet().removeIf(key -> StringUtils.isEmpty(key) || StringUtils.isEmpty(map.get(key)));
        //init serviceMetadata attachments
        //将map数据放入serviceMetadata中,这与元数据相关
        serviceMetadata.getAttachments().putAll(map);
        //根据ProtocolConfig构建URL
        URL url = buildUrl(protocolConfig, map);
        //发布服务
        exportUrl(url, registryURLs);
    }
    ...
}

//ScopeModel、ModuleModel、ApplicationModel、FrameworkModel等多个Model会组成一个Model组件体系
public class ModuleModel extends ScopeModel {
    public static final String NAME = "ModuleModel";
    //ApplicationModel内部封装了其他很多组件,在这里是一个引用关系,通过构造方法传入进来
    private final ApplicationModel applicationModel;
    //包含了ServiceModule环境相关的数据,里面封装的都是各种各样的配置信息
    private ModuleEnvironment moduleEnvironment;
    //serviceRepository是一个服务仓储组件,存储了一些服务相关的数据
    private ModuleServiceRepository serviceRepository;
    //这是module配置管理器,用于存放一些服务相关的配置数据
    private ModuleConfigManager moduleConfigManager;
    //这是ModuleDeployer组件,用于管理其他的一些组件和模块的生命周期
    private ModuleDeployer deployer;
    ...
}

public class ApplicationModel extends ScopeModel {
    ...
    //包含了多个ModuleModel
    private final List<ModuleModel> moduleModels = new CopyOnWriteArrayList<>();
    private final List<ModuleModel> pubModuleModels = new CopyOnWriteArrayList<>();
    //环境变量、配置信息
    private Environment environment;
    //服务配置相关的一些信息
    private ConfigManager configManager;
    //服务数据相关的一些存储
    private ServiceRepository serviceRepository;
    //属于application层级的一些组件的生命周期管理
    private ApplicationDeployer deployer;
    //父级组件
    private final FrameworkModel frameworkModel;
    //内部的一个ModuleModel组件
    private ModuleModel internalModule;
    //默认的一个ModuleModel组件
    private volatile ModuleModel defaultModule;
    //internal module index is 0, default module index is 1
    private AtomicInteger moduleIndex = new AtomicInteger(0);
    //是一个锁
    private Object moduleLock = new Object();
    ...
}

public class FrameworkModel extends ScopeModel {
    ...
    //它没有父层级了,所以只能通过static静态变量,类级别去引用自己的FrameworkModel集合
    private static List<FrameworkModel> allInstances = new CopyOnWriteArrayList<>();
    //包含了多个ApplicationModel
    private List<ApplicationModel> applicationModels = new CopyOnWriteArrayList<>();
    //通过Framework、Application、Module各个层级都可以获取到service相关的配置和数据
    private FrameworkServiceRepository serviceRepository;
    ...
}

public class ModuleServiceRepository {
    private final ModuleModel moduleModel;
    //services,代表服务相关的数据,StubServiceDescriptor
    private final ConcurrentMap<String, List<ServiceDescriptor>> services = new ConcurrentHashMap<>();
    //consumers(key - group/interface:version, value - consumerModel list)
    //代表服务的调用方(consumer即消费方/调用方)
    private final ConcurrentMap<String, List<ConsumerModel>> consumers = new ConcurrentHashMap<>();
    //providers,代表服务提供方
    private final ConcurrentMap<String, ProviderModel> providers = new ConcurrentHashMap<>();
    //FrameworkServiceRepository存储的也是一些服务相关的数据
    private final FrameworkServiceRepository frameworkServiceRepository;
    ...
}

public class ModuleServiceRepository {
    //services,代表服务相关的数据,StubServiceDescriptor
    private final ConcurrentMap<String, List<ServiceDescriptor>> services = new ConcurrentHashMap<>();
    ...

    public ServiceDescriptor registerService(ServiceDescriptor serviceDescriptor) {
        return registerService(serviceDescriptor.getServiceInterfaceClass(), serviceDescriptor);
    }

    public ServiceDescriptor registerService(Class<?> interfaceClazz) {
        ServiceDescriptor serviceDescriptor = new ReflectionServiceDescriptor(interfaceClazz);
        return registerService(interfaceClazz, serviceDescriptor);
    }

    public ServiceDescriptor registerService(Class<?> interfaceClazz, ServiceDescriptor serviceDescriptor) {
        List<ServiceDescriptor> serviceDescriptors = services.computeIfAbsent(interfaceClazz.getName(), k -> new CopyOnWriteArrayList<>());
        synchronized (serviceDescriptors) {
            Optional<ServiceDescriptor> previous = serviceDescriptors.stream()
                .filter(s -> s.getServiceInterfaceClass().equals(interfaceClazz)).findFirst();
            if (previous.isPresent()) {
                return previous.get();
            } else {
                serviceDescriptors.add(serviceDescriptor);
                return serviceDescriptor;
            }
        }
    }
    ...
}

9.服务发布过程中ProxyFactory生成Invoker

public class ServiceConfig<T> extends ServiceConfigBase<T> {
    ...
    private void doExportUrlsFor1Protocol(ProtocolConfig protocolConfig, List<URL> registryURLs) {
        Map<String, String> map = buildAttributes(protocolConfig);
        //remove null key and null value
        map.keySet().removeIf(key -> StringUtils.isEmpty(key) || StringUtils.isEmpty(map.get(key)));
        //init serviceMetadata attachments
        //将map数据放入serviceMetadata中,这与元数据相关
        serviceMetadata.getAttachments().putAll(map);
        //根据ProtocolConfig构建URL
        URL url = buildUrl(protocolConfig, map);
        //发布服务
        exportUrl(url, registryURLs);
    }

    private URL buildUrl(ProtocolConfig protocolConfig, Map<String, String> params) {
        //获取协议名称
        String name = protocolConfig.getName();
        if (StringUtils.isEmpty(name)) {
            //默认使用Dubbo协议
            name = DUBBO;
        }
        //获取host值
        String host = findConfiguredHosts(protocolConfig, provider, params);
        //获取port值
        Integer port = findConfiguredPort(protocolConfig, provider, this.getExtensionLoader(Protocol.class), name, params);
        //根据上面获取的host、port以及前文获取的map集合组装URL
        URL url = new ServiceConfigURL(name, null, null, host, port, getContextPath(protocolConfig).map(p -> p + "/" + path).orElse(path), params);
        //通过Configurator覆盖或添加新的参数
        if (this.getExtensionLoader(ConfiguratorFactory.class).hasExtension(url.getProtocol())) {
            url = this.getExtensionLoader(ConfiguratorFactory.class).getExtension(url.getProtocol()).getConfigurator(url).configure(url);
        }
        url = url.setScopeModel(getScopeModel());
        url = url.setServiceModel(providerModel);
        return url;
    }

    private void exportUrl(URL url, List<URL> registryURLs) {
        //从URL中获取scope参数,其中可选值有none、remote、local三个,分别代表不发布、发布到本地以及发布到远端
        String scope = url.getParameter(SCOPE_KEY);
        //scope不为none,才进行发布
        if (!SCOPE_NONE.equalsIgnoreCase(scope)) {
            //scope为local,只发布到本地
            if (!SCOPE_REMOTE.equalsIgnoreCase(scope)) {
                exportLocal(url);
            }
            //export to remote if the config is not local (export to local only when config is local)
            //scope为remote,发布到远端的注册中心
            if (!SCOPE_LOCAL.equalsIgnoreCase(scope)) {
                //进行远程发布
                url = exportRemote(url, registryURLs);
                if (!isGeneric(generic) && !getScopeModel().isInternal()) {
                    //通过MetadataUtils推送这个服务实例的元数据到元数据中心
                    //元数据中心是一个动态的配置中心,可以从里面获取参数,也可以添加监听器监听配置项的变更
                    MetadataUtils.publishServiceDefinition(url, providerModel.getServiceModel(), getApplicationModel());
                }
            }
        }
        this.urls.add(url);
    }

    private void exportLocal(URL url) {
        //创建新URL
        URL local = URLBuilder.from(url)
            .setProtocol(LOCAL_PROTOCOL)
            .setHost(LOCALHOST_VALUE)
            .setPort(0)
            .build();
        local = local.setScopeModel(getScopeModel()).setServiceModel(providerModel);
        //本地发布
        doExportUrl(local, false);
        //exportLocal,指的是发布到本地
        //具体就是在jvm内部完成了组件之间的一些交互关系和发布
        logger.info("Export dubbo service " + interfaceClass.getName() + " to local registry url : " + local);
    }

    private URL exportRemote(URL url, List<URL> registryURLs) {
        //如果当前配置了至少一个注册中心
        if (CollectionUtils.isNotEmpty(registryURLs)) {
            //URL里有很多的信息,比如协议、各种参数等
            //URL可以在后续代码运行过程中提供配置和信息
            //接下来会向每个注册中心发布服务
            for (URL registryURL : registryURLs) {
                //registryURL.getProtocol()会获取协议
                if (SERVICE_REGISTRY_PROTOCOL.equals(registryURL.getProtocol())) {
                    url = url.addParameterIfAbsent(SERVICE_NAME_MAPPING_KEY, "true");
                }
                //injvm协议只在exportLocal()中有用,不会将服务发布到注册中心,所以这里忽略injvm协议
                if (LOCAL_PROTOCOL.equalsIgnoreCase(url.getProtocol())) {
                    continue;
                }
                //设置服务URL的dynamic参数
                url = url.addParameterIfAbsent(DYNAMIC_KEY, registryURL.getParameter(DYNAMIC_KEY));
                //创建monitorUrl,并作为monitor参数添加到服务URL中
                URL monitorUrl = ConfigValidationUtils.loadMonitor(this, registryURL);
                if (monitorUrl != null) {
                    url = url.putAttribute(MONITOR_KEY, monitorUrl);
                }
                //For providers, this is used to enable custom proxy to generate invoker
                //设置服务URL的proxy参数,即生成动态代理方式(jdk或是javassist),作为参数添加到RegistryURL中
                String proxy = url.getParameter(PROXY_KEY);
                if (StringUtils.isNotEmpty(proxy)) {
                    registryURL = registryURL.addParameter(PROXY_KEY, proxy);
                }
                doExportUrl(registryURL.putAttribute(EXPORT_KEY, url), true);
            }
        } else {
            //不存在注册中心,仅发布服务,不会将服务信息发布到注册中心
            doExportUrl(url, true);
        }
        return url;
    }

    private void doExportUrl(URL url, boolean withMetaData) {
        //动态代理技术有很多种,比如cglib,jdk
        //而动态代理就是:面向一个接口,动态生成该接口的一个实现类,然后根据这个实现类再动态生成对应的对象
        //这个对象就是动态代理的对象,所以该对象会代理自己背后的一个实现类
        //当这个对象被调用时,背后的实现类也会被调用
        //ProxyFactory,Proxy就是动态代理
        //下面传入的ref指的是实现类
        //下面传入的interfaceClass指的是接口
        //下面传入的url就是服务实例对外暴露出去的一些核心信息
        //proxyFactory.getInvoker()获取到的是Invoker调用组件
        //当Dubbo的NettyServer监听到网络连接进行请求处理时,需要有一个调用组件去根据请求进行调用
        //Invoker调用组件可以认为是ProxyFactory基于DemoService接口生成的动态代理
        //当需要根据请求调用接口时,底层就会回调自己写的实现类DemoServiceImpl
        //proxyFactory.getInvoker()会封装一个AbstractProxyInvoker,对本地实现类进行代理
        //默认情况下,会通过Javassist技术生成Wrapper,该Wrapper会将本地实现类包装进去
        //调用AbstractProxyInvoker的invoke方法时,最终就会基于Javassist动态生成的Wrapper进行调用
        //下面这一行代码是为服务实现类的对象创建相应的Invoker
        //其中传入的服务url会作为export参数添加到RegistryURL中
        //这里的proxyFactory就是ProxyFactory接口的适配器,会通过SPI机制进行初始化
        //比如下面就会调用JavassistProxyFactory.getInvoker()方法
        //proxyFactory.getInvoker()会获取到Invoker调用组件(生成Invoker动态代理)
        //所以下面这一行代码会为本地实现类的对象创建相应的Invoker(封装着AbstractProxyInvoker)
        Invoker<?> invoker = proxyFactory.getInvoker(ref, (Class) interfaceClass, url);
        if (withMetaData) {
            //DelegateProviderMetaDataInvoker是个装饰类
            //它会将当前ServiceConfig和Invoker关联起来
            invoker = new DelegateProviderMetaDataInvoker(invoker, this);
        }

        //调用Protocol的实现进行发布,protocolSPI是Protocol接口的适配器
        //进行本地发布时,使用的是InjvmProtocol + InjvmExporter
        //进行远程发布时,使用的是RegistryProtocol,它会对DubboProtocol进行包装和装饰
        //RegistryProtocol会先执行来处理服务注册的一些事情
        //DubboProtocol会后执行来启动NettyServer网络服务器
        Exporter<?> exporter = protocolSPI.export(invoker);
        exporters.add(exporter);
    }
    ...
}

public class JavassistProxyFactory extends AbstractProxyFactory {
    ...
    @Override
    public <T> Invoker<T> getInvoker(T proxy, Class<T> type, URL url) throws RpcException {
        //下面会通过Wrapper创建一个包装类对象
        //该对象是动态构建出来的,它属于Wrapper的一个子类,里面会拼接一个关键的方法invokeMethod(),拼接代码由javassist动态生成
        final Wrapper wrapper = Wrapper.getWrapper(proxy.getClass().getName().indexOf('$') < 0 ? proxy.getClass() : type);

        //下面会创建一个实现了AbstractProxyInvoker的匿名内部类
        //其doInvoker()方法会直接委托给Wrapper对象的invokeMethod()方法
        return new AbstractProxyInvoker<T>(proxy, type, url) {
            @Override
            protected Object doInvoke(T proxy, String methodName, Class<?>[] parameterTypes, Object[] arguments) throws Throwable {
                //当AbstractProxyInvoker.invoke()方法被调用时,便会执行到这里
                //这里会通过类似于JDK反射的技术,调用本地实现类如DemoServiceImpl.sayHello()
                //这个wrapper对象是由javassist技术动态生成的,已经对本地实现类进行包装
                //这个动态生成的wrapper对象会通过javassist技术自己特有的方法
                //在invokerMethod()方法被调用时执行本地实现类的目标方法
                return wrapper.invokeMethod(proxy, methodName, parameterTypes, arguments);
            }
        };
    }
    ...
}

public abstract class AbstractProxyInvoker<T> implements Invoker<T> {
    ...
    //当Netty Server接受到了请求后,经过解析就会知道是要调用什么
    //然后会把解析出来的数据放入Invocation中,通过AbstractProxyInvoker的invoke()方法来进行调用
    @Override
    public Result invoke(Invocation invocation) throws RpcException {
        ...
        //执行doInvoke()方法,调用业务实现
        Object value = doInvoke(proxy, invocation.getMethodName(), invocation.getParameterTypes(), invocation.getArguments());
        ...
        //将value值封装成CompletableFuture对象
        CompletableFuture<Object> future = wrapWithFuture(value, invocation);
        //再次转换,转换为CompletableFuture<AppResponse>类型
        CompletableFuture<AppResponse> appResponseFuture = future.handle((obj, t) -> {
        AppResponse result = new AppResponse(invocation);
        ...
        //将CompletableFuture封装成AsyncRpcResult返回
        return new AsyncRpcResult(appResponseFuture, invocation);
    }

    protected abstract Object doInvoke(T proxy, String methodName, Class<?>[] parameterTypes, Object[] arguments) throws Throwable;
    ...
}

10.服务发布过程中Protocol组件发布Invoker

(1)Protocol协议接口

(2)Protocol组件发布Invoker

(1)Protocol协议接口

@SPI(value = "dubbo", scope = ExtensionScope.FRAMEWORK)
public interface Protocol {
    //默认端口
    int getDefaultPort();

    //Protocol接收到一个请求之后,必须要记录请求的源地址
    //对同一个服务实例(url)发布一次和发布多次,是没有任何区别的
    //export()方法会将一个Invoker发布出去
    //export()方法的实现需要是幂等的,即同一个服务暴露多次和暴露一次的效果是相同的
    @Adaptive
    <T> Exporter<T> export(Invoker<T> invoker) throws RpcException;

    //Protocol必须根据一个url和接口类型,获取到对应的Invoker
    //refer()方法会引用一个Invoker
    //refer()方法会根据参数返回一个Invoker对象,Consumer端可以通过这个Invoker请求到Provider端的服务
    @Adaptive
    <T> Invoker<T> refer(Class<T> type, URL url) throws RpcException;

    //销毁export()方法以及refer()方法使用到的Invoker对象,释放当前Protocol对象底层占用的资源
    void destroy();

    //返回当前Protocol底层的全部ProtocolServer
    default List<ProtocolServer> getServers() {
        return Collections.emptyList();
    }
}

(2)Protocol组件发布Invoker

本地发布时使用InjvmProtocol + InjvmExporter,远程发布时使用RegistryProtocol + DestroyableExporter。

RegistryProtocol的export()方法被远程发布调用的时候,会调用到DubboProtocol的export()方法,并最终调用到HeaderExchanger的bind()方法执行NettyTransporter的bind()方法构建Netty服务器。

public class ServiceConfig<T> extends ServiceConfigBase<T> {
    ...
    private void doExportUrl(URL url, boolean withMetaData) {
        //动态代理技术有很多种,比如cglib,jdk
        //而动态代理就是:面向一个接口,动态生成该接口的一个实现类,然后根据这个实现类再动态生成对应的对象
        //这个对象就是动态代理的对象,所以该对象会代理自己背后的一个实现类
        //当这个对象被调用时,背后的实现类也会被调用

        //ProxyFactory,Proxy就是动态代理
        //下面传入的ref指的是实现类
        //下面传入的interfaceClass指的是接口
        //下面传入的url就是服务实例对外暴露出去的一些核心信息

        //proxyFactory.getInvoker()获取到的是Invoker调用组件
        //当Dubbo的NettyServer监听到网络连接进行请求处理时,需要有一个调用组件去根据请求进行调用
        //Invoker调用组件可以认为是ProxyFactory基于DemoService接口生成的动态代理
        //当需要根据请求调用接口时,底层就会回调自己写的实现类DemoServiceImpl

        //proxyFactory.getInvoker()会封装一个AbstractProxyInvoker,对本地实现类进行代理
        //默认情况下,会通过Javassist技术生成Wrapper,该Wrapper会将本地实现类包装进去
        //调用AbstractProxyInvoker的invoke方法时,最终就会基于Javassist动态生成的Wrapper进行调用

        //下面这一行代码是为服务实现类的对象创建相应的Invoker
        //其中传入的服务url会作为export参数添加到RegistryURL中
        //这里的proxyFactory就是ProxyFactory接口的适配器,会通过SPI机制进行初始化
        //比如下面就会调用JavassistProxyFactory.getInvoker()方法
        //proxyFactory.getInvoker()会获取到Invoker调用组件(生成Invoker动态代理)
        //所以下面这一行代码会为本地实现类的对象创建相应的Invoker(封装着AbstractProxyInvoker)
        Invoker<?> invoker = proxyFactory.getInvoker(ref, (Class) interfaceClass, url);
        if (withMetaData) {
            //DelegateProviderMetaDataInvoker是个装饰类
            //它会将当前ServiceConfig和Invoker关联起来
            invoker = new DelegateProviderMetaDataInvoker(invoker, this);
        }

        //调用Protocol的实现进行发布,protocolSPI是Protocol接口的适配器
        //进行本地发布时,使用的是InjvmProtocol + InjvmExporter
        //进行远程发布时,使用的是RegistryProtocol,它会对DubboProtocol进行包装和装饰
        //RegistryProtocol会先执行来处理服务注册的一些事情
        //DubboProtocol会后执行来启动NettyServer网络服务器
        Exporter<?> exporter = protocolSPI.export(invoker);
        exporters.add(exporter);
    }
    ...
}
//-> Protocol$Adaptive.export()
//-> ProtocolSerializationWrapper.export()
//-> ProtocolFilterWrapper.export()
//-> ProtocolListenerWrapper.export()
//-> InjvmProtocol.export()
public class InjvmProtocol extends AbstractProtocol implements Protocol {
    ...
    @Override
    public <T> Exporter<T> export(Invoker<T> invoker) throws RpcException {
        return new InjvmExporter<T>(invoker, invoker.getUrl().getServiceKey(), exporterMap);
    }
    ...
}

public class InjvmExporter<T> extends AbstractExporter<T> {
    private final String key;
    //这就是在JVM里存放了
    private final Map<String, Exporter<?>> exporterMap;

    InjvmExporter(Invoker<T> invoker, String key, Map<String, Exporter<?>> exporterMap) {
        super(invoker);
        this.key = key;
        this.exporterMap = exporterMap;
        exporterMap.put(key, this);
    }
    ...
}
//-> Protocol$Adaptive.export()
//-> ProtocolSerializationWrapper.export()
//-> ProtocolFilterWrapper.export()
//-> ProtocolListenerWrapper.export()
//-> RegistryProtocol.export()
//-> Protocol$Adaptive.export()
//-> ProtocolSerializationWrapper.export()
//-> ProtocolFilterWrapper.export()
//-> ProtocolListenerWrapper.export()
//-> DubboProtocol.export()
//-> DubboProtocol.openServer()
//-> DubboProtocol.createServer()
//-> Exchangers.bind()
//-> HeaderExchanger.bind()
//-> Transporters.bind()
//-> NettyTransporter.bind()
//-> NettyServer

@Activate
public class ProtocolSerializationWrapper implements Protocol {
    private Protocol protocol;

    public ProtocolSerializationWrapper(Protocol protocol) {
        this.protocol = protocol;
    }

    @Override
    public <T> Exporter<T> export(Invoker<T> invoker) throws RpcException {
        getFrameworkModel(invoker.getUrl().getScopeModel()).getServiceRepository().registerProviderUrl(invoker.getUrl());
        //下面会调用ProtocolFilterWrapper.export()方法
        return protocol.export(invoker);
    }
    ...
}

@Activate(order = 100)
public class ProtocolFilterWrapper implements Protocol {
    private final Protocol protocol;

    public ProtocolFilterWrapper(Protocol protocol) {
        if (protocol == null) {
            throw new IllegalArgumentException("protocol == null");
        }
        this.protocol = protocol;
    }

    @Override
    public <T> Exporter<T> export(Invoker<T> invoker) throws RpcException {
        if (UrlUtils.isRegistry(invoker.getUrl())) {
            return protocol.export(invoker);
        }

        FilterChainBuilder builder = getFilterChainBuilder(invoker.getUrl());
        //下面会调用ProtocolListenerWrapper.export()方法
        return protocol.export(builder.buildInvokerChain(invoker, SERVICE_FILTER_KEY, CommonConstants.PROVIDER));
    }

    private <T> FilterChainBuilder getFilterChainBuilder(URL url) {
        return ScopeModelUtil.getExtensionLoader(FilterChainBuilder.class, url.getScopeModel()).getDefaultExtension();
    }
    ...
}

@Activate
public class DefaultFilterChainBuilder implements FilterChainBuilder {
    //build consumer/provider filter chain
    @Override
    public <T> Invoker<T> buildInvokerChain(final Invoker<T> originalInvoker, String key, String group) {
        Invoker<T> last = originalInvoker;
        URL url = originalInvoker.getUrl();
        List<ModuleModel> moduleModels = getModuleModelsFromUrl(url);
        List<Filter> filters;

        //通过SPI机制来获取Filter
        if (moduleModels != null && moduleModels.size() == 1) {
            filters = ScopeModelUtil.getExtensionLoader(Filter.class, moduleModels.get(0)).getActivateExtension(url, key, group);
        } else if (moduleModels != null && moduleModels.size() > 1) {
            filters = new ArrayList<>();
            List<ExtensionDirector> directors = new ArrayList<>();
            for (ModuleModel moduleModel : moduleModels) {
                List<Filter> tempFilters = ScopeModelUtil.getExtensionLoader(Filter.class, moduleModel).getActivateExtension(url, key, group);
                filters.addAll(tempFilters);
                directors.add(moduleModel.getExtensionDirector());
            }
            filters = sortingAndDeduplication(filters, directors);
        } else {
            filters = ScopeModelUtil.getExtensionLoader(Filter.class, null).getActivateExtension(url, key, group);
        }

        //构建Filter链条
        if (!CollectionUtils.isEmpty(filters)) {
            for (int i = filters.size() - 1; i >= 0; i--) {
                final Filter filter = filters.get(i);
                final Invoker<T> next = last;
                last = new CopyOfFilterChainNode<>(originalInvoker, next, filter);
            }
            return new CallbackRegistrationInvoker<>(last, filters);
        }
        return last;
    }
    ...
}

@Activate(order = 200)
public class ProtocolListenerWrapper implements Protocol {
    private final Protocol protocol;

    public ProtocolListenerWrapper(Protocol protocol) {
        if (protocol == null) {
            throw new IllegalArgumentException("protocol == null");
        }
        this.protocol = protocol;
    }

    @Override
    public <T> Exporter<T> export(Invoker<T> invoker) throws RpcException {
        if (UrlUtils.isRegistry(invoker.getUrl())) {
            return protocol.export(invoker);
        }

        //下面会调用RegistryProtocol.export()
        return new ListenerExporterWrapper<T>(protocol.export(invoker),
            Collections.unmodifiableList(ScopeModelUtil.getExtensionLoader(ExporterListener.class, invoker.getUrl().getScopeModel())
            .getActivateExtension(invoker.getUrl(), EXPORTER_LISTENER_KEY)));
    }
    ...
}

public class RegistryProtocol implements Protocol, ScopeModelAware {
    ...
    @Override
    public <T> Exporter<T> export(final Invoker<T> originInvoker) throws RpcException {
        ...
        //export invoker
        //下面进行导出服务,底层会通过会执行DubboProtocol.export()方法,启动对应的Server
        //也就是会涉及到对另外一个protocol组件的调用,远程发布服务时其实就是执行DubboProtocol的export方法
        final ExporterChangeableWrapper<T> exporter = doLocalExport(originInvoker, providerUrl);
        ...
    }

    private <T> ExporterChangeableWrapper<T> doLocalExport(final Invoker<T> originInvoker, URL providerUrl) {
        String key = getCacheKey(originInvoker);
        return (ExporterChangeableWrapper<T>) bounds.computeIfAbsent(key, s -> {
            Invoker<?> invokerDelegate = new InvokerDelegate<>(originInvoker, providerUrl);
            //下面会调用DubboProtocol的export()方法
            return new ExporterChangeableWrapper<>((Exporter<T>) protocol.export(invokerDelegate), originInvoker);
        });
    }
    ...
}

public class DubboProtocol extends AbstractProtocol {
    ...
    @Override
    public <T> Exporter<T> export(Invoker<T> invoker) throws RpcException {
        checkDestroyed();
        URL url = invoker.getUrl();

        //export service.
        //创建ServiceKey
        String key = serviceKey(url);
        //exporter组件,代表了指定的invoker被发布出去
        //下面代码会将上层传入的Invoker对象封装成DubboExporter对象,然后记录到exporterMap集合中
        DubboExporter<T> exporter = new DubboExporter<T>(invoker, key, exporterMap);
        ...
        //启动ProtocolServer,这个就是打开对外的网络服务器,可以对外提供网络请求处理
        openServer(url);
        //序列化的优化处理
        optimizeSerialization(url);

        return exporter;
    }

    private void openServer(URL url) {
        checkDestroyed();
        //find server.
        //获取host:port这个地址
        String key = url.getAddress();
        //client can export a service which only for server to invoke
        boolean isServer = url.getParameter(IS_SERVER_KEY, true);

        //只有Server端才能启动Server对象
        if (isServer) {
            ProtocolServer server = serverMap.get(key);
            //无ProtocolServer监听该地址
            if (server == null) {
                //DoubleCheck,防止并发问题
                synchronized (this) {
                    server = serverMap.get(key);
                    if (server == null) {
                        //调用createServer()方法创建ProtocolServer对象
                        serverMap.put(key, createServer(url));
                        return;
                    }
                }
            }
            //server supports reset, use together with override
            server.reset(url);
        }
    }

    private ProtocolServer createServer(URL url) {
        ...
        ExchangeServer server;
        //通过Exchangers门面类,创建ExchangeServer对象
        server = Exchangers.bind(url, requestHandler);
        ...
        //将ExchangeServer封装成DubboProtocolServer返回
        DubboProtocolServer protocolServer = new DubboProtocolServer(server);
        loadServerProperties(protocolServer);
        return protocolServer;
    }
    ...
}

public class DubboExporter<T> extends AbstractExporter<T> {
    private final String key;
    private final Map<String, Exporter<?>> exporterMap;

    public DubboExporter(Invoker<T> invoker, String key, Map<String, Exporter<?>> exporterMap) {
        super(invoker);
        this.key = key;
        this.exporterMap = exporterMap;
        exporterMap.put(key, this);
    }
    ...
}

public class Exchangers {
    ...
    public static ExchangeServer bind(URL url, ExchangeHandler handler) throws RemotingException {
        url = url.addParameterIfAbsent(Constants.CODEC_KEY, "exchange");
        //先获取到一个Exchanger组件,再用这个Exchanger组件去进行bind,拿到对应的ExchangeServer
        //getExchanger()会通过SPI机制,获取到HeaderExchanger,然后将DubboProtocol的requestHandler传入bind()方法中
        return getExchanger(url).bind(url, handler);
    }

    public static Exchanger getExchanger(URL url) {
        String type = url.getParameter(Constants.EXCHANGER_KEY, Constants.DEFAULT_EXCHANGER);
        //根据SPI机制,通过model组件体系去拿到对应的SPI扩展实现类实例
        return url.getOrDefaultFrameworkModel().getExtensionLoader(Exchanger.class).getExtension(type);
    }
    ...
}

public class HeaderExchanger implements Exchanger {
    ...
    @Override
    public ExchangeServer bind(URL url, ExchangeHandler handler) throws RemotingException {
        //Exchanger这一层的代码可以理解为是位于上层的代码,它会把一些RpcInvocation调用转为请求/响应的模型,以及进行同步转异步的处理
        //从Exchanger这层开始,便进入网络模型的范围,引入了请求的概念,并最终会通过底层的网络框架把请求发送出去
        //因此需要获取到网络框架底层的Server和Client,并将它们封装到Exchanger组件如HeaderExchangeServer/HeaderExchangeClient中

        //为什么需要不同的Transporter?
        //在Exchanger这一层里其实是可以使用不同的网络技术的,比如Netty、Mina这些网络通信框架
        //由于Netty、Mina这些不同的框架,它们的用法和API都是不同的,所以在Exchanger这一层,不能把Netty、Mina的API直接提供过来
        //为了把这些不同的网络框架技术进行统一的封装,需要做一层Transporter,由Transporter来实现抽象统一的底层网络框架的使用标准
        //所以Exchanger这一层是基于Transporter这一层提供的标准模型来实现请求/响应处理

        //下面的Transporters.bind()会返回一个NettyServer
        return new HeaderExchangeServer(Transporters.bind(url, new DecodeHandler(new HeaderExchangeHandler(handler))));
    }
    ...
}

public class Transporters {
    ...
     public static RemotingServer bind(URL url, ChannelHandler... handlers) throws RemotingException {
        ChannelHandler handler;
        if (handlers.length == 1) {
            handler = handlers[0];
        } else {
            handler = new ChannelHandlerDispatcher(handlers);
        }
        return getTransporter(url).bind(url, handler);
    }

    public static Transporter getTransporter(URL url) {
        //下面使用了getAdaptiveExtension()的自适应机制,针对接口动态生成代码然后创建代理类
        //代理类的方法,会根据url的参数动态提取对应的实现类的name名称,以及获取真正的需要使用的实现类
        //有了真正的实现类后,就可以去调用实现类的extension实例的方法了
        //比如下面会获取到一个NettyTransporter实例
        return url.getOrDefaultFrameworkModel().getExtensionLoader(Transporter.class).getAdaptiveExtension();
    }
    ...
}

//不同的框架可以有不同的Transporter
//每个框架对应的Transporter可以创建自己的Server和Client
public class NettyTransporter implements Transporter {
    public static final String NAME = "netty";

    @Override
    public RemotingServer bind(URL url, ChannelHandler handler) throws RemotingException {
        return new NettyServer(url, handler);
    }

    @Override
    public Client connect(URL url, ChannelHandler handler) throws RemotingException {
        //传入的handler装饰了DubboProtocol的requestHandler,返回一个NettyClient
        return new NettyClient(url, handler);
    }
}

11.服务发布过程中NettyServer的构造流程

public abstract class AbstractServer extends AbstractEndpoint implements RemotingServer {
    ...
    //业务线程池
    private Set<ExecutorService> executors = new ConcurrentHashSet<>();
    private InetSocketAddress localAddress;
    private InetSocketAddress bindAddress;
    private int accepts;
    private ExecutorRepository executorRepository;

    public AbstractServer(URL url, ChannelHandler handler) throws RemotingException {
        //调用父类的构造方法
        super(url, handler);

        //通过使用SPI机制,从applicationModel组件中根据扩展接口ExecutorRepository去获取ExtensionLoader,然后拿到其默认实现类
        this.executorRepository = url.getOrDefaultApplicationModel().getExtensionLoader(ExecutorRepository.class).getDefaultExtension();

        //根据传入的URL初始化localAddress和bindAddress
        this.localAddress = getUrl().toInetSocketAddress();
        String bindIp = getUrl().getParameter(Constants.BIND_IP_KEY, getUrl().getHost());
        int bindPort = getUrl().getParameter(Constants.BIND_PORT_KEY, getUrl().getPort());
        if (url.getParameter(ANYHOST_KEY, false) || NetUtils.isInvalidLocalHost(bindIp)) {
            bindIp = ANYHOST_VALUE;
        }
        this.bindAddress = new InetSocketAddress(bindIp, bindPort);

        //初始化accepts等字段
        this.accepts = url.getParameter(ACCEPTS_KEY, DEFAULT_ACCEPTS);

        //调用doOpen()这个抽象方法,启动该Server
        doOpen();

        //获取该Server关联的线程池,通过DefaultExecutorRepository创建一个FixedThreadPool线程池出来
        this.executors.add(executorRepository.createExecutorIfAbsent(url));
    }

    protected abstract void doOpen() throws Throwable;
    ...
}

public class NettyServer extends AbstractServer {
    ...
    private Map<String, Channel> channels;
    private ServerBootstrap bootstrap;
    private io.netty.channel.Channel channel;
    private EventLoopGroup bossGroup;
    private EventLoopGroup workerGroup;
    private final int serverShutdownTimeoutMills;

    //NettyServer在构建的过程中,会构建和打开真正的网络服务器
    //这里是基于netty4技术去实现了网络服务器构建和打开的
    //一旦打开后,Netty Server就开始监听指定的端口号
    //当发现有请求过来就可以去进行处理,也就是通过ProxyInvoker去调用本地实现类的目标方法
    //入参handler其实就是DubboProtocol中的requestHandler
    public NettyServer(URL url, ChannelHandler handler) throws RemotingException {
        //you can customize name and type of client thread pool by THREAD_NAME_KEY and THREAD_POOL_KEY in CommonConstants.
        //the handler will be wrapped: MultiMessageHandler->HeartbeatHandler->handler
        super(ExecutorUtil.setThreadName(url, SERVER_THREAD_POOL_NAME), ChannelHandlers.wrap(handler, url));
        //read config before destroy
        serverShutdownTimeoutMills = ConfigurationUtils.getServerShutdownTimeout(getUrl().getOrDefaultModuleModel());
    }

    //Init and start netty server
    @Override
    protected void doOpen() throws Throwable {
        //创建ServerBootstrap
        bootstrap = new ServerBootstrap();
        //EventLoop,也可以理解为网络服务器,它会监听一个本地的端口号
        //外部系统针对本地服务器端口号发起连接、通信、网络事件时,监听的端口号就会不停的产生网络事件
        //EventLoop网络服务器,还会不停轮询监听到的网络事件
        //boss的意思是负责监听端口号是否有外部系统的连接请求,它是一个EventLoopGroup线程池
        //如果发现了网络事件,就需要进行请求处理,可以通过workerGroup里的多个线程进行并发处理
        //创建boss EventLoopGroup,线程数是1
        bossGroup = createBossGroup();

        //创建worker EventLoopGroup,线程数是CPU核数+1,但最多不会超过32个线程
        workerGroup = createWorkerGroup();
        //创建NettyServerHandler
        //它是一个Netty中的ChannelHandler实现,不是Dubbo Remoting层的ChannelHandler接口的实现
        final NettyServerHandler nettyServerHandler = createNettyServerHandler();

        //获取当前NettyServer创建的所有Channel
        //channels集合中的Channel不是Netty中的Channel对象,而是Dubbo Remoting层的Channel对象
        channels = nettyServerHandler.getChannels();
        //初始化ServerBootstrap,指定boss和worker EventLoopGroup
        initServerBootstrap(nettyServerHandler);
        //绑定指定的地址和端口
        ChannelFuture channelFuture = bootstrap.bind(getBindAddress());

        //等待bind操作完成
        channelFuture.syncUninterruptibly();
        channel = channelFuture.channel();
    }

    protected EventLoopGroup createBossGroup() {
        return NettyEventLoopFactory.eventLoopGroup(1, EVENT_LOOP_BOSS_POOL_NAME);
    }

    protected EventLoopGroup createWorkerGroup() {
        return NettyEventLoopFactory.eventLoopGroup(getUrl().getPositiveParameter(IO_THREADS_KEY, Constants.DEFAULT_IO_THREADS), EVENT_LOOP_WORKER_POOL_NAME);
    }

    protected NettyServerHandler createNettyServerHandler() {
        return new NettyServerHandler(getUrl(), this);
    }

    protected void initServerBootstrap(NettyServerHandler nettyServerHandler) {
        boolean keepalive = getUrl().getParameter(KEEP_ALIVE_KEY, Boolean.FALSE);
        bootstrap.group(bossGroup, workerGroup)
        .channel(NettyEventLoopFactory.serverSocketChannelClass())
        .option(ChannelOption.SO_REUSEADDR, Boolean.TRUE)
        .childOption(ChannelOption.TCP_NODELAY, Boolean.TRUE)
        .childOption(ChannelOption.SO_KEEPALIVE, keepalive)
        .childOption(ChannelOption.ALLOCATOR, PooledByteBufAllocator.DEFAULT)
        .childHandler(new ChannelInitializer<SocketChannel>() {
            @Override
            protected void initChannel(SocketChannel ch) throws Exception {
                //连接空闲超时时间
                int idleTimeout = UrlUtils.getIdleTimeout(getUrl());
                //NettyCodecAdapter中会创建Decoder和Encoder
                NettyCodecAdapter adapter = new NettyCodecAdapter(getCodec(), getUrl(), NettyServer.this);
                if (getUrl().getParameter(SSL_ENABLED_KEY, false)) {
                    ch.pipeline().addLast("negotiation", new SslServerTlsHandler(getUrl()));
                }
                ch.pipeline()
                //注册Decoder和Encoder
                .addLast("decoder", adapter.getDecoder())
                .addLast("encoder", adapter.getEncoder())
                //注册IdleStateHandler
                .addLast("server-idle-handler", new IdleStateHandler(0, 0, idleTimeout, MILLISECONDS))
                //注册NettyServerHandler
                .addLast("handler", nettyServerHandler);
            }
        });
    }
    ...
}

12.服务发布过程中RegistryProtocol的服务注册

(1)首先注册service-discovery-registry的URL

(2)然后注册registry的URL

服务发布过程中需要进行注册的URL有两个:

service-discovery-registry://127.0.0.1:2181/org.apache.dubbo.registry.RegistryService?application=dubbo-demo-api-provider&dubbo=2.0.2&pid=989&registry=zookeeper&timestamp=1724302222103
registry://127.0.0.1:2181/org.apache.dubbo.registry.RegistryService?application=dubbo-demo-api-provider&dubbo=2.0.2&pid=989&registry=zookeeper&timestamp=1724302222103

(1)首先注册service-discovery-registry的URL

此时,在RegistryProtocol.export()方法中,进行服务注册时使用的Registry其实是一个ListenerRegistryWrapper装饰器,装饰着使用了ZookeeperServiceDiscovery的ServiceDiscoveryRegistry。

ZookeeperServiceDiscovery.doRegister()处理的URL注册其实就是在本地进行注册。

//-> RegistryProtocol.export()
//-> RegistryProtocol.getRegistry()
//-> RegistryFactory$Adaptive.getRegistry()
//-> RegistryFactoryWrapper.getRegistry()
//-> ServiceDiscoveryRegistryFactory.getRegistry()
//-> ServiceDiscoveryRegistryFactory.createRegistry()
//-> new ServiceDiscoveryRegistry()
//-> ServiceDiscoveryRegistry.createServiceDiscovery()
//=> ListenerRegistryWrapper、ServiceDiscoveryRegistry、ZookeeperServiceDiscovery

//-> RegistryProtocol.register()
//-> ListenerRegistryWrapper.register()
//-> ServiceDiscoveryRegistry.register()
//-> AbstractServiceDiscovery.register()
//-> ZookeeperServiceDiscovery.doRegister()
public class RegistryProtocol implements Protocol, ScopeModelAware {
    ...
    @Override
    public <T> Exporter<T> export(final Invoker<T> originInvoker) throws RpcException {
        //将"registry://"协议(Remote URL)转换成"zookeeper://"协议(Registry URL)
        URL registryUrl = getRegistryUrl(originInvoker);

        //url to export locally
        //获取export参数,其中存储了一个"dubbo://"协议的Provider URL
        URL providerUrl = getProviderUrl(originInvoker);

        //Subscribe the override data
        //FIXME When the provider subscribes, it will affect the scene : a certain JVM exposes the service and call the same service.
        //Because the subscribed is cached key with the name of the service, it causes the subscription information to cover.
        final URL overrideSubscribeUrl = getSubscribedOverrideUrl(providerUrl);
        final OverrideListener overrideSubscribeListener = new OverrideListener(overrideSubscribeUrl, originInvoker);

        Map<URL, NotifyListener> overrideListeners = getProviderConfigurationListener(providerUrl).getOverrideListeners();
        overrideListeners.put(registryUrl, overrideSubscribeListener);
        providerUrl = overrideUrlWithConfig(providerUrl, overrideSubscribeListener);

        //1.export invoker
        //下面进行导出服务,底层会通过会执行DubboProtocol.export()方法,启动对应的Server
        //也就是会涉及到对另外一个Protocol组件的调用,远程发布服务时其实就是执行DubboProtocol的export方法
        final ExporterChangeableWrapper<T> exporter = doLocalExport(originInvoker, providerUrl);

        //2.url to registry 完成服务注册的事情
        //下面会根据RegistryURL获取对应的注册中心Registry对象,其中会依赖RegistryFactory
        //远程发布时,下面的registry其实是一个ListenerRegistryWrapper装饰器,装饰着使用了ZookeeperServiceDiscovery的ServiceDiscoveryRegistry
        //在基于注册中心的url地址去构建对应的注册中心组件时,默认是基于zk的
        //而构建一个基于zk的注册中心组件,同时跟zk完成连接的建立,则由curator5框架来实现
        final Registry registry = getRegistry(registryUrl);

        //获取将要发布到注册中心上的Provider URL,其中会删除一些多余的参数信息
        final URL registeredProviderUrl = getUrlToRegistry(providerUrl, registryUrl);

        //decide if we need to delay publish (provider itself and registry should both need to register)
        //根据register参数值决定是否注册服务
        boolean register = providerUrl.getParameter(REGISTER_KEY, true) && registryUrl.getParameter(REGISTER_KEY, true);
        if (register) {
            //调用Registry.register()方法将registeredProviderUrl发布到注册中心
            register(registry, registeredProviderUrl);
        }

        //register stated url on provider model
        //将Provider相关信息记录到的ProviderModel中
        registerStatedUrl(registryUrl, registeredProviderUrl, register);
        exporter.setRegisterUrl(registeredProviderUrl);
        exporter.setSubscribeUrl(overrideSubscribeUrl);
        if (!registry.isServiceDiscovery()) {
            //Deprecated! Subscribe to override rules in 2.6.x or before.
            //向注册中心进行订阅override数据,主要是监听该服务的configurators节点
            registry.subscribe(overrideSubscribeUrl, overrideSubscribeListener);
        }

        //触发RegistryProtocolListener监听器
        notifyExport(exporter);
        //Ensure that a new exporter instance is returned every time export
        return new DestroyableExporter<>(exporter);
    }

    protected Registry getRegistry(final URL registryUrl) {
        //通过SPI自适应机制,去拿到对应的extension实例
        //这里的registryFactory为RegistryFactory$Adaptive
        RegistryFactory registryFactory = ScopeModelUtil.getExtensionLoader(RegistryFactory.class, registryUrl.getScopeModel()).getAdaptiveExtension();
        //调用RegistryFactory$Adaptive的getRegistry()方法
        return registryFactory.getRegistry(registryUrl);
    }

    private void register(Registry registry, URL registeredProviderUrl) {
        //下面会调用ListenerRegistryWrapper.register()方法
        registry.register(registeredProviderUrl);
    }

    private void registerStatedUrl(URL registryUrl, URL registeredProviderUrl, boolean registered) {
        ProviderModel model = (ProviderModel) registeredProviderUrl.getServiceModel();
        model.addStatedUrl(
            new ProviderModel.RegisterStatedURL(
                registeredProviderUrl,
                registryUrl,
                registered
            )
        );
    }
    ...
}

public class RegistryFactory$Adaptive implements org.apache.dubbo.registry.RegistryFactory {
    public org.apache.dubbo.registry.Registry getRegistry(org.apache.dubbo.common.URL arg0)  {
        if (arg0 == null) throw new IllegalArgumentException("url == null");
        org.apache.dubbo.common.URL url = arg0;
        String extName = ( url.getProtocol() == null ? "dubbo" : url.getProtocol() );
        //注册service-discovery-registry的URL时,extName=service-discovery-registry
        if (extName == null) throw new IllegalStateException("Failed to get extension (org.apache.dubbo.registry.RegistryFactory) name from url (" + url.toString() + ") use keys([protocol])");
        ScopeModel scopeModel = ScopeModelUtil.getOrDefault(url.getScopeModel(), org.apache.dubbo.registry.RegistryFactory.class);
        //此时获取到的extension为RegistryFactoryWrapper
        //RegistryFactoryWrapper的registryFactory为ServiceDiscoveryRegistryFactory
        org.apache.dubbo.registry.RegistryFactory extension = (org.apache.dubbo.registry.RegistryFactory)scopeModel.getExtensionLoader(org.apache.dubbo.registry.RegistryFactory.class).getExtension(extName);
        //调用RegistryFactoryWrapper的getRegistry()方法
        return extension.getRegistry(arg0);
    }
}

public class RegistryFactoryWrapper implements RegistryFactory {
    //此时的registryFactory为ServiceDiscoveryRegistryFactory
    private RegistryFactory registryFactory;

    public RegistryFactoryWrapper(RegistryFactory registryFactory) {
        this.registryFactory = registryFactory;
    }

    @Override
    public Registry getRegistry(URL url) {
        //调用ServiceDiscoveryRegistryFactory的getRegistry()方法获取一个ServiceDiscoveryRegistry
        //所以这里会返回一个封装了ServiceDiscoveryRegistry的ListenerRegistryWrapper
        return new ListenerRegistryWrapper(registryFactory.getRegistry(url),
            Collections.unmodifiableList(
                url.getOrDefaultApplicationModel()
                .getExtensionLoader(RegistryServiceListener.class)
                .getActivateExtension(url, "registry.listeners")
            )
        );
    }
}

public abstract class AbstractRegistryFactory implements RegistryFactory, ScopeModelAware {
    ...
    @Override
    public Registry getRegistry(URL url) {
        ...
        registry = createRegistry(url);
        ...
        return registry;
    }
    ...
}

public class ServiceDiscoveryRegistryFactory extends AbstractRegistryFactory {
    @Override
    protected Registry createRegistry(URL url) {
        if (UrlUtils.hasServiceDiscoveryRegistryProtocol(url)) {
            //将"service-discovery-registry://"协议替换为"zookeeper://"
            String protocol = url.getParameter(REGISTRY_KEY, DEFAULT_REGISTRY);
            url = url.setProtocol(protocol).removeParameter(REGISTRY_KEY);
        }
        return new ServiceDiscoveryRegistry(url, applicationModel);
    }
}

public class ServiceDiscoveryRegistry extends FailbackRegistry {
    private final ServiceDiscovery serviceDiscovery;
    ...

    public ServiceDiscoveryRegistry(URL registryURL, ApplicationModel applicationModel) {
        super(registryURL);
        this.serviceDiscovery = createServiceDiscovery(registryURL);
        this.serviceNameMapping = (AbstractServiceNameMapping) ServiceNameMapping.getDefaultExtension(registryURL.getScopeModel());
        super.applicationModel = applicationModel;
    }

    protected ServiceDiscovery createServiceDiscovery(URL registryURL) {
        //根据registryURL获取对应的ServiceDiscovery实现
        //此时由于url的协议已经由"service-discovery-registry://"变为"zookeeper://"
        //所以会获取一个ZookeeperServiceDiscovery进行返回
        return getServiceDiscovery(registryURL.addParameter(INTERFACE_KEY, ServiceDiscovery.class.getName())
            .removeParameter(REGISTRY_TYPE_KEY));
    }
    ...
}

public class ListenerRegistryWrapper implements Registry {
    private final Registry registry;
    ...

    public void register(URL url) {
        ...
        //此时下面会调用ServiceDiscoveryRegistry.register()方法
        registry.register(url);
    }
}

public class ServiceDiscoveryRegistry extends FailbackRegistry {
    //RegistryProtocol.export()方法中获取Registry时,这里会是一个ZookeeperServiceDiscovery
    private final ServiceDiscovery serviceDiscovery;
    ...

    public final void register(URL url) {
        //检测URL中的side参数是否为provider
        if (!shouldRegister(url)) {
            return;
        }
        doRegister(url);
    }

    public void doRegister(URL url) {
        //将元数据发布到MetadataService
        url = addRegistryClusterKey(url);
        //下面会调用ZookeeperServiceDiscovery.register()方法
        //此时只是将url添加到对象的属性中而已
        serviceDiscovery.register(url);
    }
}

public abstract class AbstractServiceDiscovery implements ServiceDiscovery {
    protected volatile ServiceInstance serviceInstance;
    protected volatile MetadataInfo metadataInfo;
    ...

    @Override
    public void register(URL url) {
        //将要注册的url添加到metadataInfo属性
        metadataInfo.addService(url);
    }
    ...
}

public class ZookeeperServiceDiscovery extends AbstractServiceDiscovery {
    ...
    ...
}

public class MetadataInfo implements Serializable {
    //key format is '{group}/{interface name}:{version}:{protocol}'
    //map里存放了多个服务实例的ServiceInfo
    private final Map<String, ServiceInfo> services;
    ...

    public synchronized void addService(URL url) {
        if (this.loader == null) {
            this.loader = url.getOrDefaultApplicationModel().getExtensionLoader(MetadataParamsFilter.class);
        }
        List<MetadataParamsFilter> filters = loader.getActivateExtension(url, "params-filter");
        //generate service level metadata
        ServiceInfo serviceInfo = new ServiceInfo(url, filters);
        this.services.put(serviceInfo.getMatchKey(), serviceInfo);
        //extract common instance level params
        extractInstanceParams(url, filters);
        if (exportedServiceURLs == null) {
            exportedServiceURLs = new ConcurrentSkipListMap<>();
        }
        addURL(exportedServiceURLs, url);
        updated = true;
    }
    ...
}

(2)然后注册registry的URL

此时,在RegistryProtocol.export()方法中,进行服务注册时使用的Registry其实是一个ListenerRegistryWrapper装饰器,装饰着一个ZooKeeperRegistry。

ZooKeeperRegistry.doRegister()处理的URL注册其实就是往注册中心注册。

//-> RegistryProtocol.export()
//-> RegistryProtocol.getRegistry()
//-> RegistryFactory$Adaptive.getRegistry()
//-> RegistryFactoryWrapper.getRegistry()
//-> ZookeeperRegistryFactory.getRegistry()
//-> ZookeeperRegistryFactory.createRegistry()
//-> new ZookeeperRegistry()
//=> ListenerRegistryWrapper、ZookeeperRegistry

//-> RegistryProtocol.register()
//-> ListenerRegistryWrapper.register()
//-> FailbackRegistry.register()
//-> ZookeeperRegistry.doRegister()
public class RegistryProtocol implements Protocol, ScopeModelAware {
    ...
    @Override
    public <T> Exporter<T> export(final Invoker<T> originInvoker) throws RpcException {
        //将"registry://"协议(Remote URL)转换成"zookeeper://"协议(Registry URL)
        URL registryUrl = getRegistryUrl(originInvoker);

        //url to export locally
        //获取export参数,其中存储了一个"dubbo://"协议的Provider URL
        URL providerUrl = getProviderUrl(originInvoker);

        //Subscribe the override data
        //FIXME When the provider subscribes, it will affect the scene : a certain JVM exposes the service and call the same service.
        //Because the subscribed is cached key with the name of the service, it causes the subscription information to cover.
        final URL overrideSubscribeUrl = getSubscribedOverrideUrl(providerUrl);
        final OverrideListener overrideSubscribeListener = new OverrideListener(overrideSubscribeUrl, originInvoker);

        Map<URL, NotifyListener> overrideListeners = getProviderConfigurationListener(providerUrl).getOverrideListeners();
        overrideListeners.put(registryUrl, overrideSubscribeListener);
        providerUrl = overrideUrlWithConfig(providerUrl, overrideSubscribeListener);

        //1.export invoker
        //下面进行导出服务,底层会通过会执行DubboProtocol.export()方法,启动对应的Server
        //也就是会涉及到对另外一个Protocol组件的调用,远程发布服务时其实就是执行DubboProtocol的export方法
        final ExporterChangeableWrapper<T> exporter = doLocalExport(originInvoker, providerUrl);

        //2.url to registry 完成服务注册的事情
        //下面会根据RegistryURL获取对应的注册中心Registry对象,其中会依赖RegistryFactory
        //远程发布时,下面的registry其实是一个ListenerRegistryWrapper装饰器,装饰着使用了ZookeeperServiceDiscovery的ServiceDiscoveryRegistry
        //在基于注册中心的url地址去构建对应的注册中心组件时,默认是基于zk的
        //而构建一个基于zk的注册中心组件,同时跟zk完成连接的建立,则由curator5框架来实现
        final Registry registry = getRegistry(registryUrl);

        //获取将要发布到注册中心上的Provider URL,其中会删除一些多余的参数信息
        final URL registeredProviderUrl = getUrlToRegistry(providerUrl, registryUrl);

        //decide if we need to delay publish (provider itself and registry should both need to register)
        //根据register参数值决定是否注册服务
        boolean register = providerUrl.getParameter(REGISTER_KEY, true) && registryUrl.getParameter(REGISTER_KEY, true);
        if (register) {
            //调用Registry.register()方法将registeredProviderUrl发布到注册中心
            register(registry, registeredProviderUrl);
        }

        //register stated url on provider model
        //将Provider相关信息记录到的ProviderModel中
        registerStatedUrl(registryUrl, registeredProviderUrl, register);
        exporter.setRegisterUrl(registeredProviderUrl);
        exporter.setSubscribeUrl(overrideSubscribeUrl);
        if (!registry.isServiceDiscovery()) {
            //Deprecated! Subscribe to override rules in 2.6.x or before.
            //向注册中心进行订阅override数据,主要是监听该服务的configurators节点
            registry.subscribe(overrideSubscribeUrl, overrideSubscribeListener);
        }

        //触发RegistryProtocolListener监听器
        notifyExport(exporter);

        //Ensure that a new exporter instance is returned every time export
        return new DestroyableExporter<>(exporter);
    }

    protected Registry getRegistry(final URL registryUrl) {
        //通过SPI自适应机制,去拿到对应的extension实例
        //这里的registryFactory为RegistryFactory$Adaptive
        RegistryFactory registryFactory = ScopeModelUtil.getExtensionLoader(RegistryFactory.class, registryUrl.getScopeModel()).getAdaptiveExtension();
        //调用RegistryFactory$Adaptive的getRegistry()方法
        return registryFactory.getRegistry(registryUrl);
    }

    private void register(Registry registry, URL registeredProviderUrl) {
        //下面会调用ListenerRegistryWrapper.register()方法
        registry.register(registeredProviderUrl);
    }

    private void registerStatedUrl(URL registryUrl, URL registeredProviderUrl, boolean registered) {
        ProviderModel model = (ProviderModel) registeredProviderUrl.getServiceModel();
        model.addStatedUrl(new ProviderModel.RegisterStatedURL(
            registeredProviderUrl,
            registryUrl,
            registered));
    }
    ...
}

public class RegistryFactory$Adaptive implements org.apache.dubbo.registry.RegistryFactory {
    public org.apache.dubbo.registry.Registry getRegistry(org.apache.dubbo.common.URL arg0)  {
        if (arg0 == null) throw new IllegalArgumentException("url == null");
        org.apache.dubbo.common.URL url = arg0;
        String extName = ( url.getProtocol() == null ? "dubbo" : url.getProtocol() );
        //注册registry的URL时,由于RegistryProtocol.export()方法会将"registry://"协议替换为"zookeeper://"协议
        //所以此时extName=zookeeper
        if (extName == null) throw new IllegalStateException("Failed to get extension (org.apache.dubbo.registry.RegistryFactory) name from url (" + url.toString() + ") use keys([protocol])");
        ScopeModel scopeModel = ScopeModelUtil.getOrDefault(url.getScopeModel(), org.apache.dubbo.registry.RegistryFactory.class);
        //此时获取到的extension为RegistryFactoryWrapper
        //RegistryFactoryWrapper的registryFactory为ZookeeperRegistryFactory
        org.apache.dubbo.registry.RegistryFactory extension = (org.apache.dubbo.registry.RegistryFactory)scopeModel.getExtensionLoader(org.apache.dubbo.registry.RegistryFactory.class).getExtension(extName);
        //调用RegistryFactoryWrapper的getRegistry()方法
        return extension.getRegistry(arg0);
    }
}

public class RegistryFactoryWrapper implements RegistryFactory {
    //此时的registryFactory为ZookeeperRegistryFactory
    private RegistryFactory registryFactory;

    public RegistryFactoryWrapper(RegistryFactory registryFactory) {
        this.registryFactory = registryFactory;
    }

    @Override
    public Registry getRegistry(URL url) {
        //调用ZookeeperRegistryFactory的getRegistry()方法获取一个ZookeeperRegistry
        //所以这里会返回一个封装了ZookeeperRegistry的ListenerRegistryWrapper
        return new ListenerRegistryWrapper(registryFactory.getRegistry(url),
            Collections.unmodifiableList(
                url.getOrDefaultApplicationModel()
                    .getExtensionLoader(RegistryServiceListener.class)
                    .getActivateExtension(url, "registry.listeners")
            )
        );
    }
}

public abstract class AbstractRegistryFactory implements RegistryFactory, ScopeModelAware {
    ...
    @Override
    public Registry getRegistry(URL url) {
        ...
        registry = createRegistry(url);
        ...
        return registry;
    }
    ...
}

public class ZookeeperRegistryFactory extends AbstractRegistryFactory {
    private ZookeeperTransporter zookeeperTransporter;

    public ZookeeperRegistryFactory() {
        this(ApplicationModel.defaultModel());
    }

    public ZookeeperRegistryFactory(ApplicationModel applicationModel) {
        this.applicationModel = applicationModel;
        this.zookeeperTransporter = ZookeeperTransporter.getExtension(applicationModel);
    }

    @Override
    public Registry createRegistry(URL url) {
        return new ZookeeperRegistry(url, zookeeperTransporter);
    }
    ...
}

public class ListenerRegistryWrapper implements Registry {
    private final Registry registry;
    ...

    public void register(URL url) {
        ...
        //此时下面会调用ZookeeperRegistry.register()方法
        //由于ZookeeperRegistry继承自FailbackRegistry
        //所以会调用FailbackRegistry.register()方法
        registry.register(url);
    }
}

public abstract class FailbackRegistry extends AbstractRegistry {
    ...
    @Override
    public void register(URL url) {
        super.register(url);
        removeFailedRegistered(url);
        removeFailedUnregistered(url);
        doRegister(url);
    }

    public abstract void doRegister(URL url);
    ...
}

public class ZookeeperRegistry extends CacheableFailbackRegistry {
    //跟zk建立网络连接的客户端
    private ZookeeperClient zkClient;

    //刚开始构建这个zookeeper registry,核心的就是去连接zk,与zk建立连接
    public ZookeeperRegistry(URL url, ZookeeperTransporter zookeeperTransporter) {
        //首先根据传入的url执行父类的构造函数
        //该url就是zk的连接地址,比如zookeeper://localhost:2181/
        super(url);
        ...
        //基于zk的API去构建与zk之间的连接
        this.zkClient = zookeeperTransporter.connect(url);
        ...
    }

    @Override
    public void doRegister(URL url) {
        //一个url代表了一个Provider服务实例的所有信息、配置和属性
        //或者说一个url就代表了一个Provider服务实例
        //服务注册中的核心注册,即Dubbo往zk进行服务实例注册的方法就在此处
        try {
            checkDestroyed();
            //对于一个应用而言,它的注册其实就是往zk中创建的一个znode节点
            zkClient.create(toUrlPath(url), url.getParameter(DYNAMIC_KEY, true));
        } catch (Throwable e) {
            throw new RpcException("Failed to register " + url + " to zookeeper " + getUrl() + ", cause: " + e.getMessage(), e);
        }
    }
    ...
}

13.Dubbo服务发布的完整流程总结