【分享】拼团交易平台系统,分布式、高并发、微服务

364 阅读12分钟

作者:小傅哥
博客:bugstack.cn

沉淀、分享、成长,让自己和他人都能有所收获!😄

大家好,我是技术UP主小傅哥。

耗时9个月制作,48节课程,微服务分布式架构前后端 + DevOps + AI MCP(场景运用),全栈式编程 + 全程视频 + 全套的技术小册,手把手👨🏻‍💻教学,终于完结啦!🎉

讲道理,做项目,就得做公司里真实有的业务。

我在非常多的互联网业务应用中,都看到过这样一种产品形态,它就是拼团交易营销场景,如;拼多多/京东购物🛒滴滴拼券🧧腾讯开团抢购服务器☁️美团团购☕️等等,都是以拼团方式增强交易单量的业务场景。所以,如果想面试互联网公司,还是要优先考虑做一些这样的真实场景业务,这样才能和面试官有东西可以讲,而不是什么都没的聊o(╥﹏╥)o。

此套项目,小傅哥已提供了对应的简历模板面试问题(一直梳理中),还有 AI MCP 场景的加入,通过 AI MCP 对接 ELK + 普罗米修斯监控,Ai Agent 智能化分析系统的日志和运行情况。

本项目,和你之前学习过的一些项目最大的区别,就是!这是真实的业务,全核心流程覆盖,有非常好的架构和编码设计。这块学习后,进入公司完全可以跟着大家一起做需求,而不是瑟瑟发抖的不知道自己要做啥!

文末有加入学习方式,提供全套的课程代码、文档、视频,此外还有额外的16个实战项目一起获取!

一、能学到啥

该项目是互联网toc场景的核心业务流程,以真实业务作为背景,实际可上线,可运行为目标,进行系统的需求分析、架构设计、功能实现,过程涵盖设计模式的运用,解决复杂场景问题。让大家感受到,🐂牛逼的代码,从来不是一顿写CRUD!

  • 【前端】以 Ai Agent 设计前端 UI,包括 HTML、Div、CSS 等前端编程技术。
  • 【前端】掌握 fetch 方式对后端接口的调用,处理相关的逻辑数据。
  • 【后端】熟练搭建项目工程,学习工程分层结构概率和设计思路。掌握更多的六边形、洋葱、整洁架构。提高简历技术亮点
  • 【后端】熟练掌握 Spring、SpringBoot、MyBatis 等开发框架技术,并对框架源码所提供的扩展接口具备运用能力。
  • 【后端】熟练使用 SpringCloud 核心微服务分布式技术栈,包括:Fegin、Sentinel、Nacos、熔断、限流、降级等。先做功能,后面逐步添加。
  • 【后端】熟练使用大厂中常用的设计模式手段和设计原则技术,对各类场景的方案设计和落地能力,深度提高自身编码思维和开发技术能力。
  • 【后端】深度学习复杂场景的架构设计、编程思维,如果处理系统功能的边界和上下文的维护。—— 这些东西一定是从实践中才能学习到的。
  • 【后端】熟练使用 Mock 单测工具、JMeter 压测工具,增强代码交付质量。
  • 【后端】熟练掌握异常、枚举、错误码的定义和使用,并学习到如何合理打印服务日志,便于问题排查。
  • 【后端】以通用场景设计为目的,提取共性逻辑为通用的设计框架,涵盖;动态配置、设计模式(规则树、责任链)、限流。
  • 【运维】熟练使用 Docker 在本地和服务端的配置和部署应用,以及在本地构建前后端镜像。
  • 【运维】熟练掌握 Git、GitCode,对工程代码的管理,推送、拉取、切换分支、合并代码等操作。
  • 【运维】熟练使用 Nginx 配置转发服务,并能申请ssl配置https服务。
  • 【运维】熟练使用 Grafana 监控系统 + AI MCP,对系统的 JVM、磁盘、Tomcat、应用(QPS、响应时间、调用量)完整监控。

此外,小傅哥已对全过程都做了需求的分析、功能的设计、编码的精细化处理,让你吃上细糠!也通过这种方式,真正的把你的技术储备整起来,以后进入到公司都是嘎嘎强的选手!

二、运行展示

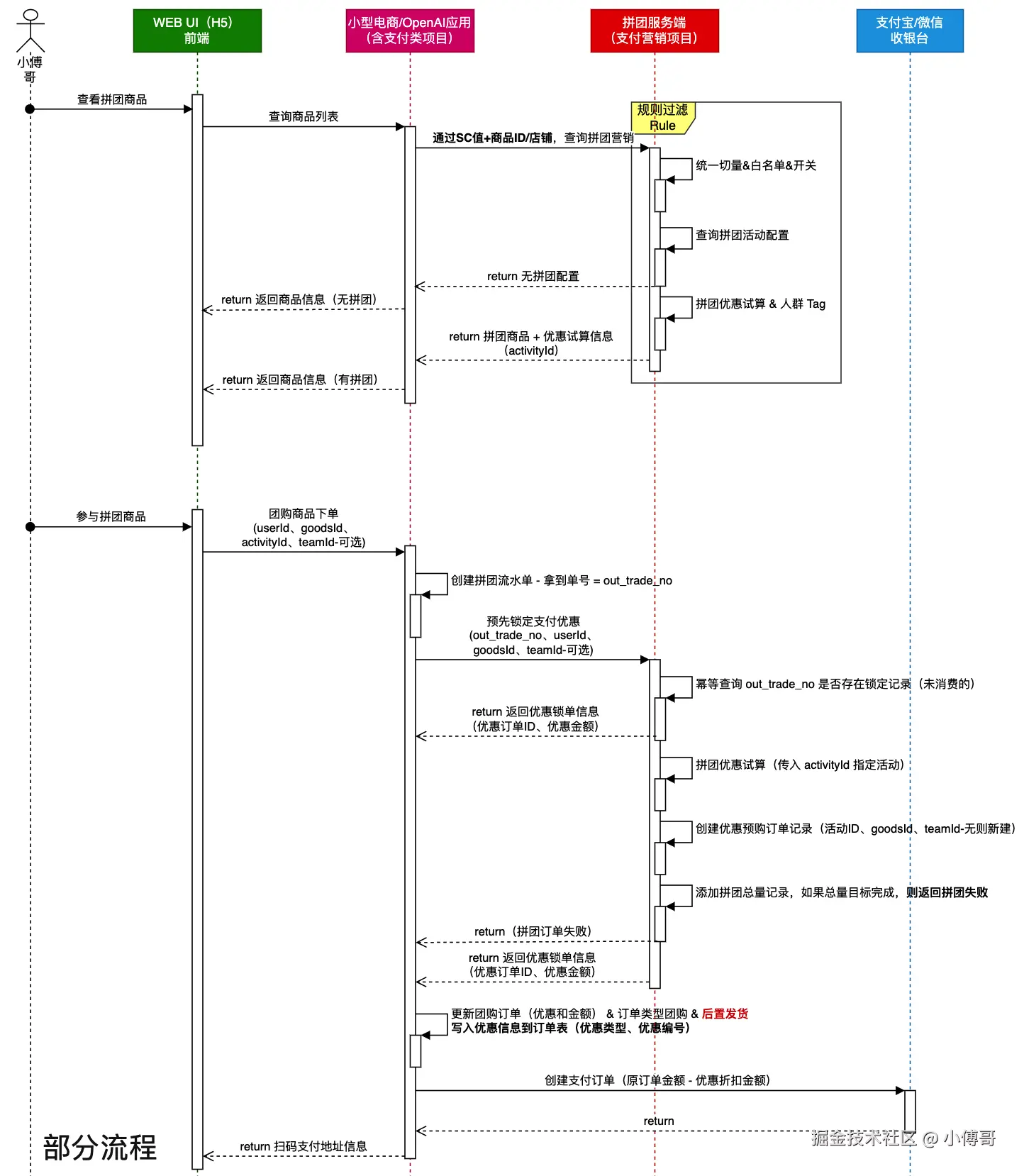
整个拼团交易的流程非常细腻,包括了,一套小型支付 + 拼团营销平台的完整对接,涵盖;验签扫码/无痕登录试算锁单支付+结算退单+退单的完整链路流程。如图;

前端页面体现了全部核心流程,看着前端不是太多,但后端支撑整套系统了,写了1.38万行代码

三、课程目录

目录.png

四、简历模板

注意:🙅🏻‍ 不要直接复制粘贴简历模板内容!视频提供了 DeepSeek AI 方式编写简历,可以参考。

  • 项目名称拼团营销服务系统交易营销场景 - 拼团系统营销拼团交易平台仿拼多多/腾讯/京东,拼团玩法系统(以大厂项目为背书)拼团外卖平台系统(结合其他项目一起组合) - 参考以上方式编写自己的项目名称,尤其拼团还是一个微服务,可以和很多其他系统组合。

  • 项目架构微服务设计分布式架构DDD 领域驱动设计 + 六边形分层架构实现前后端分离技术

  • 核心技术:SpringBoot、MyBatis、MySQL、Guava、Redis、RabbitMQ、动态配置中心(DCC)、普罗米修斯监控、Docker等 - 如果学习了其他技术栈也可以补充。

  • 项目描述

    • 方式1(以学习视角介绍):本项目参考拼多多交易购物拼团场景,调研中大厂相关营销业务场景和技术架构方案,设计实现了本套拼团营销服务系统,支持各类营销优惠(直减、折扣、N元购)。该系统以面向对象开发,运用 DDD 拆分领域边界,使用设计模式设计服务功能。提高系统的扩展性和可维护性。
    • 方式2(以提供服务介绍):该项目以拉动/促进/提高(小型支付商城/外卖点餐/购票出行/...)交易单量为目标,通过设计拼团优惠组队下单为手段,达到增强用户自传播分享私域提高整个交易GMV的结果。三段式描述,...目标,...手段,...结果
    • 方式3(以实际场景介绍):该项目是以促进Xxx公司Xxx场景的核心营销优惠玩法系统,围绕公司的xxx、yyy、zzz等全部交易业务,设计通用的拼团优惠锁单和组队结算回调服务。此系统分布式架构设计,可支撑单机压测量 xxx tps,tp99 xxx 的数据指标,有效的满足公司的全量的业务场景接入使用。
  • 核心方案

    • 架构设计,以 DDD 领域驱动设计,四色建模方式,按照系统功能流程,拆解服务边界。包括;活动域、标签域、交易域。

    • 设计模式,设计并提炼通用的责任链规则树模型框架,解决领域场景中多处,需要使用设计模式解耦复杂流程链路的调度(避免过多的if...else判断)。鉴于多处场景的责任链使用,模块框架设计责任链为执行和链路分离组装,便于工厂可以组合出各类执行责任链,不被不同的链路管理影响(以往的责任链,一般是单例的,会被影响)。

    • 规则过滤

      • (举例)以拼团试算场景举例,运用通用设计模式模型框架,完成试算;根节点、切量开关、营销折扣、人群标签、异常兜底等流程串联。设计这样解耦设计,极大的提到了程序的可扩展性。
      • (举例)以拼团锁单场景举例,拼团锁单场景,使用通用的责任链模型框架,校验活动的有效性(状态、有效期)和用户的参与资格。
      • (举例)以拼团结算场景举例,拼团结算场景,使用通用的责任链模型框架,校验渠道黑名单配置、拼团组队信息、交易时间属性、订单有效状态等。
      • (举例)以拼团试算场景举例,在查询优惠配置数据时候,抽象出模板结构,使用 Supplier 函数式编程,设计动态降级、缓存数据和 dao 的后置执行操作。通用模板的设计让所有场景更容易接入。ActivityRepository#queryGroupBuyActivityDiscountVO
    • 异步线程,为提高用户体验,将拼团优惠试算所需的营销类数据加载,由串行改为异步线程并行执行。此执行方式由通用设计模式模型框架提供。(如果由引入星球的动态线程池,也可以在这里增加线程池的管理描述)

    • 功能方案

      • (举例)通过 Redis 发布订阅模型,结合 Spring AOP 切面和代理,以自定义注解的方式控制属性信息动态配置。减少系统与 Redis 的 IO 交互,提高对高频场景属性值的使用时间效率。
      • (举例)设计拼团组队结算的 HTTP、MQ 双重手段,满足外部应用和内部微服务的不同方式对接,增强系统的适配性。同时为了保证整体方案的可靠性,在结算触达时,先异步多线程方式即时触发回调(HTTP、MQ),再通过业务一致性任务数据补偿校验。(MQ、HTTP,都可能因网络原因导致失败,因此需要重试)任务的触达,还增加多分布式锁,让任务互备抢占方式执行,增强系统的鲁棒性设计。
      • (举例)设计 Redis BitSet/BitMap 人群标签,用于过滤可见和可参与,拼团活动的人群信息。该人群标签可依赖于过往用户数据(交易下单)通过 job 任务完成人群标签的录入。
      • (举例)通过策略模式,设计拼团折扣(MJ、ZJ、NYG)的计算策略。同时折扣的计算也会通过人群标签过滤,以满足运营策略配置,降低活动风险。
      • (举例)运用 retrofit2/okhttp3/spring cloud fegin + nginx 负载,对接拼团交易平台锁单服务,以及通过 http 回调和 MQ 监听来处理交易结算。
      • (举例)三阶段实现的内容,通过独占锁处理互备任务抢占执行回调,确保在同一时刻有一个运行的回调任务,提高系统的鲁棒性设计。
      • (举例)三阶段实现的内容,设计Redis无锁化拼团库存抢占和恢复库存处理,减轻数据库行锁独占的压力,提高系统吞吐量。
      • (举例)三阶段实现的内容,抽象通用函数式缓存分级设计,并结合扳手工程DCC动态配置,处理缓存降级到DB设计。
      • (举例)三阶段实现的内容,结合 RateLimiter + DCC 动态配置,实现动态限流配置。
      • (举例)三阶段实现的内容,以 Ai MCP + ELK + 普罗米修斯监控,以 Ai Agent 智能体方式,分析错误日志和异常监控,动态化展示监控报表。
      • (举例)三阶段实现的内容,通过枚举策略,设计多种类型退单(未支付&未成团、已支付&未成团、已支付&已成团),并通过回调处理退单退款。

以上仅对部分内容做了简历编写,这里还有非常多的内容可以写到简历,可以根据自己的学习和梳理,以及扩展进行简历编写。

五、后端设计

1. 分层架构

  • 整个系统是一个微服务分布式架构设计,通过两套系统的对接,体现微服务的全流程处理关系。
  • 下面是系统中用到的核心技术栈,框架、组件、监控、部署、发布、上线,可以说是非常全面。

2. 工程结构

  • 拼团和交易系统,以面向对象的思维,划分出领域结构。活动域、标签域、交易域、鉴权域、商品域、订单域。
  • 两套系统通过 http/rpc(可配置对接)、mq(RabbitMQ)进行同步和异步交互,因为配有本地消息表,所以可以保证最终一致性。
  • 这里有非常精妙的编码设计,如;工厂模式、组合模式、策略模式(含枚举策略)、责任链、抽象类等,又提供了 Supplier 函数式编程,可以说是应有尽有!

3. 库表数据

  • 一看库表就知道,这不是小儿科!有标签表,有活动的优惠,组队,订单明细,本地消息表,商品活动配置表,sku表。

4. 用户旅程

  • 拼团全流程简图,以用户旅程来看各个节点所做的事项。

5. 场景举例 - 设计模式

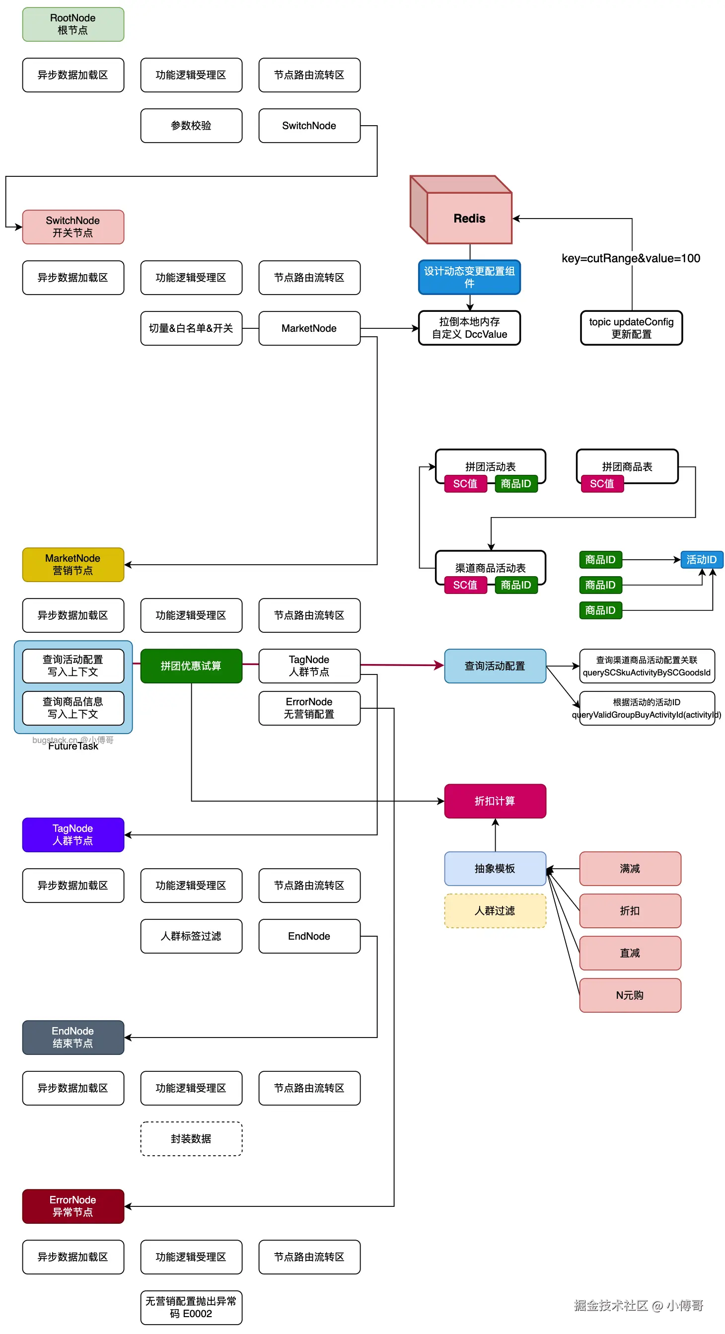
5.1 试算

为了解决整个交易过程的复杂场景,做了一套通用设计模式框架,并结合一套异步数据加载的多线程设计,来解决加载数据效率问题。让整个框架的灵活性非常高。

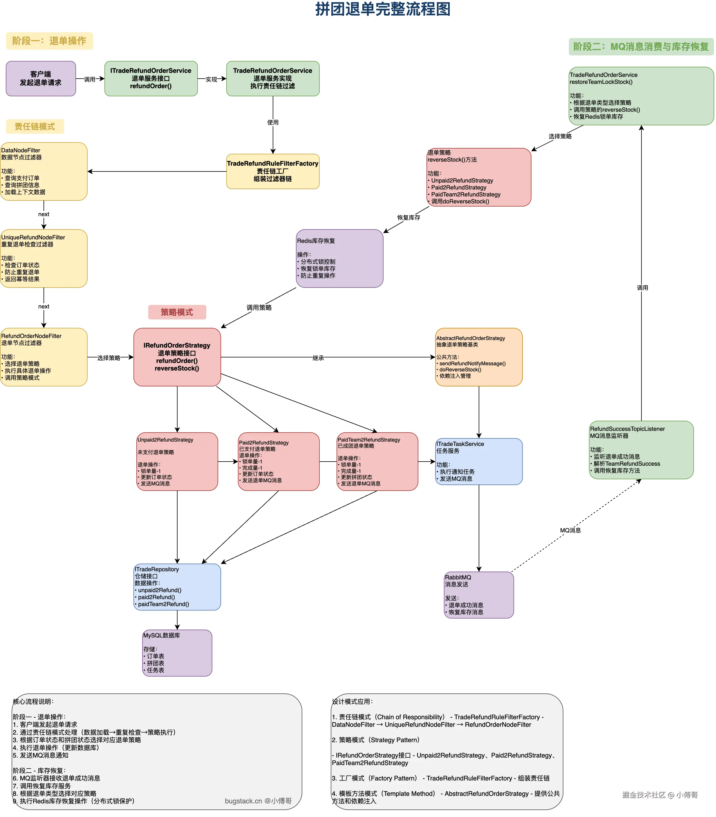
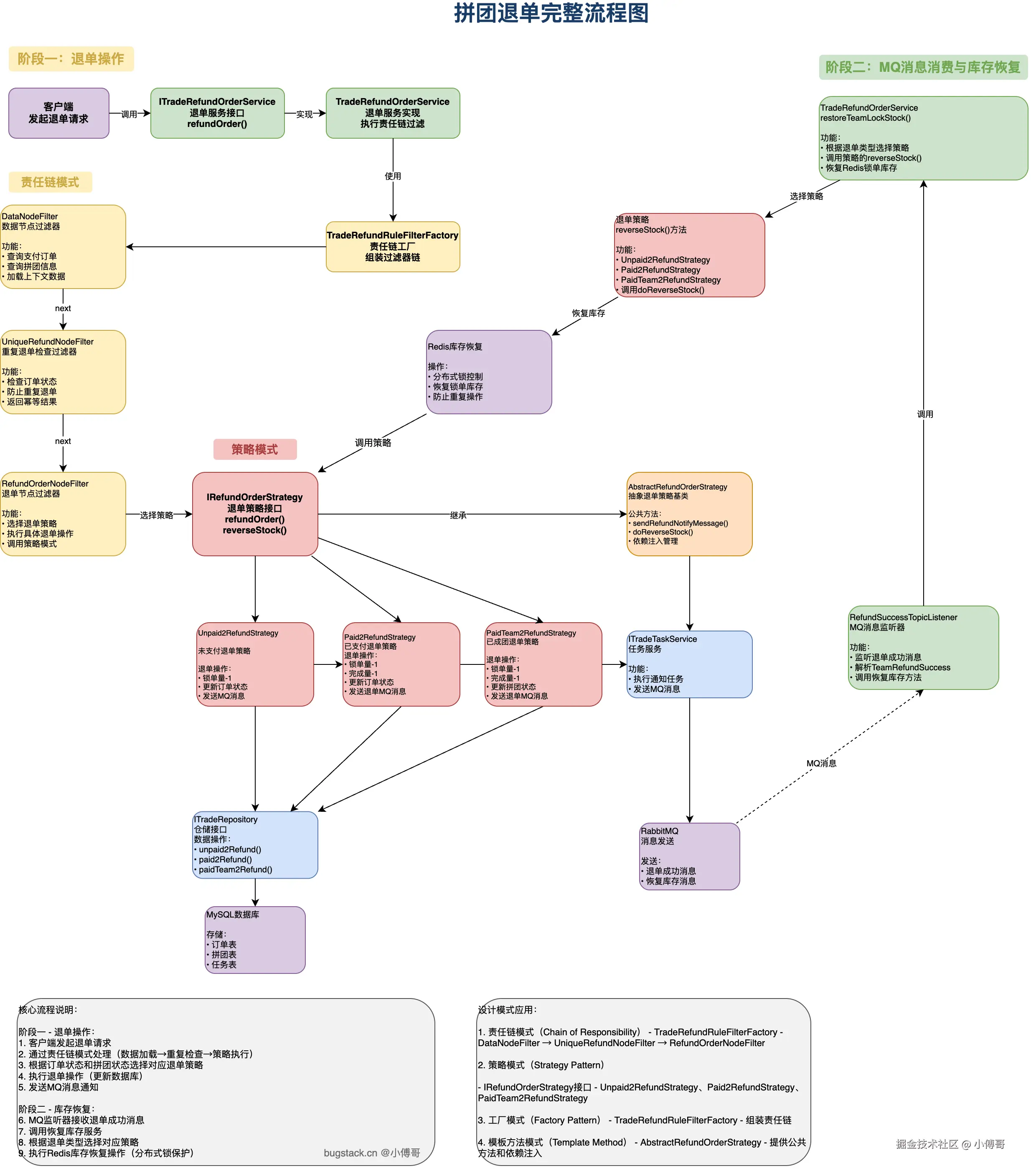
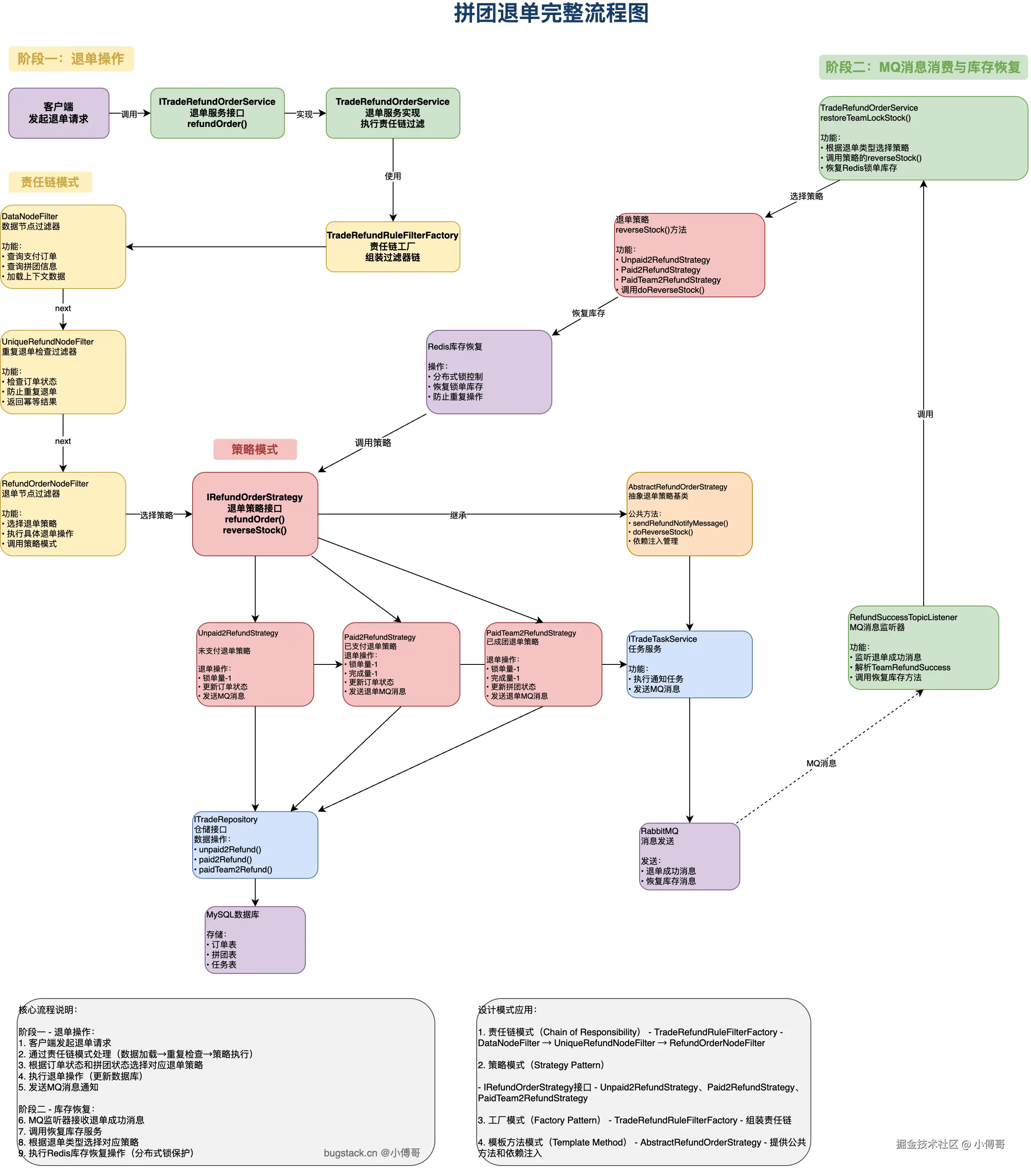
5.2 退单

  • 第一条退单链路,以工厂🏭方式获取执行责任链,责任链的作用是拆分原有的流程结构,分节点进行逐步处理。之后到退单的具体操作,则根据枚举策略,拿到对应执行的退单策略模式,完成退单动作。退单执行后发送MQ消息,驱动后续流程。
  • 第二条消息消息,从接收 MQ 开始,以 MQ 消息中的策略类型进行库存恢复操作。这部分保持原有的走对应的策略即可。

整套项目,每一节都会有让你有新的感受,各个章节都有亮点设计,让你可以写到简历。