AI知识库:开源 PandaWiki 实测!调研·部署·体验全记录——个人开发者与企业皆可零成本上手的免费知识库

347 阅读5分钟

🚀当前市场难点

        🧠个人开发者角度

  • 缺乏高效、低成本的知识管理工具
  • 现有解决方案功能冗余,学习成本高
  • 数据隐私和安全性难以保障

        🧠企业角度

  • 团队协作知识库工具价格昂贵
  • 难以与现有系统集成
  • 知识沉淀和检索效率低下

📚知识库的重要性

  • 提升个人和团队的知识管理效率
  • 促进信息共享与协作
  • 长期积累形成可复用的知识资产

💼Pandawiki 介绍

📜Pandawiki 简介

  • 轻量级、开源、支持 AI 的知识库工具
  • 支持 Markdown、富文本编辑
  • 提供智能搜索、知识图谱等功能

📜竞品对比

功能/产品PandawikiNotionObsidianConfluence
开源
AI 支持✅(付费)
本地部署
协作功能
成本免费订阅制免费/付费插件企业级付费

⚙️Pandawiki 部署教程

🌐系统环境要求

  • 操作系统:Linux
  • CPU 指令架构:x86_64
  • 软件依赖:Docker 20.10.14 版本以上
  • 软件依赖:Docker Compose 2.0.0 版本以上
  • 推荐资源:1 核 CPU / 4 GB 内存 / 20 GB 磁盘
  • 最低资源:1 核 CPU / 2 GB 内存 / 5 GB 磁盘

📦 一键安装

# 执行以下脚本

bash -c "$(curl -fsSLk https://release.baizhi.cloud/panda-wiki/manager.sh)"

 🛠 选择: "安装"

        - 默认安装路径位于 /data/pandawiki

        - 可根据控制台提示进行手动修改调整

​编辑

🛠 等待安装成功后  "控制台会输出"

SUCCESS  控制台信息:
SUCCESS    访问地址(内网): http://*.*.*.*:2443
SUCCESS    访问地址(外网): http://*.*.*.*:2443
SUCCESS    用户名: admin
SUCCESS    密码: **********************

⚡ Panda Wiki 访问

​编辑

🖥️ 配置 AI 模型

PandaWiki 是由 AI 大模型驱动的 Wiki 系统,在使用之前请先接入 AI 大模型,在未配置大模型的情况下 AI 创作AI 问答AI 搜索 等功能无法正常使用。

编辑

📋 接入什么样的模型

Chat 模型:即对话模型,如 ChatGPT-4、Deepseek-R1、Deepseek-V3 等具备对话功能的模型均属此类。

Embedding 模型:即嵌入模型,能够将文档转换为向量形式,为 PandaWiki 提供智能搜索和内容关联功能。

Reranker 模型:即重排模型,通过对初始检索结果进行二次排序,实现“快速召回 + 精准排序”,是提升检索效果的核心技术。

📋 Token 的消耗量

        在 PandaWiki 的应用场景中,Embedding 和 Reranker 的模型使用成本极低,几乎可以忽略不计。

        PandaWiki 的主要 AI 成本集中在 Chat 模型的输入部分。根据实际使用情况,单次对话通常消耗 1000 至 10000 个输入 Token。

        以每百万 Token 1 元的模型价格计算,单次对话的成本控制在 1 分钱以内。

📋 支持对接的平台

目前 PandaWiki 支持接入的大模型供应商如下:

  • 百智云模型广场(推荐) :参考文档 百智云模型广场
  • DeepSeek:参考文档 DeepSeek
  • OpenAI:ChatGPT 所使用的大模型,参考文档 OpenAI
  • Ollama:Ollama 通常是本地部署的大模型,参考文档 Ollama
  • 硅基流动:参考文档 SiliconFlow
  • 月之暗面:Kimi 所使用的模型,参考文档 Moonshot
  • 其他:其他兼容 OpenAI 模型接口的 API

编辑

✅ 开始使用

  🏷️创建知识库

        "知识库"是文档的集合,PandaWiki会根据每个知识库中的文档,为它们分别创建专属的"Wiki网站"。

编辑

🏷️文档编写导入

        知识库的作用在于存储和管理文档信息。首先,您需要上传相关文档,也可以通过多种方式导入内容。目前系统已支持从语雀平台导入知识,这些资料将用于AI的语义搜索功能。

​编辑

📝在线文档编辑

​编辑

📝生成当前文档摘要

​编辑

🏷️平台访问统计

​编辑

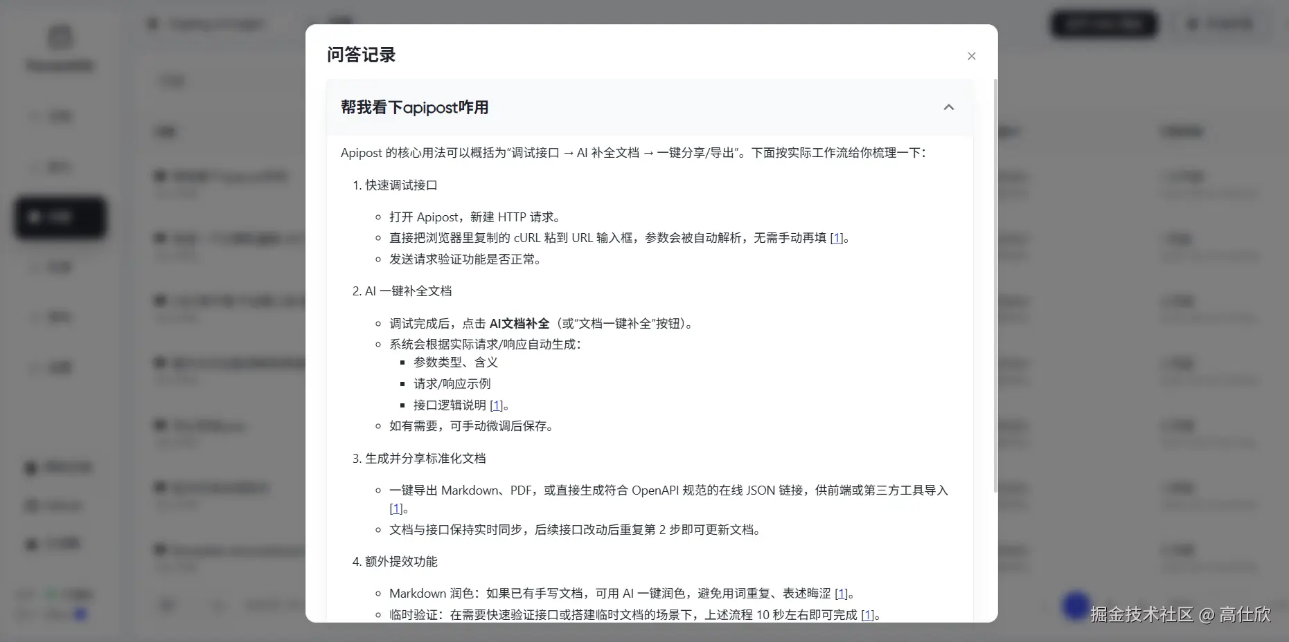
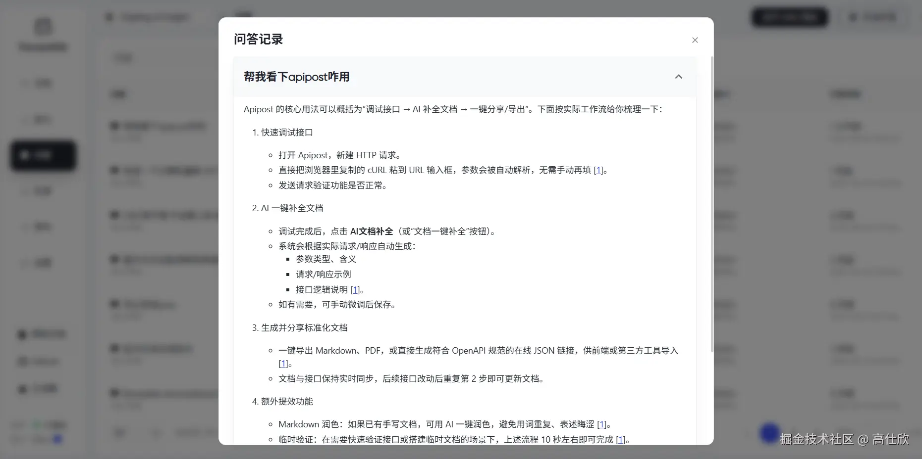
🏷️问答记录查看

​编辑

🏷️版本发布管理

​编辑

💡 体验"智能问答"

        支持自然语言提问,精准抽取知识库内容生成答案,可充当24小时在线客服(如集成到钉钉/飞书等平台)

​编辑

🔖问答机器人

  1. 网页挂件嵌入

  2. API接口调用

  3. 主流办公平台集成:

    • 钉钉机器人
    • 飞书应用
    • 微信公众号
    • 企业微信
    • 企业微信客服系统

🔖知识库访问口令

编辑

 🔖首页展示

编辑

📜 许可证 

        基于 AGPL-3.0 开源协议发布,允许商业使用且不收取费用,但任何基于本代码的修改版本都必须以相同方式开源。

🔗 项目地址

GitHub项目:github.com/chaitin/Pan…

在线体验(PandaWiki官方):PandaWiki

        PandaWiki凭借AI深度集成即装即用轻量化设计,已成为知识管理领域的新锐之选,特别适合注重智能协作的团队与企业。