Spring Cloud OpenFeign 核心原理

97 阅读9分钟

公众号:JavaArchJourney

Spring Cloud OpenFeign 是一个声明式的 Web 服务客户端,它通过使用注解来简化 HTTP API 的调用过程,使得编写 Web 服务客户端变得更加简单。OpenFeign 可以帮助我们快速地集成 RESTful 服务,并且可以方便地与 Spring Cloud 生态系统中的其他组件(如 Eureka、Ribbon、LoadBalancer 等)一起使用。

主要特性

  • 声明式 REST 客户端:只需创建一个接口并用注解来配置它,就可以轻松实现对其他 HTTP 服务的绑定,而不需要手动编写大量的模板代码。
  • 易于集成:能够很好地与其他 Spring Cloud 组件集成,比如服务发现( Eureka )、负载均衡( Ribbon / LoadBalancer )等。
  • 灵活的配置:支持自定义编码器、解码器、错误处理器等,以满足不同的需求。
  • 支持多种HTTP方法:支持 GET 、 POST 、 PUT 、 DELETE 、文件上传下载等功能。

简单使用示例

pom.xml 添加依赖:

<dependency>
    <groupId>org.springframework.cloud</groupId>
    <artifactId>spring-cloud-starter-openfeign</artifactId>
</dependency>

在主类或者配置类上添加 @EnableFeignClients 注解来启用 Feign 客户端支持:

import org.springframework.boot.SpringApplication;
import org.springframework.boot.autoconfigure.SpringBootApplication;
import org.springframework.cloud.openfeign.EnableFeignClients;

@SpringBootApplication
@EnableFeignClients
public class FeignApplication {

    public static void main(String[] args) {
        SpringApplication.run(FeignApplication.class, args);
    }
}

定义 Feign 客户端接口:

import org.springframework.cloud.openfeign.FeignClient;
import org.springframework.web.bind.annotation.GetMapping;

// 使用 @FeignClient 注解指定要调用的服务名称;若不依赖服务发现机制(如 Eureka),则需要配置 url    
@FeignClient(name = "greeting-service", url = "http://localhost:8090")
public interface GreetingServiceClient {

    @GetMapping("/api/greeting")
    String getGreeting();
}

使用 Feign 客户端:

import org.springframework.beans.factory.annotation.Autowired;
import org.springframework.stereotype.Service;

@Service
public class GreetingServiceImpl implements GreetingService {

    private final GreetingServiceClient greetingServiceClient;

    @Autowired
    public GreetingServiceImpl(GreetingServiceClient greetingServiceClient) {
        this.greetingServiceClient = greetingServiceClient;
    }

    @Override
    public String getGreeting() {
        // 直接使用 Feign 客户端
        return greetingServiceClient.getGreeting();
    }
}

核心原理

Spring Cloud OpenFeign 的核心实现是 声明式 REST 客户端动态代理机制

核心组件

  • @EnableFeignClients:这个注解用于启动 Feign 客户端的支持。在 Spring Boot 应用中,当你添加了这个注解后,Spring 会扫描指定包下的所有带有 @FeignClient 注解的接口,并为它们创建代理对象。
  • @FeignClient:通过该注解定义一个 Feign 客户端,可以指定服务名(用于服务发现)、URL、编码器、解码器等属性。每个被标记的接口都会被增强生成 JDK 动态代理对象,实际请求会通过这些动态代理对象发送出去。
  • Feign.Builder:Feign 的核心构建者类,它负责根据配置创建具体的 Feign 客户端实例。Spring Cloud 对默认的 Builder 进行了扩展,加入了负载均衡( Ribbon / LoadBalancer )、熔断器( Hystrix )等功能。
  • LoadBalancerFeignClient:当与 Spring Cloud LoadBalancer 集成时,OpenFeign 使用的是一种特殊的服务请求客户端 —— LoadBalancerClient,它能够利用 Ribbon / Spring Cloud LoadBalancer 提供的负载均衡策略来选择服务实例进行调用。
  • Decoder, Encoder, Logger, ErrorDecoder 等:这些是Feign的内部组件,分别用于处理响应的反序列化、请求的序列化、日志记录以及错误处理等功能。Spring Cloud 允许开发者自定义这些组件的行为。

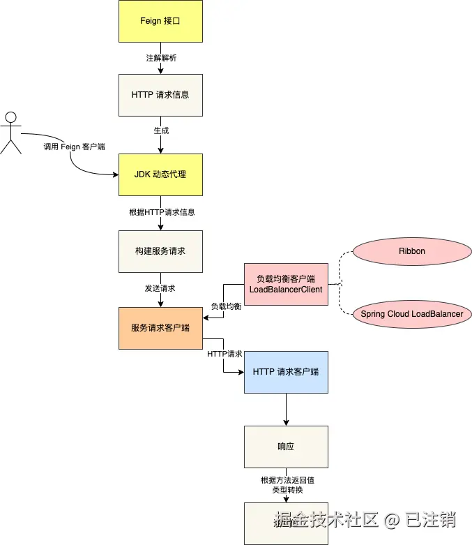
工作流程

  • 1、初始化: 在 Spring 容器启动期间,Spring Cloud 会扫描所有标注有@FeignClient的接口,为它们生成 JDK 动态代理对象,然后注入到 Spring 容器中。
  • 2、创建Feign客户端: 利用 Feign.builder() 方法结合各种配置(如编码器、解码器、拦截器、接口注解配置等),构造出 Feign 动态代理客户端。如果整合了负载均衡器,则会使用 LoadBalancerClient 作为最终的客户端实现。
    • spring-cloud-starter-openfeign 包的 4.2.1 版本源码为例:
public class FeignClientFactoryBean
        implements FactoryBean<Object>, InitializingBean, ApplicationContextAware, BeanFactoryAware {
    
    /**
     * FeignClientFactoryBean 的 getObject() 方法是 Spring 容器用来获取由该工厂 Bean 创建的 Feign 客户端实例的方法。
     * getObject() 方法最终返回的是一个动态代理对象,这个对象实现了 @FeignClient 定义的接口,并能够将接口方法调用转换为 HTTP 请求
     */
    @Override
    public Object getObject() {
        return getTarget();
    }

    /**
     * 创建并返回一个 Feign 客户端实例
     */
    @SuppressWarnings("unchecked")
    <T> T getTarget() {
        // 获取 FeignClientFactory 实例
        FeignClientFactory feignClientFactory = beanFactory != null ? beanFactory.getBean(FeignClientFactory.class)
                : applicationContext.getBean(FeignClientFactory.class);
        // 使用 FeignClientFactory 构建 Feign.Builder 实例 (代码见后)
        Feign.Builder builder = feign(feignClientFactory);

        // 如果 URL 未提供且不在配置中可用,则尝试通过负载均衡选择实例
        if (!StringUtils.hasText(url) && !isUrlAvailableInConfig(contextId)) {
            if (LOG.isInfoEnabled()) {
                LOG.info("For '" + name + "' URL not provided. Will try picking an instance via load-balancing.");
            }
            if (!name.startsWith("http://") && !name.startsWith("https://")) {
                url = "http://" + name;
            } else {
                url = name;
            }
            url += cleanPath();
            // 通过负载均衡创建客户端动态代理实例 (代码见后)
            return (T) loadBalance(builder, feignClientFactory, new HardCodedTarget<>(type, name, url));
        }

        // 否则使用固定 URL 创建客户端
        if (StringUtils.hasText(url) && !url.startsWith("http://") && !url.startsWith("https://")) {
            url = "http://" + url;
        }
        // 获取服务请求客户端:
        // 1、如果没有额外引入任何 HTTP 客户端库(如 Apache HttpClient 或 OkHttp),
        // 并且也没有启用负载均衡组件(Ribbon 或 Spring Cloud LoadBalancer),
        // 那么默认使用的 Client 是 Feign 自带的基于 HttpURLConnection 的实现。
        // 2、如果启用了负载均衡组件,则使用的 Client 默认是 FeignBlockingLoadBalancerClient(未开启失败重试时)
        Client client = getOptional(feignClientFactory, Client.class);
        if (client != null) {
            // 如果启用负载均衡组件(Spring Cloud LoadBalancer),但由于这里不需要负载均衡,
            // 所以通过 getDelegate() 获取到具体的 HTTP 请求客户端(比如 HttpURLConnection)即可
            if (client instanceof FeignBlockingLoadBalancerClient) {
                // not load balancing because we have a url,
                // but Spring Cloud LoadBalancer is on the classpath, so unwrap
                client = ((FeignBlockingLoadBalancerClient) client).getDelegate();
            }
            if (client instanceof RetryableFeignBlockingLoadBalancerClient) {
                // not load balancing because we have a url,
                // but Spring Cloud LoadBalancer is on the classpath, so unwrap
                client = ((RetryableFeignBlockingLoadBalancerClient) client).getDelegate();
            }
            builder.client(client);
        }
        // 应用自定义构建器定制化
        applyBuildCustomizers(feignClientFactory, builder);
        // 获取 Targeter 实例,并使用它来创建目标客户端动态代理实例
        Targeter targeter = get(feignClientFactory, Targeter.class);
        return targeter.target(this, builder, feignClientFactory, resolveTarget(feignClientFactory, contextId, url));
    }

    /**
     * 创建并返回一个已配置好的 Feign.Builder 实例
     */
    protected Feign.Builder feign(FeignClientFactory context) {
        FeignLoggerFactory loggerFactory = get(context, FeignLoggerFactory.class);
        Logger logger = loggerFactory.create(type);

        // @formatter:off
        Feign.Builder builder = get(context, Feign.Builder.class)
                // required values
                // 设置日志记录器,用于输出请求/响应详情
                .logger(logger)
                // 将 Java 对象编码为 HTTP 请求体(如 JSON、XML)。默认实现是 SpringEncoder,使用 Spring MVC 的 HttpMessageConverter。
                .encoder(get(context, Encoder.class))
                // Decoder:将 HTTP 响应体解码为 Java 对象。默认实现是 SpringDecoder,同样基于 HttpMessageConverter。
                .decoder(get(context, Decoder.class))
                // Contract:负责解析接口上的注解(如 @RequestMapping, @GetMapping 等)。默认是 SpringMvcContract,支持 Spring MVC 注解风格。
                .contract(get(context, Contract.class));
        // @formatter:on

        // 设置重试策略(Retryer)、错误处理器(ErrorDecoder)、请求拦截器(RequestInterceptor)、连接超时等配置项
        // 所有这些配置都支持用户自定义覆盖,默认值来自 Spring Boot 自动配置
        configureFeign(context, builder);

        return builder;
    }

    /**
     * 通过负载均衡创建客户端动态代理实例
     * @param builder 已配置好的 Feign.Builder 实例
     * @param context FeignClientFactory,用于从 Spring 容器中获取 Bean
     * @param target 一个封装了目标服务名称和 URL 的对象(通常是服务名,例如 http://service-name)
     */
    protected <T> T loadBalance(Feign.Builder builder, FeignClientFactory context, HardCodedTarget<T> target) {
        // 获取服务请求客户端:
        // 如果启用了负载均衡组件,则使用的 Client 默认是 FeignBlockingLoadBalancerClient(未开启失败重试时)
        // FeignBlockingLoadBalancerClient 内会通过负载均衡获取一个服务实例,把服务名替换为真实IP和端口号,再发起 HTTP 请求。
        Client client = getOptional(context, Client.class);
        if (client != null) {
            // 设置 HTTP 请求客户端
            builder.client(client);
            // 应用额外定制化配置
            applyBuildCustomizers(context, builder);
            // 获取 Targeter
            Targeter targeter = get(context, Targeter.class);
            // 创建动态代理实例
            return targeter.target(this, builder, context, target);
        }

        throw new IllegalStateException(
                "No Feign Client for loadBalancing defined. Did you forget to include spring-cloud-starter-loadbalancer?");
    }

}


public class ReflectiveFeign<C> extends Feign {

    // FeignClientFactoryBean 中的 targeter.target(...) 最终都会调用到 ReflectiveFeign.newInstance(...) 方法创建动态代理对象
    @SuppressWarnings("unchecked")
    public <T> T newInstance(Target<T> target, C requestContext) {
        TargetSpecificationVerifier.verify(target);

        Map<Method, MethodHandler> methodToHandler =
                targetToHandlersByName.apply(target, requestContext);
        InvocationHandler handler = factory.create(target, methodToHandler);
        // 最终返回的是一个 JDK 动态代理对象
        T proxy =
                (T)
                        Proxy.newProxyInstance(
                                target.type().getClassLoader(), new Class<?>[] {target.type()}, handler);

        for (MethodHandler methodHandler : methodToHandler.values()) {
            if (methodHandler instanceof DefaultMethodHandler) {
                ((DefaultMethodHandler) methodHandler).bindTo(proxy);
            }
        }

        return proxy;
    }

}

public class FeignBlockingLoadBalancerClient implements Client {
    /**
     * 真正执行 HTTP 请求的底层客户端(如 Apache HttpClient、OkHttp、JDK HttpURLConnection 等)
     * FeignBlockingLoadBalancerClient 是一个装饰器模式的应用,它将实际请求委托给这个 delegate 执行
     */
    private final Client delegate;

    /**
     * 用于服务发现和实例选择的负载均衡客户端
     * Spring Cloud 2020 之前的旧版本是 RibbonLoadBalancerClient
     * Spring Cloud 2020 之后的新版本是 BlockingLoadBalancerClient
     */
    private final LoadBalancerClient loadBalancerClient;

    // (省略其他)...

    // 执行 HTTP 请求
    public Response execute(Request request, Request.Options options) throws IOException {
        // 将请求的 URL 解析为 URI
        final URI originalUri = URI.create(request.url());
        // 提取主机名作为 serviceId(即服务名称),比如 "order-service"
        String serviceId = originalUri.getHost();
        Assert.state(serviceId != null, "Request URI does not contain a valid hostname: " + originalUri);
        // 获取负载均衡策略使用的“hint”,通常是从请求头中提取的路由提示信息,比如可以基于请求头指定调用某个区域的服务实例
        String hint = getHint(serviceId);
        // 构建负载均衡请求上下文,request 里会包含请求体、头、方法等信息。
        DefaultRequest<RequestDataContext> lbRequest = new DefaultRequest<>(
                new RequestDataContext(buildRequestData(request), hint));
        // 生命周期方法回调
        Set<LoadBalancerLifecycle> supportedLifecycleProcessors = LoadBalancerLifecycleValidator
                .getSupportedLifecycleProcessors(
                        loadBalancerClientFactory.getInstances(serviceId, LoadBalancerLifecycle.class),
                        RequestDataContext.class, ResponseData.class, ServiceInstance.class);
        supportedLifecycleProcessors.forEach(lifecycle -> lifecycle.onStart(lbRequest));
        // 根据服务名称,选取服务实例
        // choose() 方法背后调用了 Ribbon 或 Spring Cloud LoadBalancer 的负载均衡策略算法(如轮询、随机、权重等)
        ServiceInstance instance = loadBalancerClient.choose(serviceId, lbRequest);
        org.springframework.cloud.client.loadbalancer.Response<ServiceInstance> lbResponse = new DefaultResponse(
                instance);
        // 如果没有找到可用服务实例,构造一个 503 响应返回,同时通知生命周期处理器请求失败
        if (instance == null) {
            String message = "Load balancer does not contain an instance for the service " + serviceId;
            supportedLifecycleProcessors.forEach(lifecycle -> lifecycle
                    .onComplete(new CompletionContext<ResponseData, ServiceInstance, RequestDataContext>(
                            CompletionContext.Status.DISCARD, lbRequest, lbResponse)));
            return Response.builder()
                    .request(request)
                    .status(HttpStatus.SERVICE_UNAVAILABLE.value())
                    .body(message, StandardCharsets.UTF_8)
                    .build();
        }
        // 重构 URL:使用选中的 ServiceInstance 替换原始 URL 中的 host 部分。
        // 例如把 http://order-service/api/order/1 变成 http://192.168.1.10:8080/api/order/1
        String reconstructedUrl = loadBalancerClient.reconstructURI(instance, originalUri).toString();
        Request newRequest = buildRequest(request, reconstructedUrl, instance);
        // 通过底层的 HTTP 客户端(delegate)发送请求,并通知生命周期处理器执行回调方法 
        return executeWithLoadBalancerLifecycleProcessing(delegate, options, newRequest, lbRequest, lbResponse,
                supportedLifecycleProcessors);
    }
}
  • 3、发起HTTP请求: 应用代码从 Spring 容器中获取到的 Feign 客户端,实际上是上面步骤 2 构造出来的 JDK 动态代理。当程序中调用 Feign 客户端的方法时,实际上是在调用由 JDK 动态生成的代理对象的方法,这个代理对象会将方法调用转换为 HTTP 请求,然后通过 HTTP 客户端发送出去。
  • 4、响应处理: 收到响应后,相应的解码器会被用来解析响应内容,并将其转换为目标方法的返回值类型。

工作流程总结

结合之前对 Ribbon 核心原理的分析,Feign 与 Ribbon 整合的完整流程:

结合之前对 Spring Cloud LoadBalancer 核心原理的分析,Feign 与 Spring Cloud LoadBalancer 整合的完整流程:

版本注意

Spring Cloud 从 2020.0.0 版本( Ilford 版本)开始,官方宣布不再对 Feign 进行维护和支持,并推荐使用 OpenFeign 作为替代方案。2020 版本后若要继续使用 Feign,依赖包需要从原来的 spring-cloud-starter-feign 替换为 spring-cloud-starter-openfeign

OpenFeign 是 Feign 的一个开源分支,将继续得到维护和支持,并且兼容 Spring Cloud生态系统。 OpenFeign 虽然核心上不直接包含与 Spring Cloud 组件(如 Eureka、Ribbon、Hystrix)的良好集成,但是可以通过配置来实现类似的集成效果,并且由于其灵活性,可以更容易地与其他工具和服务整合。

同时,Spring Cloud 从 2020.0.0 版本( Ilford 版本)开始也正式移除了对 Ribbon 的支持,在这个版本及之后的版本中,Ribbon 不再作为默认的客户端负载均衡器包含在 Spring Cloud 的发布版中,取而代之的是 Spring Cloud LoadBalancer 。

版本差异总结:

  • Spring Cloud 2020.x 及之后:Feign(原生)已停止维护,默认使用 OpenFeign,而 OpenFeign 默认使用 Spring Cloud LoadBalancer。
  • 旧版本(如 Spring Cloud Hoxton):Feign 和 OpenFeign 均默认使用 Ribbon 作为负载均衡组件。

参考