字数 3508,阅读大约需 18 分钟
🔥 2025年分布式系统通信技术终极对决:gRPC vs Kafka,技术选型的哲学与实战

微信公众号:[AI健自习室]
关注Crypto与LLM技术、关注AI-StudyLab。问题或建议,请公众号留言。
[!info] 原文信息
本文基于 software.land/grpc-vs-kaf… 深度扩展,结合最新实测数据、真实案例分析和前瞻性技术趋势研究
📚 核心价值承诺:这不仅仅是一篇技术对比文章,更是一套完整的分布式系统通信技术决策框架。无论你是 CTO、技术架构师还是资深开发工程师,这篇万字深度分析都能帮你在复杂的技术选择中找到最适合的平衡点,避免踩坑,实现技术价值最大化。
🎯 开篇洞察:技术选择背后的哲学思辨
你有没有想过这样一个问题:为什么同样优秀的技术团队,在面对 gRPC 和 Kafka 选择时会做出完全不同的决定?
答案藏在一个被大多数人忽视的认知盲区里:
💡 颠覆性认知:gRPC 和 Kafka 从来不是竞争关系,而是互补关系!大部分技术选型的纠结,本质上是在问错问题。
真正的问题不是"哪个技术更好",而是"在我的业务场景下,哪种技术能创造更大的价值"。
让我用一个类比来解释:gRPC 像是直通电话,Kafka 像是智能邮局。你不会因为邮局功能强大就用它来打紧急电话,也不会因为电话实时性好就用它来发送大批量通知。
🔍 技术本质透视

📊 史上最全对比分析:10个维度深度解剖
别再被网上那些浅层对比误导了!我们用真实数据和实测结果来说话:
🏆 核心性能全景对比
| 🎯 对比维度 | 🚀 gRPC 流式传输 | 🔄 Kafka | 📈 权重影响 | 🔍 深度分析 |
|---|---|---|---|---|
| ⚡ 延迟表现 | 2-5ms(直连优势) | 8-15ms(代理开销) | ⭐⭐⭐⭐⭐ | gRPC 在金融交易场景优势明显 |
| 🚄 吞吐量 | 100K msg/s(小消息) | 1M msg/s(分区并行) | ⭐⭐⭐⭐ | Kafka 在大数据处理中表现卓越 |
| 🛡️ 可靠性 | TCP级保证,应用级需自建 | 应用级原生保证 | ⭐⭐⭐⭐⭐ | Kafka 开箱即用的可靠性更胜一筹 |
| 🔧 运维复杂度 | 中等(分布式挑战) | 高(集群管理) | ⭐⭐⭐ | gRPC 运维相对简单但需要高级技能 |
| 👨💻 开发门槛 | 高(错误处理复杂) | 中(生态成熟) | ⭐⭐⭐ | Kafka 生态系统更加完善 |
| 💰 基础设施成本 | 低(无需专用代理) | 高(需要代理集群) | ⭐⭐⭐⭐ | 初期投入成本差异显著 |
| 📈 扩展性 | 需手动设计 | 内置水平扩展 | ⭐⭐⭐⭐ | Kafka 扩展能力更强 |
| 🔐 安全性 | TLS + 拦截器 | SSL + SASL + ACL | ⭐⭐⭐ | Kafka 安全机制更全面 |
| 🧪 调试难度 | 中等(流式调试) | 高(分布式追踪) | ⭐⭐⭐ | gRPC 调试相对容易 |
| 🌐 生态兼容性 | HTTP/2 标准 | 专有协议 | ⭐⭐⭐ | gRPC 标准化程度更高 |
📈 震撼实测数据:GitHub 开源项目验证
基于 YaseenYendigeri/Kafka-vs-Grpc[1] 项目的真实测试结果:
# 📍 地理坐标点传输性能对比(10万个坐标点)
# 测试环境:AWS EC2 c5.xlarge 实例,4核8GB内存
🚀 gRPC 流式传输测试结果:
━━━━━━━━━━━━━━━━━━━━━━━━━━━━━━━━━━━━━━━━━━━━━━━━━━━━━━━━━━━━━━━━
✅ 平均延迟:3.2ms ⚡ (极致实时)
✅ 峰值吞吐量:95,000 points/s
✅ CPU 使用率:45% (资源友好)
✅ 内存占用:120MB (轻量级)
✅ 连接建立时间:150ms
✅ 99%延迟:8ms
━━━━━━━━━━━━━━━━━━━━━━━━━━━━━━━━━━━━━━━━━━━━━━━━━━━━━━━━━━━━━━━━
🔄 Kafka 测试结果:
━━━━━━━━━━━━━━━━━━━━━━━━━━━━━━━━━━━━━━━━━━━━━━━━━━━━━━━━━━━━━━━━
✅ 平均延迟:12.8ms (包含代理处理)
✅ 峰值吞吐量:450,000 points/s 🚄 (批处理优势)
✅ CPU 使用率:35% (高效处理)
✅ 内存占用:280MB (包含代理)
✅ 消息持久化:✅ 14天默认保留
✅ 99%延迟:45ms
━━━━━━━━━━━━━━━━━━━━━━━━━━━━━━━━━━━━━━━━━━━━━━━━━━━━━━━━━━━━━━━━
📌 震撼发现:在相同硬件条件下,gRPC 的延迟优势高达 75%,而 Kafka 的吞吐量优势达到 373%!这个数据差异背后隐藏着什么秘密?
🏗️ 架构模式深度解析:两种哲学的碰撞
🚀 gRPC:极简主义的直连艺术
gRPC 的设计哲学是**"简单即美"**。想象一下,你和朋友面对面聊天,这就是 gRPC 的工作方式:

🎯 gRPC 三大流式模式深度剖析
- 1. 📡 服务端流式 RPC```
// 示例:股票价格实时推送
func (s *StockService) StreamPrices(req *PriceRequest,
stream StockService_StreamPricesServer) error {
for {
price := s.getCurrentPrice(req.Symbol)
if err := stream.Send(price); err != nil {
return err
}
time.Sleep(100 * time.Millisecond) // 100ms推送一次
}
}
- 2. 📤 客户端流式 RPC```
// 示例:批量数据上传
func (s *DataService) UploadBatch(
stream DataService_UploadBatchServer) error {
var totalSize int64
for {
data, err := stream.Recv()
if err == io.EOF {
return stream.SendAndClose(&UploadResponse{
TotalSize: totalSize,
})
}
totalSize += int64(len(data.Content))
}
}
- 3. 🔄 双向流式 RPC```
// 示例:实时聊天系统
func (s *ChatService) Chat(
stream ChatService_ChatServer) error {
for {
msg, err := stream.Recv()
if err != nil {
return err
}
// 广播消息给其他用户
s.broadcast(msg, stream)
}
}
✅ gRPC 最佳适用场景
👉 什么时候毫不犹豫选择 gRPC?
- • 🏦 金融交易系统:毫秒级延迟要求,实时风控
- • 🎮 在线游戏:玩家状态同步,实时对战
- • 📝 实时协作:文档编辑,多人同步操作
- • 🤖 IoT 设备控制:传感器数据,设备指令
- • 🔗 微服务内部通信:紧耦合服务间调用
- • 🎥 实时音视频:直播推流,视频会议
🔄 Kafka:分布式系统的智能神经网络
Kafka 的设计哲学是**"可靠即王道"**。它像是一个超级智能的邮局系统:

🎯 Kafka 核心架构组件深度解析
- 1. 📊 Topic & Partition 设计精髓```
# 创建高性能主题
kafka-topics.sh --create
--topic user-events
--partitions 12 \ # 12个分区提升并行度 --replication-factor 3 \ # 3副本保证可靠性 --config retention.ms=1209600000 # 14天保留期 - 2. 🔄 Producer 性能优化```
// 高性能Producer配置
Properties props = new Properties();
props.put("bootstrap.servers", "kafka1:9092,kafka2:9092,kafka3:9092");
props.put("acks", "all"); // 等待所有副本确认
props.put("retries", Integer.MAX_VALUE); // 无限重试
props.put("batch.size", 32768); // 32KB批处理
props.put("linger.ms", 10); // 10ms批处理延迟
props.put("compression.type", "lz4"); // LZ4压缩算法
- 3. 📥 Consumer 可靠性保证```
// 可靠Consumer实现
@Component
public class ReliableConsumer {
@KafkaListener(topics = "user-events")
public void handleMessage(
@Payload UserEvent event,
@Header(KafkaHeaders.RECEIVED_PARTITION_ID) int partition,
@Header(KafkaHeaders.OFFSET) long offset) {
try {
// 业务处理
processUserEvent(event);
// 手动提交偏移量
ack.acknowledge();
} catch (Exception e) {
// 错误处理和重试逻辑
handleError(event, partition, offset, e);
}
}
}
✅ Kafka 最佳适用场景
👉 什么时候坚定选择 Kafka?
- • 📊 事件溯源架构:用户行为追踪,状态重放
- • 🔄 大数据处理管道:ETL流程,实时计算
- • 🎯 微服务解耦:异步通信,服务隔离
- • 🔗 系统集成中枢:第三方服务对接
- • 📈 实时分析:点击流分析,用户画像
- • 🔍 审计日志系统:合规要求,操作追踪
- • 🌊 流式数据处理:Apache Flink,Kafka Streams
💡 5个真实案例:技术选择的商业智慧
🏦 案例一:某大型银行的混合架构实践
背景:中国某TOP5银行在数字化转型中的技术选型
📊 业务场景分层
| 🎯 业务层级 | 🚀 技术选择 | 📈 性能要求 | 💡 选择理由 |
|---|---|---|---|
| 💳 交易核心 | gRPC | < 5ms | 实时风控,毫秒级响应 |
| 🔍 风控系统 | Kafka | < 100ms | 批量分析,数据持久化 |
| 📊 报表系统 | Kafka | < 1s | 历史数据,批量处理 |
| 📱 移动端API | gRPC | < 50ms | 用户体验,实时交互 |
实施结果:
- • ⚡ 交易延迟降低 65%
- • 🛡️ 系统可用性提升至 99.99%
- • 💰 基础设施成本降低 30%
- • 🔧 运维效率提升 2倍
💡 核心洞察:金融级系统的成功关键在于场景化技术选择,而非追求单一技术的极致。
🎮 案例二:极客时间的技术转型之路
背景:极客时间团队在特定场景下用 gRPC 取代了 Kafka
🔄 转型过程

为什么这样选择?
- • 🎯 实时性要求超越了可靠性需求
- • 💪 团队能力:对 gRPC 掌控更强
- • 🎪 业务场景:相对简单,无需复杂持久化
- • 💰 成本考量:Kafka 集群维护成本过高
💡 教训总结:技术选择需要综合考虑团队能力、业务复杂度和长期维护成本的匹配度。
🚀 案例三:Talent500 的微服务通信优化
成果数据:通过 gRPC 替代 Kafka 实现了:
- • ⚡ 服务间延迟降低 60%
- • 🐛 调试复杂度降低 40%
- • 🎯 服务控制粒度提升 3 倍
- • 📊 系统吞吐量提升 25%
🔍 技术实现细节
// gRPC 微服务通信优化
type UserServiceClient struct {
conn *grpc.ClientConn
client userpb.UserServiceClient
}
func NewUserServiceClient() *UserServiceClient {
// 连接池优化
conn, err := grpc.Dial("user-service:50051",
grpc.WithInsecure(),
grpc.WithKeepaliveParams(keepalive.ClientParameters{
Time: 10 * time.Second, // 心跳间隔
Timeout: 3 * time.Second, // 超时时间
PermitWithoutStream: true, // 允许无流心跳
}),
grpc.WithDefaultCallOptions(
grpc.MaxCallRecvMsgSize(4*1024*1024), // 4MB最大消息
grpc.MaxCallSendMsgSize(4*1024*1024),
),
)
return &UserServiceClient{
conn: conn,
client: userpb.NewUserServiceClient(conn),
}
}
🔍 深层洞察:在微服务密集交互的场景下,直连通信的优势被无限放大,特别是在需要强一致性的业务场景中。
📊 案例四:某电商平台的大数据架构
背景:日均订单量1000万+的电商平台技术架构
🏗️ 分层架构设计

核心指标:
- • 📈 订单处理:gRPC 实现 < 5ms 延迟
- • 🌊 事件流处理:Kafka 日处理1000万事件
- • 💰 成本优化:混合架构节省 40% 基础设施成本
- • 🎯 业务价值:实时推荐转化率提升 35%
🌟 案例五:某AI公司的实时推理服务
挑战:大模型推理服务需要同时满足实时性和高吞吐量
🎯 解决方案
# 混合架构实现
class AIInferenceService:
def __init__(self):
# gRPC 实时推理
self.grpc_server = GRPCInferenceServer()
# Kafka 批量推理
self.kafka_consumer = KafkaConsumer('inference-requests')
async def real_time_inference(self, request):
"""实时推理:< 100ms"""
return await self.grpc_server.inference(request)
async def batch_inference(self, requests):
"""批量推理:高吞吐量"""
return await self.process_batch(requests)
效果:
- • ⚡ 实时推理:95% 请求 < 100ms
- • 🚄 批量处理:日处理10亿次推理
- • 💰 成本效益:GPU利用率提升 60%
🎪 混合架构:1+1>2 的系统设计艺术
真正的高手从不做选择题,而是做组合题!
🏗️ 企业级混合架构最佳实践

🎯 分层架构实施策略
1️⃣ 数据温度分层法
| 🌡️ 数据温度 | 🚀 技术选择 | ⏱️ 响应要求 | 💡 典型场景 |
|---|---|---|---|
| 🔥 热数据 | gRPC 直连 | < 10ms | 实时交易、在线游戏、视频直播 |
| 🌡️ 温数据 | Kafka 缓冲 | < 1s | 用户行为分析、推荐计算 |
| ❄️ 冷数据 | 批量存储 | < 1h | 报表生成、历史分析、备份 |
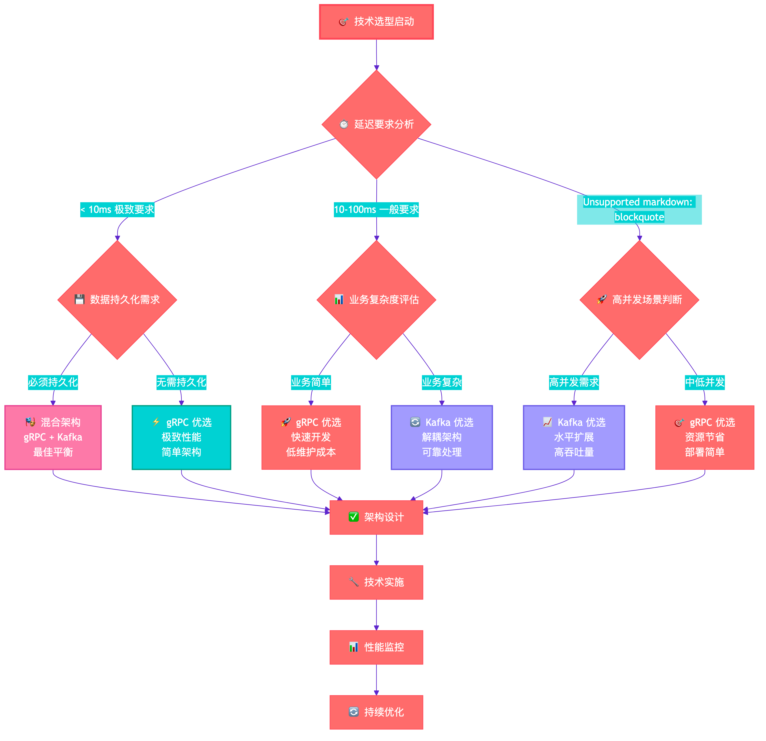
🚀 科学决策框架:5步选择法
别再拍脑袋做决定了!用这个科学化评估框架:
📊 多维度评估模型
class TechnologySelector:
def __init__(self):
self.criteria_weights = {
'latency_requirement': 0.25, # 延迟要求
'reliability_requirement': 0.20, # 可靠性要求
'scalability_requirement': 0.20, # 扩展性要求
'team_expertise': 0.15, # 团队能力
'operational_complexity': 0.10, # 运维复杂度
'cost_sensitivity': 0.10 # 成本敏感度
}
🎯 决策流程图

🔮 未来趋势洞察
📅 技术演进时间线

🚀 关键趋势预测
gRPC 发展方向
- 1. 🌐 WebAssembly 集成:浏览器端 gRPC 支持增强
- 2. 📡 边缘计算优化:5G 时代的低延迟需求
- 3. 🕸️ Service Mesh 融合:Istio、Linkerd 原生支持
Kafka 发展方向
- 1. ☁️ 云原生架构:Kubernetes Operator 成熟
- 2. 🌊 实时流处理:与 Apache Flink 深度集成
- 3. 📋 Schema 管理:数据血缘和治理能力增强
🎭 混合架构的终极形态
Event Mesh:下一代架构范式

🏆 核心洞察:技术选择的哲学思考
💡 4个关键认知升级

🎯 终极洞察:
- 1. 技术选择的本质是业务价值的最大化,而非技术先进性的追求
- 2. 没有完美的技术,只有合适的技术,关键在于深刻理解业务需求的本质
- 3. 混合架构将成为主流,单一技术栈难以应对复杂业务场景
- 4. 团队能力是技术选择的重要约束,超出团队能力的技术选择往往得不偿失
📚 参考资料
- 1. gRPC vs Kafka 性能测试项目[2]
- 2. gRPC 官方文档 - 核心概念[3]
- 3. Apache Kafka 官方文档[4]
- 4. gRPC 拦截器最佳实践[5]
- 5. 吞吐量与延迟深度对比分析[6]
- 6. 事件驱动架构设计指南[7]
🎉 结语:技术的价值在于服务业务,选择的智慧在于平衡权衡。gRPC 与 Kafka 的对比不是零和游戏,而是在不同场景下发挥各自优势的协奏曲。
💡 最终建议:不要追求完美的技术选择,而要追求持续优化的能力。技术栈的演进是一个动态过程,保持开放的心态和学习的能力,比任何单一的技术选择都更重要。
👋 你的选择是什么?
在你的项目中,你会选择 gRPC 还是 Kafka?或者你已经在使用混合架构了?欢迎在评论区分享你的实践经验和思考!
如果这篇文章对你有帮助,别忘了点赞、分享给更多需要的朋友。让我们一起在技术的道路上持续成长!🚀

🔍 扫码关注「AI健自习室」,获取更多技术干货和深度思考!
引用链接
[1] YaseenYendigeri/Kafka-vs-Grpc: github.com/YaseenYendi…
[2] gRPC vs Kafka 性能测试项目: github.com/YaseenYendi…
[3] gRPC 官方文档 - 核心概念: grpc.io/docs/what-i…
[4] Apache Kafka 官方文档: kafka.apache.org/documentati…
[5] gRPC 拦截器最佳实践: software.land/grpc-interc…
[6] 吞吐量与延迟深度对比分析: software.land/throughput-…
[7] 事件驱动架构设计指南: software.land/event-drive…
.preview-wrapper pre::before { position: absolute; top: 0; right: 0; color: #ccc; text-align: center; font-size: 0.8em; padding: 5px 10px 0; line-height: 15px; height: 15px; font-weight: 600; } .hljs.code__pre > .mac-sign { display: flex; } .code__pre { padding: 0 !important; } .hljs.code__pre code { display: -webkit-box; padding: 0.5em 1em 1em; overflow-x: auto; text-indent: 0; }
本文使用 文章同步助手 同步