提升文档管理:推荐一键Docker部署的全文索引搜索引擎工具

44 阅读1分钟

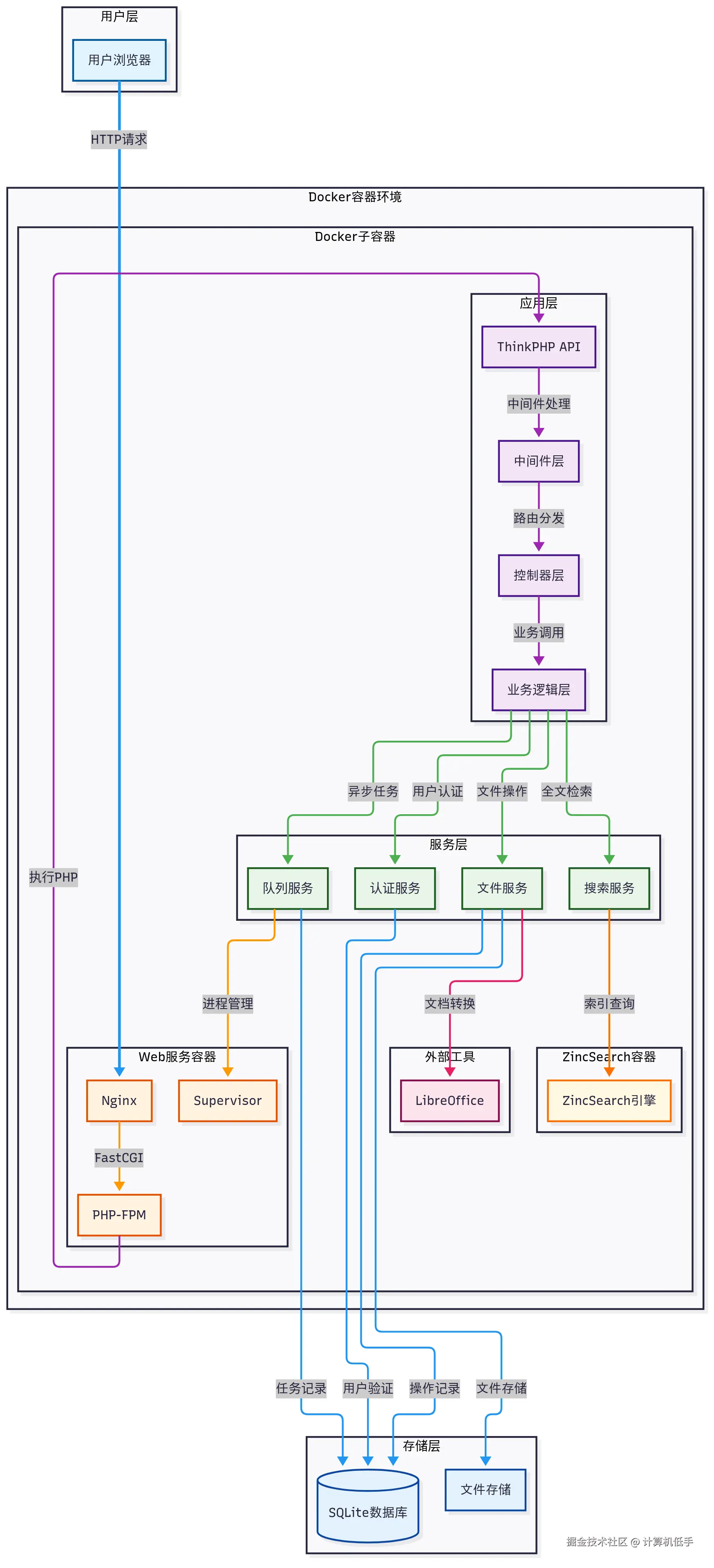
以下是对该项目工具的简单介绍

  • 可以解析常用格式文档,并进行全文索引,支持所有text类型文本、doc、docx、xls、xlsx、ppt、pptx,pdf等等
  • 提供在线访问页面,支持文档的在线上传、搜索、预览等操作,相关操作相应API接口,可以轻松接入第三方系统
  • 相关技术应用包括:thinkphp 6.0框架,ant design pro V5,轻量级全文搜索引擎zincsearch,文档转换工具LibreOffice
  • 开源地址参考:github.com/luler/hello…

Docker一键部署与使用指南参考:

提升文档管理:推荐一键Docker部署的全文索引搜索引擎工具