苹果开发者账号 5.6 差评政策详解,处理,预防差评警告最佳指南!

446 阅读8分钟

先科普下App Store评价的重要性:

在苹果的审核指南5.6中明确提到,App Store 的用户评论是 App 体验中的重要一部分。对于苹果和用户来说,App评价的好坏是参考APP质量的一大重要因素。平时如果不注重对app的质量和用户诉求的关注,不仅会遭到用户的投诉,也会被苹果判定为没有遵循“开发者行为准则”而纳入重点审核,最终轻则导致app被下架,重则导致开发者账号3.2f被封,账号一旦被封也就意味着你永久性的丢掉了苹果市场~~

下面我们先来看下审核指南中与差评有关的条例:

核心要点(5.6.1 & 5.6.4)

  • 5.6.1 App Store 评论App Store 的用户评论是 App 体验中不可或缺的一部分。在回复顾客的评论时,请对他们保持尊重。另外,你的回复应直接回应用户评论的主题,请勿在回复中包含个人信息、垃圾信息或营销广告。 请使用我们提供的 API 提示用户评价你的 App:通过这项便利功能,用户无需离开 App,就可直接在 App Store 中留下评分和评论;不允许使用自定义的评论提示。  
  • 5.6.4 App 质量用户期待 App Store 提供高品质的 App,而维护高质量的内容、服务和体验有助于增进用户信任。表明未达到这种期望的迹象包括大量用户报告与你的 App 相关的问题,例如负面的用户评论和大量的退款请求。能否保持 App 的高质量是判定开发者是否遵循开发者行为准则的一大因素

接下来,我们从经典案例及差评处理经验分享,**如何防范差评警告,**关于好评引导的正确打开方式三方面进行讨论。********

Image

经典案例及差评处理经验分享****

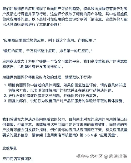
苹果差评警告内容引用审核指南5.6.4准则,其所属的5.6章节标题正是“开发者行为准则”,处理不当即触碰苹果底线,后果严重。目前小编见到过的差评邮件内容有两种类型。一类是轻度警告,一类是严重警告,邮件内容如下:轻度警告:Image严重警告:Image

这里受限于篇幅原因,小编仅提供这两个案例,大家如果想要了解更多的案例及解决方案,可以私信阿文获取。

对比邮件,我们可以看到,苹果会列举差评内容,解决方式,未来可能面临的后果。苹果列举差评的内容肯定是我们App Store 评论出现的一部分,评论内容大致可以总结为欺骗欺诈,骚扰,恐吓,这类型的差评是苹果重点关注的,也在审核指南中提到的。

审核团队一般给出处理措施,指导我们去回复用户评论以及针对性的解决用户的问题。不同点是其中一封,需要对出现问题的原因和采取解决的措施向苹果进行回复说明,然而另一封明确提到无须回复。很明显,两封邮件的内容严重程度不一样,但不管哪种警告我们都要认真回复此类邮件,对问题原因说明不要含糊,向苹果表达积极处理问题的态度。

最重要的是针对苹果在邮件中提到的具体差评内容,比如虚假app、欺诈等问题,我们一定要引起足够的重视,针对这些问题做行之有效的整改。当整改重新提审通过后,并不代表你的整改是有效的,苹果一般不会在审核时对你的整改内容过问,只会重点关注类似的问题在整改后是否还会持续出现,如果经过两次甚至三次整改后,问题依旧存在,并且还有增加的趋势,那你的账号就会面临很大风险了,因为下一次的警告很有可能就是最后一次、切记。

关于多次收到苹果差评的警告会怎样?

根据阿文经验,苹果一般会警告三次,第一次和第二次邮件是一样,回复内容进行说明,提供整改措施。第三次后果严重,14天的整改期,不然就App下架。如果有四次警告,那就恭喜你,喜提3.2f大礼包。

根据苹果发布的2024 App Store Transparency Report,有 146,583 个开发者账户因违反 DPLA 条款 3.2(f) 欺诈 而被终止,有 8132 个被终止的账户向苹果提出了申诉,最终有 225 个账户申诉成功,申诉成功率相对较低(225 / 8132 ≈ 2.77%),苹果维持终止决定的概率很高,所以我们要珍惜这三次机会。小伙伴要知道3.2f违规后恢复账号有多难,大家也可以查看 developer.apple.com/cn/support/…

Image

如何防范差评警告

阿文给大家3点建议:(1) 提高App的质量和用户体验

  • 定期回复用户评论并解决用户的问题
  • 审查应用的合规性以及风险项,及时调整,不弄虚作假,不隐藏关键说明信息
  • 不用为了收获好评而故意做过多优化;重点是关注涉及欺诈、虚假、人身威胁等内容的差评

(2) 根据苹果提供的方式,可以向苹果报告内容。提前向苹果报备情况,不要等问题严重再开始处理。
We also encourage you to closely monitor your app activities. If you notice any unusual activity in the future, please follow these steps: Sign in to App Store Connect > Contact Us > Report a Concern > Report a Fraud Concern.

(3) 开发者可以在 App Store 中回复用户评论、回应用户支持请求。对不实的差评我们可以进行举报。具体操作方式如下
App Store Connect后台每条评论都有个Report a concernImage

选择报告主题和报告原因填写Image举报恶意差评案例:

  • Purely harassment!! Death threats!!

  • Officers of this App must go to jail

针对上面两个评论进行举报后,这种恶意差评最终被苹果移除,当然并不是所有的差评举报都能够被移除,前提是提供有效的证据,但是对于苹果来说,举报恶意差评也是你用心经营账号和产品的一种表现,这种表现最后也会转化为你账号的权重数据。
阿文给大家总结的增加举报成功概率的具体措施,各位共勉:

  • 苹果对人身攻击的容忍度很低,不管是用户对开发者,还是开发者对用户
  • 举报内容的话术需要严谨、有条理、清晰,苹果也很注重这一点
  • 举报内容的真实性、可证性、易证性

Image

关于好评引导

我们必须通过采用合规的方式去引导用户对我们的app做出好评,以提高app的评分数据。
例如用户在提单场景下弹出评分弹窗,引导用户给出好评,我们一定不能对评分弹窗的弹出时机采取过滤性的机制,例如对于提单通过的用户展示好评引导,对于提单没有通过的用户则不展示,这种不公平的评价引导机制是不被苹果允许的,还有通过发放优惠券来引导用户给出好评的行为也是苹果严厉禁止的,一旦被发现的话轻则警告,重则App下架。
引导弹框也尽量采用系统自身的好评弹框,不要去自定义。Image

苹果5.6条款差评警告是账号安全的重大报警。

深入理解条款要求、精准识别警告邮件类型、严肃对待每一次警告、并采取“提升质量+有效整改+主动回复+合规举报”的组合拳,是守护开发者账号的关键。切记,防患于未然远胜于亡羊补牢,共勉。

App出海交流

经常分享Google Play,App Store市场政策解决方案,大家共同深入了解应用市场App上架、下架背后的原因,如政策违规、安全漏洞、版权问题、市场策略调整等,确保海外App合规、安全并提升我们的用户体验。也不限于分享其他App出海快讯,一起见证行业的蓬勃发展。

欢迎讨论出海的任何问题!想进群的可以点击这里,或者关注公众号趣浪出海