Web字体使用最佳实践

1,171 阅读11分钟

Web字体使用最佳实践

前言

在现代Web开发中,自定义字体能显著提升用户体验和品牌识别度,但不当的字体使用策略会导致FOIT(Flash of Invisible Text)或 FOUT(Flash of Unstyled Text)现象,严重影响页面性能和用户体验。本文将系统性地介绍Web字体使用的最佳实践,涵盖格式选择、加载策略、性能优化等各个方面。

问题分析

Web字体使用的主要问题

1. 字体文件体积过大

大部分项目中,开发者直接引入完整的字体包,导致一系列问题:

  • 文件体积庞大:完整中文字体包通常为几MB到十几MB

示例:思源黑体完整包 ~15.7MB 方正兰亭黑体 ~8.2MB 阿里巴巴普惠体 ~12.1MB

  • CDN流量浪费:用户实际只使用字体中的少数字符,却下载了全量字符集

典型场景:品牌名称"孜然跳动"仅需4个字符

实际下载:包含2万+汉字的完整字体包

浪费比例:99.98%的字符未被使用

  • 加载时间过长:影响首屏渲染性能

网络环境对比:

- 4G网络:15MB字体需要8-15秒

- 3G网络:可能需要30秒以上

- 弱网环境:经常加载失败

  • 用户体验差:长时间的字体加载等待
2. 字体闪烁的视觉问题

在字体加载策略不当时会出现闪烁现象:

  1. 字体替换导致的视觉跳动:设置font-display: swap时,页面先显示系统备用字体,自定义字体加载完成后立即替换,造成文字重新渲染和布局跳动
  2. 字体度量差异:自定义字体与备用字体的字符宽度、行高等度量属性不同,替换时引起布局偏移
  3. 加载时间窗口:字体文件越大,替换闪烁的时间窗口越长

常见字体格式对比

格式压缩率兼容性适用场景
TTF极好小程序、老版本浏览器
OTF设计软件、高质量显示
WOFFWeb(IE9+)
WOFF2一般现代浏览器(不支持IE)
SVG可变图标字体
EOTIE专用IE兼容

建议策略

  • Web端优先使用WOFF2,向下兼容WOFF
  • 小程序统一使用TTF格式

渐进式优化方案

第一阶段:字体文件体积优化(优先级最高)

体积优化是解决Web字体问题的根本,主要有两个优化方向:

方向一:格式转换优化

  • 原理:选择压缩率更高的字体格式
  • 效果:在保持相同字符集的情况下减少文件体积
  • 适用场景:需要保持完整字符集的场景
压缩效果对比:
- TTF (原始)    : 15.7MB
- WOFF (压缩)   : 9.2MB  (减少41%)
- WOFF2 (高压缩): 6.8MB  (减少57%)

方向二:字符子集提取

  • 原理:只保留项目实际使用的字符,移除无用字符
  • 效果:大幅减少字体文件体积
  • 适用场景:字符使用量有限的场景(如品牌名称、标题等)
优化效果对比:
- 完整字体包: 15.7MB (包含2万+字符)
- 子集字体包: 15KB   (仅包含"孜然跳动"4个字符)
- 减少比例: 99.9%

最佳实践:两个方向结合使用

优化流程:原始TTF → 字符子集提取 → 转换为WOFF2
效果:15.7MB → 15KB → 8KB (减少99.95%)
实现方案
方案一:在线工具优化(简单快速)

Transfonter(transfonter.org/)

  • 支持功能:同时支持格式转换 + 字符子集提取
  • 支持格式:TTF、WOFF、WOFF2、EOT、SVG
  • 优势:无需安装,操作简单,适合快速验证效果

操作步骤

  1. 上传原始字体文件
  2. 格式转换:选择输出格式(建议WOFF2)
  3. 子集提取:在"Subset"中输入项目需要的字符 示例:孜然跳动0123456789,。!?
  4. 勾选"TTFAutohint"选项(优化字体渲染)
  5. 下载压缩后的字体包
  6. 将生成的CSS和字体文件上传CDN

效果预估

输入:思源黑体.ttf (15.7MB)
输出:subset-font.woff2 (8KB)
压缩比:99.95%
方案二:Python fonttools(全面)

优势:脚本化处理,支持批量操作,可集成到构建流程,并且这个库支持处理otf格式的字体包

环境准备

# 1. 检查Python版本
python3 --version

# 2. 安装依赖
pip3 install fonttools brotli

# 3. 配置环境变量(如遇到command not found)
echo 'export PATH=/Users/$(whoami)/Library/Python/3.12/bin:$PATH' >> ~/.bash_profile
echo "source ~/.bash_profile" >> ~/.zshrc
source ~/.bash_profile

步骤1:字符子集提取

# 准备字符文件 demo.txt,包含项目所需字符
echo "孜然跳动0123456789,。!?" > demo.txt

# 提取子集(第一次大幅压缩)
fonttools subset "思源黑体.otf" \
  --text-file="demo.txt" \
  --output-file="subset-font.otf"

# 检查压缩效果
ls -lh 思源黑体.otf subset-font.otf
# 预期:15.7MB → 15KB

步骤2:格式转换优化

# 转换为WOFF2(第二次压缩)
fonttools ttLib.woff2 compress "subset-font.otf" -o "final-font.woff2"

# 检查最终效果
ls -lh subset-font.otf final-font.woff2
# 预期:15KB → 8KB
字符子集提取的实用策略

在实际项目中,很多开发者不确定需要提取哪些字符。以下是几种常用的策略:

策略一:常用汉字集合(推荐) 网上查询常用的3000个汉字+数字+字母+特殊符号

策略二:项目特定字符集

  • 针对特定项目需求,如品牌网站
  • 包含:公司名称、导航菜单、常用词汇
  • 添加:数字、基础标点符号
  • 优势:体积最小,加载最快

策略三:渐进式优化

  • 第一步:使用基础字符集(如品牌名称)
  • 第二步:根据页面内容逐步补充所需字符
  • 第三步:添加常见标点和数字
  • 优势:在开发过程中逐步完善,避免过度优化

阶段性总结:如果字符子集提取得当,经过这两个步骤优化后的字体包体积通常已经非常小(几KB到几十KB),能够满足大部分项目需求,无需进入第三阶段的分片处理。

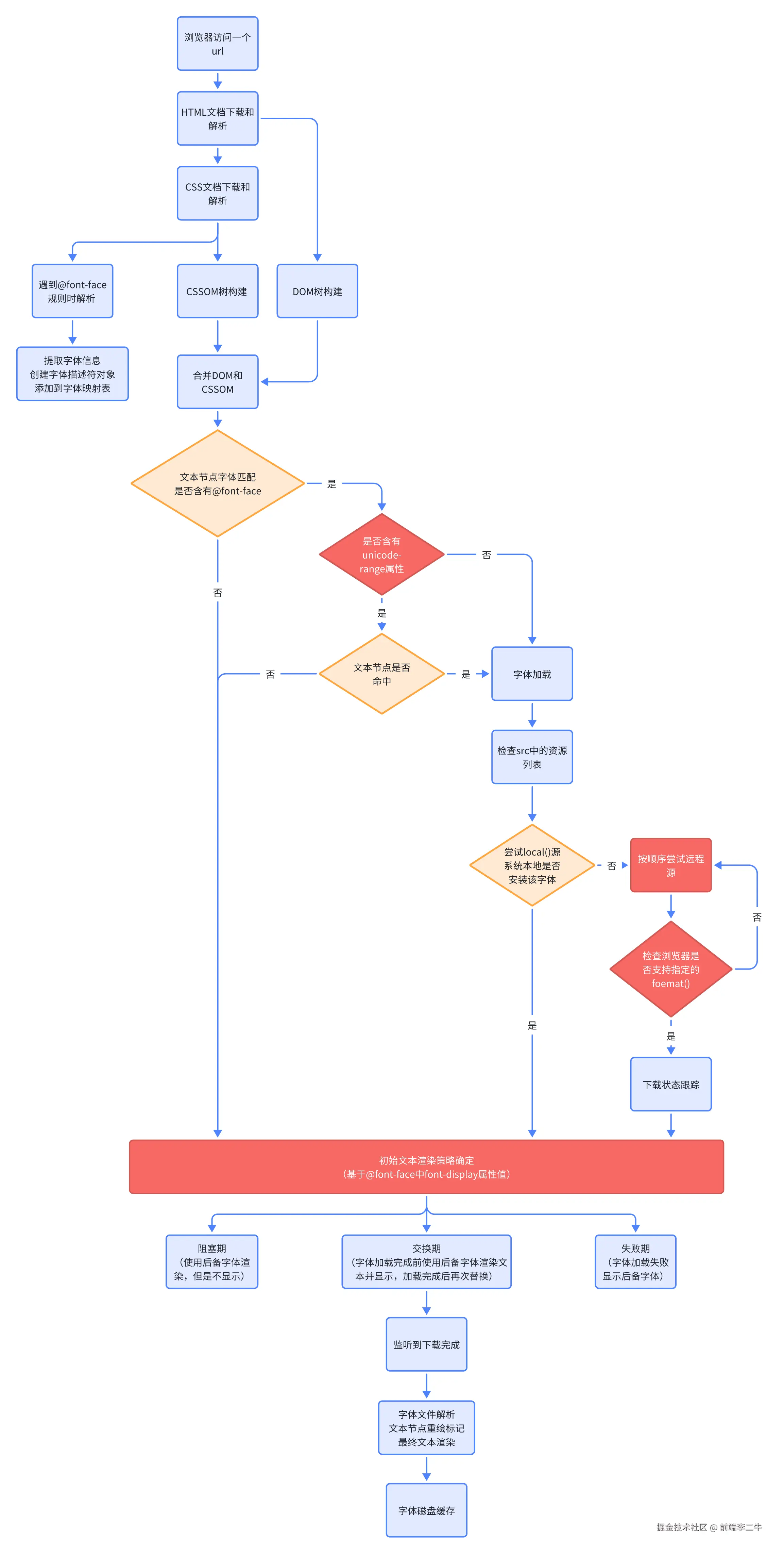
第二阶段:了解font-display策略

在选择font-display值时,需要在性能视觉稳定性之间找平衡:

浏览器加载Web字体时会依次经历三个时期:

阻塞期(Block Period)

  • 字体正在下载,页面文本显示为空白(用户不可见)
  • 一旦字体加载完成,立即显示目标字体
  • 如果超时未完成,进入交换期

交换期(Swap Period)

  • 使用备用字体渲染并显示文本内容
  • 目标字体下载完成后,立即替换为目标字体(可能产生闪烁)
  • 如果超时未完成,进入失败期

失败期(Failure Period)

  • 字体加载彻底失败,永久使用备用字体显示
  • 不再尝试加载目标字体

时期时长由font-display属性值决定,不同值会设置不同的阻塞期和交换期长度。

浏览器加载字体文件流程

09916c545f8cabeda5373faf139d5e80.png

font-display属性详解

各值含义及使用场景

1. auto(默认值)

  • 时期设置:短阻塞期(约3秒) + 永久交换期
  • 行为表现:类似block,但具体行为由浏览器决定
  • 适用场景:不推荐使用,行为不可预测

2. block

  • 时期设置:长阻塞期(约3秒) + 永久交换期
  • 行为表现:优先确保字体显示,可能出现短暂白屏
  • 适用场景:品牌LOGO、重要标题等对字体要求严格的内容

3. swap(使用较多)

  • 时期设置:极短阻塞期(约100ms) + 永久交换期
  • 行为表现:立即显示备用字体,加载完成后替换(⚠️ 会闪烁)
  • 适用场景:对首屏性能要求极高,可容忍视觉跳动的场景

4. fallback

  • 时期设置:短阻塞期(约100ms) + 短交换期(约3秒)
  • 行为表现:平衡性能与稳定性,超时后不再替换字体
  • 适用场景:大部分内容文本,最佳平衡方案

5. optional

  • 时期设置:极短阻塞期(约100ms) + 无交换期
  • 行为表现:网络条件好时加载,否则直接使用备用字体
  • 适用场景:装饰性字体,不影响内容可读性

8b69f4bd3d46af9249865f0d1fb53b82.png

图片来自www.cnblogs.com/cangqinglan…

第三阶段:字体分片加载

当字体文件仍然较大时(>100KB),建议使用字体分片技术:

cn-font-split方案

安装和使用

  • 全局安装:npm install cn-font-split -g
  • 执行分片:指定输入字体文件、输出目录、分片大小(建议60KB)
  • 设置输出格式为WOFF2,生成带hash的文件名

具体使用查看官网:chinese-font.netlify.app/zh-cn/

分片后的项目集成

目录结构

fonts/
├── font-chunk-1.woff2
├── font-chunk-2.woff2
├── font-chunk-3.woff2
└── font.css

生成的CSS样例

/* font.css - 自动生成的分片字体CSS */
@font-face {
  font-family: "MyCustomFont";
  src: url("./font-chunk-1.woff2") format("woff2");
  font-display: swap;
  unicode-range: U+20-7E; /* 基础拉丁字符 */
}

工具会自动生成多个@font-face声明,每个声明对应不同的unicode-range字符集范围。浏览器会根据页面实际使用的字符,仅下载匹配字符集的字体分片,实现真正的按需加载。

CDN部署建议

  • 将所有字体分片文件上传至CDN,利用HTTP/2多路复用和缓存机制
  • 项目中只需引入CSS文件,字体文件会根据页面内容自动按需请求
  • 避免了传统方式一次性下载完整字体包的性能问题
Web端使用

HTML中引入

<!-- 引入分片字体CSS -->
<link rel="stylesheet" href="https://cdn.example.com/fonts/font.css">

动态加载方式

// 动态加载字体CSS
const fontLink = document.createElement('link');
fontLink.rel = 'stylesheet';
fontLink.href = 'https://cdn.example.com/fonts/font.css';
document.head.appendChild(fontLink);
小程序端使用

限制说明:小程序环境无法动态加载外部CSS文件,需要采用本地CSS + 远程字体文件的混合方案:

本地CSS文件(src/assets/fonts/font.css)

@font-face {
  font-family: "MyCustomFont";
  src: url("https://cdn.example.com/fonts/font-chunk-1.woff2") format("woff2");
  font-display: swap;
  unicode-range: U+20-7E;
}

@font-face {
  font-family: "MyCustomFont";
  src: url("https://cdn.example.com/fonts/font-chunk-2.woff2") format("woff2");
  font-display: swap;
  unicode-range: U+4E00-4E2F;
}

在app.scss中引入

@import "assets/fonts/font.css";

.custom-font {
  font-family: "MyCustomFont", sans-serif;
}

字体分片的核心优势

  • 体积极小化:单个字体分片通常仅几KB到几十KB,相比完整字体包减少95%以上
  • 智能按需加载:浏览器根据页面实际字符自动匹配并下载对应分片,无冗余请求
  • 加载速度提升:小体积文件可在毫秒级完成下载,显著改善字体显示延迟
  • 视觉体验优化:配合font-display: block策略,确保字体快速渲染,避免闪烁问题

性能监控

  • 开发者工具:在Network面板观察字体文件加载时间、大小和状态
  • CDN监控:对比优化前后的流量消耗,计算带宽成本节约
  • 用户体验:检查页面首次内容绘制时间和字体闪烁情况
  • 加载成功率:监控不同网络环境下的字体加载成功率

最佳实践总结

第一优先级(立即实施,投入产出比最高):

  • 字符子集提取:减少99%以上的无用字符,效果立竿见影
  • 格式转换至WOFF2:进一步压缩50%左右体积
  • CDN部署:利用地理位置优势加速加载

第二优先级(短期优化,提升用户体验):

  • 合理设置font-display策略,平衡性能与视觉稳定性
  • 构建完善的fallback字体栈,确保内容可读性
  • 关键字体预加载,减少首屏等待时间

第三优先级(长期规划,适用于大型项目):

  • 字体分片技术,支持复杂内容场景
  • 建立监控体系,持续优化字体性能
  • 自动化工具集成,提升开发效率

推荐工具链

场景推荐工具理由
简单项目Transfonter在线操作,简单易用
团队开发Python fonttools脚本化,可集成CI/CD
大型项目cn-font-split分片加载,性能最优

总结

Web字体优化是一个系统性工程,需要在性能、体验和开发效率之间找到平衡。通过遵循本文介绍的最佳实践,可以将字体包体积从十几MB优化到几KB,显著提升页面加载性能和用户体验。

建议开发团队根据项目规模和技术栈选择合适的优化策略,从字符子集提取和格式转换开始,逐步建立完整的字体优化体系。