程序员如何快速上线自己的简历

138 阅读4分钟

一、目的

作为个人不喜欢写个人简历,有点往事不堪回首的感觉,特别是对于我这种平时梳于总结和思考的码农。

但是写简历是每个人需要面对。本文从程序员的角度出发,如何快速上线自己的个人简历,包括中文和英文版本。目标是简单、快速,但是体现个人的基本信息、教育背景、工作经历、项目经验和基本技能。

二、方案

市面上辅助写简历的方式还是很多的,特别是AI出现后,简历工具平台都提到AI润色优化功能。从头写一份简历我尝试过下面几种方式:

  1. 从各个招聘平台录入和导出。比如BOSS直聘、猎聘和拉手这类。这类优点是一次录入简历+找工作一条龙;缺点是录入需要按照平台的格式比较繁琐,虽然有简历导入功能但是解析效果不佳,还是需要逐条比对完善。最终简历会打上平台的烙印,即使平台会提供各种简历模版。
  2. Web简历小程序或者App工具应用助手等。这类和第一种类似,但是专注于简历书写不包括求职。一般AI润色、模板服务高级功能也会作为附加服务收费。如“超级简历WonderCV“这种。收费对于喜欢自己折腾的程序员来说有点难。
  3. github上搜索简历相关项目。这是本文重点介绍的方案。

github上搜索“简历”有很多开源免费的简历模版解决方案。印象比较深刻的是Latex格式的简历,专业并且具备印刷排版等高级功能,这个不在本文讨论中。这里推荐的是Markdown格式的简历,来自Markdown-Resume。BTW,Markdown真心不错。如果说字节码是面向计算机,XML、JSON是面向软件服务,那么Markdown就是面向程序员和文字工作者了。

三、如何快速部署Markdown-Resume上线自己的个人简历

原作者建议通过Typora+CSS导出简历,鉴于当前Typora主要版本已收费,本文推荐使用VS Code或者Cursor作为Markdown编辑IDE来生成PDF。

3.1 生成PDF

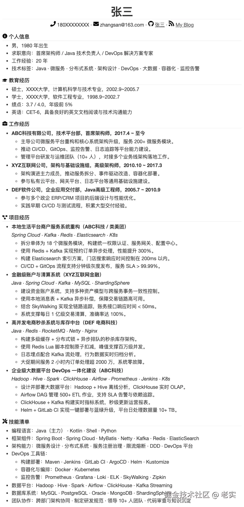
先看生成效果

生成步骤如下:

  1. git clone git@github.com:shidongwa/Markdown-Resume.git
  2. Cursor中打开项目。安装插件“Markdown PDF”
  3. 配置插件应用“resume.css"样式。不操作这一步也是可以的,只是生成的PDF简历布局比较松散,占用页面空间比较多。推荐使用这里的“resume.css",甚至自定义模板样式
  • Cursor中选择“Preferences“ -> "VS code Settings"中查找“Markdown-pdf:Styles"输入“resume.css";
  • “Markdown-pdf:Include Default Styles"中去掉勾选;
  • “Markdown-pdf:Styles Relative Path File"勾选
  1. Cursor中编辑Resume.md。修改个人信息、教育背景、工作经历、项目经历和技能。这部分建议先写一个大概,突出个人特点。再找ChatGPT润色整体或者每一部份的内容
  2. Cursor中选中Resume.md
  3. MacBook环境Shift + Cmd + P选择“Markdown PDF: Export(pdf)“或者”Markdown PDF:Export(png)”;Windows下面Cmd换成Ctrl。Resume.md同目录下就会生成Resume.pdf, Resume.png等格式的简历文件了
  4. 上面步骤生成的是中文简历。英文简历可以直接从Resume.md另存一个Resume-en.md文件,让ChatGPT整体翻译为英文,最后对各个模块进行润色,生成PDF同上面步骤5和6
  • 上面步骤的Cursor可以用VS Code替换
  • 主要工作量是在步骤4和7,也就是简历个性化内容。我的方法是先自己写概要,让ChatGPT完善,强化/弱化个性经历和技术特点

上面生成的PDF或者PNG格式的简历可以自己存储、分发。那是否能做成在线简历呢?

四、制作在线简历

基于已有的PDF或者PNG甚至html文件格式的简历,如何提供一个链接或者二维码就可以让别人随时访问你的简历呢?

方法有多种。最简单的方式基于语雀、Notion这类笔记平台软件,可以分享页面(页面中插入PDF或者PNG文件),生成URL。有的平台还支持按密码访问,提高安全性。

还有一种方式就是基于上面步骤github中fork出来的github仓库,生成项目page,类似github个人homepage。步骤如下:

  1. 从Fork出来的gitlab项目中选择“Settings“
  2. 从左侧栏中选择“Pages“
  3. 中间内容区“Default branch”中选择代码仓库分支,比如我这边的master分支,有的可能是main分支。
  4. That‘s All。访问你的gitlab项目Page即可。比如实例中我的链接是:
  • PDF: https://shidongwa.github.io/Markdown-Resume/Resume.pdf
  • PNG: https://shidongwa.github.io/Markdown-Resume/Resume.png

  • 注意:为了隐私保护,也可以采用gitlab私有仓库,但是就不能通过github pages暴露给公网访问了