7000字深度对比Claude4、Kimi k2和云听AI,谁才能真正在商业洞察落地?

252 阅读21分钟

在用 AI 做数据分析的时候,你有没有遇到过这样的场景?

  • 外行: AI分析用户评论,同样的四个字“味道不错”,对于美妆行业来说,可能意味着“香型”,对于餐饮行业,可能意味着“口感”,但AI不懂你的“行话”,给出的标签和洞察总是隔靴搔痒。

  • 不稳定: 同样的数据和精心设计的提示词,今天AI能生成了一份完美的报告。明天用,它可能就“忘掉”了某个关键指标,或者把图表换了个样式。

  • 窗口遗忘:当你试图让它处理成百上千个细分标签,或者分析几万条用户评论时,AI常常会因为上下文窗口的限制而“选择性遗忘”,导致分析结果出现偏差,甚至任务失败。

这些也一直是通用大模型备受诟病的:缺乏行业的「know-how」、无法落地。

而这就引出了一个越来越清晰的趋势:在专业的商业决策领域,我们需要的是一个在特定领域(比如商业洞察、用户分析)经过深度训练的垂直大模型

在探索的过程中,我接触到了一个专注于消费品领域商业洞察的平台——云听AI,其背后驱动的正是他们自研的**「数阔大模型」** 。它给我的第一印象,就是为解决上述痛点而生的。它的核心优势不在于知识的广度,而在于理解的深度和执行的精度。

深入了解后,我发现它的设计理念直击要害:

  • 业务可用性:它懂“行话”,打出的标签「有用」而非仅仅“正确”

    • 例如,同样是“涂上去也是清清凉凉的”这条评论,通用模型可能只会打上“体感”的标签,而「云听AI」会精准地将其归类到“产品体验-温感-清凉感” 这个对业务决策更有价值的路径上。
  • 将“标签体系”和“打标方法论”内化为模型的一部分,进而摆脱窗口限制: 能够轻松处理上千级别的标签体系。

  • 结果「确定性」强: 对同样的输入,不同时间、不同批次都能得到一致的标签结果。

能做到这些的背后,是云听AI技术够稳:打标准确率平均在85%-92%,而通用模型可能只有40%-50%,这就是核心区别。

但说了这么多,理论终归是理论。一个模型到底好不好用,还是得“拉出来练练”。

今天,我就来一场“真刀真枪”的AI商业洞探能力测评。从产品总监的角度,用一份真实的“宠物烘干箱”亚马逊评论数据,来检验这款垂直领域的AI 和几大主流通用大模型,在生成商业分析报告这个真实场景下的表现。

谁是“花架子”,谁是“实干家”,我们用最终的报告说话。

AI 商业洞察能力测评方案

  1. 测评核心理念

聚焦最终产出,模拟真实商业决策场景。 我们将扮演客户方的产品总监,直接评判每份由AI生成的HTML报告。一份好的商业报告应该具备三个核心特质:看得懂(专业度)、有启发(洞察力)、能落地(商业价值)

  1. 测评对象与核心任务
  • 测评数据源: 544条亚马逊美国站宠物烘干箱评论数据。

  • 核心任务: 为所有模型提供完全相同的输入数据和统一的Prompt,要求它们直接生成一份可交付给决策者的HTML分析报告。

  • 参赛模型:

    • 云听AI

    • 组合A: Claude Code + Kimi

    • 组合B: Claude Code + Claude Sonnet 4

    • 组合C: Claude Code + Qwen-Coder

    • 组合D: Gemini Cli + Gemini 2.5pro

这里多说一句,目前网页端用的大模型,基本上都是直接 AI 分析,即使是类似 Manus 这种AI Agent 也无法很好的处理大量数据数据,也就是说它们的幻觉太大了,全部不可用。

所以这里我选择的是 Claude Code,可以参考我之前做的 Kimi K2 的数据分析案例,它可以通过本地运行 python 脚本的形式确保数据分析的准确性。

  1. 核心评价维度 (四维评估法)

这里,我们不讲技术,只考虑商业落地,所以就从真实的报告使用者的角度来评价:

从以下三个直观的维度,对每一份生成的HTML报告进行打分。评分采用四级制:优秀 (5分) / 良好 (4分) / 及格 (3分) / 待改进 (1分)

  • 数据合理吗?

  • 这个报告看起来专业吗?结构清晰、图文并茂、易于理解吗?

  • 这个报告的发现,是常识的复述,还是给了我意想不到的深刻洞察?

  • 看完报告,我知道下一步该怎么做了吗?建议是空话还是具体的行动指南?

提示词设计

云听AI 本身就是垂直大模型,专注做用户洞察等垂直场景应用。

这样的好处是**「门槛极低」用户可以用简单的一句话就完成复杂的需求洞察分析。**

例如今天这个任务,只需要把你的需求讲清楚:

我在做一款猫狗吹风机盒的产品,我已经从亚马逊找了竞品并把评论数据爬了下来,文件夹中的两个 excel 文件就是。 接下来,需要你基于这几个产品的评论,帮我做洞察产品创新升级,对现有产品的缺点分析 + 用户人群的洞察 +产品创新方向

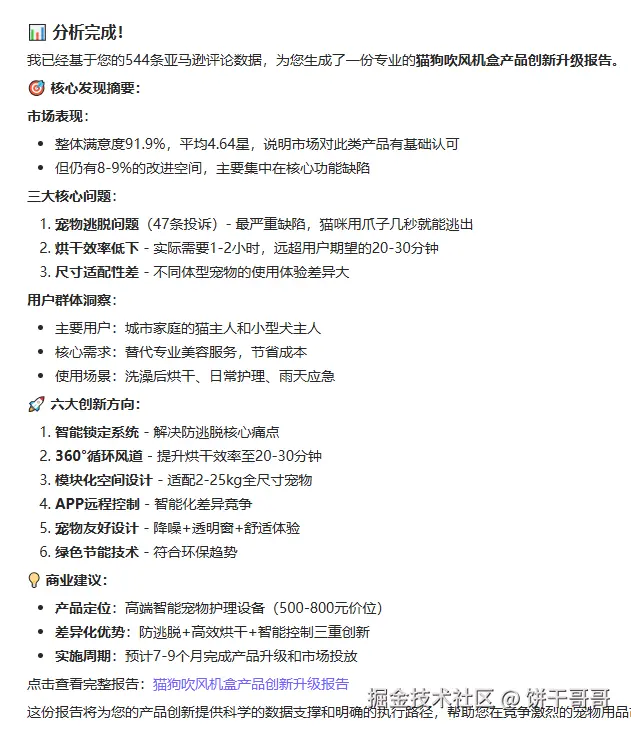
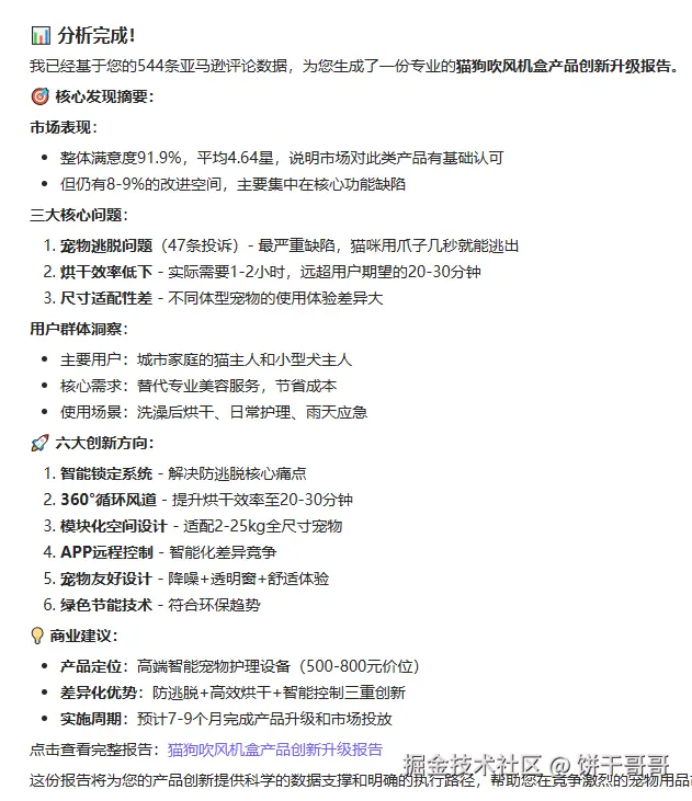
通过这「一句话提示词」可以看到云听AI的思考过程,就是从专业数据分析师的角度去执行的

出来的结果,能给出核心问题、群体洞察、创新方向、商业建议等「落地」的内容

详细报告及对话链接:phone.yuntingai.com/agent/share…

但横向对比的都是通用大模型,意味着需要结构化提示词才能生成这么复杂的数据分析需求,

也就是说,直接一句话对比对其他大模型来说“不公平”。

所以我还是设计了一个通用的产品评论分析提示词,确保不同大模型都能做出类似结构的复杂内容:

我在做一款猫狗吹风机盒的产品,我已经从亚马逊找了竞品并把评论数据爬了下来,文件夹中的两个 excel 文件就是。 接下来,需要你基于这几个产品的评论,根据以下报告要求,帮我做洞察产品创新升级,对现有产品的缺点分析 + 用户人群的洞察 +产品创新方向

注意不是直接看数据给结论,而是要通过python 对表格进行处理、做数据分析等,最终形成一份完整的 HTML 报告。

注意保留所有过程在文件夹中。

分析要求:
```
# 角色与目标
你是面向管理层的「商业洞察分析师」。基于当前文件夹的两份 xlsx 评论数据,生成一份 **可直接交付给决策层**  **中文 HTML 报告**。报告必须做到:
- **看得懂(专业度)**:结构清晰、图文并茂、阅读流畅。
- **有启发(洞察力)**:不仅复述常识,还要提出“异常信号”(非显而易见的关键洞察)。
- **能落地(商业价值)**:给出具体、可执行、可验证的产品创新与优化建议。
- **数据准确性**:报告开头提供「数据说明模块」,全篇数字前后一致,关键结论可追溯到原文与元信息。

> 严禁编造数据或引入外部信息。所有结论均需来自我上传的数据,并附**原文证据**(评论片段+星级+日期+品牌/ASIN)。

---

# 输出格式(重要)
- 输出 **完整的单页 HTML**(包含 `<html>…</html>`),**内联 CSS**,无需外部依赖。
- 页面需有 **目录/锚点导航**(例如:概览、表现分析、用户热点、痛点、场景关联、洞察与建议、附录)。
- **图表数量  6**(柱形/折线/堆叠条形/雷达/热力/占比等均可),每个图表下方**必须**有 1–2 句中文解读。
- 页面顶部提供 **「一页纸高管摘要」**(Executive Summary):3–5 个要点,涵盖关键发现与行动建议。
- 统一文风:简洁专业;所有关键名词对应到数据(n、占比、日期范围)。
- 不要在主报告内嵌 Base64 图片或大型 SVG/JS 图表**。所有图表请**以 <iframe> 引用外部 HTML 图表文件**(生成到 /charts 目录)。主报告需要在图表处提供 **iframe 嵌入。
- 若外部图表文件不存在,显示**降级占位文本**,不影响主报告阅读。

---

# 统一名词与证据链要求
- 每条关键结论或建议,**必须**附 1–2 条**原文引用**(评论片段,保留英文原文或中文翻译)和基础元信息:`品牌/ASIN、星级、日期、ReviewID(如有)`。
- 在报告末尾设置 **「证据链与抽查区」**:集中展示 10–20 条能支撑关键结论的原文与元信息(便于核对)。
- 所有品牌/产品命名保持一致;若同一品牌多款 ASIN,需在图表/表格中清晰区分。

---

# 「异常信号」明确标准(用于提升洞察力得分)
将如下内容标注为【洞察卡片|异常信号】并单独成节展示(≥3 条):
- **低频但高严重度**的问题(例如涉及安全/健康/重大体验风险),每条卡片至少附 **2 条**原文证据。
- **跨维度关联**才成立的发现(如:特定场景×特定人群×特定部件  异常集中)。
- **时序反转**或口碑拐点(例如:新品版位上线后,某问题在 2 个月内骤增)。
- **品牌/型号差异驱动**的“反常”表现(如:高价型号在“价格价值”维度反而更差)。

每条异常卡片包含:现象描述  影响对象/场景  可能成因假设(基于证据)→ 建议的验证方式(如复测、试销、客服抽样口径)。

---

# 报告结构与内容清单
## 0. 封面与一页纸总览(Executive Summary)
- 关键发现(3–5 条,含 1–2 条异常信号)
- 关键指标快照:总评论数、时间范围、品牌/ASIN覆盖、好评率概览
- 首要行动建议(3–5 条,短句)

## 0a. **数据说明(Data Notes|必备)** 
- **数据来源与范围**:文件名/抓取渠道(简述)、**时间窗**、**总样本量 n**  
- **覆盖口径**:涉及的品牌/ASIN 列表(可表格化)  
- **预处理口径**:去重原则、语言/翻译处理(是否机翻)、极端/无效评论剔除规则  
- **一致性声明**:本文所有图表与表格使用同一数据快照;数字在各章节保持一致  
- **局限性**:样本偏倚/时间窗口/缺失字段等  
- **快速核对表**(表格):`总评论数`、`各品牌评论数`、`时间范围`、`平均星级/好评率`等关键数据

## 1. 产品表现分析
- **好评率排行榜**:按品牌/产品展示,支持按产品线/价格段筛选的视角(静态 HTML 可用多张图模拟不同切片)。
- **关键指标雷达图**:维度建议(性能、外观、体验、易用、安全、耐用、价格价值);**至少一个**与主竞品的雷达对比。
- **生命周期追踪(趋势)**:最近 12 个月/可用时间窗内的评价趋势,标注口碑拐点或促销期效果。

## 2. 用户反馈热点分析
- **喜爱点 TOP10**:从正面评价中提取最受赞誉的特性(按情感强度或提及度排序),配 “代表性原文” 证据。
- **用户群体偏好**:按可识别的人群标签或使用场景(多宠、长毛、敏感、洗澡后、小户型等)给出差异化偏好解读。

## 3. 用户痛点分析
- **吐槽点 TOP10**:从负面评价中提取高频问题,以**严重度×频次**排序(文字描述即可,不引入技术指标)。
- **问题趋势监控**:展示 2–3 个关键问题的时间变化,标注是否为“新兴痛点”。

## 4. 使用场景与问题关联
- **高风险场景 TOP5**:列出问题集中爆发的场景(示例:洗澡后、夏季高温、多宠同烘等)。
- **场景-问题映射**:热力/矩阵图展示各场景对应的具体问题分布,并配针对性建议的要点提示。

## 5. 洞察与建议(核心评分区)
- **【洞察卡片|异常信号】≥3 条**(见“异常信号标准”),每条卡片必须附 2+ 原文证据及元信息。
- **产品创新方向**(区分层级)  
  - **战略级(3–5 条)**:面向人群/场景的差异化方案,如结构/安全机制/智能温控的系统性升级,需给出简短的**验证思路**(如试产、A/B、口碑指标)。
  - **战术级(5–10 条)**:可立即执行的优化,如风道设计、噪音控制模式、清洁便捷度、门锁机制等,**指向明确部件或交互**。
- **验证与落地建议**:为关键建议配“可验证要点”(如退货理由中的相关占比下降、客服低星占比下降、测评博主正面提及数上升等),不需要复杂统计,仅给出验证口径。

## 6. 限制说明与后续数据需求
- 说明该数据的覆盖范围/时间窗限制;列出为进一步提升结论所需的补充数据(如售后/退货原因、配件更换记录等)。

## 7. 证据链与抽查区(必备)
- 列表形式展示 10–20 条用于支撑关键结论的原文引用,附:品牌/ASIN、星级、日期、ReviewID(如有)。
- 将对应的结论/图表位置做锚点标识(如“证据用于:吐槽点#2、异常卡片#1”)。

---

# 图表与可视化规范
- **至少 6 张图**,推荐组合:  
  1) 好评率排行榜(横向条形图);  
  2) 品牌/型号雷达对比;  
  3) 评价数量或好评率时序折线;  
  4) 喜爱点 TOP10 条形;  
  5) 吐槽点 TOP10 条形;  
  6) 场景×问题 热力/矩阵。  
- 每张图 **必须**有中文标题、数据来源说明、1–2 句“如何读取此图”的解读。

---

# 写作与呈现要求(对应三维评估)
- **专业度(结构清晰)**:严格采用「总览  证据  结论  建议」的叙述节奏;段落短句化;关键数字加粗。
- **洞察力(异常信号)**:避免只做高频词复述;突出“少量但关键”的非显而易见发现,并指出场景/人群差异。
- **可落地(行动方案)**:所有建议必须能直接进入评审;建议落到“具体部件/交互/机制”,并附简单的验证口径。

---

# 自检清单(生成前最后一步)
请在 HTML 尾部以隐藏注释 `<!-- checklist -->` 形式自检并写入:
- 图表是否 ≥6?每个是否有解读?
- 是否有 ≥3 条「异常信号」且各有 2+ 条原文证据与元信息?
- 一页纸摘要是否覆盖关键发现与行动建议?
- 结论与图表、证据链是否一一对应?
- 是否完全基于我上传的数据,未引入任何外部事实?

> 若以上任一项不满足,请自动补齐或调整后再输出最终 HTML。
```

同时,这提示词也能很好的生成商业洞察报告,可以直接拿去用。

它要求AI 生成的报告要包含:摘要、数据说明、产品表现、用户反馈热点、痛点分析、决策建议与证据链(用于支持结论)。

各大模型起跑

OK,说了这么多,终于可以开始了。因为用Claude Code每个界面都差不多,就不一一展示出来了。

但跑的过程中有两个大模型掉链子了:

qwen3 coder: 循环报错,任务没完成,反过来还扣了我 80 元,气死我了。

Gemini 2.5: 总是报错,修复完还是有问题

可以说,当前「真实」的数据分析任务太复杂了 ,还真不是网上看到那种闹着玩的。

到这,Gemini Cli 和 Qwen3 直接就淘汰了。

逐项对比

剩下的 Claude4、Kimi k2,以及云听AI 生成的报告整体看上去都不错,毕竟我用的是同样的复杂提示词

详细的报告可以看这里:

Claude4: ry6uq5vtyu.feishu.cn/file/Dfd4bU…

Kimi k2: ry6uq5vtyu.feishu.cn/file/Au23bc…

云听AI: cos.yuntingai.com/proc/copilo…

原对话:phone.yuntingai.com/agent/share…

接下来,我们逐个部分横向对比看下,哪个才是真正能「落地」的

一页纸高管摘要

Claude4

Kimi k2

云听AI

对于产品总监,看到不同报告摘要可能会产生的问题:

  • 对 Kimi K2 的报告

    • “这1亿+美金的市场需求规模是怎么评估的?源数据支撑在哪?”
    • “‘这行动建议开玩笑的吧?30天内出新品?来得及吗”
  • 对 Claude 4 的报告

    • “用户需求多样性具体体现在哪里?不同人群的核心矛盾点是什么?”
    • “创新机会提到了噪音和安全,这是所有竞品都面临的问题,我们有没有更独特的切入点?”
  • 对 云听 AI 的报告

    • “iPettie的满意度波动具体是哪些评论导致的?是功能故障还是品控问题?马上深挖一下。”

    • “既然有季节性波动,我们的营销预算和库存计划是不是要马上调整?”

你看,好的报告引发的是关于“下一步行动”的问题,而差的报告引发的是对“报告本身”的质疑。

因此,如果我要向CEO汇报,我会直接使用云听 AI 的摘要,因为它不仅告诉我“是什么”(市场现状),更告诉了我“为什么”(品牌波动原因)和“该注意什么”(异常信号和趋势) ,这是最有价值的商业智能。

这部分: 云听 AI > Claude 4 > Kimi K2

数据说明

在产品落地和商业决策中,数据的可信度是1,其他所有分析都是后面的0

所以这部分的目的就是要通过严谨的数据说明建立起读者对报告的信任。

Claude 4

Kimi K2

云听 AI

数据过滤透明度报告是云听 AI 的独一份,这其实更像是一份「数据质量审计报告」, 意味着它有着更严格的数据清洗规则,使用者自然就对后续所有分析有信任感

云听 AI

这部分:云听 AI > Claude 4 ≈ Kimi K2

产品表现

这个模块要求直观地展示各个竞品在市场上的宏观表现,帮助快速定位我们在竞争格局中的位置:我们是头部玩家、是追赶者,还是处在危险边缘?我们和竞品相比,优势和劣势分别在哪里?

所以,这部分的要点是:不仅要有单一维度的排名,更要有交叉维度的对比,从好评率、评分分布、性能表现等多个角度,全面、立体地评估产品实力,为战略决策提供基准。

Claude 4

Kimi K2

云听 AI

Claude 4、Kimi K2的图表都比较丰富,且都有用雷达图,但Kimi K2的乱了一些。

对比下,云听 AI的图表比较少、内容比较单薄

从内容上看,云听 AI 选择的象限图是战略图表,Claude 4 满足的是战术层面的。

这部分:Claude 4 > 云听 AI ≈ Kimi K2

用户反馈热点分析

这部分的要点是:不仅要告诉我“用户喜欢什么”,更要告诉我“谁喜欢什么”,这直接决定了我们的产品应该主打哪个卖点,以及应该向哪些人群营销。

Claude4

Kimi K2

云听 AI

只有 Kimi K2 和 云听 AI 对用户做了分群,但相比之下云听 AI做的更具体详细。

Claude 更像是在做关键词的罗列。

这部分:云听 AI > Kimi K2 > Claude 4

痛点分析

这是产品升级的直接驱动力,它必须精准地告诉我:用户最大的不满是什么?这些不满在什么情况下会爆发?我们应该优先解决哪些问题?

所以,这部分的要点是:不仅要罗列痛点,更要对痛点进行排序、归因,并关联到具体场景,给出解决方向。

Claude 4

Kimi K2

云听 AI

把用户痛点和实用场景做关联,这是云听 AI 独一份的。

例如从下图,是不是就可以直观看出来:“夏季使用”场景下,“噪音”和“温控”问题最突出,进而可以开发一款主打“夏季静音强力制冷”的升级款,作为一个明确的营销爆点。

云听 AI

云听 AI的分析维度最丰富、最具战略指导性,Kimi K2同样突出了“异常信号”,加上“现象-影响-验证”的逻辑很落地。而Claude 4再次出现了数据处理硬伤、还是在罗列而已。

这部分:云听 AI > Kimi K2 > Claude 4

洞察与建议

这是整份报告的精华和最终落脚点。它考验模型能否将前面的所有分析收敛清晰、可执行的商业行动

这部分的要点是:建议必须具体,要有优先级,最好还能提供验证方法和预期目标,展现出商业思考的闭环。

Claude 4

Kimi K2

云听 AI

云听 AI的建议最体系化,Kimi K2的建议最具“产品经理”思维,Claude 4的建议最像一份常规清单。

云听 AI 像一个战略咨询顾问做的方案,分为了“产品创新方向”、“战术级建议”和“验证落地建议”,覆盖了从产品开发到上市验证的全流程。 “验证落地建议” 部分提出了具体的短期和长期验证指标(如“新品用户好评率>95%”),这对于项目管理和效果评估是必须的。

Kimi K2 的“战术级优化建议”就是一个现成的项目排期表,包含了优先级(P0/P1/P2)、周期、效果和指标,使用者可以直接拿去和项目、研发团队开启动会。

这部分:云听 AI > Kimi K2 > Cladue 4

总结

根据最初评价方案的设计,最终我们可以得到以下不同模型报告的结论。

备注:这里的Claude Sonnet 4、Kimi K2,仅代表当前测试环境下的表现,并不代表大模型的真实能力

写在最后:我们到底需要什么样的AI?

通用大模型,样样通、样样松,尤其是在面对像“商业洞察”这样需要深度行业知识、严谨逻辑和稳定输出的专业领域时,它的“万能”往往会变成“万万不能”。

而这次测评中的“四边形战士”云听 AI(数阔大模型),则为我们展示了另一条路:垂直化、专业化、产品化

它不追求什么都会,而是专注于把“商业洞察”这一件事做到极致。

  • 用户不需要再纠结于提示词的细枝末节,它已经用内化的行业知识,精准地理解了业务需求。

  • 用户不需要因数据清洗不净而担心幻觉,它已经通过严谨的“数据透明度报告”建立起了信任。

  • 当通用模型还在罗列常识性建议时,它已经通过场景化的深度关联分析,挖掘出了能直接转化为产品卖点的“异常信号”。

插个福利,云听 AI目前仅内部使用,但我给大家申请了体验机会。

可以扫码填写表单,免费生成你的专属商业分析报告,名额开放20个

抓自己业务关联的评论数据去跑跑看,会有惊喜的:

这或许才是AI在商业领域落地的真正未来。

它们不会取代我们的思考,但它们能将我们从繁琐的数据处理和初级分析中解放出来,让我们能站在更高、更清晰的视角上,去做出更明智的商业决策。

这,或许就是AI时代赋予我们这些商业决策者和数据分析师的,最大的价值。

本文由稀土掘金作者【饼干哥哥】,微信公众号:【饼干哥哥AGI】,原创/授权 发布于稀土掘金,未经许可,禁止转载。